Zorgverlener-v4.0.1(2024NL)

Uit Zorginformatiebouwstenen
Naar navigatie springen Naar zoeken springen


Let op!! Dit is niet de meeste recente versie van deze bouwsteen. Deze is ''hier'' te vinden.

Algemeen

Naam: nl.zorg.Zorgverlener
Versie: 4.0.1
ZIB Status:Draft
Publicatie: 2024
Publicatie status: Unpublished
Publicatie datum:


Terug naar ZIB overzicht

Metadata

DCM::CoderList Kerngroep Registratie aan de Bron
DCM::ContactInformation.Address *
DCM::ContactInformation.Name *
DCM::ContactInformation.Telecom *
DCM::ContentAuthorList Projectgroep Generieke Overdrachtsgegevens & Kerngroep Registratie aan de Bron
DCM::CreationDate 13-8-2012
DCM::DeprecatedDate
DCM::DescriptionLanguage nl
DCM::EndorsingAuthority.Address
DCM::EndorsingAuthority.Name PM
DCM::EndorsingAuthority.Telecom
DCM::Id 2.16.840.1.113883.2.4.3.11.60.40.3.17.1
DCM::KeywordList zorgverlener, zorgaanbieder
DCM::LifecycleStatus Draft
DCM::ModelerList Kerngroep Registratie aan de Bron
DCM::Name nl.zorg.Zorgverlener
DCM::PublicationDate
DCM::PublicationStatus Unpublished
DCM::ReviewerList Projectgroep Generieke Overdrachtsgegevens & Kerngroep Registratie aan de Bron
DCM::RevisionDate 03-04-2025
DCM::Supersedes nl.zorg.Zorgverlener-v4.0
DCM::Version 4.0.1
HCIM::PublicationLanguage NL

Revision History

Publicatieversie 1.0 (15-02-2013) -

Publicatieversie 1.1 (01-07-2013)

ZIB-42 Commentaar Astrid van Ginneken op Zorgverlener
ZIB-34 Tekst bij DCM::ValueSet niet correct.

Publicatieversie 1.2 (01-04-2015)

ZIB-70 Issue Bouwsteen OverdrachtZorgverlener - Specialisme
ZIB-104 ZorgverlenerNaam in OverdrachtZorgverlener definitie komt niet overeen met DCM::ExampleValue
ZIB-105 Gebruik van specialisme in Example of the Instrument OverdrachtZorgverlener aanpassen
ZIB-287 In de klinische bouwsteen OverdrachtZorgverlener DCM::ValueSet UZI van concept ZorgverlenerIdentificatieNummer aangepast in DCM::AssigningAuthority tagged value, incl. OID in tagged value notes.
ZIB-288 In de klinische bouwsteen OverdrachtZorgverlener DCM::ValueSet VEKTIS AGB-z code van concept ZorgverlenerIdentificatieNummer aangepast in DCM::AssigningAuthority tagged value, incl. OID in tagged value notes.
ZIB-289 In de klinische bouwsteen OverdrachtZorgverlener DCM::Valueset BIG nr van concept ZorgverlenerIdentificatieNummer aangepast in DCM::AssigningAuthority tagged value, incl. OID in tagged value notes.
ZIB-290 In de klinische bouwsteen OverdrachtZorgverlener DCM::Valueset COD016-VEKT Zorgverlenersspecificatie (Vektis) van concept Specialisme aangepast in DCM::AssigningAuthority tagged value, incl. OID in tagged value notes.
ZIB-291 In de klinische bouwsteen OverdrachtZorgverlener DCM::Valueset HL7v3 RoleCodeNL (UZI rolcodes) van concept Specialisme aangepast in DCM::AssigningAuthority tagged value, incl. OID in tagged value notes.
ZIB-308 Prefix Overdracht weggehaald bij de generieke bouwstenen
ZIB-343 Sectie teksten aangescherpt
ZIB-344 Naamgeving Zorgaanbieder::Zorgaanbieder aangepast.
ZIB-353 Tagged values DCM::CodeSystem aanpassen naar DCM::ValueSet incl. gekoppelde codelijst.

Incl. algemene wijzigingsverzoeken:

ZIB-94 Aanpassen tekst van Disclaimer, Terms of Use & Copyrights
ZIB-154 Consequenties opsplitsing Medicatie bouwstenen voor overige bouwstenen.
ZIB-200 Naamgeving SNOMED CT in tagged values klinische bouwstenen gelijk getrokken.
ZIB-201 Naamgeving OID: in tagged value notes van klinische bouwstenen gelijk getrokken.
ZIB-309 EOI aangepast
ZIB-324 Codelijsten Name en Description beginnen met een Hoofdletter
ZIB-326 Tekstuele aanpassingen conform de kwaliteitsreview kerngroep 2015

Publicatieversie 1.2.1 (16-07-2015)

ZIB-413 DCM::ReferencedDefinitionCode van concept ZorgverlenerNaam::Naamgegevens niet correct
ZIB-421 ZorgverlenerCodelijst code PRG moet PRF zijn

Publicatieversie 3.0 (01-05-2016)

ZIB-453 Wijziging naamgeving ZIB's en logo's door andere opzet van beheer

Publicatieversie 3.1 (04-09-2017)

ZIB-429 Opsplitsen bouwsteen Patient zodat Naamgegevens, Adresgegevens en Contactgegevens aparte bouwstenen worden.
ZIB-448 Onlogische afhankelijkheid
ZIB-456 Toevoegen nieuwe optie aan ZorgverlenerRolCodelijst
ZIB-491 Bij telefoonnummer staat "het telefoonnummer van de patiënt", ook als het om een zorgverlener of zorgaanbieder gaat
ZIB-492 Waar past faxnummer voor zorgverlener / zorgaanbieder (patiënt) in de ZIB
ZIB-501 Geen informatie
ZIB-502 ZorgverlenerRol hoort niet thuis bij Zorgverlener
ZIB-513 Is UZI het geschikte codestelsel voor Zorgverlener?
ZIB-549 De Engelse naam van de bouwsteen en het rootconcept zijn niet correct
ZIB-564 Aanpassing/harmonisatie Engelse conceptnamen

Publicatieversie 3.2 (31-12-2017)

ZIB-619 Hoofdletter inconsistentie
ZIB-620 Huisarts mist als ZorgverlenerRol

Publicatieversie 3.3 (06-07-2019)

ZIB-759 CaseManager toevoegen aan ZorgverlenerRolCodelijst
ZIB-704 Typefouten in model van de zib

Publicatieversie 3.4 (31-01-2020)

ZIB-960 Kardinaliteit adresgegevens diverse zibs: zorgverlener, zorgaanbieder, contactpersoon

Publicatieversie 3.5 (01-09-2020)

ZIB-899 kraamzorgmedewerker als zorgverlener duiden
ZIB-952 Kardinaliteit contactgegevens in zorgverlener is nu 0..*, maar 0..1 lijkt logischer?
ZIB-1142 Toevoegen element Geslacht aan ZIB zorgverlener
ZIB-1189 DefinitionCodes alle administratieve zibs

Publicatieversie 3.5.1 (01-12-2021)

ZIB-1256 Geen informatie

Publicatieversie 3.5.2 (10-06-2022)

ZIB-1673 Geen informatie

Publicatieversie 4.0 (15-10-2023)

ZIB-1788 Geen informatie
ZIB-1974 Geen informatie
ZIB-1891 Geen informatie

Publicatieversie 4.0.1 (nn-nn-nnnn)

ZIB-2590 Naamgegevens - Instructie aanpassen

Concept

Een zorgverlener is een persoon die bevoegd is om handelingen uit te voeren op het gebied van de individuele gezondheidszorg.

Purpose

Het doel van deze bouwsteen is het documenteren van de identiteit van zorgverlenende personen. Voor zorgverleners dient de informatie voldoende te zijn voor referentie en auditing: de naam is, indien deze bekend is, verplicht. Indien een identificatienummer als UZI- of AGB-nummer wordt meegegeven, moeten naam en nummer overeenkomen.

Evidence Base

Ook niet BIG-geregistreerde medewerkers werkzaam in de zorg zoals bijvoorbeeld kraamverzorgenden en praktijkondersteuners kunnen via de zib Zorgverlener worden overgedragen. Het ZorgverlenerIdentificatienummer kan leeg blijven en (indien gewenst) kan de ZorgverlenerRol gebruikt worden om in vrije tekst via de nullflavor OTH een omschrijving van het type zorgmedewerker mee te gegeven (bijvoorbeeld kraamzorgmedewerker).

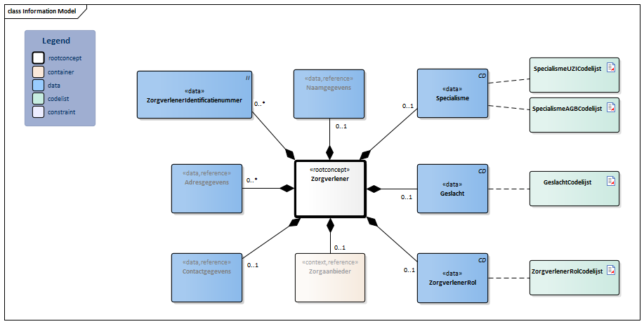
Information Model


#ZorgverlenerRolCodelijst#1353#SpecialismeAGBCodelijst#SpecialismeUZICodelijstContactgegevens-v1.3.1(2024NL)Adresgegevens-v1.2(2024NL)Zorgaanbieder-v3.6(2024NL)#1354Naamgegevens-v1.2(2024NL)#1357#1356#1968#GeslachtCodelijst


Type Id Concept Card. Definitie DefinitieCode Verwijzing
NL-CM:17.1.1 Zorgverlener Rootconcept van de bouwsteen Zorgverlener. Dit rootconcept bevat alle gegevenselementen van de bouwsteen Zorgverlener.

Bij verwijzing naar deze bouwsteen kan tevens de rol die de zorgverlener in het zorgproces vervult, worden meegegeven. Voor zorgverleners kan dit bijvoorbeeld hoofdbehandelaar of verwijzer zijn.

223366009 Gezondheidszorgpersoneel
NL-CM:17.1.2 ZorgverlenerIdentificatienummer 0..* Het zorgverleneridentificatienummer is een nummer dat de zorgverlener uniek identificeert.

In de Nederlandse situatie worden de volgende nummers gebruikt: 1. Zorgverlener UZI. Identificatie van zorgverleners (natuurlijke personen) in de Nederlandse zorgsector. 2. VEKTIS AGB-Z. Dient ter identificatie van zorgverleners en zorgverlenende organisaties 3. BIG-ID. Het ID van de in het BIG-Register opgenomen zorgverlener.

Voor medisch personeel of verzorgenden die niet in het BIG-register zijn opgenomen mogen bij implementaties eventueel andere nummers worden gebruikt. Voor buitenlandse zorgverleners zijn deze gegevens niet voorhanden.

BIG-register inschrijvingsnummer
UZI-nummer natuurlijke personen
Vektis AGB-zorgverlener tabel
NL-CM:17.1.3 Naamgegevens 0..1 De naamgegevens van de zorgverlener. Indien een zorgverleneridentificatienummer wordt opgegeven, is dit de naam zoals vermeld in UZI, AGB of in de instelling. In het geval dat niet bekend en/of niet relevant is hoe de naamgegevens zijn opgebouwd, kan de subbouwsteen Naamgegevens niet worden gebruikt.
Naamgegevens
NL-CM:17.1.4 Specialisme 0..1 Medisch specialisme van de zorgverlener. Het betreft hierbij de erkende medische specialismen zoals vermeld in de wet BIG. Bijvoorbeeld huisarts of cardioloog.
394658006 Klinisch specialisme
SpecialismeAGBCodelijst
SpecialismeUZICodelijst
NL-CM:17.1.9 Geslacht 0..1 Administratief geslacht van de zorgverlener
GeslachtCodelijst
NL-CM:17.1.7 Adresgegevens 0..* Adresgegevens van de zorgverlener.
Adresgegevens
NL-CM:17.1.8 Contactgegevens 0..1 Telefoonnummer(s) of e-mailadres(sen) van de zorgverlener.
Contactgegevens
NL-CM:17.1.6 Zorgaanbieder 0..1 De organisatie waarbij de zorgverlener werkzaam is.
Zorgaanbieder
NL-CM:17.1.5 ZorgverlenerRol 0..1 De rol die de zorgverlener in het zorgproces vervult. Voor zorgverleners kan dit bijvoorbeeld behandelaar, verwijzer of uitvoerder zijn.
ZorgverlenerRolCodelijst

Kolommen Concept en DefinitieCode: houdt de muis boven de waarde voor meer informatie
Voor uitleg over de gebruikte symbolen, zie de legenda pagina

Example Instances

Zorgverlener
ZorgverlenerIdentificatienummer 21870932
ZorgverlenerRol Hoofdbehandelaar
Specialisme Neuroloog
ZorgverlenerNaam  
Initialen J.H.R.
Geslachtsnaam Peters
Adres  
Straat Simon Smitweg
Huisnummer 1
Woonplaats Leiderdorp
Gemeente
Postcode 2353 GA
AdresSoort Werkadres
Land Nederland
TelefoonEmail  
Telefoonnummer +3715828282
NummerSoort Zakelijk telefoonnummer
EmailAdres j.peters@hospital.nl
EmailSoort Zakelijk e-mailadres

Instructions

Het concept ZorgverlenerRol kan op twee manieren worden tot uiting worden gebracht, als element in de bouwsteen en als definitiecode bij een verwijzing in een andere bouwsteen (Uitvoerder::Zorgverlener). In beide gevallen wordt voor de code uit dezelfde codelijst geput. Als beide mogelijkheden benut worden, mogen zij niet met elkaar in strijd zijn.

References

1. Implementatiehandleiding HL7v3 Basiscomponenten, Stichting HL7 Nederland [Online] Beschikbaar op:http://www.hl7.nl/images/downloads/Implementatiehandleiding%20HL7v3%20Basiscomponenten%20%202.3NL_secure.pdf [Geraadpleegd: 23 februari 2015].

Uitgevende instanties

De identificerende nummers worden uitgegeven door de volgende instanties

BIG-register inschrijvingsnummer

Identificerend nummer ID system OID
BIG-register inschrijvingsnummer OID: 2.16.528.1.1007.5.1

UZI-nummer natuurlijke personen

Identificerend nummer ID system OID
UZI-nummer natuurlijke personen OID: 2.16.528.1.1007.3.1

Vektis AGB-zorgverlener tabel

Identificerend nummer ID system OID
Vektis AGB-zorgverlener tabel OID: 2.16.840.1.113883.2.4.6.1

Valuesets

GeslachtCodelijst

Valueset OID: 2.16.840.1.113883.2.4.3.11.60.40.2.17.1.8 Binding: Required Status: Active
Conceptnaam Conceptcode Codestelselnaam Codesysteem OID Omschrijving
Undifferentiated UN AdministrativeGender 2.16.840.1.113883.5.1 Ongedifferentieerd
Male M AdministrativeGender 2.16.840.1.113883.5.1 Man
Female F AdministrativeGender 2.16.840.1.113883.5.1 Vrouw
Unknown UNK NullFlavor 2.16.840.1.113883.5.1008 Onbekend
Andere waarden zijn niet toegestaan

SpecialismeAGBCodelijst

Valueset OID: 2.16.840.1.113883.2.4.3.11.60.40.2.17.1.7 Binding: Required Status: Active
Conceptnaam Codestelselnaam Codesysteem OID
Alle waarden COD016-VEKT (Vektis AGB-medische specialismen) 2.16.840.1.113883.2.4.6.7
Andere waarden zijn niet toegestaan

SpecialismeUZICodelijst

Valueset OID: 2.16.840.1.113883.2.4.3.11.60.40.2.17.1.6 Binding: Required Status: Active
Conceptnaam Codestelselnaam Codesysteem OID
Alle waarden RoleCodeNL (Zorgverlenertype (personen)) 2.16.840.1.113883.2.4.15.111
Waarde Other (OTH) uit codestelsel NullFlavor (OID: 2.16.840.1.113883.5.1008) is toegestaan in deze waardenlijst.

ZorgverlenerRolCodelijst

Valueset OID: 2.16.840.1.113883.2.4.3.11.60.40.2.17.1.5 Binding: Extensible Status: Active
Conceptnaam Conceptcode Codestelselnaam Codesysteem OID Omschrijving
Responsible Party RESP ParticipationType 2.16.840.1.113883.5.90 Hoofdbehandelaar
Referrer REF ParticipationType 2.16.840.1.113883.5.90 Verwijzer
Performer PRF ParticipationType 2.16.840.1.113883.5.90 Uitvoerder
Secondary Performer SPRF ParticipationType 2.16.840.1.113883.5.90 Tweede uitvoerder
Consultant CON ParticipationType 2.16.840.1.113883.5.90 Consulent
Attender ATND ParticipationType 2.16.840.1.113883.5.90 Behandelaar
Casemanager 768832004 SNOMED CT 2.16.840.1.113883.6.96 Case manager
Waarde Other (OTH) uit codestelsel NullFlavor (OID: 2.16.840.1.113883.5.1008) is toegestaan in deze waardenlijst.

Deze bouwsteen in overige publicaties

Bouwsteen verwijzingen

Deze bouwsteen verwijst naar

Deze bouwsteen wordt gebruikt in

Technische specificaties in HL7v3 CDA en HL7 FHIR

Om informatie op basis van zorginformatiebouwstenen uit te wisselen zijn aanvullende, meer technische specificaties nodig.
Niet iedere omgeving kan met dezelfde technische specificaties overweg. Om deze reden zijn er meerdere typen technische specificaties:

  • HL7® versie 3 CDA compatibele specificaties, beschikbaar via de Nictiz ART-DECOR® omgeving
  • HL7® FHIR® compatibele specificaties, beschikbaar via de Nictiz-omgeving op de Simplifier FHIR Registry

Downloads

De bouwsteen is ook beschikbaar als pdf bestand of als spreadsheet

Over deze informatie

De informatie in deze wiki pagina is gebaseerd op de Publicatie 2024
SNOMED CT en LOINC codes zijn gebaseeerd op:

  • SNOMED Clinical Terms versie: 20250331 [R] (maart 2025-editie)
  • LOINC version 2.77

De voorwaarden van gebruik staan op de beginpagina
Deze pagina is gegenereerd op 18/04/2025 16:02:34 met ZibExtraction v. 9.4.9209.40417


Terug naar ZIB overzicht