AfnameGegevens-v1.0.1(2024NL)
Algemeen
Naam: nl.zorg.process.AfnameGegevens ![]()
Versie: 1.0.1
ZIB Status:Final
Publicatie: 2024
Publicatie status: Published
Publicatie datum: 25-04-2025
Metadata
| DCM::CoderList | Zib-centrum |
| DCM::ContactInformation.Address | * |
| DCM::ContactInformation.Name | * |
| DCM::ContactInformation.Telecom | * |
| DCM::ContentAuthorList | Zib-centrum |
| DCM::CreationDate | 22-03-2024 |
| DCM::DeprecatedDate | |
| DCM::DescriptionLanguage | nl |
| DCM::EndorsingAuthority.Address | |
| DCM::EndorsingAuthority.Name | * |
| DCM::EndorsingAuthority.Telecom | |
| DCM::Id | 2.16.840.1.113883.2.4.3.11.60.40.3.22.3 |
| DCM::KeywordList | |
| DCM::LifecycleStatus | Final |
| DCM::ModelerList | * |
| DCM::Name | nl.zorg.process.AfnameGegevens |
| DCM::PublicationDate | 25-04-2025 |
| DCM::PublicationStatus | Published |
| DCM::ReviewerList | Zib-centrum |
| DCM::RevisionDate | 04-04-2025 |
| DCM::Supersedes | nl.zorg.process.AfnameGegevens-v1.0 |
| DCM::Version | 1.0.1 |
| HCIM::PublicationLanguage | NL |
Revision History
Publicatieversie 1.0 (15-04-2024)
| ZIB-2191 | Toevoegen 'Gegevens afnamespecialist' aan Monster of nieuwe Zib AfnameMateriaal |
| ZIB-2192 | Toevoegen 'Gegevens inleveraar' aan Monster of nieuwe Zib AfnameMateriaal |
| ZIB-2193 | Toevoegen 'Afnamelocatie' / 'Locatie van vergaring' aan Monster of nieuwe Zib AfnameMateriaal |
| ZIB-2195 | Geen informatie |
| ZIB-2196 | Toevoegen 'Opmerkingen t.a.v. afname' aan Monster of nieuwe Zib AfnameMateriaal |
| ZIB-2197 | Toevoegen 'Toestand van de patiënt' aan Monster of nieuwe Zib AfnameGegevens |
Publicatieversie 1.0.1 (24-04-2024)
| ZIB-2694 | Type foutjes Inleveraar herstellen |
Concept
Gegevens die worden vastgelegd over het afnemen van een monster. Indien de afname door de patiënt zelf is uitgevoerd dan kunnen het hier ook gegevens betreffen tijdens de aanname van het monster. Gegevens die worden vastgelegd ten tijde van de afname die context bieden bij het afgenomen materiaal, bijvoorbeeld of de patiënt nuchter was of niet, kunnen ook worden vastgelegd.
Purpose
Het vastleggen van de relevante gegevens over de afname of aanname van een monster bij een patiënt.
Evidence Base
Het vastleggen van afnamegegevens vind plaats bij het afnemen van een monster. Dit monster kan de basis zijn voor een laboratorium onderzoek. Monster wordt op dit moment alleen binnen de LaboaratoriumUitslag zib uitslag gemodelleeerd. Echter wordt onderkent dat er use cases zijn waarin Monster een zelfstandige bouwsteen zou kunnen zijn en is de verwachting dat dit in een van de volgende zib publicaties ook gerealiseerd gaat worden.
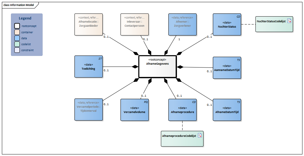
Information Model

| Type | Id | Concept | Card. | Definitie | DefinitieCode | Verwijzing | ||||||||
| NL-CM:22.3.1 | Dit is een verwijzing naar het rootconcept van de bouwsteen AfnameGegevens. | |||||||||||||
| NL-CM:22.3.2 | 0..1 | Datum en tijdstip van afname van het materiaal. |
|
|||||||||||
| NL-CM:22.3.3 | 0..1 | Datum en tijdstip waarop het materiaal bij het laboratorium of prikpunt is afgegeven. Het gaat hierbij om materiaal dat door de patiënt zelf verzameld is. | ||||||||||||
| NL-CM:22.3.4 | 0..1 | Indien het materiaal niet op één tijdstip afgenomen is maar gedurende een bepaalde tijd verzameld is, kan deze periode in dit concept vastgelegd worden. Een voorbeeld is 24 uurs urine. |
| |||||||||||
| NL-CM:22.3.5 | 1 | Zorgverlener die het materiaal heeft afgenomen bij de patiënt. Dit kan ook de zorgverlener zijn die het materiaal beoordeelt na dat de patiënt of contactpersoon het materiaal inlevert. |
| |||||||||||
| NL-CM:22.3.6 | 0..1 | Indien relevant voor de uitslag kan de wijze van verkrijgen van het monster opgegeven worden. |
|
| ||||||||||
| NL-CM:22.3.7 | 0..1 | Locatie waar het materiaal is afgenomen van de patient of locatie waar het materiaal is geaccepteerd nadat de patiënt of contactpersoon het materiaal heeft ingediend. |
| |||||||||||
| NL-CM:22.3.8 | 0..1 | Een persoon, niet zijnde de patiënt, die het materiaal heeft ingeleverd. Indien de patiënt zelf de inleveraar is, wordt dit niet vastgelegd. Deze informatie wordt voornamelijk om juridische redenen geregistreerd. |
| |||||||||||
| NL-CM:22.3.9 | 0..1 | Totale volume van het verzamelde materiaal. Indien het noodzakelijk is om de absolute hoeveelheid van een bepaalde stof in het afgenomen of verzamelde materiaal te bepalen, dient het volume hiervan opgegeven te worden. | ||||||||||||
| NL-CM:22.3.10 | 0..1 | Status met betrekking tot het al dan niet nuchter zijn. Nuchter zijn betekent dat de patiënt niet heeft gegeten en/of gedronken in de met de patient afgesproken periode voorafgaand aan de afname van het materiaal. Voor sommige bepalingen is het belangrijk dat de patient nuchter is. |
|
| ||||||||||
| NL-CM:22.3.11 | 0..1 | Additionele informatie die belangrijk is in de context van de afname en die niet in één van de andere elementen beschreven kan worden. | ||||||||||||
Kolommen Concept en DefinitieCode: houdt de muis boven de waarde voor meer informatie
Voor uitleg over de gebruikte symbolen, zie de legenda pagina
Example Instances
| AfnameGegevens | |||||
| Afname DatumTijd |
Afnemer::Zorgverlener | Afname procedure |
Aanname DatumTijd |
Inleveraar:: Contactpersoon |
NuchterStatus |
| ZorgverlenerIdentificatienummer | Naamgegevens.Achternaam | ||||
| 03-01-2024 09:00 | 12309851 | 28520004 | venapunctie voor bloedtest (verrichting) | N | ||
| 94131000146101 | afname van urine voor kweek (verrichting) | | 12-06-2023 09:00 | Jansen | |||
Instructions
Bij het implementeren van AfnameGegevens moet altijd een referentie worden toegevoegd naar het gene dat afgenomen is, namelijk het monster.
Issues
AfnameGegevens zou een verwijzing moeten krijgen naar het monster, echter is Monster nog onderdeel van de zib LaboratoriumUitslag. In een volgende publicatie zal Monster een eigen zib worden en kan de verwijzing worden toegevoegd.
References
1. HL7 FHIR r4 specimen.collection. [Online] Beschikbaar op: https://hl7.org/fhir/R4/specimen-definitions.html#Specimen.collection [Geraadpleegd: 26 maart 2024]. 2. OpenEHR CKM Specimen cluster [online] Beschikbaar op: https://ckm.openehr.org/ckm/archetypes/1013.1.331 [Geraadpleegd: 26 maart 2024].
Valuesets
AfnameprocedureCodelijst
| Valueset OID: 2.16.840.1.113883.2.4.3.11.60.40.2.22.3.1 | Binding: Required | Status: Active |
| Conceptnaam | Codestelselnaam | Codesysteem OID |
| SNOMED CT: <71388002|Verrichting| | SNOMED CT | 2.16.840.1.113883.6.96 |
| Waarde Other (OTH) uit codestelsel NullFlavor (OID: 2.16.840.1.113883.5.1008) is toegestaan in deze waardenlijst. | ||
NuchterStatusCodelijst
| Valueset OID: 2.16.840.1.113883.2.4.3.11.60.40.2.22.3.2 | Binding: Extensible | Status: Active |
| Conceptnaam | Conceptcode | Codestelselnaam | Codesysteem OID | Omschrijving |
| Patient was fasting prior to the procedure. | F | hl7VS-relevantClincialInformation | 2.16.840.1.113883.21.440 | Patient was fasting prior to the procedure. |
| The patient indicated they did not fast prior to the procedure. | NF | hl7VS-relevantClincialInformation | 2.16.840.1.113883.21.440 | The patient indicated they did not fast prior to the procedure. |
| Waarde Other (OTH) uit codestelsel NullFlavor (OID: 2.16.840.1.113883.5.1008) is toegestaan in deze waardenlijst. | ||||
Deze bouwsteen in overige publicaties
Bouwsteen verwijzingen
Deze bouwsteen verwijst naar
Deze bouwsteen wordt gebruikt in
- --
Technische specificaties in HL7v3 CDA en HL7 FHIR
Om informatie op basis van zorginformatiebouwstenen uit te wisselen zijn aanvullende, meer technische specificaties nodig.
Niet iedere omgeving kan met dezelfde technische specificaties overweg. Om deze reden zijn er meerdere typen technische specificaties:
- HL7® versie 3 CDA compatibele specificaties, beschikbaar via de Nictiz ART-DECOR® omgeving

- HL7® FHIR® compatibele specificaties, beschikbaar via de Nictiz-omgeving op de Simplifier FHIR Registry

Downloads
De bouwsteen is ook beschikbaar als pdf bestand
of als spreadsheet
Over deze informatie
De informatie in deze wiki pagina is gebaseerd op de Publicatie 2024
SNOMED CT en LOINC codes zijn gebaseeerd op:
- SNOMED Clinical Terms versie: 20250630 [R] (juni 2025-editie)
- LOINC version 2.77
De voorwaarden van gebruik staan op de beginpagina ![]()
Deze pagina is gegenereerd op 10/07/2025 16:23:26 met ZibExtraction v. 9.5.9242.40707