CollectionData-v1.0.1(2024EN)
General information
Name: nl.zorg.process.CollectionData ![]()
Version: 1.0.1
HCIM Status:Final
Release: 2024
Release status: Published
Release date: 25-04-2025
Metadata
| DCM::CoderList | Zib-centrum |
| DCM::ContactInformation.Address | * |
| DCM::ContactInformation.Name | * |
| DCM::ContactInformation.Telecom | * |
| DCM::ContentAuthorList | Zib-centrum |
| DCM::CreationDate | 22-03-2024 |
| DCM::DeprecatedDate | |
| DCM::DescriptionLanguage | nl |
| DCM::EndorsingAuthority.Address | |
| DCM::EndorsingAuthority.Name | * |
| DCM::EndorsingAuthority.Telecom | |
| DCM::Id | 2.16.840.1.113883.2.4.3.11.60.40.3.22.3 |
| DCM::KeywordList | |
| DCM::LifecycleStatus | Final |
| DCM::ModelerList | * |
| DCM::Name | nl.zorg.process.AfnameGegevens |
| DCM::PublicationDate | 25-04-2025 |
| DCM::PublicationStatus | Published |
| DCM::ReviewerList | Zib-centrum |
| DCM::RevisionDate | 04-04-2025 |
| DCM::Supersedes | nl.zorg.process.AfnameGegevens-v1.0 |
| DCM::Version | 1.0.1 |
| HCIM::PublicationLanguage | EN |
Revision History
Only available in Dutch
Publicatieversie 1.0 (15-04-2024)
| ZIB-2191 | Toevoegen 'Gegevens afnamespecialist' aan Monster of nieuwe Zib AfnameMateriaal |
| ZIB-2192 | Toevoegen 'Gegevens inleveraar' aan Monster of nieuwe Zib AfnameMateriaal |
| ZIB-2193 | Toevoegen 'Afnamelocatie' / 'Locatie van vergaring' aan Monster of nieuwe Zib AfnameMateriaal |
| ZIB-2195 | Geen informatie |
| ZIB-2196 | Toevoegen 'Opmerkingen t.a.v. afname' aan Monster of nieuwe Zib AfnameMateriaal |
| ZIB-2197 | Toevoegen 'Toestand van de patiënt' aan Monster of nieuwe Zib AfnameGegevens |
Publicatieversie 1.0.1 (24-04-2024)
| ZIB-2694 | Type foutjes Inleveraar herstellen |
Concept
Data recorded about the collection of a sample. If the collection was performed by the patient himself then this may include data during the submission of the sample. Data recorded at the time of collection that provide context to the material collected, such as whether or not the patient was sober, may also be recorded.
Purpose
To record the relevant details about the collection or acceptance of a sample from a patient.
Evidence Base
Recording of collection data occurs when a sample is collected. This sample can be the basis for a laboratory study. Sample is currently only modeled within the LaboratoryTestResult zib. However, it is recognized that there are use cases in which Sample could be an independent building block and it is expected that this will be realized in one of the next zib publications.
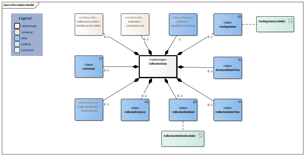
Information Model

| Type | Id | Concept | Card. | Definition | DefinitionCode | Reference | ||||||||
| NL-CM:22.3.1 | This is a reference to the rootconcept of information model CollectionData. | |||||||||||||
| NL-CM:22.3.2 | 0..1 | Date and time at which the material was collected. |
|
|||||||||||
| NL-CM:22.3.3 | 0..1 | Date and time that the material is handed over at the laboratory or specimen collection center. This is the case with material that is collected by the patient himself. | ||||||||||||
| NL-CM:22.3.4 | 0..1 | If the material has not been collected at a single point in time but over a certain period, this period can be captured in this concept. An example is 24 hour urine. |
| |||||||||||
| NL-CM:22.3.5 | 1 | Health professional that collected the material from the patient. This can also be the health professional who reviews the material after the patient or contact person submits the material. |
| |||||||||||
| NL-CM:22.3.6 | 0..1 | If relevant for the results, the method of obtaining the specimen can be entered. |
|
| ||||||||||
| NL-CM:22.3.7 | 0..1 | Location where the material was taken from the patient or location where the material was accepted after the patient or contact person submits the material. |
| |||||||||||
| NL-CM:22.3.8 | 0..1 | Person not being the patient who hands in the material. When the patient is the submitter then this is not recorded. This is recorded primarily for legal reasons. |
| |||||||||||
| NL-CM:22.3.9 | 0..1 | Total volume of the collected material. If it is necessary to determine the absolute amount of a particular substance in the collected material, the volume thereof must be given. | ||||||||||||
| NL-CM:22.3.10 | 0..1 | Status regarding the fasting. Has the patient not eaten and/or drunk as was agreed upon prior to the collection of the material. For some tests, it is important for the patient to be fasting. |
|
| ||||||||||
| NL-CM:22.3.11 | 0..1 | Additional information that is important in the context of the collection and which cannot be described in any of the other elements. | ||||||||||||
Columns Concept and DefinitionCode: hover over the values for more information
For explanation of the symbols, please see the legend page
Example Instances
Only available in Dutch
| AfnameGegevens | |||||
| Afname DatumTijd |
Afnemer::Zorgverlener | Afname procedure |
Aanname DatumTijd |
Inleveraar:: Contactpersoon |
NuchterStatus |
| ZorgverlenerIdentificatienummer | Naamgegevens.Achternaam | ||||
| 03-01-2024 09:00 | 12309851 | 28520004 | venapunctie voor bloedtest (verrichting) | N | ||
| 94131000146101 | afname van urine voor kweek (verrichting) | | 12-06-2023 09:00 | Jansen | |||
Instructions
When implementing CollectionData, always add a reference to the thing that was collected, that is, the sample.
Issues
CollectionData should get a reference to the sample, however, Sample is still part of the zib LaboratoryResult. In a future release, Sample will become its own zib and the reference can be added.
References
1. HL7 FHIR r4 specimen.collection. [Online] Beschikbaar op: https://hl7.org/fhir/R4/specimen-definitions.html#Specimen.collection [Geraadpleegd: 26 maart 2024]. 2. OpenEHR CKM Specimen cluster [online] Beschikbaar op: https://ckm.openehr.org/ckm/archetypes/1013.1.331 [Geraadpleegd: 26 maart 2024].
Valuesets
CollectionMethodCodelist
| Valueset OID: 2.16.840.1.113883.2.4.3.11.60.40.2.22.3.1 | Binding: Required | Status: Active |
| Conceptname | Codesystem name | Codesystem OID |
| SNOMED CT: <71388002|Procedure| | SNOMED CT | 2.16.840.1.113883.6.96 |
| Value Other (OTH) from codesystem NullFlavor (OID: 2.16.840.1.113883.5.1008) is allowed in this valueset. | ||
FastingStatusCodelist
| Valueset OID: 2.16.840.1.113883.2.4.3.11.60.40.2.22.3.2 | Binding: Extensible | Status: Active |
| Conceptname | Conceptcode | Codesystem name | Codesystem OID | Description |
| Patient was fasting prior to the procedure. | F | hl7VS-relevantClincialInformation | 2.16.840.1.113883.21.440 | Patient was fasting prior to the procedure. |
| The patient indicated they did not fast prior to the procedure. | NF | hl7VS-relevantClincialInformation | 2.16.840.1.113883.21.440 | The patient indicated they did not fast prior to the procedure. |
| Value Other (OTH) from codesystem NullFlavor (OID: 2.16.840.1.113883.5.1008) is allowed in this valueset. | ||||
This information model in other releases
Information model references
This information model refers to
This information model is used in
- --
Technical specifications in HL7v3 CDA and HL7 FHIR
To exchange information based on health and care information models, additional, more technical specifications are required.
Not every environment can handle the same technical specifications. For this reason, there are several types of technical specifications:
- HL7® version 3 CDA compatible specifications, available through the Nictiz ART-DECOR® environment

- HL7® FHIR® compatible specifications, available through the Nictiz environment on the Simplifier FHIR

Downloads
This information model is also available as pdf file
or as spreadsheet
About this information
The information in this wikipage is based on Release 2024
SNOMED CT and LOINC codes are based on:
- SNOMED Clinical Terms versie: 20250630 [R] (juni 2025-editie)
- LOINC version 2.77
Conditions for use are located on the mainpage ![]()
This page is generated on 12/07/2025 18:26:24 with ZibExtraction v. 9.5.9242.40707