Reactie-v3.0(2024NL)

Uit Zorginformatiebouwstenen
Naar navigatie springen Naar zoeken springen


Let op!! Dit is niet de meeste recente versie van deze bouwsteen. Deze is ''hier'' te vinden.

Algemeen

Naam: nl.zorg.Reactie
Versie: 3.0
ZIB Status:Final
Publicatie: 2024
Publicatie status: Published
Publicatie datum: 25-04-2025


Terug naar ZIB overzicht

Metadata

DCM::CoderList Zib-centrum
DCM::ContactInformation.Address *
DCM::ContactInformation.Name *
DCM::ContactInformation.Telecom *
DCM::ContentAuthorList Zib-centrum
DCM::CreationDate 22-05-2023
DCM::DeprecatedDate
DCM::DescriptionLanguage nl
DCM::EndorsingAuthority.Address
DCM::EndorsingAuthority.Name *
DCM::EndorsingAuthority.Telecom
DCM::Id 2.16.840.1.113883.2.4.3.11.60.40.3.5.3
DCM::KeywordList
DCM::LifecycleStatus Final
DCM::ModelerList *
DCM::Name nl.zorg.Reactie
DCM::PublicationDate 25-04-2025
DCM::PublicationStatus Published
DCM::ReviewerList Zib-centrum
DCM::RevisionDate 04-04-2025
DCM::Supersedes nl.zorg.Reactie-v2.0
DCM::Version 3.0
HCIM::PublicationLanguage NL

Revision History

Publicatieversie 1.0 (01-12-2021)

Publicatieversie 2.0 (15-04-2024)

ZIB-1994 Toevoegen van element ReactieOnset aan Reactie/Overgevoeligheid
ZIB-2028 Reactie/VeroorzakendeStof - G-Standaard SNK en HPK
ZIB-2130 2023-1 nl.zorg.Reactie heeft technisch probleem in model
ZIB-2183 Toevoegen Zekerheid aan Zib AllergieIntollerantie

Publicatieversie 3.0 (24-04-2024)

ZIB-2638 Reactie - ErnstCodelijst bij verwijzing naar aandoening inperken
ZIB-2643 DiagnostischInzicht - ZekerheidStatus vervangen door DiagnoseStatus
ZIB-2644 Reactie - DiagnoseNaamCodelijst SNOMED waarden inperken
ZIB-2648 DiagnostischInzicht - Zib hernoemen naar 'Diagnose'
ZIB-2666 WijzeVanVaststellenCodelijst - Omschrijving van item aanpassen
ZIB-2667 WijzeVanVaststellenCodelijst - Overgenomen uit betrouwbare rapportage verwijderen
ZIB-2674 Reactie - Evidence base: Functionaliteit (informatief) verwijderen
ZIB-2695 Reactie - Kardinaliteit van verwijzing naar AandoeningOfGesteldheid aanpassen

Concept

Een nadelige klinische respons die mogelijk, waarschijnlijk of bewezen het gevolg is van blootstelling aan een stof, groep van stoffen of straling.

Purpose

Informatie over een ongewenste reactie bij een patiënt op blootstelling aan een stof of straling is van belang voor de zorgverlener om te bepalen of hernieuwde blootstelling aan die betreffende stof of straling al of niet wenselijk is. Een ongewenste reactie kan aanleiding zijn voor een besluit om te starten met bewaken.

Evidence Base

De zib Reactie dekt in brede zin alle diagnoses dekt die neerkomen op een nadelige respons van de patiënt die mogelijk, waarschijnlijk of bewezen het gevolg is van blootstelling aan een specifieke stof, groep van stoffen of type straling. De veroorzaker dekt wat betreft stoffen o.a. geneesmiddelen, voedingsbestanddelen, inhalatieallergenen (bijv. pollen), insectengif en contactallergenen (bijv. nikkel en latex).
De zib Reactie is geschoeid op de leest van de zib Diagnose. Men kan maar 1 diagnose vastleggen als reactie en geen differentiaaldiagnose, want de reactie is gekoppeld aan de Veroorzaker. Om deze reden heeft Veroorzaker ook kardinaliteit 1.
De zib Reactie heeft een aantal elementen, die specifiek zijn voor een reactie, zoals Veroorzaker, Latentietijd en WijzeVanBlootstelling. Deze laatstgenoemde is alleen van toepassing bij een reactie op geneesmiddelen. Bij bijv. pollen, insectengif en contactallergenen spreekt de wijze van blootstelling voor zich.
Net als bij de zib Diagnose is er bij een (mogelijk) aanwezige reactie een verwijzing van Reactie naar AandoeningOfGesteldheid, omdat het de diagnostische interpretatie van de aandoening betreft.
Daarnaast bestaat ook de mogelijkheid van een verwijzing van Reactie naar OvergevoeligheidIntolerantie om de relatie te leggen tussen een daadwerkelijke reactie en de neiging om een reactie te ontwikkelen. Soms is er een overgevoeligheid of intolerantie bij de patiënt bekend met een relatief mild risico bij blootstelling. In dat geval kan men besluiten de betreffende stof(fen) toch te geven en de daadwerkelijke reacties daarbij vastleggen om te monitoren of het risico toeneemt.
De kardinaliteit van de verwijzing naar AandoeningOfGesteldheid is 0..1, omdat er bij een ontkenning van een reactie geen sprake is van een aandoening of gesteldheid waarop die diagnose betrekking heeft. Om te representeren dat een patiënt niet bekend is met bijv. een reactie penicilline, is het de bedoeling om gebruik te maken van de zib Uitsluiting met een verwijzing naar Reactie. In dit geval verwijst de instantiatie van Reactie niet naar een AandoeningOfGesteldheid.

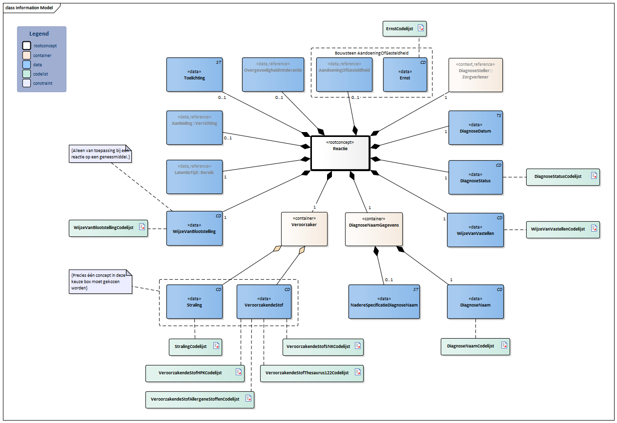
Information Model


#ErnstCodelijst#5675AandoeningOfGesteldheid-v1.1(2024NL)Bereik-v1.0.1(2024NL)#DiagnoseNaamCodelijst#5674#5672#5648OvergevoeligheidIntolerantie-v2.0(2024NL)Verrichting-v6.0(2024NL)#StralingCodelijst#5665#WijzeVanVastellenCodelijst#5647#DiagnoseStatusCodelijst#5658#5652Zorgverlener-v4.0.1(2024NL)#WijzeVanBlootstellingCodelijst#5669#5663#5676#VeroorzakendeStofHPKCodelijst#VeroorzakendeStofAllergeneStoffenCodelijst#VeroorzakendeStofThesaurus122Codelijst#VeroorzakendeStofSNKCodelijst#5660#5661


Type Id Concept Card. Definitie DefinitieCode Verwijzing
NL-CM:5.3.1 Reactie Dit is een verwijzing naar het rootconcept van de bouwsteen Reactie.
281647001 Ongewenste reactie
NL-CM:5.4.6 Ernst De mate van ernst van de reactie.
ErnstCodelijst
NL-CM:5.3.2 AandoeningOfGesteldheid 0..1 De aandoening of gesteldheid die de zorgverlener heeft geduid als reactie.
AandoeningOfGesteldheid
NL-CM:5.3.5 DiagnoseSteller::Zorgverlener 1 De zorgverlener die tot het diagnostisch inzicht van de reactie is gekomen. Dit kan een ander individu zijn dan degene die het diagnostisch inzicht heeft geregistreerd.
PRF performer
Zorgverlener
NL-CM:5.3.6 DiagnoseDatum 1 Datum (en tijdstip) waarop de zorgverlener tot het inzicht van de diagnose kwam.
432213005 Datum van diagnose
NL-CM:5.3.7 DiagnoseStatus 1 Geeft aan hoe het staat met het diagnostisch proces.
DiagnoseStatusCodelijst
NL-CM:5.3.8 WijzeVanVastellen 1 De manier waarop de reactie is vastgesteld.
418775008 Methode van bevinding
WijzeVanVastellenCodelijst
NL-CM:5.3.9 DiagnoseNaamGegevens 1 Container van het concept DiagnoseNaamGegevens bij een reactie. Deze container bevat alle gegevenselementen van het concept DiagnoseNaamGegevens.

Representeert de reactie als duiding (diagnose) van de aandoening.

NL-CM:5.3.10 DiagnoseNaam 1 De term met bijbehorende code die de zorgverlener kiest uit de gebruikte codelijst.
439401001 Diagnose
DiagnoseNaamCodelijst
NL-CM:5.3.11 NadereSpecificatieDiagnoseNaam 0..1 Een in vrije tekst geformuleerde nadere detaillering van de reactienaam, wanneer dit detail niet beschikbaar is via de gebruikte codelijst.
NL-CM:5.3.12 Veroorzaker 1 Container van het concept Veroorzaker. Deze container bevat alle gegevenselementen van het concept Veroorzaker.

Het is het agens dat de reactie heeft uitgelokt.

246075003 Veroorzaker
NL-CM:5.3.13 VeroorzakendeStof (0..1) De stof die (vermoedelijk) de nadelige reactie heeft veroorzaakt.
105590001 Substantie
VeroorzakendeStofAllergeneStoffenCodelijst
VeroorzakendeStofHPKCodelijst
VeroorzakendeStofSNKCodelijst
VeroorzakendeStofThesaurus122Codelijst
NL-CM:5.3.14 Straling (0..1) De straling die (vermoedelijk) de reactie heeft veroorzaakt.
82107009 Straling
StralingCodelijst
NL-CM:5.3.15 WijzeVanBlootstelling 1 Wijze waarop de patiënt in aanraking is gekomen met de veroorzakende stof of de wijze waarop de stof toegediend is.
410675002 Toedieningsweg
WijzeVanBlootstellingCodelijst
NL-CM:5.3.16 LatentieTijd::Bereik 1 De tijdsduur tussen het moment van blootstelling aan de stof of straling en het optreden van de ongewenste reactie daarop.
350371000146103 Tijdsinterval tussen datum van blootstelling en datum van eerste optreden van symptomen
Bereik
NL-CM:5.3.3 Aanleiding::Verrichting 0..1 De verrichting die aanleiding heeft gegeven tot het optreden van de reactie.
71388002 Verrichting
Verrichting
NL-CM:5.3.18 Toelichting 0..1 Tekstuele toelichting op de reactie die niet in één van de andere velden kan worden weergegeven.
48767-8 Verklarend commentaar [interpretatie] in {systeem} (tekstueel)
NL-CM:5.3.4 OvergevoeligheidIntolerantie 0..1 Overgevoeligheid of intolerantie op basis waarvan de reactie is opgetreden.
420134006 Neiging tot ongewenste reactie
OvergevoeligheidIntolerantie

Kolommen Concept en DefinitieCode: houdt de muis boven de waarde voor meer informatie
Voor uitleg over de gebruikte symbolen, zie de legenda pagina

Example Instances

Reactie
DiagnoseDatum 07-10-2023
DiagnoseStatus Voorlopige diagnose
WijzeVanVaststellen Vastgesteld op basis van het klinisch beeld en aanvullend onderzoek.
WijzeVanBlootstelling Oraal
DiagnoseNaamGegevens
DiagnoseNaam Pneumonitis
NadereSpecificatieDiagnoseNaam Amiodaron geïnduceerde pneumonitis
Veroorzaker
VeroorzakendeStof Amiodaron
Toelichting Radioloog beschrijft in het CT-verslag het volgende: gemalen glas en reticulaire opaciteit of CT-scan passend bij COP. Klinisch beeld past hier ook bij.
Latentietijd::Bereik
nominaleWaarde 30 dg
Diagnosesteller::Zorgverlener
Naam H. Kuch
Specialisme Longgeneeskunde
OvergvoeligheidIntolerantie
DiagnoseNaam Neiging tot ongewenste reactie op medicatie en/of drug
Categorie Geneesmiddelen
Stof Amiodaron
AandoeningOfGesteldheid
PeriodeAanwezig
StartDatumTijd 03-10-2023
StatusDatum 07-10-2023
Ernst Ernstig
Reactie
DiagnoseDatum 12-04-2023
DiagnoseStatus Voorlopige diagnose
WijzeVanVaststellen Vastgesteld op basis van het klinisch beeld
WijzeVanBlootstelling Intraveneus
DiagnoseNaamGegevens
DiagnoseNaam Geneesmiddelbijwerking
NadereSpecificatieDiagnoseNaam
Veroorzaker
VeroorzakendeStof Rixathon
Toelichting 15 min na verhoging van de pompstand naar 5
Latentietijd::Bereik
nominaleWaarde 15 min
Diagnosesteller::Zorgverlener
Naam L. van der Hoeven
Specialisme Neurologie
AandoeningOfGesteldheid
PeriodeAanwezig
StartDatumTijd 12-04-2023 11:15
EindDatumTijd 12-04-2023 12:15
StatusDatum 12-04-2023
Ernst Matig
Reactie
DiagnoseDatum 13-08-2023
DiagnoseStatus Bevestigde diagnose
WijzeVanVaststellen Vastgesteld op basis van het klinisch beeld
WijzeVanBlootstelling
DiagnoseNaamGegevens
DiagnoseNaam Anafylactische shock
NadereSpecificatieDiagnoseNaam
Veroorzaker
VeroorzakendeStof Bijengif
Toelichting
Latentietijd::Bereik
nominaleWaarde 5 min
Diagnosesteller::Zorgverlener
Naam G.H. Schweers
Specialisme SEH-geneeskunde
AandoeningOfGesteldheid
PeriodeAanwezig
StartDatumTijd 13-08-2023 15:20
EindDatumTijd
StatusDatum 13-08-2023 15:20
Ernst Ernstig

Instructions

Een reactie verwijst altijd naar de aandoening of gesteldheid waarvan deze de interpretatie is. Als er > 1 instantiatie van overgevoeligheid of intolerantie, reactie of diagnose naar dezelfde aandoening of gesteldheid verwijst, dan geeft de instantiatie met de meeste recente diagnosedatum de huidige diagnose weer.

Valuesets

DiagnoseNaamCodelijst

Valueset OID: 2.16.840.1.113883.2.4.3.11.60.40.2.5.3.3 Binding: Required Status: Active
Conceptnaam Codestelselnaam Codesysteem OID
Alle waarden DHD Diagnosethesaurus 2.16.840.1.113883.2.4.3.120.5.1
Alle waarden ICPC-1 NL 2.16.840.1.113883.2.4.4.31.1
Alle waarden [DEPRECATED] SNOMED CT 2.16.840.1.113883.6.96
SNOMED CT: <404684003|Klinische bevinding| SNOMED CT 2.16.840.1.113883.6.96
Waarde Other (OTH) uit codestelsel NullFlavor (OID: 2.16.840.1.113883.5.1008) is toegestaan in deze waardenlijst.

DiagnoseStatusCodelijst

Valueset OID: 2.16.840.1.113883.2.4.3.11.60.40.2.5.3.1 Binding: Required Status: Active
Conceptnaam Conceptcode Codestelselnaam Codesysteem OID Omschrijving
Preliminary diagnosis 148006 SNOMED CT 2.16.840.1.113883.6.96 Voorlopige diagnose
Established diagnosis 14657009 SNOMED CT 2.16.840.1.113883.6.96 Bevestigde diagnose
Differentiële diagnose 47965005 SNOMED CT 2.16.840.1.113883.6.96 Differentiaaldiagnose
Andere waarden zijn niet toegestaan

ErnstCodelijst

Valueset OID: 2.16.840.1.113883.2.4.3.11.60.40.2.5.3.11 Binding: Required Status: Active
Conceptnaam Conceptcode Codestelselnaam Codesysteem OID Omschrijving
Licht 255604002 SNOMED CT 2.16.840.1.113883.6.96 Mild
Matige ernst 6736007 SNOMED CT 2.16.840.1.113883.6.96 Matig
Ernstig 24484000 SNOMED CT 2.16.840.1.113883.6.96 Ernstig
Waarde Other (OTH) uit codestelsel NullFlavor (OID: 2.16.840.1.113883.5.1008) is toegestaan in deze waardenlijst.

StralingCodelijst

Valueset OID: 2.16.840.1.113883.2.4.3.11.60.40.2.5.3.9 Binding: Extensible Status: Active
Conceptnaam Conceptcode Codestelselnaam Codesysteem OID Omschrijving
Radioactiviteit 32888000 SNOMED CT 2.16.840.1.113883.6.96 Radioactieve straling
Zonlicht 49926000 SNOMED CT 2.16.840.1.113883.6.96 Zonlicht
Ultraviolette straling 41355003 SNOMED CT 2.16.840.1.113883.6.96 UV-licht
Warmtestraling 285337003 SNOMED CT 2.16.840.1.113883.6.96 Warmtestraling
Elektromagnetische straling in radiogolfgebied 52799000 SNOMED CT 2.16.840.1.113883.6.96 Radiogolven
Unknown UNK NullFlavor 2.16.840.1.113883.5.1008 Onbekend
Waarde Other (OTH) uit codestelsel NullFlavor (OID: 2.16.840.1.113883.5.1008) is toegestaan in deze waardenlijst.

VeroorzakendeStofAllergeneStoffenCodelijst

Valueset OID: 2.16.840.1.113883.2.4.3.11.60.40.2.5.3.7 Binding: Required Status: Active
Conceptnaam Codestelselnaam Codesysteem OID
SNOMED CT: ^98061000146100|Referentieset met allergenen uitgezonderd medicatie| SNOMED CT 2.16.840.1.113883.6.96
Waarde Other (OTH) uit codestelsel NullFlavor (OID: 2.16.840.1.113883.5.1008) is toegestaan in deze waardenlijst.

VeroorzakendeStofHPKCodelijst

Valueset OID: 2.16.840.1.113883.2.4.3.11.60.40.2.5.3.8 Binding: Required Status: Active
Conceptnaam Codestelselnaam Codesysteem OID
Alle waarden G-Standaard Handels Product Kode (HPK) 2.16.840.1.113883.2.4.4.7
Waarde Other (OTH) uit codestelsel NullFlavor (OID: 2.16.840.1.113883.5.1008) is toegestaan in deze waardenlijst.

VeroorzakendeStofSNKCodelijst

Valueset OID: 2.16.840.1.113883.2.4.3.11.60.40.2.5.3.4 Binding: Required Status: Active
Conceptnaam Codestelselnaam Codesysteem OID
Alle waarden G-standaard Stofnaamcode (SNK) 2.16.840.1.113883.2.4.4.1.750
Waarde Other (OTH) uit codestelsel NullFlavor (OID: 2.16.840.1.113883.5.1008) is toegestaan in deze waardenlijst.

VeroorzakendeStofThesaurus122Codelijst

Valueset OID: 2.16.840.1.113883.2.4.3.11.60.40.2.5.3.6 Binding: Required Status: Active
Conceptnaam Codestelselnaam Codesysteem OID
Alle waarden G-standaard Ongewenste medicatiegroepen 2.16.840.1.113883.2.4.4.1.902.122
Waarde Other (OTH) uit codestelsel NullFlavor (OID: 2.16.840.1.113883.5.1008) is toegestaan in deze waardenlijst.

WijzeVanBlootstellingCodelijst

Valueset OID: 2.16.840.1.113883.2.4.3.11.60.40.2.5.3.10 Binding: Required Status: Active
Conceptnaam Codestelselnaam Codesysteem OID
Alle waarden G-Standaard Toedieningswegen 2.16.840.1.113883.2.4.4.9
Waarde Other (OTH) uit codestelsel NullFlavor (OID: 2.16.840.1.113883.5.1008) is toegestaan in deze waardenlijst.

WijzeVanVastellenCodelijst

Valueset OID: 2.16.840.1.113883.2.4.3.11.60.40.2.5.3.2 Binding: Extensible Status: Active
Conceptnaam Conceptcode Codestelselnaam Codesysteem OID Omschrijving
Anamnese en lichamelijk onderzoek met evaluatie en management van patiënt 14736009 SNOMED CT 2.16.840.1.113883.6.96 Vastgesteld op basis van het klinisch beeld en aanvullend onderzoek
Anamnese en lichamelijk onderzoek 63332003 SNOMED CT 2.16.840.1.113883.6.96 Vastgesteld op basis van het klinisch beeld
Afnemen van anamnese 84100007 SNOMED CT 2.16.840.1.113883.6.96 Vastgesteld op basis van de anamnese
Bevinding door verrichting 118240005 SNOMED CT 2.16.840.1.113883.6.96 Vastgesteld alléén op basis van een verrichting (toevalsbevinding)
Verwerven van gezondheidsinformatie van eerdere behandelaar voor klinische afstemming 117131000146104 SNOMED CT 2.16.840.1.113883.6.96 Overgenomen uit betrouwbare rapportage [DEPRECATED]
Waarde Other (OTH) uit codestelsel NullFlavor (OID: 2.16.840.1.113883.5.1008) is toegestaan in deze waardenlijst.

Deze bouwsteen in overige publicaties

Bouwsteen verwijzingen

Deze bouwsteen verwijst naar

Deze bouwsteen wordt gebruikt in

Technische specificaties in HL7v3 CDA en HL7 FHIR

Om informatie op basis van zorginformatiebouwstenen uit te wisselen zijn aanvullende, meer technische specificaties nodig.
Niet iedere omgeving kan met dezelfde technische specificaties overweg. Om deze reden zijn er meerdere typen technische specificaties:

  • HL7® versie 3 CDA compatibele specificaties, beschikbaar via de Nictiz ART-DECOR® omgeving
  • HL7® FHIR® compatibele specificaties, beschikbaar via de Nictiz-omgeving op de Simplifier FHIR Registry

Downloads

De bouwsteen is ook beschikbaar als pdf bestand of als spreadsheet

Over deze informatie

De informatie in deze wiki pagina is gebaseerd op de Publicatie 2024
SNOMED CT en LOINC codes zijn gebaseeerd op:

  • SNOMED Clinical Terms versie: 20250630 [R] (juni 2025-editie)
  • LOINC version 2.77

De voorwaarden van gebruik staan op de beginpagina
Deze pagina is gegenereerd op 10/07/2025 15:49:50 met ZibExtraction v. 9.5.9242.40707


Terug naar ZIB overzicht