Voedingsadvies-v4.0(2024NL)
Algemeen
Naam: nl.zorg.Voedingsadvies ![]()
Versie: 4.0
ZIB Status:Final
Publicatie: 2024
Publicatie status: Published
Publicatie datum: 24-04-2024
Metadata
| DCM::CoderList | Werkgroep RadB Verpleegkundige Gegevens |
| DCM::ContactInformation.Address | * |
| DCM::ContactInformation.Name | * |
| DCM::ContactInformation.Telecom | * |
| DCM::ContentAuthorList | Werkgroep RadB Verpleegkundige Gegevens |
| DCM::CreationDate | 12-2-2014 |
| DCM::DeprecatedDate | |
| DCM::DescriptionLanguage | nl |
| DCM::EndorsingAuthority.Address | |
| DCM::EndorsingAuthority.Name | PM |
| DCM::EndorsingAuthority.Telecom | |
| DCM::Id | 2.16.840.1.113883.2.4.3.11.60.40.3.7.11 |
| DCM::KeywordList | Voedingsadvies, dieet, consistentie |
| DCM::LifecycleStatus | Final |
| DCM::ModelerList | Werkgroep RadB Verpleegkundige Gegevens |
| DCM::Name | nl.zorg.Voedingsadvies |
| DCM::PublicationDate | 24-04-2024 |
| DCM::PublicationStatus | Published |
| DCM::ReviewerList | Projectgroep RadB Verpleegkundige Gegevens & Kerngroep Registratie aan de Bron |
| DCM::RevisionDate | 07-04-2025 |
| DCM::Supersedes | nl.zorg.Voedingsadvies-v3.2.1 |
| DCM::Version | 4.0 |
| HCIM::PublicationLanguage | NL |
Revision History
Publicatieversie 1.0 (01-07-2015)
Publicatieversie 3.0 (01-05-2016)
| ZIB-453 | Wijziging naamgeving ZIB's en logo's door andere opzet van beheer |
Publicatieversie 3.1 (04-09-2017)
| ZIB-530 | Verwijzingen naar de bouwsteen Verpleegkundige Interventie verwijderd |
| ZIB-549 | De Engelse naam van de bouwsteen en het rootconcept zijn niet correct |
| ZIB-569 | Concept beschrijving ontbreekt in de Engelstalige versie |
Publicatieversie 3.2 (06-07-2019)
| ZIB-707 | Geen indicatie mogelijk bij zib Voedingsadvies |
Publicatieversie 3.2.1 (15-10-2023)
| ZIB-1974 | Suggested typo and textual improvements |
Publicatieversie 4.0 (24-04-2024)
| ZIB-2609 | VoedingsAdvies - Vervangen van de verwijzing naar Probleem |
Concept
Een voedingsadvies is een beschrijving van voeding voor de patiënt, die aan specifieke eisen moet voldoen in verband met de gezondheidstoestand van de patiënt. Allergieën en overgevoeligheden of kauw- en slikproblemen kunnen aanleiding zijn voor speciale voeding.
Purpose
Het vastleggen en communiceren van het voedingsadvies geeft inzicht in beleid ten aanzien van de voeding. Indien deze informatie niet beschikbaar is, kan dit tot onveilige situaties voor de patiënt leiden.
Zeker bij overplaatsing is het van belang dat het voedingsadvies meegegeven wordt.
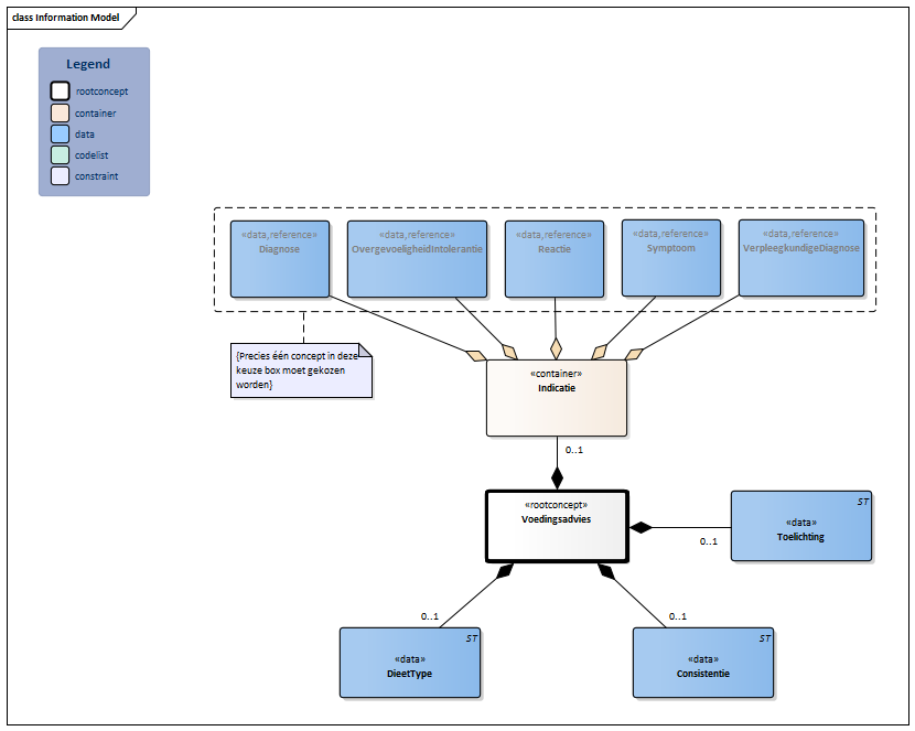
Information Model

| Type | Id | Concept | Card. | Definitie | DefinitieCode | Verwijzing | |||||||
| NL-CM:7.11.1 | Rootconcept van de bouwsteen Voedingsadvies. Dit concept bevat alle gegevenselementen van de bouwsteen Voedingsadvies. |
|
|||||||||||
| NL-CM:7.11.5 | 0..1 | Container van het concept Indicatie. Deze container bevat alle gegevenselementen van het concept Indicatie. | |||||||||||
| NL-CM:7.11.6 | (0..1) | De diagnose die als indicatie geldt voor het voedingsadvies. |
| ||||||||||
| NL-CM:7.11.7 | (0..1) | De overgevoeligheid of intolerantie die als indicatie geldt voor het voedingsadvies. |
| ||||||||||
| NL-CM:7.11.8 | (0..1) | De reactie die als indicatie geldt voor het voedingsadvies. |
| ||||||||||
| NL-CM:7.11.9 | (0..1) | Het symptoom dat als indicatie geldt voor het voedingsadvies. |
| ||||||||||
| NL-CM:7.11.10 | (0..1) | De verpleegkundige diagnose die indicatie geldt voor het voedingsadvies. |
| ||||||||||
| NL-CM:7.11.3 | 0..1 | De omschrijving van consistentie van de voeding. |
|
||||||||||
| NL-CM:7.11.2 | 0..1 | De omschrijving van het type dieet. |
|
||||||||||
| NL-CM:7.11.4 | 0..1 | Een toelichting op het voedingsadvies. |
|
||||||||||
Kolommen Concept en DefinitieCode: houdt de muis boven de waarde voor meer informatie
Voor uitleg over de gebruikte symbolen, zie de legenda pagina
Example Instances
| Voedingsadvies | |
| DieetType | Energie verrijkt |
| Consistentie | Dikvloeibaar |
| Toelichting | Sinds een week dieet veranderd in energieverrijkt. |
| Indicatie | |
| VerpleegkundigeDiagnose | Moeite met slikken |
Deze bouwsteen in overige publicaties
- Publicatie 2015, (Versie 1.0)
- Publicatie 2016, (Versie 3.0)
- Publicatie 2017, (Versie 3.1)
- Pre-publicatie 2018-2, (Versie 3.1)
- Pre-publicatie 2019-2, (Versie 3.2)
- Publicatie 2020, (Versie 3.2)
- Pre-publicatie 2021-2, (Versie 3.2)
- Pre-publicatie 2022-1, (Versie 3.2)
- Pre-publicatie 2023-1, (Versie 3.2.1)
- Pre-publicatie 2026-1, (Versie 4.0)
Bouwsteen verwijzingen
Deze bouwsteen verwijst naar
- Diagnose-v2.0
- OvergevoeligheidIntolerantie-v2.0
- Reactie-v3.0
- Symptoom-v2.0
- VerpleegkundigeDiagnose-v1.0
Deze bouwsteen wordt gebruikt in
Technische specificaties in HL7v3 CDA en HL7 FHIR
Om informatie op basis van zorginformatiebouwstenen uit te wisselen zijn aanvullende, meer technische specificaties nodig.
Niet iedere omgeving kan met dezelfde technische specificaties overweg. Om deze reden zijn er meerdere typen technische specificaties:
- HL7® versie 3 CDA compatibele specificaties, beschikbaar via de Nictiz ART-DECOR® omgeving

- HL7® FHIR® compatibele specificaties, beschikbaar via de Nictiz-omgeving op de Simplifier FHIR Registry

Downloads
De bouwsteen is ook beschikbaar als pdf bestand
of als spreadsheet
Over deze informatie
De informatie in deze wiki pagina is gebaseerd op de Publicatie 2024
SNOMED CT en LOINC codes zijn gebaseeerd op:
- SNOMED Clinical Terms versie: 20250430 [R] (april 2025-editie)
- LOINC version 2.77
De voorwaarden van gebruik staan op de beginpagina ![]()
Deze pagina is gegenereerd op 23/05/2025 16:24:04 met ZibExtraction v. 9.5.9242.40707