VerpleegkundigeDiagnose-v1.0(2024NL)
Algemeen
Naam: nl.zorg.VerpleegkundigeDiagnose ![]()
Versie: 1.0
ZIB Status:Final
Publicatie: 2024
Publicatie status: Published
Publicatie datum: 25-04-2025
Metadata
| DCM::CoderList | * |
| DCM::ContactInformation.Address | * |
| DCM::ContactInformation.Name | * |
| DCM::ContactInformation.Telecom | * |
| DCM::ContentAuthorList | * |
| DCM::CreationDate | 28-8-2024 |
| DCM::DeprecatedDate | |
| DCM::DescriptionLanguage | nl |
| DCM::EndorsingAuthority.Address | |
| DCM::EndorsingAuthority.Name | PM |
| DCM::EndorsingAuthority.Telecom | |
| DCM::Id | 2.16.840.1.113883.2.4.3.11.60.40.3.5.8 |
| DCM::KeywordList | |
| DCM::LifecycleStatus | Final |
| DCM::ModelerList | * |
| DCM::Name | nl.zorg.VerpleegkundigeDiagnose |
| DCM::PublicationDate | 25-04-2025 |
| DCM::PublicationStatus | Published |
| DCM::ReviewerList | * |
| DCM::RevisionDate | |
| DCM::Supersedes | |
| DCM::Version | 1.0 |
| HCIM::PublicationLanguage | NL |
Revision History
Publicatieversie 1.0 (24-04-2024)
| ZIB-2179 | Geen informatie |
| ZIB-2654 | Symptoom - Element IsVerpleegkundigeDiagnose verwijderen |
Concept
Een verpleegkundige diagnose geeft een label (een term) aan een specifieke lichamelijke, geestelijke, sociale of functionele gezondheidstoestand van een cliënt. Een verpleegkundige diagnose geeft aanleiding om een zorgplan op te stellen ofwel: verpleegkundig handelen is nodig. De verpleegkundige diagnose wordt dan ook vanuit het verpleegkundig perspectief beschreven. Dit betekent dat verpleegkundigen en verzorgenden invloed hebben op het verbeteren of verminderen van het onderliggende probleem.
Synoniemen voor verpleegkundige diagnose zijn cliëntprobleem en verpleegkundig probleem.
Purpose
De verpleegkundige diagnose vormt de basis voor verpleegkundig handelen en is de aanleiding voor het opstellen van een zorgplan.
Evidence Base
Verpleegkundige diagnoses benoemen een breed spectrum aan patiëntproblemen. Deels hebben deze het karakter van een diagnose - interpretatie van diagnostische gegevens-, deels beschrijven zij waarnemingen die gezien kunnen worden als symptomen van een aandoening. Daarnaast geven sommige verpleegkundige diagnoses duiding van sociale probleemsituaties, die de toestand van de patiënt negatief beïnvloeden.
Omdat verpleegkundige diagnoses dus duiding geven aan concepten die deels reeds in andere zibs gemodelleerd zijn, is bij de modellering van de verpleegkundige diagnose gekozen voor referenties naar de relevante zibs, te weten Diagnose en Symptoom. Daarnaast is voor de sociale problemen een apart deel gecreëerd.
Het voordeel van deze modellering is dat de zorgverlener die een verpleegkundige diagnose vaststelt die het karakter van een diagnose heeft, de toegang krijgt tot alle aspecten, die specifiek zijn voor een diagnose, middels de verwijzing naar de zib Diagnose. Voor verpleegkundige diagnoses die een symptoom duiden, geldt hetzelfde voordeel maar dan middels verwijzing naar de zib Symptoom.
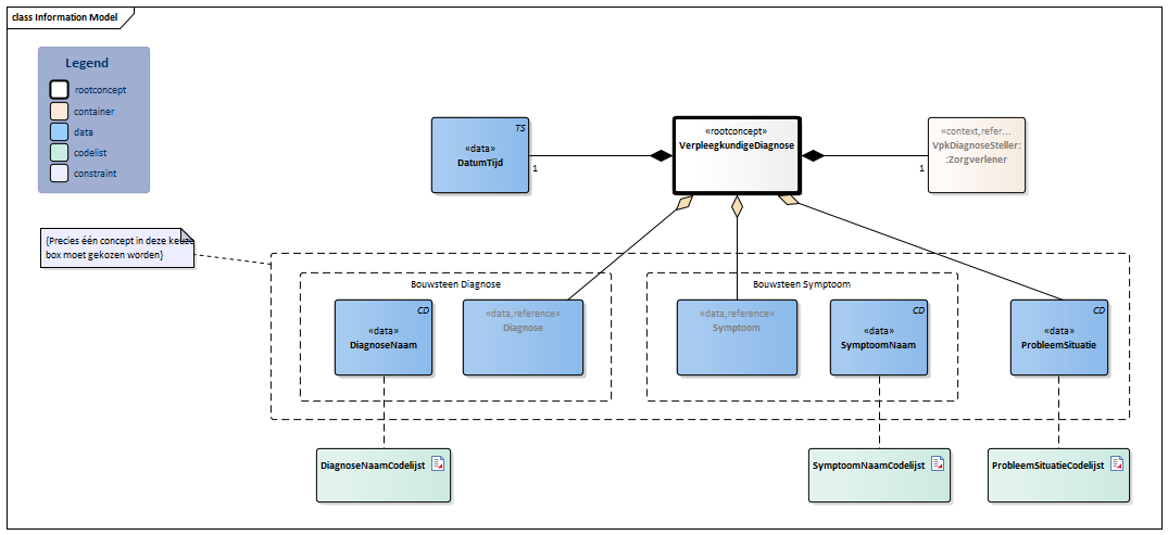
Information Model

| Type | Id | Concept | Card. | Definitie | DefinitieCode | Verwijzing | |||||||
| NL-CM:5.8.1 | Rootconcept van de bouwsteen VerpleegkundigeDiagnose. Dit rootconcept bevat alle gegevenselementen van de bouwsteen VerpleegkundigeDiagnose. | ||||||||||||
| NL-CM:5.8.4 | (0..1) | De diagnose die gelabeld is als verpleegkundige diagnose. |
| ||||||||||
| NL-CM:5.8.5 | (0..1) | Naam en bijbehorende code van de diagnose. Voor de verpleegkundige diagnoses kan gekozen worden uit de lijst met verpleegkundige problemen van het type diagnose. |
| ||||||||||
| NL-CM:5.8.6 | (0..1) | Het symptoom dat gelabeld is als verpleegkundige diagnose. |
| ||||||||||
| NL-CM:5.8.7 | (0..1) | Naam en bijbehorende code van het symptoom. Voor de verpleegkundige diagnoses kan gekozen worden uit de lijst met verpleegkundige problemen van het type symptoom. |
| ||||||||||
| NL-CM:5.8.2 | (0..1) | De sociale probleemsituatie die gelabeld is als verpleegkundige diagnose. Gekozen worden uit de lijst met verpleegkundige problemen van het type probleem situatie. |
| ||||||||||
| NL-CM:5.8.3 | 1 | Verpleegkundige die de verpleegkundige diagnose heeft vastgesteld. |
| ||||||||||
| NL-CM:5.8.8 | 1 | Datum en evt. tijd waarop de zorgverlener de verpleegkundige diagnose heeft vastgesteld. | |||||||||||
Kolommen Concept en DefinitieCode: houdt de muis boven de waarde voor meer informatie
Voor uitleg over de gebruikte symbolen, zie de legenda pagina
Example Instances
| VerpleegkundigeDiagnose | |
| DatumTijd | 15-11-2024 |
| ProbleemSituatie | Ontoereikende sociale ondersteuning |
| VpkDiagnoseSteller::Zorgverlener | |
| Naam | G. van Putten |
| Specialisme | Verpleegkundige |
| VerpleegkundigeDiagnose | |
| DatumTijd | 12-01-2024 |
| Symptoom | |
| SymptoomNaam | Braken |
| SymptoomBeloop | Fluctuerend |
| SymptoomErnst | Ernstig |
| TijdPatroon | Intermitterend |
| VpkDiagnoseSteller::Zorgverlener | |
| Naam | G. de Zeeuw |
| Specialisme | Verpleegkundige |
Valuesets
DiagnoseNaamCodelijst
| Valueset OID: 2.16.840.1.113883.2.4.3.11.60.40.2.5.8.1 | Binding: Extensible | Status: Active |
| Conceptnaam | Codestelselnaam | Codesysteem OID |
| SNOMED CT: <404684003|Klinische bevinding| | SNOMED CT | 2.16.840.1.113883.6.96 |
| Waarde Other (OTH) uit codestelsel NullFlavor (OID: 2.16.840.1.113883.5.1008) is toegestaan in deze waardenlijst. | ||
Opm.: De inhoud van de waardenlijst zal in de toekomst ingeperkt worden tot een meer op diagnoses toegespitse lijst.
ProbleemSituatieCodelijst
| Valueset OID: 2.16.840.1.113883.2.4.3.11.60.40.2.5.8.3 | Binding: Extensible | Status: Active |
| Conceptnaam | Codestelselnaam | Codesysteem OID |
| SNOMED CT: <404684003|Klinische bevinding| | SNOMED CT | 2.16.840.1.113883.6.96 |
| Waarde Other (OTH) uit codestelsel NullFlavor (OID: 2.16.840.1.113883.5.1008) is toegestaan in deze waardenlijst. | ||
Opm.: De inhoud van de waardenlijst zal in de toekomst ingeperkt worden tot een meer op probleem situaties toegespitse lijst.
SymptoomNaamCodelijst
| Valueset OID: 2.16.840.1.113883.2.4.3.11.60.40.2.5.8.2 | Binding: Extensible | Status: Active |
| Conceptnaam | Codestelselnaam | Codesysteem OID |
| SNOMED CT: <404684003|Klinische bevinding| | SNOMED CT | 2.16.840.1.113883.6.96 |
| Waarde Other (OTH) uit codestelsel NullFlavor (OID: 2.16.840.1.113883.5.1008) is toegestaan in deze waardenlijst. | ||
Opm.: De inhoud van de waardenlijst zal in de toekomst ingeperkt worden tot een meer op symptomen toegespitse lijst.
Deze bouwsteen in overige publicaties
Bouwsteen verwijzingen
Deze bouwsteen verwijst naar
Deze bouwsteen wordt gebruikt in
- Behandeldoel-v4.0
- Contact-v7.0
- Patientbespreking-v3.0
- Signalering-v3.0
- VerpleegkundigeInterventie-v5.0
- Voedingsadvies-v4.0
- ZorgAfspraak-v2.0
- ZorgTeam-v2.0
Technische specificaties in HL7v3 CDA en HL7 FHIR
Om informatie op basis van zorginformatiebouwstenen uit te wisselen zijn aanvullende, meer technische specificaties nodig.
Niet iedere omgeving kan met dezelfde technische specificaties overweg. Om deze reden zijn er meerdere typen technische specificaties:
- HL7® versie 3 CDA compatibele specificaties, beschikbaar via de Nictiz ART-DECOR® omgeving

- HL7® FHIR® compatibele specificaties, beschikbaar via de Nictiz-omgeving op de Simplifier FHIR Registry

Downloads
De bouwsteen is ook beschikbaar als pdf bestand
of als spreadsheet
Over deze informatie
De informatie in deze wiki pagina is gebaseerd op de Publicatie 2024
SNOMED CT en LOINC codes zijn gebaseeerd op:
- SNOMED Clinical Terms versie: 20250630 [R] (juni 2025-editie)
- LOINC version 2.77
De voorwaarden van gebruik staan op de beginpagina ![]()
Deze pagina is gegenereerd op 10/07/2025 16:11:51 met ZibExtraction v. 9.5.9242.40707