NursingDiagnosis-v1.0(2024EN)
General information
Name: nl.zorg.NursingDiagnosis ![]()
Version: 1.0
HCIM Status:Final
Release: 2024
Release status: Published
Release date: 25-04-2025
Metadata
| DCM::CoderList | * |
| DCM::ContactInformation.Address | * |
| DCM::ContactInformation.Name | * |
| DCM::ContactInformation.Telecom | * |
| DCM::ContentAuthorList | * |
| DCM::CreationDate | 28-8-2024 |
| DCM::DeprecatedDate | |
| DCM::DescriptionLanguage | nl |
| DCM::EndorsingAuthority.Address | |
| DCM::EndorsingAuthority.Name | PM |
| DCM::EndorsingAuthority.Telecom | |
| DCM::Id | 2.16.840.1.113883.2.4.3.11.60.40.3.5.8 |
| DCM::KeywordList | |
| DCM::LifecycleStatus | Final |
| DCM::ModelerList | * |
| DCM::Name | nl.zorg.VerpleegkundigeDiagnose |
| DCM::PublicationDate | 25-04-2025 |
| DCM::PublicationStatus | Published |
| DCM::ReviewerList | * |
| DCM::RevisionDate | |
| DCM::Supersedes | |
| DCM::Version | 1.0 |
| HCIM::PublicationLanguage | EN |
Revision History
Only available in Dutch
Publicatieversie 1.0 (24-04-2024)
| ZIB-2179 | Geen informatie |
| ZIB-2654 | Symptoom - Element IsVerpleegkundigeDiagnose verwijderen |
Concept
A nursing diagnosis gives a label (a term) to a specific physical, mental, social or functional health condition of a client. A nursing diagnosis gives rise to formulate a care plan or, in other words, nursing action is required. The nursing diagnosis is therefore described from the nursing perspective. This means that nurses and caregivers have an influence on improving or reducing the client problem. Synonyms for nursing diagnosis are client problem and nursing problem.
Purpose
The nursing diagnosis forms the basis for nursing actions and interventions and is the reason for formulating a care plan.
Evidence Base
Nursing diagnoses identify a broad spectrum of patient problems. Some of these have the character of a diagnosis - interpretation of diagnostic data -, and some describe observations that can be seen as symptoms of a condition. In addition, some nursing diagnoses describe social problem situations that negatively affect the patient's condition. Because nursing diagnoses describe concepts that are partly already modeled in other HCIM's, references to the relevant HCIM's, namely Diagnosis and Symptom, were chosen for the modelling of the nursing diagnosis. In addition, a separate section was created for the social problems.
The advantage of this modelling is that the health professional who determined a nursing diagnosis that has the character of a diagnosis, gains access to all aspects that are specific to a diagnosis, by referring to the HCIM Diagnosis. For nursing diagnoses that indicate a symptom, the same advantage applies, but then by referring to the HCIM Symptom.
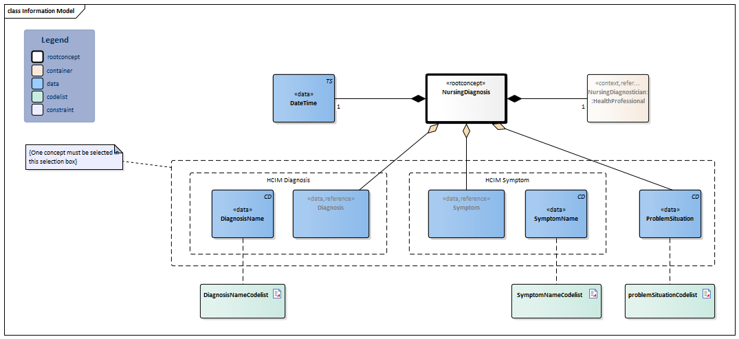
Information Model

| Type | Id | Concept | Card. | Definition | DefinitionCode | Reference | |||||||
| NL-CM:5.8.1 | Root concept of the NursingDiagnosis information model.This root concept contains all data elements of the NursingDiagnosis information model. | ||||||||||||
| NL-CM:5.8.4 | (0..1) | The diagnosis that is labeled as nursing diagnosis. |
| ||||||||||
| NL-CM:5.8.5 | (0..1) | Name and associated code of the diagnosis. For the nursing diagnoses, a choice can be made from the list of nursing problems of the diagnosis type. |
| ||||||||||
| NL-CM:5.8.6 | (0..1) | The symptom that is labeled as a nursing diagnosis. |
| ||||||||||
| NL-CM:5.8.7 | (0..1) | Name and associated code of the symptom. Nursing diagnoses can be selected from the list of nursing problems of the symptom type. |
| ||||||||||
| NL-CM:5.8.2 | (0..1) | The social problem situation that is labeled as a nursing diagnosis. Chosen from the list of nursing problems of the problem situation type. |
| ||||||||||
| NL-CM:5.8.3 | 1 | Nurse who has determined the nursing diagnosis. |
| ||||||||||
| NL-CM:5.8.8 | 1 | Date and time, if applicable, at which the health professional has determined the nursing diagnosis. | |||||||||||
Columns Concept and DefinitionCode: hover over the values for more information
For explanation of the symbols, please see the legend page
Example Instances
Only available in Dutch
| VerpleegkundigeDiagnose | |
| DatumTijd | 15-11-2024 |
| ProbleemSituatie | Ontoereikende sociale ondersteuning |
| VpkDiagnoseSteller::Zorgverlener | |
| Naam | G. van Putten |
| Specialisme | Verpleegkundige |
| VerpleegkundigeDiagnose | |
| DatumTijd | 12-01-2024 |
| Symptoom | |
| SymptoomNaam | Braken |
| SymptoomBeloop | Fluctuerend |
| SymptoomErnst | Ernstig |
| TijdPatroon | Intermitterend |
| VpkDiagnoseSteller::Zorgverlener | |
| Naam | G. de Zeeuw |
| Specialisme | Verpleegkundige |
Valuesets
DiagnosisNameCodelist
| Valueset OID: 2.16.840.1.113883.2.4.3.11.60.40.2.5.8.1 | Binding: Extensible | Status: Active |
| Conceptname | Codesystem name | Codesystem OID |
| SNOMED CT: <404684003|Clinical finding| | SNOMED CT | 2.16.840.1.113883.6.96 |
| Value Other (OTH) from codesystem NullFlavor (OID: 2.16.840.1.113883.5.1008) is allowed in this valueset. | ||
Note: In the future, the content of the value list will be narrowed down to a more diagnostic-oriented list.
problemSituationCodelist
| Valueset OID: 2.16.840.1.113883.2.4.3.11.60.40.2.5.8.3 | Binding: Extensible | Status: Active |
| Conceptname | Codesystem name | Codesystem OID |
| SNOMED CT: <404684003|Clinical finding| | SNOMED CT | 2.16.840.1.113883.6.96 |
| Value Other (OTH) from codesystem NullFlavor (OID: 2.16.840.1.113883.5.1008) is allowed in this valueset. | ||
Note: In the future, the content of the value list will be narrowed down to a more probem situation oriented list.
SymptomNameCodelist
| Valueset OID: 2.16.840.1.113883.2.4.3.11.60.40.2.5.8.2 | Binding: Extensible | Status: Active |
| Conceptname | Codesystem name | Codesystem OID |
| SNOMED CT: <404684003|Clinical finding| | SNOMED CT | 2.16.840.1.113883.6.96 |
| Value Other (OTH) from codesystem NullFlavor (OID: 2.16.840.1.113883.5.1008) is allowed in this valueset. | ||
Note: In the future, the content of the value list will be narrowed down to a more symptom-oriented list.
This information model in other releases
Information model references
This information model refers to
This information model is used in
- CareAgreement-v2.0
- CareTeam-v2.0
- Encounter-v7.0
- MultidisciplinaryTeamMeeting-v3.0
- NursingIntervention-v5.0
- NutritionAdvice-v4.0
- Signaling-v3.0
- TreatmentObjective-v4.0
Technical specifications in HL7v3 CDA and HL7 FHIR
To exchange information based on health and care information models, additional, more technical specifications are required.
Not every environment can handle the same technical specifications. For this reason, there are several types of technical specifications:
- HL7® version 3 CDA compatible specifications, available through the Nictiz ART-DECOR® environment

- HL7® FHIR® compatible specifications, available through the Nictiz environment on the Simplifier FHIR

Downloads
This information model is also available as pdf file
or as spreadsheet
About this information
The information in this wikipage is based on Release 2024
SNOMED CT and LOINC codes are based on:
- SNOMED Clinical Terms versie: 20250630 [R] (juni 2025-editie)
- LOINC version 2.77
Conditions for use are located on the mainpage ![]()
This page is generated on 12/07/2025 16:57:48 with ZibExtraction v. 9.5.9242.40707