Encounter-v7.0(2024EN)

Uit Zorginformatiebouwstenen
Naar navigatie springen Naar zoeken springen


Attention!! This is not the most recent version of this information model. You can find the most recent version here.

General information

Name: nl.zorg.Encounter
Version: 7.0
HCIM Status:Final
Release: 2024
Release status: Published
Release date: 24-04-2024


Back to HCIM list

Metadata

DCM::CoderList Kerngroep Registratie aan de Bron
DCM::ContactInformation.Address *
DCM::ContactInformation.Name *
DCM::ContactInformation.Telecom *
DCM::ContentAuthorList Projectgroep Generieke Overdrachtsgegevens & Kerngroep Registratie aan de Bron
DCM::CreationDate 19-4-2012
DCM::DeprecatedDate
DCM::DescriptionLanguage nl
DCM::EndorsingAuthority.Address
DCM::EndorsingAuthority.Name PM
DCM::EndorsingAuthority.Telecom
DCM::Id 2.16.840.1.113883.2.4.3.11.60.40.3.15.1
DCM::KeywordList Contacten, contact, patiëntcontact, afspraak
DCM::LifecycleStatus Final
DCM::ModelerList Kerngroep Registratie aan de Bron
DCM::Name nl.zorg.Contact
DCM::PublicationDate 24-04-2024
DCM::PublicationStatus Published
DCM::ReviewerList Projectgroep Generieke Overdrachtsgegevens & Kerngroep Registratie aan de Bron
DCM::RevisionDate 08-04-2025
DCM::Supersedes nl.zorg.Contact-v6.0
DCM::Version 7.0
HCIM::PublicationLanguage EN

Revision History

Only available in Dutch

Publicatieversie 1.0 (15-02-2013)

Publicatieversie 1.1 (01-07-2013)

Publicatieversie 1.2 (01-04-2015)

ZIB-163 Naamgeving concept Probleem::Probleem uit OverdrachtContact aanpassen.
ZIB-164 Het concept Locatie::Zorgaanbieder uit bouwsteen OverdrachtContact niet verplicht maken, maar als cardinaliteit 0..1 opgeven.
ZIB-165 Het concept Procedure in OverdrachtContact dient referentie naar bouwsteen te zijn.
ZIB-306 Aanpassen modellering keuzebox, boundary en cardinaliteit
ZIB-308 Prefix Overdracht weggehaald bij de generieke bouwstenen

Incl. algemene wijzigingsverzoeken:

ZIB-94 Aanpassen tekst van Disclaimer, Terms of Use & Copyrights
ZIB-154 Consequenties opsplitsing Medicatie bouwstenen voor overige bouwstenen.
ZIB-200 Naamgeving SNOMED CT in tagged values klinische bouwstenen gelijk getrokken.
ZIB-201 Naamgeving OID: in tagged value notes van klinische bouwstenen gelijk getrokken.
ZIB-309 EOI aangepast
ZIB-324 Codelijsten Name en Description beginnen met een Hoofdletter
ZIB-326 Tekstuele aanpassingen conform de kwaliteitsreview kerngroep 2015

Publicatieversie 3.0 (01-05-2016)

ZIB-453 Wijziging naamgeving ZIB's en logo's door andere opzet van beheer

Publicatieversie 3.1 (04-09-2017)

ZIB-463 Toevoegen IC aan ContactTypeCodelijst
ZIB-465 Uitbreiding met datacontainers "Herkomst" en "Ontslagbestemming"
ZIB-553 Example Instances Contact Type komt niet overeen met ContactTypeCodelijst
ZIB-563 Engelse vertaling van Contact is Encounter
ZIB-564 Aanpassing/harmonisatie Engelse conceptnamen
ZIB-565 ContactTypeCodelijst niet compleet
ZIB-574 Alleen verwijzen naar het rootconcept van de ZIB.

Publicatieversie 4.0 (06-07-2019)

ZIB-701 AfwijkendeUitslag algemenere naam geven
ZIB-819 aanpassen kardinaliteit RedenContact naar 1..*
ZIB-821 OverdrachtGeplandeZorgactiviteit laten vervallen en onderliggende zibs aanpassen
ZIB-822 Mapping reden van opname in HCIM Encounter

Publicatieversie 4.0.1 (01-09-2020)

ZIB-1089 Kardinaliteit reden contact losser maken naar 0..*
ZIB-1189 DefinitionCodes alle administratieve zibs

Publicatieversie 4.0.2 (01-12-2021)

ZIB-1334 Incorrecte vertaling 'Ambulatory' in ZIB Contact
ZIB-1428 "Contact" is niet consistent vertaald naar "Encounter"

Publicatieversie 5.0 (10-06-2022)

ZIB-622 ContactTypeCodelijst uitbreiden
ZIB-938 Zib Contact: ContactType moeizaam voor eerstelijn
ZIB-1104 Contact versus opname
ZIB-1306 Toevoegen IC en MC aan Contactypecodelijst
ZIB-1632 Contact.Locatie kardinaliteit

Publicatieversie 6.0 (15-10-2023)

ZIB-1772 Typefout in waardelijst AanleidingContactCodelijst
ZIB-1824 Zibs Contact en Opname
ZIB-1890 In waardenlijst ContactVormCodelijst van de zib Contact ontbreekt de Snomed code voor concept Fysiek
ZIB-1906 Nieuwe en verbeterde SNOMED codes voor de zib Contact

Publicatieversie 7.0 (24-04-2024)

ZIB-2604 Contact - Vervangen van de verwijzing naar Probleem

Concept

A contact is an interaction between a patient and health care provider(s) in the context of a problem, such as a diagnosis, symptom or nursing diagnosis. These can be visits or online interactions.
Encounters can be visits to the general practitioner or other practices, home visits or other relevant encounters. This includes past and future encounters.
In the case of encounters where the main purpose is to perform a procedure, the encounter is considered an implicit part of this procedure and not additionally described as encounter.

Purpose

Encounters take place between a health professional and patient with the aim of assessing the patient's health condition or discuss a care request, treatment outcome or follow-up policy with the patient.

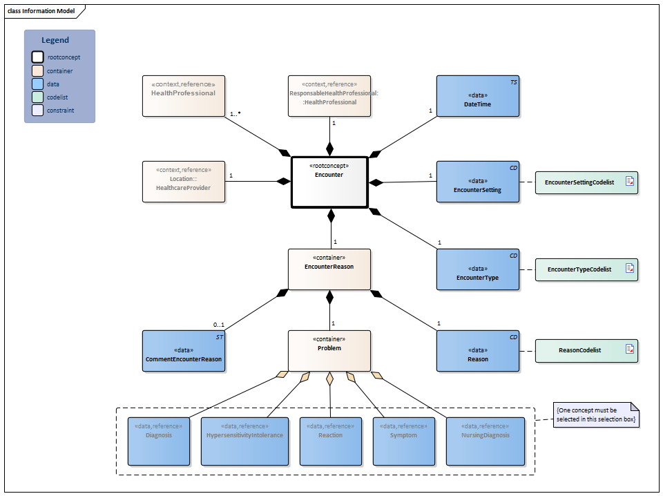
Information Model


NursingDiagnosis-v1.0(2024EN)Symptom-v2.0(2024EN)Reaction-v3.0(2024EN)HypersensitivityIntolerance-v2.0(2024EN)Diagnosis-v2.0(2024EN)#6322#ReasonCodelist#6318#EncounterSettingCodelist#6312HealthProfessional-v4.0.1(2024EN)#EncounterTypeCodelist#6313#6317#6307HealthcareProvider-v3.6(2024EN)HealthProfessional-v4.0.1(2024EN)#6305#6319


Type Id Concept Card. Definition DefinitionCode Reference
NL-CM:15.1.1 Encounter Root concept of the Encounter information model. This concept contains all data elements of the Encounter information model.
308335008 Patient encounter procedure
NL-CM:15.1.3 DateTime 1 The date and time at which the encounter took or will take place.
NL-CM:15.1.19 EncounterSetting 1 EncounterSetting describes the manner and setting in which the contact takes place
EncounterSettingCodelist
NL-CM:15.1.2 EncounterType 1 The type of encounter is based on the setting of the encounter and the participants present.
EncounterTypeCodelist
NL-CM:15.1.13 EncounterReason 1 Container of the EncounterReason concept.This container contains all data elements of the EncounterReason concept.
NL-CM:15.1.20 Reason 1 Main reason for the encounter within the context of the health problem.
ReasonCodelist
NL-CM:15.1.21 Problem 1 Container of the Problem concept.This container contains all data elements of the Problem concept.
NL-CM:15.1.22 Diagnosis (0..1) The diagnosis as the reason for the encounter.
Diagnosis
NL-CM:15.1.23 HypersensitivityIntolerance (0..1) The hypersensitivity or intolerance as the reason for the encounter.
HypersensitivityIntolerance
NL-CM:15.1.24 Reaction (0..1) The adverse reaction to a substance or radiation as the reason for the encounter.
Reaction
NL-CM:15.1.25 Symptom (0..1) The symptom as the reason for the encounter.
Symptom
NL-CM:15.1.26 NursingDiagnosis (0..1) The nursing diagnosis as the reason for the encounter.
NursingDiagnosis
NL-CM:15.1.18 ResponsableHealthProfessional::HealthProfessional 1 The health professional who is responsible at the time of the encounter for the treatment of the patient's stated health problem.
HealthProfessional
NL-CM:15.1.7 HealthProfessional 1..* The health professional with whom the encounter took or will take place. The specialty and role of the health professional can be entered in the HealthProfessional information model.
HealthProfessional
NL-CM:15.1.17 CommentEncounterReason 0..1 Comment on the reason for the encounter, insofar as this cannot be sufficiently expressed in the other elements.
48767-8 Annotation comment [Interpretation] Narrative
NL-CM:15.1.8 Location::HealthcareProvider 1 The physical location at which the encountert ook or will take place.
HealthcareProvider

Columns Concept and DefinitionCode: hover over the values for more information
For explanation of the symbols, please see the legend page

Example Instances

Only available in Dutch

Contact
DatumTijd 16-05-2022
ContactVorm Fysiek
RedenContact
AanleidingContact Acuut probleem
Probleem
Diagnose Gebroken neus
VerantwoordelijkBehandelaar
ZorgverlenerNaam J.H.R. Peters
Locatie
OrganisatieNaam Universitair Medisch Centrum Groningen (UMCG)

Instructions

If a patient has contact with different specialities for different problems then a separate HCIM instantiation of Contact should be created for each problem. For example, someone seen in the ER by an ophthalmologist for eye injury, a surgeon for knee injury and an internist for loss of consciousness.

Valuesets

EncounterSettingCodelist

Valueset OID: 2.16.840.1.113883.2.4.3.11.60.40.2.15.1.2 Binding: Extensible Status: Active
Conceptname Conceptcode Codesystem name Codesystem OID Description
Physical face-to-face encounter 180231000146108 SNOMED CT 2.16.840.1.113883.6.96 Fysiek
Indirect encounter 185316007 SNOMED CT 2.16.840.1.113883.6.96 Op afstand
Telephone encounter 185317003 SNOMED CT 2.16.840.1.113883.6.96 Telefonisch
Consultation via video conference 719410009 SNOMED CT 2.16.840.1.113883.6.96 Video
Telemedicine consultation with patient 448337001 SNOMED CT 2.16.840.1.113883.6.96 Digitaal tekstueel
Value Other (OTH) from codesystem NullFlavor (OID: 2.16.840.1.113883.5.1008) is allowed in this valueset.

EncounterTypeCodelist

Valueset OID: 2.16.840.1.113883.2.4.3.11.60.40.2.15.1.1 Binding: Extensible Status: Active
Conceptname Conceptcode Codesystem name Codesystem OID Description
Ambulatory AMB ActCode 2.16.840.1.113883.5.4 Poliklinisch, Ambulant [DEPRECATED]
Emergency EMER ActCode 2.16.840.1.113883.5.4 SEH [DEPRECATED]
Field FLD ActCode 2.16.840.1.113883.5.4 Op lokatie [DEPRECATED]
Home HH ActCode 2.16.840.1.113883.5.4 Thuis [DEPRECATED]
Inpatient IMP ActCode 2.16.840.1.113883.5.4 Klinisch [DEPRECATED]
Short Stay SS ActCode 2.16.840.1.113883.5.4 Dagopname [DEPRECATED]
Virtual VR ActCode 2.16.840.1.113883.5.4 Virtueel [DEPRECATED]
Triage 225390008 SNOMED CT 2.16.840.1.113883.6.96 Triage
First consultation with outpatient 105251000146109 SNOMED CT 2.16.840.1.113883.6.96 1e poliklinisch consult
Follow-up consultation with outpatient 93881000146109 SNOMED CT 2.16.840.1.113883.6.96 Poliklinisch vervolgconsult
Outpatient inter-collegial consultation 180191000146100 SNOMED CT 2.16.840.1.113883.6.96 Poliklinisch intercollegiaal consult
Multidisciplinary consultation [DEPRECATED] 155161000146105 SNOMED CT 2.16.840.1.113883.6.96 Poliklinisch multidisciplinair consult
Evaluation and management of inpatient 86181006 SNOMED CT 2.16.840.1.113883.6.96 Klinische contact
Medical consultation on hospital inpatient 24882007 SNOMED CT 2.16.840.1.113883.6.96 Klinisch intercollegiaal consult
Primary care encounter with consulted physician 180211000146101 SNOMED CT 2.16.840.1.113883.6.96 Meekijkconsult
Pre-anesthetic assessment 182770003 SNOMED CT 2.16.840.1.113883.6.96 Preoperatieve screening
Home visit 439708006 SNOMED CT 2.16.840.1.113883.6.96 Huisbezoek
Emergency department patient visit 4525004 SNOMED CT 2.16.840.1.113883.6.96 SEH bezoek
Transportation by emergency ambulance 715542009 SNOMED CT 2.16.840.1.113883.6.96 Ambulance contact [DEPRECATED]
Transportation by ambulance 715537001 SNOMED CT 2.16.840.1.113883.6.96 Ambulance contact
Transportation by helicopter air ambulance 715540001 SNOMED CT 2.16.840.1.113883.6.96 Traumaheli contact
Office visit 180221000146106 SNOMED CT 2.16.840.1.113883.6.96 Praktijkbezoek
Value Other (OTH) from codesystem NullFlavor (OID: 2.16.840.1.113883.5.1008) is allowed in this valueset.

ReasonCodelist

Valueset OID: 2.16.840.1.113883.2.4.3.11.60.40.2.15.1.3 Binding: Extensible Status: Active
Conceptname Conceptcode Codesystem name Codesystem OID Description
Encounter for check up 185349003 SNOMED CT 2.16.840.1.113883.6.96 Controle
New patient consultation 185387006 SNOMED CT 2.16.840.1.113883.6.96 Intake
Screening procedure 20135006 SNOMED CT 2.16.840.1.113883.6.96 Screening
Counseling 409063005 SNOMED CT 2.16.840.1.113883.6.96 Adviesgesprek
Confirmatory medical consultation 77406008 SNOMED CT 2.16.840.1.113883.6.96 Second opinion
Discussion about options 223487003 SNOMED CT 2.16.840.1.113883.6.96 Bespreken beleid
Encounter for sign 185346005 SNOMED CT 2.16.840.1.113883.6.96 Verandering klachten
Follow-up consultation 281036007 SNOMED CT 2.16.840.1.113883.6.96 Follow-up
Education 409073007 SNOMED CT 2.16.840.1.113883.6.96 Voorlichting/Instructie
Clinical trial 110465008 SNOMED CT 2.16.840.1.113883.6.96 Wetenschappelijk onderzoek
Physician contact assessment 410140003 SNOMED CT 2.16.840.1.113883.6.96 Nagesprek
Encounter for acute problem 180201000146103 SNOMED CT 2.16.840.1.113883.6.96 Acuut probleem
Care provision regime 225351009 SNOMED CT 2.16.840.1.113883.6.96 Verzorging/verpleging
Keeping vigil of dying patient 180311000146105 SNOMED CT 2.16.840.1.113883.6.96 Waken
Evaluation of diagnostic study results 370851004 SNOMED CT 2.16.840.1.113883.6.96 Bespreken uitslagen/metingen
Value Other (OTH) from codesystem NullFlavor (OID: 2.16.840.1.113883.5.1008) is allowed in this valueset.

This information model in other releases

Information model references

This information model refers to

This information model is used in

Technical specifications in HL7v3 CDA and HL7 FHIR

To exchange information based on health and care information models, additional, more technical specifications are required.
Not every environment can handle the same technical specifications. For this reason, there are several types of technical specifications:

  • HL7® version 3 CDA compatible specifications, available through the Nictiz ART-DECOR® environment
  • HL7® FHIR® compatible specifications, available through the Nictiz environment on the Simplifier FHIR

Downloads

This information model is also available as pdf file or as spreadsheet

About this information

The information in this wikipage is based on Release 2024
SNOMED CT and LOINC codes are based on:

  • SNOMED Clinical Terms versie: 20250430 [R] (april 2025-editie)
  • LOINC version 2.77

Conditions for use are located on the mainpage
This page is generated on 27/05/2025 13:58:16 with ZibExtraction v. 9.5.9242.40707


Back to HCIM list