HypersensitivityIntolerance-v2.0(2024EN)

Uit Zorginformatiebouwstenen
Naar navigatie springen Naar zoeken springen


Attention!! This is not the most recent version of this information model. You can find the most recent version here.

General information

Name: nl.zorg.HypersensitivityIntolerance
Version: 2.0
HCIM Status:Final
Release: 2024
Release status: Published
Release date: 24-04-2024


Back to HCIM list

Metadata

DCM::CoderList Zib-centrum
DCM::ContactInformation.Address *
DCM::ContactInformation.Name *
DCM::ContactInformation.Telecom *
DCM::ContentAuthorList Zib-centrum
DCM::CreationDate 22-05-2023
DCM::DeprecatedDate
DCM::DescriptionLanguage nl
DCM::EndorsingAuthority.Address
DCM::EndorsingAuthority.Name *
DCM::EndorsingAuthority.Telecom
DCM::Id 2.16.840.1.113883.2.4.3.11.60.40.3.8.6
DCM::KeywordList
DCM::LifecycleStatus Final
DCM::ModelerList *
DCM::Name nl.zorg.OvergevoeligheidIntolerantie
DCM::PublicationDate 24-04-2024
DCM::PublicationStatus Published
DCM::ReviewerList Zib-centrum
DCM::RevisionDate 03-04-2025
DCM::Supersedes nl.zorg.OvergevoeligheidIntolerantie-v1.0
DCM::Version 2.0
HCIM::PublicationLanguage EN

Revision History

Only available in Dutch

Publicatieversie 1.0 (15-04-2024)

ZIB-1167 Accordatiestatus in ZIB AllergieIntolerantie
ZIB-1340 Ontkenning van een overgevoeligheid In AllergieIntolerantie
ZIB-1370 Verschillende waardenlijsten voor status in zib-problem en zib-allergyintolerance
ZIB-2183 Toevoegen Zekerheid aan Zib AllergieIntollerantie

Publicatieversie 2.0 (24-04-2024)

ZIB-2395 Referentie SNOMED besluit toevoegen en zibs uitbreiden met SNOMED
ZIB-2643 DiagnostischInzicht - ZekerheidStatus vervangen door DiagnoseStatus
ZIB-2648 DiagnostischInzicht - Zib hernoemen naar 'Diagnose'
ZIB-2666 WijzeVanVaststellenCodelijst - Omschrijving van item aanpassen
ZIB-2667 WijzeVanVaststellenCodelijst - Overgenomen uit betrouwbare rapportage verwijderen
ZIB-2675 OvergevoeligheidIntolerantie - Evidence base: Functionaliteit (informatief) verwijderen
ZIB-2744 Vervang "Alle waarden in SNOMED" door "Alle bevindingen in SNOMED" in diagnosenaamcodelijst

Concept

The tendency to develop an adverse physical reaction when exposed to a specific substance, group of substances or type of radiation.

Purpose

Information regarding a patient's propensity to een adverse reaction indicates that an undesirable reaction may occur upon exposure to the specified substance, group of substances or radiation. This may be a reason for the healthcare provider to monitor the specified substance, group of substances or radiation.

Evidence Base

Not everyone gives the same meaning to the terms Hypersensitivity and Intolerance. There is more consensus about the term Allergy. The term Hypersensitivity generally serves as broader than Allergy. The name HypersensitivityIntolerance for the root concept of the zib indicates that this zib broadly covers all diagnoses that boil down to the patient's tendency to develop an undesirable reaction when exposed to a specific substance, group of substances or type of radiation.
This tendency may have been demonstrated by additional diagnostic tests, but can also be assumed based on the nature of the reaction(s) and/or the number of reactions that occurred when exposed to the substance(s) or radiation. HypersensitivityIntolerance covers, among other things, medicines, food ingredients, inhalation allergens (e.g. pollen), insect venom and contact allergens (e.g. nickel and latex).
The Hypersensitivity Intolerance zib is based on the zib Diagnosis, because it concerns a diagnosis. The main difference is the container 'Agent' instead of 'Reason'. In addition, only 1 diagnosis can be recorded and no differential diagnosis, because a different hypersensitivity also implies a different agent. For this reason, Agens also has cardinality 1.
Just like Diagnosis, HypersensitivityIntolerance has a reference to Condition, because it concerns the diagnostic interpretation of the condition.
The cardinality of the reference to Condition is 0..1, because in the case of a denial of a hypersensitivity or intolerance there is no condition to which that diagnosis relates. To represent that a patient is not aware of, for example, an allergy to penicillin or that an allergy to penicillin has been excluded, one should use the zib Exclusion with a reference to HypersensitivityIntolerance. In this case, the instance of HypersensitivityIntolerance does not refer to a Condition.

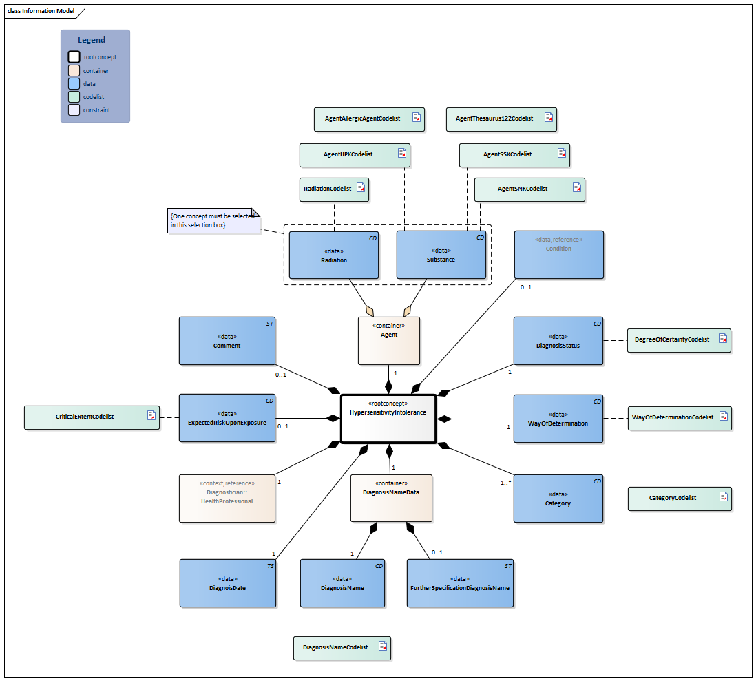
Information Model


Condition-v1.1(2024EN)#DiagnosisNameCodelist#6091#6083#6107#RadiationCodelist#6098#6096#DegreeOfCertaintyCodelist#6081#6082HealthProfessional-v4.0.1(2024EN)#WayOfDeterminationCodelist#6084#AgentHPKCodelist#AgentAllergicAgentCodelist#AgentThesaurus122Codelist#AgentSNKCodelist#AgentSSKCodelist#6092#CategoryCodelist#6093#6090#CriticalExtentCodelist#6103#6094


Type Id Concept Card. Definition DefinitionCode Reference
NL-CM:8.6.1 HypersensitivityIntolerance This is a reference to the rootconcept of information model HypersensitivityIntolerance.
420134006 Propensity to adverse reaction
NL-CM:8.6.2 Condition 0..1 The condition of which the hypersensitivity or intolerance is the interpretation.
Condition
NL-CM:8.6.3 DiagnosisStatus 1 Indicates the status of the diagnostic process.
DegreeOfCertaintyCodelist
NL-CM:8.6.4 WayOfDetermination 1 The way in which the hypersensitivity or intlerance is determined.
418775008 Finding method
WayOfDeterminationCodelist
NL-CM:8.6.5 Category 1..* Identifies the category of the agent to which the hypersensitivity or intolerance relates, such as medicines and nutritional substances.
CategoryCodelist
NL-CM:8.6.6 DiagnosisNameData 1 Container of the DiagnosisNameData concept. This container contains all data elements of the DiagnosisNameData concept.

Represents the hypersensitivity as interpretation of the condition.

NL-CM:8.6.7 DiagnosisName 1 The term with associated code that the care professional selects from the used code list to specify the diagnosis.
439401001 Diagnosis
DiagnosisNameCodelist
NL-CM:8.6.8 FurtherSpecificationDiagnosisName 0..1 A more detailed description of the name of the hypersensitivity or intolerance in free text, when this detail is not available in the used code list.
NL-CM:8.6.9 DiagnoisDate 1 Date (and time) at which the care professional came to the diagnosis.
432213005 Date of diagnosis
NL-CM:8.6.10 Diagnostician::HealthProfessional 1 The care professional that acquired the diagnostic insight regarding the hypersensitivity or intolerance. This can be a different individual than the person who recorded the diagnostic insight.
PRF performer
HealthProfessional
NL-CM:8.6.11 ExpectedRiskUponExposure 0..1 The healthcare professional's assessment of the expected severity of the reaction upon future exposure to the substance, group of substances or environmental factor to which the patient is hypersensitive or intolerant.
340271000146105 Expected severity of reaction
CriticalExtentCodelist
NL-CM:8.6.12 Comment 0..1 Textual explanation of the hypersensitivity or intolerance which cannot be entered in any of the other fields.
48767-8 Annotation comment [Interpretation] Narrative
NL-CM:8.6.13 Agent 1 Container of the Agent concept. This container contains all data elements of the Agent concept.
246075003 Causative agent
NL-CM:8.6.14 Radiation (0..1) Radiation as trigger for an adverse reaction.
82107009 Radiation
RadiationCodelist
NL-CM:8.6.15 Substance (0..1) The substance or group of substances that trigger a reaction in the patient upon exposure.
105590001 Substance
AgentAllergicAgentCodelist
AgentHPKCodelist
AgentSNKCodelist
AgentSSKCodelist
AgentThesaurus122Codelist

Columns Concept and DefinitionCode: hover over the values for more information
For explanation of the symbols, please see the legend page

Example Instances

Only available in Dutch

OvergevoeligheidIntolerantie
DiagnoseDatum 07-10-2023 12-12-2023
DiagnoseStatus Voorlopige diagnose Bevestigde diagnose
WijzeVanVaststellen Vastgesteld op basis van anamnese. Vastgesteld op basis van het klinisch beeld en aanvullend onderzoek
Categorie Voedingsmiddelen
VerwachtRisicoBijBlootstelling Licht Licht
DiagnoseNaamGegevens
DiagnoseNaam Lactose-intolerantie Lactose-intolerantie
NadereSpecificatieDiagnoseNaam
Agens
Stof Lactose Lactose
Toelichting
Diagnosesteller::Zorgverlener
Naam Drs. L.J. Verhagen Drs. L.J. Verhagen
Specialisme Huisarts Huisarts
AandoeningOfGesteldheid
PeriodeAanwezig
StartDatumTijd 19-08-2023 19-08-2023
StatusDatum 07-10-2023 12-12-2023
Ernst Matig Matig
OvergevoeligheidIntolerantie
DiagnoseDatum 08-08-2023
DiagnoseStatus Voorlopige diagnose
WijzeVanVaststellen Vastgesteld op basis van het klinisch beeld en aanvullend onderzoek.
Categorie Geneesmiddelen, Voedingsmiddelen.
VerwachtRisicoBijBlootstelling Ernstig
Diagnose
DiagnoseNaamGegevens Neiging tot nadelige reactie op stof
NadereSpecificatieDiagnoseNaam
Agens
Stof Carmine
Toelichting Vastgesteld middels provocatietest.
Diagnosesteller::Zorgverlener
Naam Mevr. E. Süshel
Specialisme Inwendige geneeskunde
AandoeningOfGesteldheid
PeriodeAanwezig
StartDatumTijd 05-2023
StatusDatum 07-10-2023
Ernst Matig
OvergevoeligheidIntolerantie
DiagnoseDatum 02-05-2023
DiagnoseStatus Bevestigde diagnose
WijzeVanVaststellen Vastgesteld op basis van het klinisch beeld en aanvullend onderzoek.
Categorie Geneesmiddelen
VerwachtRisicoBijBlootstelling Mild
Diagnose
DiagnoseNaamGegevens Geneesmiddelovergevoeligheid
NadereSpecificatieDiagnoseNaam
Agens
Stof Rituximab
Toelichting Anafylactoïde reacties bij een hogere pompstand dan 5-6. Meerdere positieve challenges en negatieve dechallenges, passend bij rituximab geïnduceerde cellysis.
Diagnosesteller::Zorgverlener
Naam Mevr. C. van Aa
Specialisme Neurologie
AandoeningOfGesteldheid
PeriodeAanwezig
StartDatumTijd 15-02-2023
StatusDatum 02-05-2023
Ernst Matig

Instructions

A hypersensitivity or intolerance always refers to the condition of which it is the interpretation. If > 1 instance of hypersensitivity or intolerance, reaction or diagnosis refers to the same condition, then the instantiation with the most recent diagnosis date represents the current diagnosis.
Valuesets from this zib may be deprecated when the SNOMED decision comes into force in the Netherlands. More information on the SNOMED decision and what its implementation means for zibs can be found at https://zibs.nl/wiki/SNOMEDbesluit. (Dutch)

Valuesets

AgentAllergicAgentCodelist

Valueset OID: 2.16.840.1.113883.2.4.3.11.60.40.2.8.6.5 Binding: Required Status: Active
Conceptname Codesystem name Codesystem OID
SNOMED CT: ^98061000146100|Dutch total non-drug allergen simple reference set| SNOMED CT 2.16.840.1.113883.6.96
Value Other (OTH) from codesystem NullFlavor (OID: 2.16.840.1.113883.5.1008) is allowed in this valueset.

AgentHPKCodelist

Valueset OID: 2.16.840.1.113883.2.4.3.11.60.40.2.8.6.6 Binding: Required Status: Active
Conceptname Codesystem name Codesystem OID
All values G-Standaard Handels Product Kode (HPK) 2.16.840.1.113883.2.4.4.7
Value Other (OTH) from codesystem NullFlavor (OID: 2.16.840.1.113883.5.1008) is allowed in this valueset.

AgentSNKCodelist

Valueset OID: 2.16.840.1.113883.2.4.3.11.60.40.2.8.6.7 Binding: Required Status: Active
Conceptname Codesystem name Codesystem OID
All values G-standaard Stofnaamcode (SNK) 2.16.840.1.113883.2.4.4.1.750
Value Other (OTH) from codesystem NullFlavor (OID: 2.16.840.1.113883.5.1008) is allowed in this valueset.

AgentSSKCodelist

Valueset OID: 2.16.840.1.113883.2.4.3.11.60.40.2.8.6.8 Binding: Required Status: Active
Conceptname Codesystem name Codesystem OID
All values G-standaard Stofnaamcode i.c.m. toedieningsweg (SSK) 2.16.840.1.113883.2.4.4.1.725
Value Other (OTH) from codesystem NullFlavor (OID: 2.16.840.1.113883.5.1008) is allowed in this valueset.

AgentThesaurus122Codelist

Valueset OID: 2.16.840.1.113883.2.4.3.11.60.40.2.8.6.9 Binding: Required Status: Active
Conceptname Codesystem name Codesystem OID
All values G-standaard Ongewenste medicatiegroepen 2.16.840.1.113883.2.4.4.1.902.122
Value Other (OTH) from codesystem NullFlavor (OID: 2.16.840.1.113883.5.1008) is allowed in this valueset.

CategoryCodelist

Valueset OID: 2.16.840.1.113883.2.4.3.11.60.40.2.8.6.10 Binding: Required Status: Active
Conceptname Conceptcode Codesystem name Codesystem OID Description
Propensity to adverse reactions to food 418471000 SNOMED CT 2.16.840.1.113883.6.96 Voedingsmiddelen
Propensity to adverse reactions to drug 419511003 SNOMED CT 2.16.840.1.113883.6.96 Geneesmiddelen
Propensity to adverse reaction to inhalation allergen 157521000146103 SNOMED CT 2.16.840.1.113883.6.96 Inhalatieallergenen
Propensity to adverse reaction to contact allergen 157531000146101 SNOMED CT 2.16.840.1.113883.6.96 Contactallergenen
Propensity to adverse reaction to insect venom 157511000146108 SNOMED CT 2.16.840.1.113883.6.96 Insectengif
Propensity to adverse reactions to radiation 430421000146102 SNOMED CT 2.16.840.1.113883.6.96 Straling
Value Other (OTH) from codesystem NullFlavor (OID: 2.16.840.1.113883.5.1008) is allowed in this valueset.

CriticalExtentCodelist

Valueset OID: 2.16.840.1.113883.2.4.3.11.60.40.2.8.6.11 Binding: Required Status: Active
Conceptname Conceptcode Codesystem name Codesystem OID Description
Mild 255604002 SNOMED CT 2.16.840.1.113883.6.96 Mild
Severe 24484000 SNOMED CT 2.16.840.1.113883.6.96 Ernstig
Other values are not allowed

DegreeOfCertaintyCodelist

Valueset OID: 2.16.840.1.113883.2.4.3.11.60.40.2.8.6.2 Binding: Required Status: Active
Conceptname Conceptcode Codesystem name Codesystem OID Description
Preliminary diagnosis 148006 SNOMED CT 2.16.840.1.113883.6.96 Voorlopige diagnose
Established diagnosis 14657009 SNOMED CT 2.16.840.1.113883.6.96 Bevestigde diagnose
Differential diagnosis 47965005 SNOMED CT 2.16.840.1.113883.6.96 Differentiaaldiagnose
Other values are not allowed

DiagnosisNameCodelist

Valueset OID: 2.16.840.1.113883.2.4.3.11.60.40.2.8.6.3 Binding: Required Status: Active
Conceptname Codesystem name Codesystem OID
All values DHD Diagnosethesaurus 2.16.840.1.113883.2.4.3.120.5.1
All values ICPC-1 NL 2.16.840.1.113883.2.4.4.31.1
SNOMED CT: <404684003|Clinical finding| SNOMED CT 2.16.840.1.113883.6.96
Value Other (OTH) from codesystem NullFlavor (OID: 2.16.840.1.113883.5.1008) is allowed in this valueset.

RadiationCodelist

Valueset OID: 2.16.840.1.113883.2.4.3.11.60.40.2.8.6.1 Binding: Extensible Status: Active
Conceptname Conceptcode Codesystem name Codesystem OID Description
Radioactivity 32888000 SNOMED CT 2.16.840.1.113883.6.96 Radioactieve straling
Sunlight 49926000 SNOMED CT 2.16.840.1.113883.6.96 Zonlicht
Ultraviolet radiation 41355003 SNOMED CT 2.16.840.1.113883.6.96 UV-licht
Radiant heat 285337003 SNOMED CT 2.16.840.1.113883.6.96 Warmtestraling
Radio wave 52799000 SNOMED CT 2.16.840.1.113883.6.96 Radiogolven
Value Other (OTH) from codesystem NullFlavor (OID: 2.16.840.1.113883.5.1008) is allowed in this valueset.

WayOfDeterminationCodelist

Valueset OID: 2.16.840.1.113883.2.4.3.11.60.40.2.8.6.4 Binding: Extensible Status: Active
Conceptname Conceptcode Codesystem name Codesystem OID Description
Patient evaluation and management 14736009 SNOMED CT 2.16.840.1.113883.6.96 Vastgesteld op basis van het klinisch beeld en aanvullend onderzoek
History AND physical examination 63332003 SNOMED CT 2.16.840.1.113883.6.96 Vastgesteld op basis van het klinisch beeld
History taking 84100007 SNOMED CT 2.16.840.1.113883.6.96 Vastgesteld op basis van de anamnese
Finding by method 118240005 SNOMED CT 2.16.840.1.113883.6.96 Vastgesteld alléén op basis van een verrichting (toevalsbevinding)
Obtaining healthcare information from previous practitioner for clinical alignment 117131000146104 SNOMED CT 2.16.840.1.113883.6.96 Overgenomen uit betrouwbare rapportage [DEPRECATED]
Value Other (OTH) from codesystem NullFlavor (OID: 2.16.840.1.113883.5.1008) is allowed in this valueset.

This information model in other releases

Information model references

This information model refers to

This information model is used in

Technical specifications in HL7v3 CDA and HL7 FHIR

To exchange information based on health and care information models, additional, more technical specifications are required.
Not every environment can handle the same technical specifications. For this reason, there are several types of technical specifications:

  • HL7® version 3 CDA compatible specifications, available through the Nictiz ART-DECOR® environment
  • HL7® FHIR® compatible specifications, available through the Nictiz environment on the Simplifier FHIR

Downloads

This information model is also available as pdf file or as spreadsheet

About this information

The information in this wikipage is based on Release 2024
SNOMED CT and LOINC codes are based on:

  • SNOMED Clinical Terms versie: 20250430 [R] (april 2025-editie)
  • LOINC version 2.77

Conditions for use are located on the mainpage
This page is generated on 27/05/2025 14:00:03 with ZibExtraction v. 9.5.9242.40707


Back to HCIM list