TreatmentObjective-v4.0(2024EN)
General information
Name: nl.zorg.TreatmentObjective ![]()
Version: 4.0
HCIM Status:Final
Release: 2024
Release status: Published
Release date: 25-04-2025
Metadata
| DCM::CoderList | Werkgroep RadB Verpleegkundige Gegevens |
| DCM::ContactInformation.Address | * |
| DCM::ContactInformation.Name | * |
| DCM::ContactInformation.Telecom | * |
| DCM::ContentAuthorList | Werkgroep RadB Verpleegkundige Gegevens |
| DCM::CreationDate | 8-9-2014 |
| DCM::DeprecatedDate | |
| DCM::DescriptionLanguage | nl |
| DCM::EndorsingAuthority.Address | |
| DCM::EndorsingAuthority.Name | NFU & V&VN |
| DCM::EndorsingAuthority.Telecom | |
| DCM::Id | 2.16.840.1.113883.2.4.3.11.60.40.3.13.5 |
| DCM::KeywordList | Behandeldoel |
| DCM::LifecycleStatus | Final |
| DCM::ModelerList | Werkgroep RadB Verpleegkundige Gegevens |
| DCM::Name | nl.zorg.Behandeldoel |
| DCM::PublicationDate | 25-04-2025 |
| DCM::PublicationStatus | Published |
| DCM::ReviewerList | Projectgroep RadB Verpleegkundige Gegevens & Kerngroep Registratie aan de Bron |
| DCM::RevisionDate | 07-04-2025 |
| DCM::Supersedes | nl.zorg.Behandeldoel-v3.2.1 |
| DCM::Version | 4.0 |
| HCIM::PublicationLanguage | EN |
Revision History
Only available in Dutch
Publicatieversie 1.0 (01-07-2015)
Publicatieversie 3.0 (01-05-2016)
| ZIB-453 | Wijziging naamgeving ZIB's en logo's door andere opzet van beheer |
Publicatieversie 3.1 (04-09-2017)
| ZIB-549 | De Engelse naam van de bouwsteen en het rootconcept zijn niet correct |
| ZIB-576 | Aanpassen bouwstenen die nog de prefix overdracht hebben, zodat de prefix kan vervallen. |
Publicatieversie 3.2 (01-09-2020)
| ZIB-1174 | DefintionCode niet meer actueel en referentie naar zib AlgemeneMeting verwijderen. |
Publicatieversie 3.2.1 (10-06-2022)
| ZIB-1604 | Tekstuele wijzigingen zib Behandeldoel (2020NL) |
Publicatieversie 4.0 (24-04-2024)
| ZIB-2610 | Behandeldoel - Vervangen van de verwijzing naar Probleem |
Concept
The treatment objective describes the desired result of the treatment/interventions with respect to the patient’s reason for treatment. The objective and target date are entered in addition to the target value. Comparing the healthcare results to the treatment objective provides insight into the effectiveness of the treatment/interventions.
Purpose
A treatment objective is recorded to indicate the intention of the treatment/intervention. It provides an indication of the procedures to be carried out as part of the care process. This also enables us to monitor developments in the patient’s health condition for the desired healthcare result.
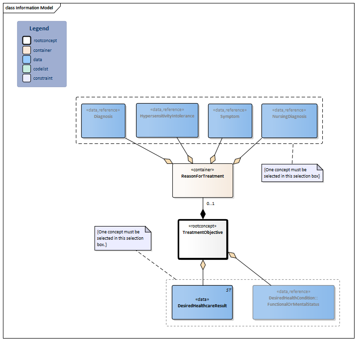
Information Model

| Type | Id | Concept | Card. | Definition | DefinitionCode | Reference | |||||||
| NL-CM:13.5.1 | Root concept of the TreatmentObjective information model. This root concept contains all data elements of the TreatmentObjective information model. | ||||||||||||
| NL-CM:13.5.6 | 0..1 | Container of the ReasonForTreatment concept.This container contains all data elements of the ReasonForTreatment concept. | |||||||||||
| NL-CM:13.5.7 | (0..1) | The diagnosis that serves as the reason for treatment. |
| ||||||||||
| NL-CM:13.5.8 | (0..1) | The hypersensitivity or intolerance that serves as the reason for treatment. |
| ||||||||||
| NL-CM:13.5.9 | (0..1) | The symptom that serves as the reason for treatment. |
| ||||||||||
| NL-CM:13.5.10 | (0..1) | The nursing diagnosis that serves as the reason for treatment. |
| ||||||||||
| NL-CM:13.5.5 | (0..1) | The textual account of the treatment objective. This concept provides the option to define a treatment objective which cannot be described as a measurement value or functional/mental status. |
|
||||||||||
| NL-CM:13.5.3 | (0..1) | The desired health condition is a target value which can be expressed as the patient’s functional or mental status. |
| ||||||||||
Columns Concept and DefinitionCode: hover over the values for more information
For explanation of the symbols, please see the legend page
Example Instances
Only available in Dutch
| Behandeldoel | |
| RedenBehandeling | |
| VerpleegkundigeDiagnose | Probleem met lopen |
| Behandeldoel | |
| FunctioneleOfMentaleStatus | |
| StatusNaam | Lopen |
| StatusWaarde | Lichte beperking |
| StatusDatum | 10-09-2014 |
References
1. International Classification of Functioning Disability and Health (ICF) [Online] Beschikbaar op:http:/www.rivm.nl/who-fic/icf.htm [Geraadpleegd: 13 februari 2015]
This information model in other releases
- Release 2015, (Version 1.0)
- Release 2016, (Version 3.0)
- Release 2017, (Version 3.1)
- Prerelease 2018-2, (Version 3.1)
- Prerelease 2019-2, (Version 3.1)
- Release 2020, (Version 3.2)
- Prerelease 2021-2, (Version 3.2)
- Prerelease 2022-1, (Version 3.2.1)
- Prerelease 2023-1, (Version 3.2.1)
- Prerelease 2024-1, (Versie 3.2.1)
Information model references
This information model refers to
- Diagnosis-v2.0
- FunctionalOrMentalStatus-v4.0.1
- HypersensitivityIntolerance-v2.0
- NursingDiagnosis-v1.0
- Symptom-v2.0
This information model is used in
Technical specifications in HL7v3 CDA and HL7 FHIR
To exchange information based on health and care information models, additional, more technical specifications are required.
Not every environment can handle the same technical specifications. For this reason, there are several types of technical specifications:
- HL7® version 3 CDA compatible specifications, available through the Nictiz ART-DECOR® environment

- HL7® FHIR® compatible specifications, available through the Nictiz environment on the Simplifier FHIR

Downloads
This information model is also available as pdf file
or as spreadsheet
About this information
The information in this wikipage is based on Release 2024
SNOMED CT and LOINC codes are based on:
- SNOMED Clinical Terms versie: 20250630 [R] (juni 2025-editie)
- LOINC version 2.77
Conditions for use are located on the mainpage ![]()
This page is generated on 12/07/2025 16:13:07 with ZibExtraction v. 9.5.9242.40707