NursingIntervention-v5.0(2024EN)
General information
Name: nl.zorg.NursingIntervention ![]()
Version: 5.0
HCIM Status:Final
Release: 2024
Release status: Published
Release date: 25-04-2025
Metadata
| DCM::CoderList | Werkgroep RadB Verpleegkundige Gegevens |
| DCM::ContactInformation.Address | * |
| DCM::ContactInformation.Name | * |
| DCM::ContactInformation.Telecom | * |
| DCM::ContentAuthorList | Werkgroep RadB Verpleegkundige Gegevens |
| DCM::CreationDate | 7-7-2014 |
| DCM::DeprecatedDate | |
| DCM::DescriptionLanguage | nl |
| DCM::EndorsingAuthority.Address | |
| DCM::EndorsingAuthority.Name | PM |
| DCM::EndorsingAuthority.Telecom | |
| DCM::Id | 2.16.840.1.113883.2.4.3.11.60.40.3.14.2 |
| DCM::KeywordList | Interventie, verpleegkundige actie |
| DCM::LifecycleStatus | Final |
| DCM::ModelerList | Werkgroep RadB Verpleegkundige Gegevens |
| DCM::Name | nl.zorg.VerpleegkundigeInterventie |
| DCM::PublicationDate | 25-04-2025 |
| DCM::PublicationStatus | Published |
| DCM::ReviewerList | Projectgroep RadB Verpleegkundige Gegevens & Kerngroep Registratie aan de Bron |
| DCM::RevisionDate | 07-04-2025 |
| DCM::Supersedes | nl.zorg.VerpleegkundigeInterventie-v4.1 |
| DCM::Version | 5.0 |
| HCIM::PublicationLanguage | EN |
Revision History
Only available in Dutch
Publicatieversie 1.0 (01-07-2015)
Publicatieversie 3.0 (01-05-2016)
| ZIB-453 | Wijziging naamgeving ZIB's en logo's door andere opzet van beheer |
Publicatieversie 3.1 (04-09-2017)
| ZIB-542 | Verwijderen verwijzingen naar codesystemen ICF, Omaha System, NANDA,,NIC en NOC |
Publicatieversie 3.2 (01-10-2018)
| ZIB-728 | aanpassing zib verpleegkundige interventie |
Publicatieversie 4.0 (01-12-2021)
| ZIB-1252 | CLONE - VerpleegkundigeInterventie-v3.2, aanpassing verwijzing codelijst |
| ZIB-1281 | diverse refsets voor verpleegkundige interventies/observaties. |
| ZIB-1483 | Voorbeelden verpleegkundige interventie niet aangepast |
| ZIB-1486 | Code nodig voor frequentie/interval verpleegkundige interventie |
| ZIB-1502 | Intentie van VerpleegkundigeInterventie wordt niet duidelijk gemaakt |
| ZIB-1510 | zib VerpleegkundigeInterventie: voorbeeld voldoet niet (meer) aan zib |
| ZIB-1558 | Verander conceptnaam "HealthcareProvider" naar "HealthProfessional" |
Publicatieversie 4.0.1 (15-10-2023)
| ZIB-1974 | Suggested typo and textual improvements |
Publicatieversie 4.1 (15-04-2024)
| ZIB-1876 | correctie van een paar links in VerpleegkundigeInterventie zib |
Publicatieversie 5.0 (24-04-2024)
| ZIB-2431 | FHIR2020 profiel VerpleegKundigeInterventie instructies aanpassen |
| ZIB-2627 | VerpleegkundigeInterventie - Vervanging van de verwijzing naar Probleem |
Concept
A nursing intervention is the care and/or treatment that a nurse performs on the basis of expert judgment and clinical knowledge. It is part of the nursing process; interventions are determined on the basis of nursing diagnoses (indicated care problems) and on the basis of treatment goals. In the home care situation, after instruction, some actions can also be performed by the patient themselves or by a caregiver. In the right context, the concept can describe historical, future and advised nursing interventions.
Purpose
Nursing interventions are an essential part of the nursing process. A nursing intervention is recorded to document nursing actions and to inform other healthcare providers. In this way, optimal nursing and continuity of care can be facilitated.
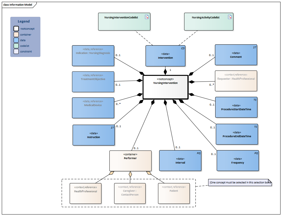
Information Model

| Type | Id | Concept | Card. | Definition | DefinitionCode | Reference | |||||||||
| NL-CM:14.2.1 | Root concept of the NursingIntervention information model. This root concept contains all data elements of the NursingIntervention information model. |
|
|||||||||||||
| NL-CM:14.2.19 | 0..1 | The nursing diagnosis that serves as the indication for the nursing intervention. |
| ||||||||||||
| NL-CM:14.2.2 | 1 | A nursing intervention is a treatment carried out by a nurse based on an expert opinion and clinical knowledge for the benefit of the person requesting healthcare. The intervention is targeted towards a certain problem (diagnosis) and has a predetermined healthcare result. It is possible to build a hierarchy of nursing interventions (where one intervention is part of another). |
| ||||||||||||
| NL-CM:14.2.5 | 0..1 | Comment on the nursing intervention. |
|
||||||||||||
| NL-CM:14.2.8 | 0..* | The health professional who requested the nursing intervention. If desired, only the requester’s specialty can be entered. |
| ||||||||||||
| NL-CM:14.2.11 | 0..1 | The start date (and if possible start time) of the procedure. The concept offers the option to indicate the start of the period of a series of repeating procedures. | |||||||||||||
| NL-CM:14.2.12 | 0..1 | The end date (and if possible end time) of the procedure. The concept offers the option to indicate the end of the period of a series of repeating procedures. | |||||||||||||
| NL-CM:14.2.4 | 0..1 | The frequency describes how often and in which period certain procedures are carried out, e.g. 3x a day. |
|
||||||||||||
| NL-CM:14.2.3 | 0..1 | Interval indicates the time between planned procedures.
When entering an interval, the focus is on the time between the consecutive procedures, such as in the treatment of a wound, for example. The exact times are of lesser importance. |
|
||||||||||||
| NL-CM:14.2.15 | 0..1 | The person carrying out the nursing procedure. | |||||||||||||
| NL-CM:14.2.7 | (0..1) | The health professional carrying out the nursing procedure. |
| ||||||||||||
| NL-CM:14.2.16 | (0..1) | The caregiver carrying out the nursing procedure. |
| ||||||||||||
| NL-CM:14.2.17 | (0..1) | The patient carrying out the nursing procedure. |
| ||||||||||||
| NL-CM:14.2.18 | 0..1 | Instructions for performing the nursing action. This is particularly at issue when the action is performed by the patient himself or by a caregiver. | |||||||||||||
| NL-CM:14.2.13 | 0..* | Description of the materials used for the nursing procedure, such as bandages. |
| ||||||||||||
| NL-CM:14.2.14 | 0..1 | The description of the treatment goal that the intervention decision is based on. |
| ||||||||||||
Columns Concept and DefinitionCode: hover over the values for more information
For explanation of the symbols, please see the legend page
Example Instances
Only available in Dutch
| VerpleegkundigeInterventie | |
| Interventie | Ondersteunen bij wassen en/of persoonlijke hygiëne |
| ActieStartDatumTijd | 10-9-2021 |
| Frequentie | 1/dag |
| Instructie | Let op: valrisico |
| Indicatie | |
| VerpleegkundigeDiagnose | Probleem met zichzelf wassen en drogen |
| BeginDatum | 28-8-2021 |
| Toelichting | Meneer kan niet buigen |
| Behandeldoel | |
| GewenstZorgresultaat | Wassen onafhankelijk |
Instructions
For the nursing domain: when two parties use different classification systems, the SNOMED CT based Dutch nursing problem list is used for exchange of information, so that data becomes comparable and interchangeable. A mapping table is available from the Dutch nursing problem list to Omaha System, NANDA-I and ICF.
- “Interval": for an implemented set of interventions, an instantiation of the zib can consist of a main intervention with its own end and start date. The sub-interventions that fall under the main intervention can be considered as their own instantiations of the zib. It is customary to link them to each other in the implementation/information standard. The concept of “Interval” is not explicitly modeled for performed sets of interventions because an interval applies only to a planned set of interventions. The instantiations of the partial interventions have then already taken place;
- “Frequency": for an executed series of interventions, an instantiation of the zib may consist of a main intervention with its own end and start date. The partial interventions covered by the main intervention can be considered own instantiations of the zib. It is customary to link them to each other in the implementation/information standard. The concept of “Frequency” is not explicitly modeled for performed sets of interventions because an interval applies only to a planned set of interventions. The instantiations of the partial interventions have then already taken place;
- “Start Date” and ‘End Date’: based on the Start Date and End Date, it is not always possible to distinguish between interventions that have yet to be implemented, that are ongoing, that have been completed, or that were instantaneous. In the implementation/information standard this distinction should be made, for example via a status field (the expectation is then that a status field is present which can be used in the translation from the zib to the implementation as for example in FHIR):
- For an implemented (series of) intervention(s), a Start Date without End Date can mean that the intervention(series) is still ongoing, or that it is a momentarily implemented intervention. This requires additional status entry (as described above);
- A planned one-time intervention has at least a Start Date and optionally an End Date. Frequency and Interval are absent in this case. Additional status entry is not needed here (but can be clarifying to send along to indicate that the intervention is still open). It is recommended to add the End Date when it is known;
- A scheduled series of interventions has at least a Start Date and an Interval or Frequency, and optionally an End Date. If the Start Date is in the past, and the End Date is in the future or absent, then the sequence is in execution. If the End Date is in the past, then the sequence is closed. Additional status entry is not needed here (but can be clarifying to send along to indicate that the intervention is still open). It is recommended to add the End Date when it is known.
- For an implemented (series of) intervention(s), a Start Date without End Date can mean that the intervention(series) is still ongoing, or that it is a momentarily implemented intervention. This requires additional status entry (as described above);
References
1. Richtlijn Verpleegkundige en verzorgende verslaglegging (V&VN, 2011) [Online] Beschikbaar op:https://www.venvn.nl/media/jutbak5v/verple-1.pdf [Geraadpleegd: 16 januari 2024]
2. Vreeke E, Klein Wolterink G. Classificatie- en terminologiestelsels voor verpleegkundige informatie. Nictiz & NFU (2014). [Geraadpleegd: 13 februari 2015]
3. The Omaha System [Online] Beschikbaar op:http://www.omahasystem.org/ [Geraadpleegd: 13 februari 2015]
4. Nursing Intervention Classification (NIC) [Online] Beschikbaar op:http://www.nursing.uiowa.edu/center-for-nursing-classification-and-clinical-effectiveness [Geraadpleegd: 13 februari 2015]
5. Nursing Outcome Classification (NOC) [Online] Beschikbaar op:http://www.nursing.uiowa.edu/center-for-nursing-classification-and-clinical-effectiveness [Geraadpleegd: 13 februari 2015]
6. North American Nursing Diagnosis Association (NANDA) [Online] Beschikbaar op:http://www.nanda.org/ [Geraadpleegd: 13 februari 2015]
7. International Classification for Nursing Practice (ICNP) [Online] Beschikbaar op:www.icn.ch [Geraadpleegd: 16 januari 2024]
8. International Classification of Functioning, Disability and Health (ICF) [Online] Beschikbaar op:https://www.whofic.nl/ [Geraadpleegd: 16 januari 2024]
Traceability to other Standards
The HCIM NursingIntervention is a specialization of the HCIM Procedure.
Valuesets
NursingActivityCodelist
| Valueset OID: 2.16.840.1.113883.2.4.3.11.60.40.2.14.2.6 | Binding: Required | Status: Active |
| Conceptname | Codesystem name | Codesystem OID |
| SNOMED CT: ^733990004|Nursing Activities Reference Set| | SNOMED CT | 2.16.840.1.113883.6.96 |
| Value Other (OTH) from codesystem NullFlavor (OID: 2.16.840.1.113883.5.1008) is allowed in this valueset. | ||
NursingInterventionCodelist
| Valueset OID: 2.16.840.1.113883.2.4.3.11.60.40.2.14.2.5 | Binding: Required | Status: Active |
| Conceptname | Codesystem name | Codesystem OID |
| SNOMED CT: ^99051000146107|Dutch nursing intervention simple reference set| | SNOMED CT | 2.16.840.1.113883.6.96 |
| Value Other (OTH) from codesystem NullFlavor (OID: 2.16.840.1.113883.5.1008) is allowed in this valueset. | ||
This information model in other releases
- Release 2015, (Version 1.0)
- Release 2016, (Version 3.0)
- Release 2017, (Version 3.1)
- Prerelease 2018-2, (Version 3.2)
- Prerelease 2019-2, (Version 3.2)
- Release 2020, (Version 3.2)
- Prerelease 2021-2, (Version 4.0)
- Prerelease 2022-1, (Version 4.0)
- Prerelease 2023-1, (Version 4.0.1)
- Prerelease 2026-1, (Version 5.0)
Information model references
This information model refers to
- ContactPerson-v5.0
- HealthProfessional-v4.0.1
- MedicalDevice-v5.0
- NursingDiagnosis-v1.0
- Patient-v4.3
- TreatmentObjective-v4.0
This information model is used in
Technical specifications in HL7v3 CDA and HL7 FHIR
To exchange information based on health and care information models, additional, more technical specifications are required.
Not every environment can handle the same technical specifications. For this reason, there are several types of technical specifications:
- HL7® version 3 CDA compatible specifications, available through the Nictiz ART-DECOR® environment

- HL7® FHIR® compatible specifications, available through the Nictiz environment on the Simplifier FHIR

Downloads
This information model is also available as pdf file
or as spreadsheet
About this information
The information in this wikipage is based on Release 2024
SNOMED CT and LOINC codes are based on:
- SNOMED Clinical Terms versie: 20250630 [R] (juni 2025-editie)
- LOINC version 2.77
Conditions for use are located on the mainpage ![]()
This page is generated on 12/07/2025 16:57:58 with ZibExtraction v. 9.5.9242.40707