SurveillanceDecision-v1.1(2024EN)

Uit Zorginformatiebouwstenen
Naar navigatie springen Naar zoeken springen


Attention!! This is not the most recent version of this information model. You can find the most recent version here.

General information

Name: nl.zorg.SurveillanceDecision
Version: 1.1
HCIM Status:Final
Release: 2024
Release status: Published
Release date: 24-04-2024


Back to HCIM list

Metadata

DCM::CoderList Zib-centrum
DCM::ContactInformation.Address *
DCM::ContactInformation.Name *
DCM::ContactInformation.Telecom *
DCM::ContentAuthorList Zib-centrum
DCM::CreationDate 07-06-2023
DCM::DeprecatedDate
DCM::DescriptionLanguage nl
DCM::EndorsingAuthority.Address
DCM::EndorsingAuthority.Name *
DCM::EndorsingAuthority.Telecom
DCM::Id 2.16.840.1.113883.2.4.3.11.60.40.3.8.5
DCM::KeywordList
DCM::LifecycleStatus Final
DCM::ModelerList *
DCM::Name nl.zorg.BewakingBesluit
DCM::PublicationDate 24-04-2024
DCM::PublicationStatus Published
DCM::ReviewerList Zib-centrum
DCM::RevisionDate 02-04-2025
DCM::Supersedes nl.zorg.BewakingBesluit-v1.0
DCM::Version 1.1
HCIM::PublicationLanguage EN

Revision History

Only available in Dutch

Publicatieversie 1.0 (15-04-2024)

ZIB-1340 Ontkenning van een overgevoeligheid In AllergieIntolerantie
ZIB-1440 Omschrijving BeginDatum verbeteren, +bijkomende verbeteringen elementen
ZIB-1986 Zib Overgevoeligheid- naam Stof wijzigen in TeBewakenStof

Publicatieversie 1.1 (24-04-2024)

ZIB-2454 Bewakingsbesluit - Engelse benaming voor concept BesluitReden veranderen naar DecisionReason en codelijsten hernoemen conform naamconventie.
ZIB-2634 BewakingBesluit - BesluitReden wordt vrije tekst
ZIB-2642 BewakingBesluit - Voorbeeld maken van Veilig binnen Onveilige groep
ZIB-2680 BewakingBesluit - Evidence base: Functionaliteit (informatief) verwijderen

Concept

The decision to initiate or terminate surveillance for a substance or group of substances that may cause an adverse reaction in the patient.

Purpose

Specifying a surveillance decision with an effective date makes it clear on which substance or group of substances surveillance has started or stopped. An overview of surveillance decisions provides insight into which substances are subject to surveillance and options for managing surveillance decisions.

Evidence Base

The zib SurveillanceDecision represents the health professional’s decision to start or end surveillance of a substance or group of substances. Initiating surveillance means that the health professional wants to receive a warning if an unsafe substance is prescribed. The DecisionEffectiveDateTime represents the moment at which surveillance should start or end, depending on the DecisionType (started or discontinued).
The user can indicate the reason for starting a surveillance decision with one of the three following options:
- A hypersensitivity or intolerance: to be indicated via a reference to HypersensitivityIntolerance
- A reaction: to be indicated via a reference to Reaction
- Specify a decision reason in free text.
The SafeWithinUnsafeGroup element makes it possible to make exceptions within a (large) group of unsafe substances. Suppose that 78 of a group of substances are unsafe and 2 are safe, then one does not need to record a surveillance decision for each of the 78 unsafe substances. Instead, it will suffice to record one surveillance decision in which the entire group of 80 substances is declared as unsafe and 2 substances that are safe within that group.
Where a reaction is related to a (component of) a substance actually administered, the health professional may decide to start surveillance for a broader collection of substances. The substance(s) indicated in a surveillance decision may therefore differ from the substance to which the patient has actually developed a reaction.
A hypersensitivity or intolerance involves a diagnosis in which it has been demonstrated or assumed that the patient has a tendency to develop an adverse reaction when exposed to a certain substance or group of substances. In most cases, a surveillance decision related to this hypersensitivity or intolerance will concern the same substances, but not necessarily. Additional diagnostiscs may reveal an allergy based on a limited number of actually tested substances, and it may then be decided to start surveillance for the entire group to which those substances belong.
Even if no additional diagnostics are possible, but an intolerance is suspected, the specification of the substance(s) for which the health professional decides to start surveillance may deviate from the substance(s) that are recorded for the hypersensitivity or intolerance.

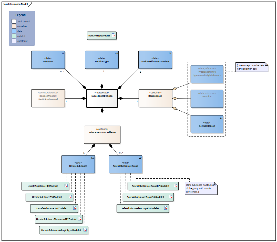
Information Model


#DecisionTypeCodelistHypersensitivityIntolerance-v2.0(2024EN)#5575Reaction-v3.0(2024EN)#5576#5583#5578#SafeWithinUnsafeGroupHPKCodelist#SafeWithinUnsafeGroupSNKCodelist#SafeWithinUnsafeGroupSSKCodelist#5587#5574#5584#UnsafeSubstanceHPKCodelist#UnsafeSubstanceAllergicAgentCodelist#UnsafeSubstanceThesaurus122Codelist#UnsafeSubstanceSNKCodelist#UnsafeSubstanceSSKCodelist#5572HealthProfessional-v4.0.1(2024EN)#5580


Type Id Concept Card. Definition DefinitionCode Reference
NL-CM:8.5.1 SurveillanceDecision This is a reference to the root concept of information model SurveillanceDecision.
225419007 Surveillance
NL-CM:8.5.2 DecisionType 1 The kind of decision: to start or stop the surveillance.
408730004 Procedure context
DecisionTypeCodelist
NL-CM:8.5.3 DecisionEffectiveDateTime 1 Moment (date and time) when the decision should take effect.
330421000146108 Date of effectuation
NL-CM:8.5.4 DecisionBasis 1 Container of the DecisionBasis concept.This container contains all data elements of the DecisionBasis concept.

This concerns the basis for the surveillance decision to start or end the surveillance.

NL-CM:8.5.5 Hypersensitivity::HypersensitivityIntolerance (0..1) Hypersensitivity in the patient as reason for the surveillance decision.
420134006 Propensity to adverse reaction
HypersensitivityIntolerance
NL-CM:8.5.6 Reaction (0..1) Reaction in the patient as reason for the surveillance decision.
281647001 Adverse reaction
Reaction
NL-CM:8.5.7 DecisionReason (0..1) Reason for the surveillance decision: to start or end the surveillance.
330431000146105 Reason for surveillance
NL-CM:8.5.8 SubstanceForSurveillance 1 Container of the SubstanceForSurveillance concept. This container contains all data elements of the SubstanceForSurveillance concept.

Substance or group of substances that must be monitored in the sense that prescription will trigger a message.

105590001 Substance
NL-CM:8.5.9 UnsafeSubstance 1 The substance or group of substances that must be monitored completely or with exceptions.
350221000146108 Substance hazardous to patient
UnsafeSubstanceAllergicAgentCodelist
UnsafeSubstanceHPKCodelist
UnsafeSubstanceSNKCodelist
UnsafeSubstanceSSKCodelist
UnsafeSubstanceThesaurus122Codelist
NL-CM:8.5.10 SafeWithinUnsafeGroup 0..* Exception within the group of substances to be monitored that do not require monitoring.
350211000146103 Substance safe for patient
SafeWithinUnsafeGroupHPKCodelist
SafeWithinUnsafeGroupSNKCodelist
SafeWithinUnsafeGroupSSKCodelist
NL-CM:8.5.12 DecisionMaker::HealthProfessional 1 The health professional who made the surveillance decision.
PRF performer
HealthProfessional
NL-CM:8.5.13 Comment 0..1 Textual explanation of the surveillance decision which cannot be expressed in any of the other fields.
48767-8 Annotation comment [Interpretation] Narrative

Columns Concept and DefinitionCode: hover over the values for more information
For explanation of the symbols, please see the legend page

Example Instances

Only available in Dutch

BewakingBesluit
BesluitType Bewaking gestart
BesluitIngangsDatumTijd 02-07-2023
TeBewakenStof
OnveiligeStof Valproïnezuur
VeiligBinnenOnveiligeGroep
Toelichting Gegevens in verwijsbrief van huisarts.
Besluitgrond
BesluitReden Stof heeft (mogelijk) een nadelige reactie veroorzaakt.
Beslisser::Zorgverlener
Naam R. Verhagen-De Leeuw
Specialisme Huisartsgeneeskunde
BewakingBesluit
BesluitType Bewaking gestart
BesluitIngangsDatumTijd 05-04-2024
TeBewakenStof
OnveiligeStof Cefalosporines
VeiligBinnenOnveiligeGroep 1 Cefalozine
VeiligBinnenOnveiligeGroep 2 Ceftriaxon
VeiligBinnenOnveiligeGroep 3 Ceftazidim
Toelichting
Besluitgrond
BesluitReden Gedeeltelijke kruisovergevoeligheid met Cefalosporines.
Beslisser::Zorgverlener
Naam G.L. Den Hartog
Specialisme Inwendige geneeskunde
BewakingBesluit
BesluitType Bewaking gestart
BesluitIngangsDatumTijd 12-09-2023 14:30
TeBewakenStof
OnveiligeStof Heparine
VeiligBinnenOnveiligeGroep
Toelichting Antistolling na CABG
Reactie
ReactieNaam Heparine-geïnduceerde trombocytopenie
Beslisser::Zorgverlener
Naam J. Gielissen
Specialisme Hematologie
BewakingBesluit
BesluitType Bewaking gestart Bewaking gestopt Bewaking gestart
BesluitIngangsDatumTijd 17-03-2018 02-01-2024 02-01-2024
TeBewakenStof
OnveiligeStof Penicillines Penicillines Amoxicilline/clavulaanzuur
VeiligBinnenOnveiligeGroep
Besluitgrond
BesluitReden Stof heeft (mogelijk) een nadelige reactie veroorzaakt. De groep waarop wordt bewaakt, is groter of kleiner dan nodig. Stof heeft (mogelijk) een nadelige reactie veroorzaakt.
Toelichting Patiënte werd erg misselijk en had extreme diarree. Wil het middel nooit meer gebruiken. Ceftriaxon werd goed verdragen, waarschijnlijk reactie gehad op amoxiclav.
Beslisser::Zorgverlener
Naam F. Zegers G.J. Zaal G.J. Zaal
Specialisme Huisartsgeneeskunde SEH-arts SEH-arts

Instructions

Medication surveillance with regard to medication contraindication is based on the Zib Alert with AlertType 'Possible medication contraindication'

Valuesets

DecisionTypeCodelist

Valueset OID: 2.16.840.1.113883.2.4.3.11.60.40.2.8.5.1 Binding: Required Status: Active
Conceptname Conceptcode Codesystem name Codesystem OID Description
Started 385652002 SNOMED CT 2.16.840.1.113883.6.96 Bewaking gestart
Discontinued 410546004 SNOMED CT 2.16.840.1.113883.6.96 Bewaking gestopt
Other values are not allowed

SafeWithinUnsafeGroupHPKCodelist

Valueset OID: 2.16.840.1.113883.2.4.3.11.60.40.2.8.5.5 Binding: Required Status: Active
Conceptname Codesystem name Codesystem OID
All values G-Standaard Handels Product Kode (HPK) 2.16.840.1.113883.2.4.4.7
Value Other (OTH) from codesystem NullFlavor (OID: 2.16.840.1.113883.5.1008) is allowed in this valueset.

SafeWithinUnsafeGroupSNKCodelist

Valueset OID: 2.16.840.1.113883.2.4.3.11.60.40.2.8.5.7 Binding: Required Status: Active
Conceptname Codesystem name Codesystem OID
All values G-standaard Stofnaamcode (SNK) 2.16.840.1.113883.2.4.4.1.750
Value Other (OTH) from codesystem NullFlavor (OID: 2.16.840.1.113883.5.1008) is allowed in this valueset.

SafeWithinUnsafeGroupSSKCodelist

Valueset OID: 2.16.840.1.113883.2.4.3.11.60.40.2.8.5.10 Binding: Required Status: Active
Conceptname Codesystem name Codesystem OID
All values G-standaard Stofnaamcode i.c.m. toedieningsweg (SSK) 2.16.840.1.113883.2.4.4.1.725
Value Other (OTH) from codesystem NullFlavor (OID: 2.16.840.1.113883.5.1008) is allowed in this valueset.

UnsafeSubstanceAllergicAgentCodelist

Valueset OID: 2.16.840.1.113883.2.4.3.11.60.40.2.8.5.4 Binding: Required Status: Active
Conceptname Codesystem name Codesystem OID
SNOMED CT: ^98061000146100|Dutch total non-drug allergen simple reference set| SNOMED CT 2.16.840.1.113883.6.96
Value Other (OTH) from codesystem NullFlavor (OID: 2.16.840.1.113883.5.1008) is allowed in this valueset.

UnsafeSubstanceHPKCodelist

Valueset OID: 2.16.840.1.113883.2.4.3.11.60.40.2.8.5.6 Binding: Required Status: Active
Conceptname Codesystem name Codesystem OID
All values G-Standaard Handels Product Kode (HPK) 2.16.840.1.113883.2.4.4.7
Value Other (OTH) from codesystem NullFlavor (OID: 2.16.840.1.113883.5.1008) is allowed in this valueset.

UnsafeSubstanceSNKCodelist

Valueset OID: 2.16.840.1.113883.2.4.3.11.60.40.2.8.5.8 Binding: Required Status: Active
Conceptname Codesystem name Codesystem OID
All values G-standaard Stofnaamcode (SNK) 2.16.840.1.113883.2.4.4.1.750
Value Other (OTH) from codesystem NullFlavor (OID: 2.16.840.1.113883.5.1008) is allowed in this valueset.

UnsafeSubstanceSSKCodelist

Valueset OID: 2.16.840.1.113883.2.4.3.11.60.40.2.8.5.9 Binding: Required Status: Active
Conceptname Codesystem name Codesystem OID
All values G-standaard Stofnaamcode i.c.m. toedieningsweg (SSK) 2.16.840.1.113883.2.4.4.1.725
Value Other (OTH) from codesystem NullFlavor (OID: 2.16.840.1.113883.5.1008) is allowed in this valueset.

UnsafeSubstanceThesaurus122Codelist

Valueset OID: 2.16.840.1.113883.2.4.3.11.60.40.2.8.5.11 Binding: Required Status: Active
Conceptname Codesystem name Codesystem OID
All values G-standaard Ongewenste medicatiegroepen 2.16.840.1.113883.2.4.4.1.902.122
Value Other (OTH) from codesystem NullFlavor (OID: 2.16.840.1.113883.5.1008) is allowed in this valueset.

This information model in other releases

Information model references

This information model refers to

This information model is used in

--

Technical specifications in HL7v3 CDA and HL7 FHIR

To exchange information based on health and care information models, additional, more technical specifications are required.
Not every environment can handle the same technical specifications. For this reason, there are several types of technical specifications:

  • HL7® version 3 CDA compatible specifications, available through the Nictiz ART-DECOR® environment
  • HL7® FHIR® compatible specifications, available through the Nictiz environment on the Simplifier FHIR

Downloads

This information model is also available as pdf file or as spreadsheet

About this information

The information in this wikipage is based on Release 2024
SNOMED CT and LOINC codes are based on:

  • SNOMED Clinical Terms versie: 20250430 [R] (april 2025-editie)
  • LOINC version 2.77

Conditions for use are located on the mainpage
This page is generated on 27/05/2025 13:58:03 with ZibExtraction v. 9.5.9242.40707


Back to HCIM list