Reaction-v3.0(2024EN)

Uit Zorginformatiebouwstenen
Naar navigatie springen Naar zoeken springen


Attention!! This is not the most recent version of this information model. You can find the most recent version here.

General information

Name: nl.zorg.Reaction
Version: 3.0
HCIM Status:Final
Release: 2024
Release status: Published
Release date: 24-04-2024


Back to HCIM list

Metadata

DCM::CoderList Zib-centrum
DCM::ContactInformation.Address *
DCM::ContactInformation.Name *
DCM::ContactInformation.Telecom *
DCM::ContentAuthorList Zib-centrum
DCM::CreationDate 22-05-2023
DCM::DeprecatedDate
DCM::DescriptionLanguage nl
DCM::EndorsingAuthority.Address
DCM::EndorsingAuthority.Name *
DCM::EndorsingAuthority.Telecom
DCM::Id 2.16.840.1.113883.2.4.3.11.60.40.3.5.3
DCM::KeywordList
DCM::LifecycleStatus Final
DCM::ModelerList *
DCM::Name nl.zorg.Reactie
DCM::PublicationDate 24-04-2024
DCM::PublicationStatus Published
DCM::ReviewerList Zib-centrum
DCM::RevisionDate 04-04-2025
DCM::Supersedes nl.zorg.Reactie-v2.0
DCM::Version 3.0
HCIM::PublicationLanguage EN

Revision History

Only available in Dutch

Publicatieversie 1.0 (01-12-2021)

Publicatieversie 2.0 (15-04-2024)

ZIB-1994 Toevoegen van element ReactieOnset aan Reactie/Overgevoeligheid
ZIB-2028 Reactie/VeroorzakendeStof - G-Standaard SNK en HPK
ZIB-2130 2023-1 nl.zorg.Reactie heeft technisch probleem in model
ZIB-2183 Toevoegen Zekerheid aan Zib AllergieIntollerantie

Publicatieversie 3.0 (24-04-2024)

ZIB-2638 Reactie - ErnstCodelijst bij verwijzing naar aandoening inperken
ZIB-2643 DiagnostischInzicht - ZekerheidStatus vervangen door DiagnoseStatus
ZIB-2644 Reactie - DiagnoseNaamCodelijst SNOMED waarden inperken
ZIB-2648 DiagnostischInzicht - Zib hernoemen naar 'Diagnose'
ZIB-2666 WijzeVanVaststellenCodelijst - Omschrijving van item aanpassen
ZIB-2667 WijzeVanVaststellenCodelijst - Overgenomen uit betrouwbare rapportage verwijderen
ZIB-2674 Reactie - Evidence base: Functionaliteit (informatief) verwijderen
ZIB-2695 Reactie - Kardinaliteit van verwijzing naar AandoeningOfGesteldheid aanpassen

Concept

An adverse clinical response that is possible, probable or proven to result from exposure to a substance, group of substances or radiation.

Purpose

Information about an adverse reaction in a patient to exposure to a substance or radiation is important for the healthcare provider to determine whether or not re-exposure to that substance or radiation is desirable. An undesirable reaction may lead to a decision to start monitoring.

Evidence Base

The zib Reaction broadly covers all diagnoses that amount to an adverse response by the patient that is possibly, probably or confirmed to be the result of exposure to a specific substance, group of substances or type of radiation. In terms of substances, the causative agent covers, among other things, medicines, food ingredients, inhalation allergens (e.g. pollen), insect poison and contact allergens (e.g. nickel and latex).

The zib Reaction is based on the zib Diagnosis. Only 1 diagnosis can be recorded as a reaction and no differential diagnosis, because the reaction is linked to the cause. For this reason, CausativeAgent also has cardinality 1.
The zib Reaction has a number of elements that are specific to a reaction, such as CausativeAgent, LatencyTime and RouteOfExposure. The latter only applies to a reaction to medicines. For example, with pollen, insect poison and contact allergens, the route of exposure speaks for itself.
Just like the zib Diagnosis, if a reaction is (possibly) present, there is a reference from reaction to Condition, because it concerns the diagnostic interpretation of the condition.
In addition, there is also the possibility of a reference from Reaction to HypersensitivityIntolerance to establish the relationship between an actual reaction and the tendency to develop a reaction. Sometimes the patient is known to have a hypersensitivity or intolerance with a relatively mild risk of exposure. In that case, one can decide to administer the substance(s) in question and record the actual reactions to monitor whether the risk increases.
The cardinality of the reference to Condition is 0..1, because in the case of a denial of a reaction there is no condition to which that diagnosis relates. To represent that a patient is not aware of, for example, a reaction to penicillin, one should use the zib Exclusion with a reference to Reaction. In this case, the instance of Reaction does not refer to a Condition.

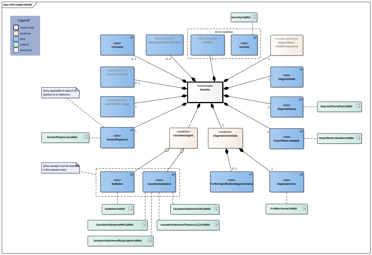
Information Model


#SeverityCodelist#5675Condition-v1.1(2024EN)Range-v1.0.1(2024EN)#ProblemNameCodelist#5674#5672#5648HypersensitivityIntolerance-v2.0(2024EN)Procedure-v6.0(2024EN)#RadiationCodelist#5665#WayOfDeterminationCodelist#5647#DegreeOfCertaintyCodelist#5658#5652HealthProfessional-v4.0.1(2024EN)#RouteOfExposureCodelist#5669#5663#5676#CausativeSubstanceHPKCodelist#CausativeSubstanceAllergicAgentCodelist#CausativeSubstanceThesaurus122Codelist#CausativeSubstanceSNKCodelist#5660#5661


Type Id Concept Card. Definition DefinitionCode Reference
NL-CM:5.3.1 Reaction This is a reference to the rootconcept of information model Reaction.
281647001 Adverse reaction
NL-CM:5.4.6 Severity The degree of severity of the reaction.
SeverityCodelist
NL-CM:5.3.2 Condition 0..1 The condition that the healthcare provider has identified as a reaction.
Condition
NL-CM:5.3.5 Diagnostician::HealthProfessional 1 The health professional that acquired the diagnostic insight of the reaction. This can be a different individual than the person who recorded the diagnostic insight.
PRF performer
HealthProfessional
NL-CM:5.3.6 DiagnosisDate 1 Date (and time) at which the care professional came to the diagnosis.
432213005 Date of diagnosis
NL-CM:5.3.7 DiagnosisStatus 1 Indicates the status of the diagnostic process.
DegreeOfCertaintyCodelist
NL-CM:5.3.8 WayOfDetermination 1 The way in which the reaction is determined.
418775008 Finding method
WayOfDeterminationCodelist
NL-CM:5.3.9 DiagnosisNameData 1 Container of the DiagnosisNameData concept involving a reaction.This container contains all data elements of the DiagnosisNameData concept.

Represents a reaction as interpretation of the condition.

NL-CM:5.3.10 DiagnosisName 1 The term with associated code that the care professional selects from the used code list.
439401001 Diagnosis
ProblemNameCodelist
NL-CM:5.3.11 FurtherSpecificationDiagnosisName 0..1 A more detailed description of the name of the reaction in free text, when this detail is not available in the used code list.
NL-CM:5.3.12 CausativeAagent 1 Container of the CausativeAagent concept.This container contains all data elements of the CausativeAagent concept.

It is the agent that triggered the reaction.

246075003 Causative agent
NL-CM:5.3.13 CausativeSubstance (0..1) The substance that (presumably) caused the adverse reaction.​
105590001 Substance
CausativeSubstanceAllergicAgentCodelist
CausativeSubstanceHPKCodelist
CausativeSubstanceSNKCodelist
CausativeSubstanceThesaurus122Codelist
NL-CM:5.3.14 Radiation (0..1) The radiation that (presumably) caused the reaction.
82107009 Radiation
RadiationCodelist
NL-CM:5.3.15 RouteOfExposure 1 Way in which the patient came into contact with the causative agent or the way in which the agent was administered.
410675002 Route of administration
RouteOfExposureCodelist
NL-CM:5.3.16 LatencyTime::Range 1 The period of time between the moment of exposure to the substance or radiation and the onset of the undesirable reaction.
350371000146103 Time interval between date of exposure and date of onset of symptoms
Range
NL-CM:5.3.3 Cause::Procedure 0..1 The procedure that caused the reaction.
71388002 Procedure
Procedure
NL-CM:5.3.18 Comment 0..1 Textual explanation of the reaction which cannot be expressed in any of the other fields.
48767-8 Annotation comment [Interpretation] Narrative
NL-CM:5.3.4 HypersensitivityIntolerance 0..1 Hypersensitivity or intolerance underlying the reaction.
420134006 Propensity to adverse reaction
HypersensitivityIntolerance

Columns Concept and DefinitionCode: hover over the values for more information
For explanation of the symbols, please see the legend page

Example Instances

Only available in Dutch

Reactie
DiagnoseDatum 07-10-2023
DiagnoseStatus Voorlopige diagnose
WijzeVanVaststellen Vastgesteld op basis van het klinisch beeld en aanvullend onderzoek.
WijzeVanBlootstelling Oraal
DiagnoseNaamGegevens
DiagnoseNaam Pneumonitis
NadereSpecificatieDiagnoseNaam Amiodaron geïnduceerde pneumonitis
Veroorzaker
VeroorzakendeStof Amiodaron
Toelichting Radioloog beschrijft in het CT-verslag het volgende: gemalen glas en reticulaire opaciteit of CT-scan passend bij COP. Klinisch beeld past hier ook bij.
Latentietijd::Bereik
nominaleWaarde 30 dg
Diagnosesteller::Zorgverlener
Naam H. Kuch
Specialisme Longgeneeskunde
OvergvoeligheidIntolerantie
DiagnoseNaam Neiging tot ongewenste reactie op medicatie en/of drug
Categorie Geneesmiddelen
Stof Amiodaron
AandoeningOfGesteldheid
PeriodeAanwezig
StartDatumTijd 03-10-2023
StatusDatum 07-10-2023
Ernst Ernstig
Reactie
DiagnoseDatum 12-04-2023
DiagnoseStatus Voorlopige diagnose
WijzeVanVaststellen Vastgesteld op basis van het klinisch beeld
WijzeVanBlootstelling Intraveneus
DiagnoseNaamGegevens
DiagnoseNaam Geneesmiddelbijwerking
NadereSpecificatieDiagnoseNaam
Veroorzaker
VeroorzakendeStof Rixathon
Toelichting 15 min na verhoging van de pompstand naar 5
Latentietijd::Bereik
nominaleWaarde 15 min
Diagnosesteller::Zorgverlener
Naam L. van der Hoeven
Specialisme Neurologie
AandoeningOfGesteldheid
PeriodeAanwezig
StartDatumTijd 12-04-2023 11:15
EindDatumTijd 12-04-2023 12:15
StatusDatum 12-04-2023
Ernst Matig
Reactie
DiagnoseDatum 13-08-2023
DiagnoseStatus Bevestigde diagnose
WijzeVanVaststellen Vastgesteld op basis van het klinisch beeld
WijzeVanBlootstelling
DiagnoseNaamGegevens
DiagnoseNaam Anafylactische shock
NadereSpecificatieDiagnoseNaam
Veroorzaker
VeroorzakendeStof Bijengif
Toelichting
Latentietijd::Bereik
nominaleWaarde 5 min
Diagnosesteller::Zorgverlener
Naam G.H. Schweers
Specialisme SEH-geneeskunde
AandoeningOfGesteldheid
PeriodeAanwezig
StartDatumTijd 13-08-2023 15:20
EindDatumTijd
StatusDatum 13-08-2023 15:20
Ernst Ernstig

Instructions

A reaction always refers to the condition of which it is the interpretation. If > 1 instance of hypersensitivity or intolerance or reaction or diagnosis refers to the same condition, then the instantiation with the most recent diagnosis date represents the current diagnosis.

Valuesets

CausativeSubstanceAllergicAgentCodelist

Valueset OID: 2.16.840.1.113883.2.4.3.11.60.40.2.5.3.7 Binding: Required Status: Active
Conceptname Codesystem name Codesystem OID
SNOMED CT: ^98061000146100|Dutch total non-drug allergen simple reference set| SNOMED CT 2.16.840.1.113883.6.96
Value Other (OTH) from codesystem NullFlavor (OID: 2.16.840.1.113883.5.1008) is allowed in this valueset.

CausativeSubstanceHPKCodelist

Valueset OID: 2.16.840.1.113883.2.4.3.11.60.40.2.5.3.8 Binding: Required Status: Active
Conceptname Codesystem name Codesystem OID
All values G-Standaard Handels Product Kode (HPK) 2.16.840.1.113883.2.4.4.7
Value Other (OTH) from codesystem NullFlavor (OID: 2.16.840.1.113883.5.1008) is allowed in this valueset.

CausativeSubstanceSNKCodelist

Valueset OID: 2.16.840.1.113883.2.4.3.11.60.40.2.5.3.4 Binding: Required Status: Active
Conceptname Codesystem name Codesystem OID
All values G-standaard Stofnaamcode (SNK) 2.16.840.1.113883.2.4.4.1.750
Value Other (OTH) from codesystem NullFlavor (OID: 2.16.840.1.113883.5.1008) is allowed in this valueset.

CausativeSubstanceThesaurus122Codelist

Valueset OID: 2.16.840.1.113883.2.4.3.11.60.40.2.5.3.6 Binding: Required Status: Active
Conceptname Codesystem name Codesystem OID
All values G-standaard Ongewenste medicatiegroepen 2.16.840.1.113883.2.4.4.1.902.122
Value Other (OTH) from codesystem NullFlavor (OID: 2.16.840.1.113883.5.1008) is allowed in this valueset.

DegreeOfCertaintyCodelist

Valueset OID: 2.16.840.1.113883.2.4.3.11.60.40.2.5.3.1 Binding: Required Status: Active
Conceptname Conceptcode Codesystem name Codesystem OID Description
Preliminary diagnosis 148006 SNOMED CT 2.16.840.1.113883.6.96 Voorlopige diagnose
Established diagnosis 14657009 SNOMED CT 2.16.840.1.113883.6.96 Bevestigde diagnose
Differential diagnosis 47965005 SNOMED CT 2.16.840.1.113883.6.96 Differentiaaldiagnose
Other values are not allowed

ProblemNameCodelist

Valueset OID: 2.16.840.1.113883.2.4.3.11.60.40.2.5.3.3 Binding: Required Status: Active
Conceptname Codesystem name Codesystem OID
All values DHD Diagnosethesaurus 2.16.840.1.113883.2.4.3.120.5.1
All values ICPC-1 NL 2.16.840.1.113883.2.4.4.31.1
All values [DEPRECATED] SNOMED CT 2.16.840.1.113883.6.96
SNOMED CT: <404684003|Clinical finding| SNOMED CT 2.16.840.1.113883.6.96
Value Other (OTH) from codesystem NullFlavor (OID: 2.16.840.1.113883.5.1008) is allowed in this valueset.

RadiationCodelist

Valueset OID: 2.16.840.1.113883.2.4.3.11.60.40.2.5.3.9 Binding: Extensible Status: Active
Conceptname Conceptcode Codesystem name Codesystem OID Description
Radioactivity 32888000 SNOMED CT 2.16.840.1.113883.6.96 Radioactieve straling
Sunlight 49926000 SNOMED CT 2.16.840.1.113883.6.96 Zonlicht
Ultraviolet radiation 41355003 SNOMED CT 2.16.840.1.113883.6.96 UV-licht
Radiant heat 285337003 SNOMED CT 2.16.840.1.113883.6.96 Warmtestraling
Radio wave 52799000 SNOMED CT 2.16.840.1.113883.6.96 Radiogolven
Unknown UNK NullFlavor 2.16.840.1.113883.5.1008 Onbekend
Value Other (OTH) from codesystem NullFlavor (OID: 2.16.840.1.113883.5.1008) is allowed in this valueset.

RouteOfExposureCodelist

Valueset OID: 2.16.840.1.113883.2.4.3.11.60.40.2.5.3.10 Binding: Required Status: Active
Conceptname Codesystem name Codesystem OID
All values G-Standaard Toedieningswegen 2.16.840.1.113883.2.4.4.9
Value Other (OTH) from codesystem NullFlavor (OID: 2.16.840.1.113883.5.1008) is allowed in this valueset.

SeverityCodelist

Valueset OID: 2.16.840.1.113883.2.4.3.11.60.40.2.5.3.11 Binding: Required Status: Active
Conceptname Conceptcode Codesystem name Codesystem OID Description
Mild 255604002 SNOMED CT 2.16.840.1.113883.6.96 Mild
Moderate severity 6736007 SNOMED CT 2.16.840.1.113883.6.96 Matig
Severe 24484000 SNOMED CT 2.16.840.1.113883.6.96 Ernstig
Value Other (OTH) from codesystem NullFlavor (OID: 2.16.840.1.113883.5.1008) is allowed in this valueset.

WayOfDeterminationCodelist

Valueset OID: 2.16.840.1.113883.2.4.3.11.60.40.2.5.3.2 Binding: Extensible Status: Active
Conceptname Conceptcode Codesystem name Codesystem OID Description
Patient evaluation and management 14736009 SNOMED CT 2.16.840.1.113883.6.96 Vastgesteld op basis van het klinisch beeld en aanvullend onderzoek
History AND physical examination 63332003 SNOMED CT 2.16.840.1.113883.6.96 Vastgesteld op basis van het klinisch beeld
History taking 84100007 SNOMED CT 2.16.840.1.113883.6.96 Vastgesteld op basis van de anamnese
Finding by method 118240005 SNOMED CT 2.16.840.1.113883.6.96 Vastgesteld alléén op basis van een verrichting (toevalsbevinding)
Obtaining healthcare information from previous practitioner for clinical alignment 117131000146104 SNOMED CT 2.16.840.1.113883.6.96 Overgenomen uit betrouwbare rapportage [DEPRECATED]
Value Other (OTH) from codesystem NullFlavor (OID: 2.16.840.1.113883.5.1008) is allowed in this valueset.

This information model in other releases

Information model references

This information model refers to

This information model is used in

Technical specifications in HL7v3 CDA and HL7 FHIR

To exchange information based on health and care information models, additional, more technical specifications are required.
Not every environment can handle the same technical specifications. For this reason, there are several types of technical specifications:

  • HL7® version 3 CDA compatible specifications, available through the Nictiz ART-DECOR® environment
  • HL7® FHIR® compatible specifications, available through the Nictiz environment on the Simplifier FHIR

Downloads

This information model is also available as pdf file or as spreadsheet

About this information

The information in this wikipage is based on Release 2024
SNOMED CT and LOINC codes are based on:

  • SNOMED Clinical Terms versie: 20250430 [R] (april 2025-editie)
  • LOINC version 2.77

Conditions for use are located on the mainpage
This page is generated on 27/05/2025 14:00:33 with ZibExtraction v. 9.5.9242.40707


Back to HCIM list