Condition-v1.1(2024EN)
General information
Name: nl.zorg.Condition ![]()
Version: 1.1
HCIM Status:Final
Release: 2024
Release status: Published
Release date: 24-04-2024
Metadata
| DCM::CoderList | Zib-centrum |
| DCM::ContactInformation.Address | * |
| DCM::ContactInformation.Name | * |
| DCM::ContactInformation.Telecom | * |
| DCM::ContentAuthorList | Zib-centrum |
| DCM::CreationDate | 26-04-2023 |
| DCM::DeprecatedDate | |
| DCM::DescriptionLanguage | nl |
| DCM::EndorsingAuthority.Address | |
| DCM::EndorsingAuthority.Name | * |
| DCM::EndorsingAuthority.Telecom | |
| DCM::Id | 2.16.840.1.113883.2.4.3.11.60.40.3.5.4 |
| DCM::KeywordList | |
| DCM::LifecycleStatus | Final |
| DCM::ModelerList | * |
| DCM::Name | nl.zorg.AandoeningOfGesteldheid |
| DCM::PublicationDate | 24-04-2024 |
| DCM::PublicationStatus | Published |
| DCM::ReviewerList | Zib-centrum |
| DCM::RevisionDate | 03-04-2025 |
| DCM::Supersedes | nl.zorg.AandoeningOfGesteldheid-v1.0 |
| DCM::Version | 1.1 |
| HCIM::PublicationLanguage | EN |
Revision History
Only available in Dutch
Publicatieversie 1.0 (15-04-2024)
| ZIB-1146 | nieuwe datums toevoegen aan zib Probleem ivm onderliggend lijden |
| ZIB-1295 | correctie en toevoegen SNOMED CT termen in de zib probleem |
| ZIB-1370 | Verschillende waardenlijsten voor status in zib-problem en zib-allergyintolerance |
| ZIB-1394 | Codelijst ProbleemType in zib Probleem |
| ZIB-2170 | ZIB Probleem Diagnosedatum |
Publicatieversie 1.1 (24-04-2024)
| ZIB-2645 | AandoeningOfGesteldheid - Deprecated SNOMED code vervangen |
| ZIB-2677 | AandoeningOfGesteldheid - Evidence base: Functionaliteit (informatief) verwijderen |
| ZIB-2693 | AandoeningOfGesteldheid - Tekst onder Purpose aanpassen |
Concept
A condition is pathological or non-pathological state of the patient that generally presents with symptoms. It is 'that what the patient has'. A care professional can assign a (differential) diagnosis to the condition. The symptoms as well as the diagnosis with respect to the same condition may change over time.
Purpose
A separate representation of condition and the diagnosis makes it possible to describe these separately. This makes it clear on one hand what the status of the condition is and on the other hand how the care provider names this condition. Explicit representation of data relating to the condition helps evaluate the effect of the care provided and determine the treatment plan / follow-up.
Evidence Base
Condition and diagnosis are two different concepts: a condition can exist without a diagnosis and the condition has characteristics that are independent of the diagnosis. Therefore, a condition on the one hand and diagnoses on the other hand are represented by separate zibs. Diagnoses are represented by three zibs: DiagnosticInsight, Hypersensitivity, and Reaction, each with a reference to the zib Condition.
The severity and course of a condition are interpretations made by a healthcare provider, but they are independent of what the patient has. They provide information about the status of the condition.
Patient Population
The entire patient population.
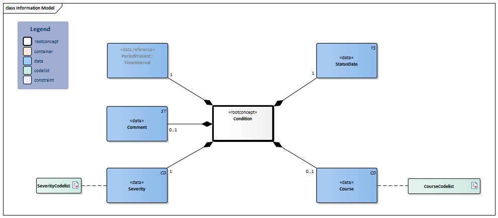
Information Model

| Type | Id | Concept | Card. | Definition | DefinitionCode | Reference | ||||||||
| NL-CM:5.4.1 | This is a reference to the root concept of information model Condition. This root concept contains all data elements of the information model Condition. |
|
||||||||||||
| NL-CM:5.4.8 | 1 | The period in which the condition is (was) present. |
| |||||||||||
| NL-CM:5.4.3 | 1 | The moment from when the data regarding the condition apply. It may be a vague moment. |
|
|||||||||||
| NL-CM:5.4.5 | 0..1 | The course of the condition. This is independent of the diagnostic insight for the condition. The course indicates how the condition is developing: such as stable, progression, remission, etc.. |
| |||||||||||
| NL-CM:5.4.6 | 1 | Indication of the severity of the condition. A condition may cause few or mild symptoms and yet be serious, but the reverse is also possible. |
|
| ||||||||||
| NL-CM:5.4.7 | 0..1 | A comment in free text with respect to the condition, that is not represented by the other data elements in the information model. |
|
|||||||||||
Columns Concept and DefinitionCode: hover over the values for more information
For explanation of the symbols, please see the legend page
Example Instances
Only available in Dutch
| AandoeningOfGesteldheid | |||
| PeriodeAanwezig | |||
| StartDatumTijd | 22-02-2023 | 22-02-2023 | 22-02-2023 |
| EindDatumTijd | |||
| StatusDatum | 01-03-2023 | 05-03-2023 | 20-03-2023 |
| Beloop | Verslechterd | Verbeterd | |
| Ernst | Mild | Matig | Mild |
| Toelichting | |||
| SymptoomNaam | Hoest | Hoest, Koorts | Hoest |
| DiagnoseNaam | Bronchitis | Longontsteking | Longontsteking |
| AandoeningOfGesteldheid | |||
| PeriodeAanwezig | |||
| StartDatumTijd | 15-01-2023 | 15-01-2023 | 15-01-2023 |
| EindDatumTijd | 08-05-2023 | ||
| StatusDatum | 15-01-2023 | 26-02-2023 | 08-05-2023 |
| Beloop | Verbeterd | Niet meer aanwezig | |
| SymptoomNaam | Pijn, zwelling, standsafwijking | Stijfheid | |
| DiagnoseNaam | Radiusfractuur | Radiusfractuur | Radiusfractuur |
Valuesets
CourseCodelist
| Valueset OID: 2.16.840.1.113883.2.4.3.11.60.40.2.5.4.1 | Binding: Extensible | Status: Active |
| Conceptname | Conceptcode | Codesystem name | Codesystem OID | Description |
| Asymptomatic | 67335000 | SNOMED CT | 2.16.840.1.113883.6.96 | Asymptomatisch |
| Improved | 385425000 | SNOMED CT | 2.16.840.1.113883.6.96 | Verbeterd |
| Worse | 231877006 | SNOMED CT | 2.16.840.1.113883.6.96 | Verslechterd |
| No status change | 260388006 | SNOMED CT | 2.16.840.1.113883.6.96 | Onveranderd |
| Progressive | 255314001 | SNOMED CT | 2.16.840.1.113883.6.96 | Progressief [DEPRECATED] |
| Relapse episode | 303359000 | SNOMED CT | 2.16.840.1.113883.6.96 | Opvlammend |
| No longer present | 350361000146109 | SNOMED CT | 2.16.840.1.113883.6.96 | Niet meer aanwezig |
| Value Other (OTH) from codesystem NullFlavor (OID: 2.16.840.1.113883.5.1008) is allowed in this valueset. | ||||
SeverityCodelist
| Valueset OID: 2.16.840.1.113883.2.4.3.11.60.40.2.5.4.3 | Binding: Required | Status: Active |
| Conceptname | Conceptcode | Codesystem name | Codesystem OID | Description |
| Mild | 255604002 | SNOMED CT | 2.16.840.1.113883.6.96 | Mild |
| Mild to moderate | 371923003 | SNOMED CT | 2.16.840.1.113883.6.96 | Mild tot matig |
| Moderate severity | 6736007 | SNOMED CT | 2.16.840.1.113883.6.96 | Matig |
| Moderate to severe | 371924009 | SNOMED CT | 2.16.840.1.113883.6.96 | Matig tot ernstig |
| Severe | 24484000 | SNOMED CT | 2.16.840.1.113883.6.96 | Ernstig |
| Life threatening severity | 442452003 | SNOMED CT | 2.16.840.1.113883.6.96 | Levensbedreigend |
| Fatal | 399166001 | SNOMED CT | 2.16.840.1.113883.6.96 | Fataal |
| Other values are not allowed | ||||
This information model in other releases
Information model references
This information model refers to
This information model is used in
Technical specifications in HL7v3 CDA and HL7 FHIR
To exchange information based on health and care information models, additional, more technical specifications are required.
Not every environment can handle the same technical specifications. For this reason, there are several types of technical specifications:
- HL7® version 3 CDA compatible specifications, available through the Nictiz ART-DECOR® environment

- HL7® FHIR® compatible specifications, available through the Nictiz environment on the Simplifier FHIR

Downloads
This information model is also available as pdf file
or as spreadsheet
About this information
The information in this wikipage is based on Release 2024
SNOMED CT and LOINC codes are based on:
- SNOMED Clinical Terms versie: 20250430 [R] (april 2025-editie)
- LOINC version 2.77
Conditions for use are located on the mainpage ![]()
This page is generated on 27/05/2025 13:57:35 with ZibExtraction v. 9.5.9242.40707