AandoeningOfGesteldheid-v1.1(2024NL)
---
Algemeen
Naam: nl.zorg.AandoeningOfGesteldheid ![]()
Versie: 1.1
ZIB Status:Final
Publicatie: 2024
Publicatie status: Published
Publicatie datum: 25-04-2025
Metadata
| DCM::CoderList | Zib-centrum |
| DCM::ContactInformation.Address | * |
| DCM::ContactInformation.Name | * |
| DCM::ContactInformation.Telecom | * |
| DCM::ContentAuthorList | Zib-centrum |
| DCM::CreationDate | 26-04-2023 |
| DCM::DeprecatedDate | |
| DCM::DescriptionLanguage | nl |
| DCM::EndorsingAuthority.Address | |
| DCM::EndorsingAuthority.Name | * |
| DCM::EndorsingAuthority.Telecom | |
| DCM::Id | 2.16.840.1.113883.2.4.3.11.60.40.3.5.4 |
| DCM::KeywordList | |
| DCM::LifecycleStatus | Final |
| DCM::ModelerList | * |
| DCM::Name | nl.zorg.AandoeningOfGesteldheid |
| DCM::PublicationDate | 25-04-2025 |
| DCM::PublicationStatus | Published |
| DCM::ReviewerList | Zib-centrum |
| DCM::RevisionDate | 03-04-2025 |
| DCM::Supersedes | nl.zorg.AandoeningOfGesteldheid-v1.0 |
| DCM::Version | 1.1 |
| HCIM::PublicationLanguage | NL |
Revision History
Publicatieversie 1.0 (15-04-2024)
| ZIB-1146 | nieuwe datums toevoegen aan zib Probleem ivm onderliggend lijden |
| ZIB-1295 | correctie en toevoegen SNOMED CT termen in de zib probleem |
| ZIB-1370 | Verschillende waardenlijsten voor status in zib-problem en zib-allergyintolerance |
| ZIB-1394 | Codelijst ProbleemType in zib Probleem |
| ZIB-2170 | ZIB Probleem Diagnosedatum |
Publicatieversie 1.1 (24-04-2024)
| ZIB-2645 | AandoeningOfGesteldheid - Deprecated SNOMED code vervangen |
| ZIB-2677 | AandoeningOfGesteldheid - Evidence base: Functionaliteit (informatief) verwijderen |
| ZIB-2693 | AandoeningOfGesteldheid - Tekst onder Purpose aanpassen |
Concept
Een aandoening of gesteldheid is een al dan niet pathologische toestand (ziekte of conditie) van de patiënt die zich in het algemeen presenteert met symptomen (verschijnselen). Het is 'dat wat de patiënt heeft'. Een zorgverlener kan de aandoening of gesteldheid vervolgens duiden met een (differentiaal)diagnose. Bij eenzelfde aandoening of gesteldheid kunnen zowel de symptomen als de diagnose veranderen in de tijd.
Purpose
Een aparte representatie van aandoening/gesteldheid en diagnose maakt het mogelijk om deze los van elkaar te beschrijven. Zo wordt enerzijds duidelijk hoe het met de aandoening/gesteldheid staat en anderzijds hoe de zorgverlener deze aandoening/gesteldheid benoemt. Expliciete representatie van gegevens die betrekking hebben op de aandoening/gesteldheid helpt bij het evalueren van het effect van de geboden zorg en het bepalen van het (vervolg)beleid.
Evidence Base
Aandoening/gesteldheid en diagnose zijn twee verschillende concepten: de aandoening kan er zijn zonder dat er een diagnose is gesteld en de aandoening heeft kenmerken die los staan van de diagnose. Daarom worden aandoening of gesteldheid enerzijds en diagnoses anderzijds gerepresenteerd door aparte zibs. Diagnosen worden gerepresenteerd door drie zibs: DiagnostischInzicht, Overgevoeligheid en Reactie, elk met een verwijzing naar de zib AandoeningOfgesteldheid.
Ernst en beloop van een aandoening/gesteldheid zijn weliswaar interpretaties van een zorgverlener, maar staan los van wát de patiënt heeft. Zij zeggen iets over hoe het met de aandoening of gesteldheid staat.
Patient Population
De gehele patiëntenpopulatie.
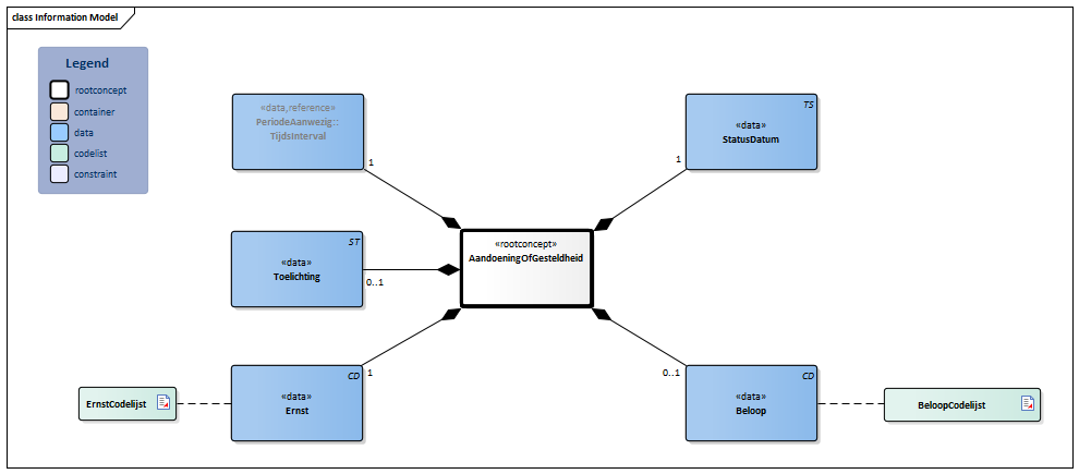
Information Model

| Type | Id | Concept | Card. | Definitie | DefinitieCode | Verwijzing | ||||||||
| NL-CM:5.4.1 | Dit is een verwijzing naar het rootconcept van de bouwsteen AandoeningOfGesteldheid. Het rootconcept bevat alle gegevenselementen van de bouwsteen AandoeningOfGesteldheid. |
|
||||||||||||
| NL-CM:5.4.8 | 1 | De periode waarin de aandoening of gesteldheid aanwezig is (geweest). |
| |||||||||||
| NL-CM:5.4.3 | 1 | Het moment vanaf wanneer de gegevens m.b.t. de aandoening of gesteldheid van toepassing zijn. Dit mag een vaag moment zijn. |
|
|||||||||||
| NL-CM:5.4.5 | 0..1 | Het beloop van de aandoening of gesteldheid. Dit staat los van het diagnostisch inzicht m.b.t. de aandoening of gesteldheid. Met het beloop geeft men aan hoe de aandoening of gesteldheid zich ontwikkelt, zoals bijv. stabiel, progressie, remissie, etc.. |
| |||||||||||
| NL-CM:5.4.6 | 1 | Duiding van de ernst van de aandoening of gesteldheid. Een aandoening of gesteldheid kan weinig klachten geven en toch ernstig zijn, maar het omgekeerde kan ook. |
|
| ||||||||||
| NL-CM:5.4.7 | 0..1 | Een in vrije tekst geformuleerde toelichting bij de aandoening of gesteldheid, die niet wordt gerepresenteerd door de andere dataelementen in het informatiemodel. |
|
|||||||||||
Kolommen Concept en DefinitieCode: houdt de muis boven de waarde voor meer informatie
Voor uitleg over de gebruikte symbolen, zie de legenda pagina
Example Instances
| AandoeningOfGesteldheid | |||
| PeriodeAanwezig | |||
| StartDatumTijd | 22-02-2023 | 22-02-2023 | 22-02-2023 |
| EindDatumTijd | |||
| StatusDatum | 01-03-2023 | 05-03-2023 | 20-03-2023 |
| Beloop | Verslechterd | Verbeterd | |
| Ernst | Mild | Matig | Mild |
| Toelichting | |||
| SymptoomNaam | Hoest | Hoest, Koorts | Hoest |
| DiagnoseNaam | Bronchitis | Longontsteking | Longontsteking |
| AandoeningOfGesteldheid | |||
| PeriodeAanwezig | |||
| StartDatumTijd | 15-01-2023 | 15-01-2023 | 15-01-2023 |
| EindDatumTijd | 08-05-2023 | ||
| StatusDatum | 15-01-2023 | 26-02-2023 | 08-05-2023 |
| Beloop | Verbeterd | Niet meer aanwezig | |
| SymptoomNaam | Pijn, zwelling, standsafwijking | Stijfheid | |
| DiagnoseNaam | Radiusfractuur | Radiusfractuur | Radiusfractuur |
Valuesets
BeloopCodelijst
| Valueset OID: 2.16.840.1.113883.2.4.3.11.60.40.2.5.4.1 | Binding: Extensible | Status: Active |
| Conceptnaam | Conceptcode | Codestelselnaam | Codesysteem OID | Omschrijving |
| Asymptomatisch | 67335000 | SNOMED CT | 2.16.840.1.113883.6.96 | Asymptomatisch |
| Verbeterd | 385425000 | SNOMED CT | 2.16.840.1.113883.6.96 | Verbeterd |
| Verslechterd | 231877006 | SNOMED CT | 2.16.840.1.113883.6.96 | Verslechterd |
| Ongewijzigd | 260388006 | SNOMED CT | 2.16.840.1.113883.6.96 | Onveranderd |
| Progressief | 255314001 | SNOMED CT | 2.16.840.1.113883.6.96 | Progressief [DEPRECATED] |
| Episode van verslechtering | 303359000 | SNOMED CT | 2.16.840.1.113883.6.96 | Opvlammend |
| Niet meer aanwezig | 350361000146109 | SNOMED CT | 2.16.840.1.113883.6.96 | Niet meer aanwezig |
| Waarde Other (OTH) uit codestelsel NullFlavor (OID: 2.16.840.1.113883.5.1008) is toegestaan in deze waardenlijst. | ||||
ErnstCodelijst
| Valueset OID: 2.16.840.1.113883.2.4.3.11.60.40.2.5.4.3 | Binding: Required | Status: Active |
| Conceptnaam | Conceptcode | Codestelselnaam | Codesysteem OID | Omschrijving |
| Licht | 255604002 | SNOMED CT | 2.16.840.1.113883.6.96 | Mild |
| Licht tot matig | 371923003 | SNOMED CT | 2.16.840.1.113883.6.96 | Mild tot matig |
| Matige ernst | 6736007 | SNOMED CT | 2.16.840.1.113883.6.96 | Matig |
| Matig tot ernstig | 371924009 | SNOMED CT | 2.16.840.1.113883.6.96 | Matig tot ernstig |
| Ernstig | 24484000 | SNOMED CT | 2.16.840.1.113883.6.96 | Ernstig |
| Van levensbedreigende ernst | 442452003 | SNOMED CT | 2.16.840.1.113883.6.96 | Levensbedreigend |
| Fataal | 399166001 | SNOMED CT | 2.16.840.1.113883.6.96 | Fataal |
| Andere waarden zijn niet toegestaan | ||||
Deze bouwsteen in overige publicaties
---
Bouwsteen verwijzingen
Deze bouwsteen verwijst naar
Deze bouwsteen wordt gebruikt in
Technische specificaties in HL7v3 CDA en HL7 FHIR
Om informatie op basis van zorginformatiebouwstenen uit te wisselen zijn aanvullende, meer technische specificaties nodig.
Niet iedere omgeving kan met dezelfde technische specificaties overweg. Om deze reden zijn er meerdere typen technische specificaties:
- HL7® versie 3 CDA compatibele specificaties, beschikbaar via de Nictiz ART-DECOR® omgeving

- HL7® FHIR® compatibele specificaties, beschikbaar via de Nictiz-omgeving op de Simplifier FHIR Registry

Downloads
De bouwsteen is ook beschikbaar als pdf bestand
of als spreadsheet
Over deze informatie
De informatie in deze wiki pagina is gebaseerd op de Publicatie 2024
SNOMED CT en LOINC codes zijn gebaseeerd op:
- SNOMED Clinical Terms versie: 20250630 [R] (juni 2025-editie)
- LOINC version 2.77
De voorwaarden van gebruik staan op de beginpagina ![]()
Deze pagina is gegenereerd op 10/07/2025 15:47:15 met ZibExtraction v. 9.5.9242.40707