Symptoom-v2.0(2024NL)

Uit Zorginformatiebouwstenen
Naar navigatie springen Naar zoeken springen


Let op!! Dit is niet de meeste recente versie van deze bouwsteen. Deze is hier te vinden.

Algemeen

Naam: nl.zorg.Symptoom
Versie: 2.0
ZIB Status:Final
Publicatie: 2024
Publicatie status: Published
Publicatie datum: 25-04-2025


Terug naar ZIB overzicht

Metadata

DCM::CoderList Zib-centrum
DCM::ContactInformation.Address *
DCM::ContactInformation.Name *
DCM::ContactInformation.Telecom *
DCM::ContentAuthorList Zib-centrum
DCM::CreationDate 01-05-2023
DCM::DeprecatedDate
DCM::DescriptionLanguage nl
DCM::EndorsingAuthority.Address
DCM::EndorsingAuthority.Name *
DCM::EndorsingAuthority.Telecom
DCM::Id 2.16.840.1.113883.2.4.3.11.60.40.3.5.5
DCM::KeywordList
DCM::LifecycleStatus Final
DCM::ModelerList *
DCM::Name nl.zorg.Symptoom
DCM::PublicationDate 25-04-2025
DCM::PublicationStatus Published
DCM::ReviewerList Zib-centrum
DCM::RevisionDate 03-04-2025
DCM::Supersedes nl.zorg.Symptoom-v1.0
DCM::Version 2.0
HCIM::PublicationLanguage NL

Revision History

Publicatieversie 1.0 (15-04-2024)

ZIB-1934 ProbleemType moet ProbleemCategorie worden

Publicatieversie 2.0 (24-04-2024)

ZIB-2404 Verzoek voor zib Symptoom: Definitiecode voor TijdPatroon verwijderen
ZIB-2409 Verzoek Aanscherpen Definitietekst bij SymptoomPeriode
ZIB-2636 Symptoom - Tekst aanpassen in Evidence Base
ZIB-2654 Symptoom - Element IsVerpleegkundigeDiagnose verwijderen
ZIB-2678 Symptoom - Evidence base: Functionaliteit (informatief) verwijderen

Concept

Een verschijnsel waarmee een aandoening (ziekte of conditie) van de patiënt zich presenteert. Dit omvat ook een klacht of een bevinding, maar geen aanvullend onderzoek, zoals laboratoriumbepalingen functie- en beeldvormend onderzoek.

Purpose

Symptomen zijn een belangrijke basis voor het duiden van de aandoening (het stellen van de diagnose) en voor het inschatten van de ernst van de aandoening en de noodzaak voor nader onderzoek of behandeling. Symptomen en het beloop daarvan zijn ook essentieel voor het evalueren van de effectiviteit van de behandeling.

Evidence Base

Toelichting bij zib Symptoom Een symptoom betreft een verschijnsel in brede zin (dus ook klacht en bevinding) waarmee een aandoening of gesteldheid zich presenteert, maar dan wel beperkt tot verschijnselen die de patiënt zelf opmerkt of die een zorgverlener, zo nodig met eenvoudige instrumenten, kan waarnemen.
Er kunnen meerdere symptomen verwijzen naar dezelfde AandoeningOfGesteldheid, want een aandoening of gesteldheid kan zich met > 1 symptoom presenteren.
Als een symptoom verandert, geeft een nieuwe instantiatie van zib Symptoom met dezelfde Symptoomnaam en een meer recente SymptoomStatusDatum aan hoe het symptoom zich op die meer recente datum(tijd) presenteerde. Een reeks van instantiaties van Symptoom met dezelfde SymptoomNaam representeert dan het verloop van het symptoom aan de hand van een oplopende waarde voor SymptoomStatusDatum.
 
De kardinaliteit van de verwijzing naar AandoeningOfGesteldheid is 0..*. Kardinalteit ‘0' omdat er bij een ontkenning van een symptoom geen sprake is van een aandoening of gesteldheid waarvan het symptoom een uiting is. Voor het uitsluiten va een Symptoom op zich (buiten de context van een aandoening) moet men gebruik maken van vragenlijsten/checklists. Als men een Symptoom wil uitsluiten in het kader van een aandoening, bijv. geen koorts bij diverticulitis, is het de bedoeling om gebruik te maken van de zib Uitsluiting. Kardinaliteit '*’ geeft aan dat een symptoom de uiting kan zijn van > 1 aandoening of gesteldheid.

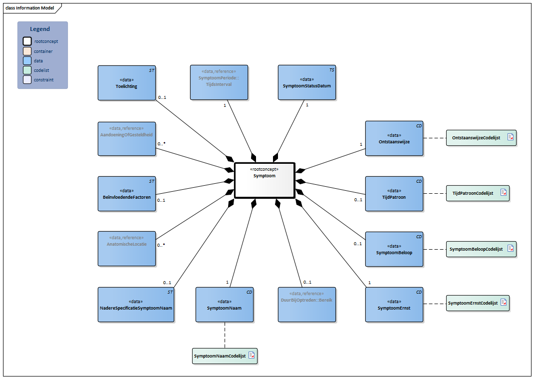
Information Model


#SymptoomNaamCodelijstTijdsInterval-v1.3(2024NL)#6524Bereik-v1.0.1(2024NL)#OntstaanswijzeCodelijst#6535#SymptoomErnstCodelijst#SymptoomBeloopCodelijst#TijdPatroonCodelijst#6531#6527#6534#6529#6523AandoeningOfGesteldheid-v1.1(2024NL)#6525AnatomischeLocatie-v1.0.4(2024NL)#6530#6536


Type Id Concept Card. Definitie DefinitieCode Verwijzing
NL-CM:5.5.1 Symptoom Dit is een verwijzing naar het rootconcept van de bouwsteen Symptoom.
162408000 Algemene symptoombeschrijving
NL-CM:5.5.16 SymptoomPeriode::TijdsInterval 1 Aanduiding wanneer het symptoom aanwezig is of was. Een vage datum, bijv. alleen een jaartal of een maand en een jaartal, is toegestaan.(geweest).
408731000 Temporele context
TijdsInterval
NL-CM:5.5.3 SymptoomStatusDatum 1 Datum vanaf wanneer de specificatie van het symptoom van toepassing is.
162499001 Klacht is veranderd
NL-CM:5.5.5 Ontstaanswijze 1 Aanduiding van de snelheid waarmee het symptoom in het begin optrad.
OntstaanswijzeCodelijst
NL-CM:5.5.6 TijdPatroon 0..1 Het patroon in de tijd waarmee het symptoom zich manifesteert, zoals continu of intermitterend.
TijdPatroonCodelijst
NL-CM:5.5.7 SymptoomBeloop 0..1 Het verloop van de intensiteit van het symptoom in de tijd, zoals toegenomen, onveranderd.
SymptoomBeloopCodelijst
NL-CM:5.5.8 SymptoomErnst 1 Geeft de mate van ernst van het symptoom aan op het moment van de SymptoomStatusDatum.
246112005 Ernst
SymptoomErnstCodelijst
NL-CM:5.5.9 DuurBijOptreden::Bereik 0..1 Duur van optreden bij een intermitterend of aanvalsgewijze symptoom.
162442009 Duur van klacht bij optreden
Bereik
NL-CM:5.5.10 SymptoomNaam 1 Naam en code van het symptoom via selectie uit een codelijst, gebaseerd op een gestandaardiseerd codestelsel.
SymptoomNaamCodelijst
NL-CM:5.5.11 NadereSpecificatieSymptoomNaam 0..1 Meer gedetailleerde specificatie van de symptoomNaam die op basis van de codelijst is gekozen, omdat de vereiste mate van detail (nog) niet in de codelijst beschikbaar is.
NL-CM:5.5.12 AnatomischeLocatie 0..* De plaats(en) op en/of in het lichaam waar het symptoom zich presenteert.
363698007 Locatie van bevinding
AnatomischeLocatie
NL-CM:5.5.13 BeïnvloedendeFactoren 0..1 Handelingen, gebeurtenissen of omstandigheden die invloed hebben op de manier waarop het symptoom zich presenteert. I.h.a. gaat het om factoren die leiden tot verergering dan wel vermindering van het symptoom.
NL-CM:5.5.14 AandoeningOfGesteldheid 0..* De aandoening of gesteldheid waarvan het symptoom een verschijnsel is.
AandoeningOfGesteldheid
NL-CM:5.5.15 Toelichting 0..1 Een in vrije tekst geformuleerde toelichting bij het symptoom, die niet wordt gerepresenteerd door de andere dataelementen in het informatiemodel.

Kolommen Concept en DefinitieCode: houdt de muis boven de waarde voor meer informatie
Voor uitleg over de gebruikte symbolen, zie de legenda pagina

Example Instances

Symptoom
SymptoomPeriode
StartDatumTijd 22-02-2023 22-02-2023 22-02-2023
EindDatumTijd
TijdsDuur
SymptoomStatusDatum 01-03-2023 05-03-2023 20-03-2023
SymptoomType Symptoom Symptoom Symptoom
SymptoomNaam Hoest Hoest Hoest
NadereSpecificatieSymptoomNaam Droge hoest Productieve hoest Productieve hoest
Ontstaanswijze Subacuut
TijdsPatroon Aanvalsgewijs Aanvalsgewijs
Beloop Verslechterd Verbeterd
Ernst Mild Matig Mild
DuurBijOptreden
minimumWaarde 30 min 5 min
maximumWaarde 1,5 u 10 min
nominaleWaarde
BeïnvloedendeFactoren Erger bij liggen
Toelichting
AnatomischeLocatie
Locatie
Lateraliteit
AandoeningOfGesteldheid
PeriodeAanwezig
StartDatumTijd 22-02-2023 22-02-2023 22-02-2023
EindDatumTijd
StatusDatum 01-03-2023 05-03-2023 20-03-2023
Beloop Verslechterd Verbeterd
Ernst Mild Matig Mild
Symptoom
SymptoomPeriode
StartDatumTijd 15-01-2023 10:30 15-01-2023 10:30
EindDatumTijd 26-02-2023
TijdsDuur
SymptoomStatusDatum 15-01-2023 26-02-2023
SymptoomType Symptoom Symptoom
SymptoomNaam Zwelling Zwelling
NadereSpecificatieSymptoomNaam
Ontstaanswijze Acuut
TijdsPatroon
Beloop Niet meer aanwezig
Ernst Ernstig
Beïnvloedende actoren Neemt toe bij beweging en neemt af in rust.
Toelichting
AnatomischeLocatie
Locatie Pols Pols
Lateraliteit Links Links
AandoeningOfGesteldheid
PeriodeAanwezig
StartDatumTijd 15-01-2023 15-01-2023
EindDatumTijd
StatusDatum 15-01-2023 26-02-2023
Beloop Herstellend
Ernst

Instructions

Een symptoom verwijst altijd naar de aandoening of gesteldheid waarvan het een uiting is. Er kunnen meerdere symptomen naar dezelfde aandoening of gesteldheid verwijzen. Bij het wijzigen van een bestaand symptoom zal de nieuwe instantiatie van Symptoom dezelfde SymptoomNaam hebben, naar dezelfde AandoeningOfGesteldheid verwijzen en een recentere SymptoomStatusDatum hebben.

Valuesets

OntstaanswijzeCodelijst

Valueset OID: 2.16.840.1.113883.2.4.3.11.60.40.2.5.5.2 Binding: Required Status: Active
Conceptnaam Conceptcode Codestelselnaam Codesysteem OID Omschrijving
Geleidelijk optredend 61751001 SNOMED CT 2.16.840.1.113883.6.96 Geleidelijk ontstaan
Subacuut optredend 373935005 SNOMED CT 2.16.840.1.113883.6.96 Subacuut ontstaan
Onverwacht optredend 385315009 SNOMED CT 2.16.840.1.113883.6.96 Acuut onstaan
Andere waarden zijn niet toegestaan

SymptoomBeloopCodelijst

Valueset OID: 2.16.840.1.113883.2.4.3.11.60.40.2.5.5.4 Binding: Required Status: Active
Conceptnaam Conceptcode Codestelselnaam Codesysteem OID Omschrijving
Ongewijzigd 260388006 SNOMED CT 2.16.840.1.113883.6.96 Onveranderd
Verslechterd 231877006 SNOMED CT 2.16.840.1.113883.6.96 Verslechterd
Verbeterd 385425000 SNOMED CT 2.16.840.1.113883.6.96 Verbeterd
Fluctuerend 255341006 SNOMED CT 2.16.840.1.113883.6.96 Fluctuerend
Niet meer aanwezig 350361000146109 SNOMED CT 2.16.840.1.113883.6.96 Niet meer aanwezig
Andere waarden zijn niet toegestaan

SymptoomErnstCodelijst

Valueset OID: 2.16.840.1.113883.2.4.3.11.60.40.2.5.5.5 Binding: Required Status: Active
Conceptnaam Conceptcode Codestelselnaam Codesysteem OID Omschrijving
Licht 255604002 SNOMED CT 2.16.840.1.113883.6.96 Mild
Licht tot matig 371923003 SNOMED CT 2.16.840.1.113883.6.96 Mild tot matig
Matige ernst 6736007 SNOMED CT 2.16.840.1.113883.6.96 Matig
Matig tot ernstig 371924009 SNOMED CT 2.16.840.1.113883.6.96 Matig tot ernstig
Ernstig 24484000 SNOMED CT 2.16.840.1.113883.6.96 Ernstig
Van levensbedreigende ernst 442452003 SNOMED CT 2.16.840.1.113883.6.96 Levensbedreigend
Andere waarden zijn niet toegestaan

SymptoomNaamCodelijst

Valueset OID: 2.16.840.1.113883.2.4.3.11.60.40.2.5.5.8 Binding: Required Status: Active
Conceptnaam Codestelselnaam Codesysteem OID
SNOMED CT: <404684003|Klinische bevinding| SNOMED CT 2.16.840.1.113883.6.96
Waarde Other (OTH) uit codestelsel NullFlavor (OID: 2.16.840.1.113883.5.1008) is toegestaan in deze waardenlijst.

TijdPatroonCodelijst

Valueset OID: 2.16.840.1.113883.2.4.3.11.60.40.2.5.5.3 Binding: Extensible Status: Active
Conceptnaam Conceptcode Codestelselnaam Codesysteem OID Omschrijving
Aanhoudend 263730007 SNOMED CT 2.16.840.1.113883.6.96 Continu
Intermitterend 7087005 SNOMED CT 2.16.840.1.113883.6.96 Intermitterend
Paroxismaal 26593000 SNOMED CT 2.16.840.1.113883.6.96 Aanvalsgewijs
Cyclisch 44180009 SNOMED CT 2.16.840.1.113883.6.96 Cyclisch
Waarde Other (OTH) uit codestelsel NullFlavor (OID: 2.16.840.1.113883.5.1008) is toegestaan in deze waardenlijst.

Deze bouwsteen in overige publicaties

Bouwsteen verwijzingen

Deze bouwsteen verwijst naar

Deze bouwsteen wordt gebruikt in

Technische specificaties in HL7v3 CDA en HL7 FHIR

Om informatie op basis van zorginformatiebouwstenen uit te wisselen zijn aanvullende, meer technische specificaties nodig.
Niet iedere omgeving kan met dezelfde technische specificaties overweg. Om deze reden zijn er meerdere typen technische specificaties:

  • HL7® versie 3 CDA compatibele specificaties, beschikbaar via de Nictiz ART-DECOR® omgeving
  • HL7® FHIR® compatibele specificaties, beschikbaar via de Nictiz-omgeving op de Simplifier FHIR Registry

Downloads

De bouwsteen is ook beschikbaar als pdf bestand of als spreadsheet

Over deze informatie

De informatie in deze wiki pagina is gebaseerd op de Publicatie 2024
SNOMED CT en LOINC codes zijn gebaseeerd op:

  • SNOMED Clinical Terms versie: 20250630 [R] (juni 2025-editie)
  • LOINC version 2.77

De voorwaarden van gebruik staan op de beginpagina
Deze pagina is gegenereerd op 10/07/2025 15:50:05 met ZibExtraction v. 9.5.9242.40707


Terug naar ZIB overzicht