Medicatieafspraak-v4.0(2024NL)

Uit Zorginformatiebouwstenen
Naar navigatie springen Naar zoeken springen


Let op!! Dit is niet de meeste recente versie van deze bouwsteen. Deze is ''hier'' te vinden.

Algemeen

Naam: nl.zorg.Medicatieafspraak
Versie: 4.0
ZIB Status:Final
Publicatie: 2024
Publicatie status: Published
Publicatie datum: 25-04-2025


Terug naar ZIB overzicht

Metadata

DCM::CoderList Projectgroep Medicatieproces
DCM::ContactInformation.Address
DCM::ContactInformation.Name *
DCM::ContactInformation.Telecom
DCM::ContentAuthorList Projectgroep Medicatieproces
DCM::CreationDate 1-2-2017
DCM::DeprecatedDate
DCM::DescriptionLanguage nl
DCM::EndorsingAuthority.Address
DCM::EndorsingAuthority.Name PM
DCM::EndorsingAuthority.Telecom
DCM::Id 2.16.840.1.113883.2.4.3.11.60.40.3.9.6
DCM::KeywordList Medicatie, Afspraak
DCM::LifecycleStatus Final
DCM::ModelerList Kerngroep Registratie aan de Bron
DCM::Name nl.zorg.Medicatieafspraak
DCM::PublicationDate 25-04-2025
DCM::PublicationStatus Published
DCM::ReviewerList Projectgroep Medicatieproces & Architectuurgroep Registratie aan de Bron
DCM::RevisionDate 08-04-2025
DCM::Supersedes nl.zorg.Medicatieafspraak-v3.0
DCM::Version 4.0
HCIM::PublicationLanguage NL

Revision History

Publicatieversie 1.0 (04-09-2017)

Publicatieversie 1.0.1 (31-12-2017)

ZIB-618 Hernoemen Verstrekking naar Medicatieverstrekking
ZIB-643 Kleine tekstuele verbeteringen

Publicatieversie 1.1 (31-01-2020)

ZIB-888 terminologie reden voor stoppen medicatie verbeteren en SNOMED coderingen zibs met meditatieproces gelijktrekken

Publicatieversie 1.2 (01-09-2020)

ZIB-911 Correction English "Farmaceutical"
ZIB-1020 Zib Gewicht en Zib Lengte uit Zib Medicatieafspraak halen
ZIB-1021 Element 'Geannuleerd indicator' uit MA verwijderen

Publicatieversie 1.3 (01-12-2021)

ZIB-1261 Medicatieafspraak waardelijst MedicatieafspraakStopTypeCodelijst bevat vervallen SNOMED CT codes
ZIB-1454 Onduidelijkheid codes bij StopType codelijsten
ZIB-1457 Verwijderen woord 'voorlopig'
ZIB-1458 Verwijderen sectie 'Instructions' bij MedicationAgreement
ZIB-1575 Deprecated termen en waardelijsten uit de prepublicatie halen

Publicatieversie 2.0 (10-06-2022)

ZIB-1659 Aanpassen terminologiecodering MA in zibMA
ZIB-1685 Medicatiebouwstenen MA, TA, MGB - engelse vertaling van 'tot en met'
ZIB-1696 MedicatieafspraakAanvullendeInformatieCodelijst heeft 'verkeerde' oid voor codesysteem
ZIB-1720 Verzameling errata bouwsteen Medicatieafspraak

Publicatieversie 2.1 (15-10-2023)

ZIB-1852 In de Engelse versie van Medicatieafspraak heeft de waardenlijst ReasonModificationOrDiscontinuation een foute naam
ZIB-1939 Voorbeeld bij Medicatieafspraak prepublicatie 2022 klopt niet meer
ZIB-1940 RedenWijzigen-StakenCodelijst - SNOMED-term bij 159691000146109

Publicatieversie 3.0 (15-04-2024)

ZIB-1903 "Annuleren" van MA en TA bouwstenen
ZIB-2092 Kardinaliteit gebruiksperiode
ZIB-2128 Correctie naamgeving codesysteem aanvullende informatie en wensen
ZIB-2132 2023-1 Verwijzingen naar FarmaceutischProduct gebruiken verkeerde NL-CM id
ZIB-2133 2023-1 Verwijzingen naar Gebruiksinstructie gebruiken verkeerde NL-CM id
ZIB-2176 Ucum waardes beperken volgens medicatieproces
ZIB-2202 Geen informatie

Publicatieversie 4.0 (24-04-2024)

ZIB-2607 MedicatieAfspraak - Vervangen van de verwijzing naar Probleem

Concept

Een medicatieafspraak is het voorstel van een voorschrijver tot gebruik van medicatie door een patiënt.
Ook de afspraak om het medicatiegebruik te staken is een medicatieafspraak.

Purpose

Het doel van de medicatieafspraak is inzicht te geven in de afspraken die zijn gemaakt tussen voorschrijver en patiënt over het gebruik van medicatie.

Information Model


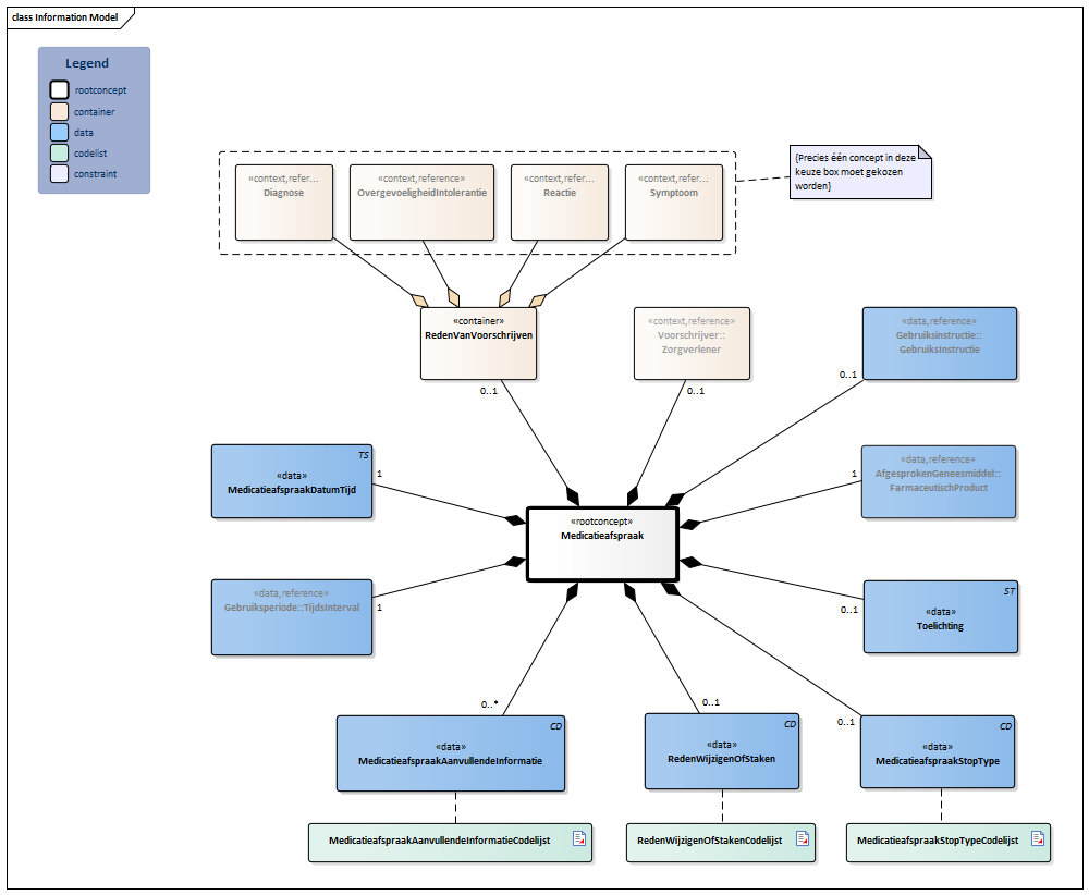
Symptoom-v2.0(2024NL)Reactie-v3.0(2024NL)OvergevoeligheidIntolerantie-v2.0(2024NL)Diagnose-v2.0(2024NL)#6260#MedicatieafspraakAanvullendeInformatieCodelijst#6259FarmaceutischProduct-v2.3(2024NL)#MedicatieafspraakStopTypeCodelijst#RedenWijzigenOfStakenCodelijstZorgverlener-v4.0.1(2024NL)#6275#6261#6270TijdsInterval-v1.3(2024NL)GebruiksInstructie-v3.1(2024NL)#6269#6273


Type Id Concept Card. Definitie DefinitieCode Verwijzing
NL-CM:9.6.9580 Medicatieafspraak Rootconcept van de bouwsteen Medicatieafspraak. Dit rootconcept bevat alle gegevenselementen van de bouwsteen Medicatieafspraak.
33633005 Voorschrijven van geneesmiddel
NL-CM:9.6.23284 RedenVanVoorschrijven 0..1 Container van het concept RedenVanVoorschrijven. Deze container bevat alle gegevenselementen van het concept RedenVanVoorschrijven.
NL-CM:9.6.23285 Diagnose (0..1) De diagnose als de reden van voorschrijven.
Diagnose
NL-CM:9.6.23286 OvergevoeligheidIntolerantie (0..1) De overgevoeligheid of intolerantie als de reden van voorschrijven.
OvergevoeligheidIntolerantie
NL-CM:9.6.23287 Reactie (0..1) De nadelige reactie op een stof of straling als de reden van voorschrijven.
Reactie
NL-CM:9.6.23288 Symptoom (0..1) Het symptoom als de reden van voorschrijven.
Symptoom
NL-CM:9.6.1030 Voorschrijver::Zorgverlener 0..1 De zorgverlener die de medicatieafspraak met de patiënt heeft vastgelegd.
Zorgverlener
NL-CM:9.6.19925 AfgesprokenGeneesmiddel::FarmaceutischProduct 1 Het afgesproken te gebruiken geneesmiddel.
FarmaceutischProduct
NL-CM:9.6.23240 Gebruiksinstructie::GebruiksInstructie 0..1 Aanwijzingen voor het gebruik van de medicatie, bijvoorbeeld dosering en toedieningsweg.
GebruiksInstructie
NL-CM:9.6.19757 MedicatieafspraakDatumTijd 1 Het tijdstip waarop de afspraak gemaakt is.

Afspraakdatum + tijd verplicht meegeven (er moet volgordelijkheid van de afspraken kunnen worden afgeleid bij meerdere medicatieafspraken op één dag)

NL-CM:9.6.19936 Gebruiksperiode::TijdsInterval 1 Ingangsdatum: Dit is het tijdstip waarop de afspraak ingaat (of is ingegaan of zal ingaan). Dit betreft het tijdstip waarop de in deze afspraak vastgelegde gebruiksinstructie ingaat. In geval van een afspraak om te stoppen betreft dit de ingangsdatum van de originele medicatieafspraak. De einddatum geeft aan vanaf wanneer de medicatie gestaakt moet worden.

Gebruiksduur: De beoogde gebruiksduur. Bijvoorbeeld 5 dagen of 8 weken. Het is niet toegestaan om de gebruiksduur in maanden aan te geven, omdat verschillende maanden een variable duur in dagen hebben.

Einddatum: Het tijdstip waarop de gebruiksperiode eindigt (of geëindigd is of zal eindigen). In het geval van een afspraak om het gebruik te staken betreft dit het tijdstip waarop de medicatie gestaakt moet worden.Om verwarring te voorkomen tussen 'tot' en 'tot en met' is het meegeven van de tijd altijd verplicht bij einddatum. Bij medicatie voor onbepaalde duur wordt er alleen een ingangsdatum aangegeven.

Toegestane eenheden voor de duur zijn: uur, dag, week, jaar.

TijdsInterval
NL-CM:9.6.19954 MedicatieafspraakStopType 0..1 Stop type, de manier waarop gestopt wordt met deze medicatie (tijdelijk of definitief).
274512008 Behandeling met geneesmiddel stopgezet
MedicatieafspraakStopTypeCodelijst
NL-CM:9.6.22094 RedenWijzigenOfStaken 0..1 Reden voor het wijzigen of stoppen van de medicatie.
160111000146106 Reden voor wijzigen van voorschrift
RedenWijzigenOfStakenCodelijst
NL-CM:9.6.23283 MedicatieafspraakAanvullendeInformatie 0..* Aanvullende informatie bevat een lijst van bijzonderheden over de gemaakte afspraak die van belang zijn voor de medicatiebewaking en invulling door de apotheker. Hiermee kan bijvoorbeeld worden aangegeven dat er bewust is afgeweken van wat gebruikelijk is of dat de afspraak op een bepaalde manier moet worden ingevuld.

Zie ook de sectie Instructions voor meer informatie over het gebruik.

MedicatieafspraakAanvullendeInformatieCodelijst
NL-CM:9.6.22273 Toelichting 0..1 Opmerkingen met betrekking tot de medicatieafspraak. Bijvoorbeeld: in overleg met de specialist.
48767-8 Verklarend commentaar [interpretatie] in {systeem} (tekstueel)

Kolommen Concept en DefinitieCode: houdt de muis boven de waarde voor meer informatie
Voor uitleg over de gebruikte symbolen, zie de legenda pagina

Example Instances

MedicatieAfspraak DatumTijd Gebruiksperiode Afgesproken geneesmiddel Voorschrijver MedicatieAfspraak Stoptype MedicatieAfspraakRedenWijzigenOfStaken
Ingangsdatum Einddatum Duur FarmaceutischProduct Zorgverlener
Naamgegevens
18-9-2016 18:00:00 08-09-2016 18-09-16 Lisinopril tablet 10mg D. Bakker Definitief Geen of onvoldoende effect
6-3-2016 9:12:30 06-03-2016 Methotrexaat injvlst 25mg/ml 0,6 ml R. Jansen
RedenVan Voorschrijven Gebruiksinstructie
Omschrijving Doseerinstructie
Diagnose Doseerduur Dosering |Keerdosis Toedieningsschema |Frequentie |Interval |Toedientijd |Weekdag |Dagdeel
Hypertensie Van 8-9-2017 tot 18-9-2017 1x per dag 1 stuk. Vanaf 18-9-2017 staken. 1 stuk 1x per dag
Reumatoïde Artritis Vanaf 6 maart 2016 1x per week op maandag om 14uur 15 mg (=0,6 ml) 15 mg (=0,6 ml) 1x per week op maandag (14u)

Valuesets

MedicatieafspraakAanvullendeInformatieCodelijst

Valueset OID: 2.16.840.1.113883.2.4.3.11.60.40.2.9.6.3 Binding: Extensible Status: Active
Conceptnaam Conceptcode Codestelselnaam Codesysteem OID Omschrijving
Bewust hoge dosering 1 MP codesystem MA aanvullende informatie 2.16.840.1.113883.2.4.3.11.60.20.77.5.2.14.2050 Bewust hoge dosering
Bewust lage dosering 2 MP codesystem MA aanvullende informatie 2.16.840.1.113883.2.4.3.11.60.20.77.5.2.14.2050 Bewust lage dosering
Bewust afwijkende toedieningsweg 3 MP codesystem MA aanvullende informatie 2.16.840.1.113883.2.4.3.11.60.20.77.5.2.14.2050 Bewust afwijkende toedieningsweg
Medische noodzaak 4 MP codesystem MA aanvullende informatie 2.16.840.1.113883.2.4.3.11.60.20.77.5.2.14.2050 Medische noodzaak
Profylaxe 5 MP codesystem MA aanvullende informatie 2.16.840.1.113883.2.4.3.11.60.20.77.5.2.14.2050 Profylaxe
Wijziging in GDS per direct 6 MP codesystem MA aanvullende informatie 2.16.840.1.113883.2.4.3.11.60.20.77.5.2.14.2050 Wijziging in GDS per direct
Wijziging in GDS per rolwissel 7 MP codesystem MA aanvullende informatie 2.16.840.1.113883.2.4.3.11.60.20.77.5.2.14.2050 Wijziging in GDS per rolwissel
Bewust afwijken van leeftijdsgrenzen 8 MP codesystem MA aanvullende informatie 2.16.840.1.113883.2.4.3.11.60.20.77.5.2.14.2050 Bewust afwijken van leeftijdsgrenzen
Bewust van te lage nierfunctie voor deze dosering 9 MP codesystem MA aanvullende informatie 2.16.840.1.113883.2.4.3.11.60.20.77.5.2.14.2050 Bewust van te lage nierfunctie voor deze dosering
Bewust van eerder gemelde overgevoeligheid 10 MP codesystem MA aanvullende informatie 2.16.840.1.113883.2.4.3.11.60.20.77.5.2.14.2050 Bewust van eerder gemelde overgevoeligheid
Waarde Other (OTH) uit codestelsel NullFlavor (OID: 2.16.840.1.113883.5.1008) is toegestaan in deze waardenlijst.

Opm.: De G-standaard bevat een kopie van de MP waardenlijsten.

MedicatieafspraakStopTypeCodelijst

Valueset OID: 2.16.840.1.113883.2.4.3.11.60.40.2.9.6.1 Binding: Extensible Status: Active
Conceptnaam Conceptcode Codestelselnaam Codesysteem OID Omschrijving
Tijdelijk gestopt met medicatie 113381000146106 SNOMED CT 2.16.840.1.113883.6.96 Tijdelijke onderbreking van medicamenteuze behandeling (bijvoorbeeld tijdelijk stoppen gebruik vanwege operatie). [DEPRECATED]
Definitief gestopt met medicatie 113371000146109 SNOMED CT 2.16.840.1.113883.6.96 Het staken van een bestaande medicamenteuze behandeling. [DEPRECATED]
Stopgezet 410546004 SNOMED CT 2.16.840.1.113883.6.96 Stopgezet
Onderbroken 385655000 SNOMED CT 2.16.840.1.113883.6.96 Onderbroken
Geannuleerd 89925002 SNOMED CT 2.16.840.1.113883.6.96 Geannuleerd
Waarde Other (OTH) uit codestelsel NullFlavor (OID: 2.16.840.1.113883.5.1008) is toegestaan in deze waardenlijst.

RedenWijzigenOfStakenCodelijst

Valueset OID: 2.16.840.1.113883.2.4.3.11.60.40.2.9.6.2 Binding: Extensible Status: Active
Conceptnaam Conceptcode Codestelselnaam Codesysteem OID Omschrijving
Medicatie gestart 266709005 SNOMED CT 2.16.840.1.113883.6.96 Starten medicamenteuze behandeling [DEPRECATED]
Toedienen van medicatie gecontra-indiceerd 438833006 SNOMED CT 2.16.840.1.113883.6.96 Toedienen van medicatie gecontra-indiceerd
Geneesmiddelinteractie 79899007 SNOMED CT 2.16.840.1.113883.6.96 Geneesmiddelinteractie
Ongewenste reactie op medicatie en/of drugs 62014003 SNOMED CT 2.16.840.1.113883.6.96 Ongewenste reactie op medicatie en/of drugs
Toestand van overgevoeligheid 473010000 SNOMED CT 2.16.840.1.113883.6.96 Overgevoeligheid [DEPRECATED]
Gebrek aan geneesmiddeleffect 58848006 SNOMED CT 2.16.840.1.113883.6.96 Gebrek aan geneesmiddeleffect
Te sterk effect van medicatie 112251000146103 SNOMED CT 2.16.840.1.113883.6.96 Te sterk effect van medicatie
Risico op bijwerking van medicatie 704417003 SNOMED CT 2.16.840.1.113883.6.96 (Mogelijke) bijwerking [DEPRECATED]
Medicatietoedieningsweg voldoet niet 112191000146101 SNOMED CT 2.16.840.1.113883.6.96 Medicatietoedieningsweg voldoet niet
Geen indicatie voor medicamenteuze behandeling 183966005 SNOMED CT 2.16.840.1.113883.6.96 Geen indicatie voor medicamenteuze behandeling
Medicatiebeleid veranderd 112751000146109 SNOMED CT 2.16.840.1.113883.6.96 Medicatiebeleids veranderd
Opname in instelling 305335007 SNOMED CT 2.16.840.1.113883.6.96 Opname in instelling
Verzoek van zorgafnemer om behandeling te wijzigen 159711000146106 SNOMED CT 2.16.840.1.113883.6.96 Verzoek van zorgafnemer om behandeling te wijzigen
Verzoek van zorgafnemer om behandeling 184003006 SNOMED CT 2.16.840.1.113883.6.96 Wens patiënt [DEPRECATED]
Behandeling volgens afspraak met patiënt 112211000146102 SNOMED CT 2.16.840.1.113883.6.96 Volgens afspraak [DEPRECATED]
Voortzetten van beleid van vorige zorgverlener 112261000146100 SNOMED CT 2.16.840.1.113883.6.96 Hervatten beleid vorige voorschrijver
Verrichting gepland 405613005 SNOMED CT 2.16.840.1.113883.6.96 Verrichting gepland
Foutieve registratie van medicatie 159691000146109 SNOMED CT 2.16.840.1.113883.6.96 Foutieve registratie van medicatie
Geneesmiddel niet voorradig 182856006 SNOMED CT 2.16.840.1.113883.6.96 Geneesmiddel niet voorradig
Verandering in uitslag van laboratoriumonderzoek 160131000146104 SNOMED CT 2.16.840.1.113883.6.96 Verandering in labwaarde
Patiëntvriendelijk-Nederlandse taalreferentieset op leesniveau B1 160161000146108 SNOMED CT 2.16.840.1.113883.6.96 Dubbele registratie van medicamenteuze behandeling [DEPRECATED]
Dubbele registratie van medicamenteuze behandeling 180011000146107 SNOMED CT 2.16.840.1.113883.6.96 Dubbele registratie van medicamenteuze behandeling
Medicatiegebruik van patiënt volgens afspraak 112221000146107 SNOMED CT 2.16.840.1.113883.6.96 Medicatiegebruik van patient volgens afspraak
Waarde Other (OTH) uit codestelsel NullFlavor (OID: 2.16.840.1.113883.5.1008) is toegestaan in deze waardenlijst.

Deze bouwsteen in overige publicaties

Bouwsteen verwijzingen

Deze bouwsteen verwijst naar

Deze bouwsteen wordt gebruikt in

Technische specificaties in HL7v3 CDA en HL7 FHIR

Om informatie op basis van zorginformatiebouwstenen uit te wisselen zijn aanvullende, meer technische specificaties nodig.
Niet iedere omgeving kan met dezelfde technische specificaties overweg. Om deze reden zijn er meerdere typen technische specificaties:

  • HL7® versie 3 CDA compatibele specificaties, beschikbaar via de Nictiz ART-DECOR® omgeving
  • HL7® FHIR® compatibele specificaties, beschikbaar via de Nictiz-omgeving op de Simplifier FHIR Registry

Downloads

De bouwsteen is ook beschikbaar als pdf bestand of als spreadsheet

Over deze informatie

De informatie in deze wiki pagina is gebaseerd op de Publicatie 2024
SNOMED CT en LOINC codes zijn gebaseeerd op:

  • SNOMED Clinical Terms versie: 20250630 [R] (juni 2025-editie)
  • LOINC version 2.77

De voorwaarden van gebruik staan op de beginpagina
Deze pagina is gegenereerd op 10/07/2025 15:48:56 met ZibExtraction v. 9.5.9242.40707


Terug naar ZIB overzicht