FarmaceutischProduct-v2.3(2024NL)

Uit Zorginformatiebouwstenen
Naar navigatie springen Naar zoeken springen


Let op!! Dit is niet de meeste recente versie van deze bouwsteen. Deze is hier te vinden.

Algemeen

Naam: nl.zorg.part.FarmaceutischProduct
Versie: 2.3
ZIB Status:Final
Publicatie: 2024
Publicatie status: Published
Publicatie datum: 25-04-2025


Terug naar ZIB overzicht

Metadata

DCM::CoderList Projectgroep Medicatieproces
DCM::ContactInformation.Address
DCM::ContactInformation.Name *
DCM::ContactInformation.Telecom
DCM::ContentAuthorList Projectgroep Medicatieproces
DCM::CreationDate 1-3-2017
DCM::DeprecatedDate
DCM::DescriptionLanguage nl
DCM::EndorsingAuthority.Address
DCM::EndorsingAuthority.Name PM
DCM::EndorsingAuthority.Telecom
DCM::Id 2.16.840.1.113883.2.4.3.11.60.40.3.9.7
DCM::KeywordList FarmaceutischProduct
DCM::LifecycleStatus Final
DCM::ModelerList Architectuurgroep Registratie aan de Bron
DCM::Name nl.zorg.part.FarmaceutischProduct
DCM::PublicationDate 25-04-2025
DCM::PublicationStatus Published
DCM::ReviewerList Projectgroep Medicatieproces & Architectuurgroep Registratie aan de Bron
DCM::RevisionDate 06-05-2025
DCM::Supersedes nl.zorg.part.FarmaceutischProduct-v2.2.1
DCM::Version 2.3
HCIM::PublicationLanguage NL

Revision History

Publicatieversie 1.0 (04-09-2017)

Publicatieversie 2.0 (31-12-2017)

ZIB-472 Terminologiekoppeling klopt niet met beschrijving
ZIB-618 Hernoemen Verstrekking naar Medicatieverstrekking

Publicatieversie 2.1 (06-07-2019)

ZIB-781 aanpassing omschrijving 'Farmaceutische vorm'
ZIB-788 Geen informatie
ZIB-795 aanpassing voorbeeld 'Product (geneesmiddel)'
ZIB-796 aanpassing definitie 'ProductCode (geneesmiddelcode)'
ZIB-797 aanpassing definitie 'Product (geneesmiddel)'

Publicatieversie 2.1.1 (31-01-2020)

ZIB-789 aanpassing voorbeeld en omschrijving 'Ingredientcode' (in zib FarmaceutischProduct)

Publicatieversie 2.1.2 (01-09-2020)

ZIB-911 Correction English "Farmaceutical"

Publicatieversie 2.1.3 (01-12-2021)

ZIB-1452 Duplicate tekst in zib concept omschrijving en definitie op de root

Publicatieversie 2.2 (10-06-2022)

ZIB-1453 PharmaceuticalProduct IngredientCodeSSKCodelist 'Extensible' binding
ZIB-1651 Toevoegen batch- en serienummer en farmaceutischproduct
ZIB-1726 Geen informatie

Publicatieversie 2.2.1 (15-10-2023)

ZIB-1743 Tekstuele wijzigingen zib FarmaceutischProduct

Publicatieversie 2.3 (24-04-2024)

ZIB-2214 Toevoegen SNOMED CT aan zib farmaceutisch product t.b.v. Vaccinatie, vaccin
ZIB-2499 HTML tags verwijderen uit IngredientCode en ProductCode

Concept

Het voorgeschreven middel is vrijwel steeds een geneesmiddel. Hulp- en verbandmiddelen kunnen echter ook voorgeschreven en via de apotheek geleverd worden. Voedingsmiddelen en bloedproducten vallen strikt genomen niet onder de categorie geneesmiddelen, maar kunnen worden voorgeschreven, en door een apotheek geleverd worden.

Het is mogelijk om met één enkele code een medicatiesoort aan te duiden, waarbij die code gekozen kan zijn uit meerdere mogelijke coderingssystemen (concreet GPK, PRK, HPK of artikelnummers). Door een juiste toepassing van deze codes in de softwaresystemen leggen deze codes de samenstelling van het gebruikte middel voldoende vast en is een complete productspecificatie niet nodig.

Het is mogelijk om naast een primaire code ook alternatieve codes uit andere coderingssystemen aan te duiden (zodat bijvoorbeeld de GPK kan worden meegestuurd als is geregistreerd op basis van PRK).

Door meerdere ingrediënten op te geven wordt het mogelijk om een samengesteld product weer te geven.
Het is dan mogelijk om zowel impliciet te specificeren (door een medicatiecode te gebruiken) als expliciet de samenstelling van de medicatie aan te duiden, bijvoorbeeld door de (actieve) ingrediënt(en) van de medicatie te benoemen.

Het is mogelijk om magistrale receptuur door te geven. Dit kan door bovenbedoelde mogelijkheid om gecodeerd ingrediënten aan te duiden en/of door de samenstelling en bereidingswijze als vrije tekst door te geven.Dit is een subbouwsteen

Purpose

Het doel van Product is het eenduidig omschrijven van een te gebruiken geneesmiddel.

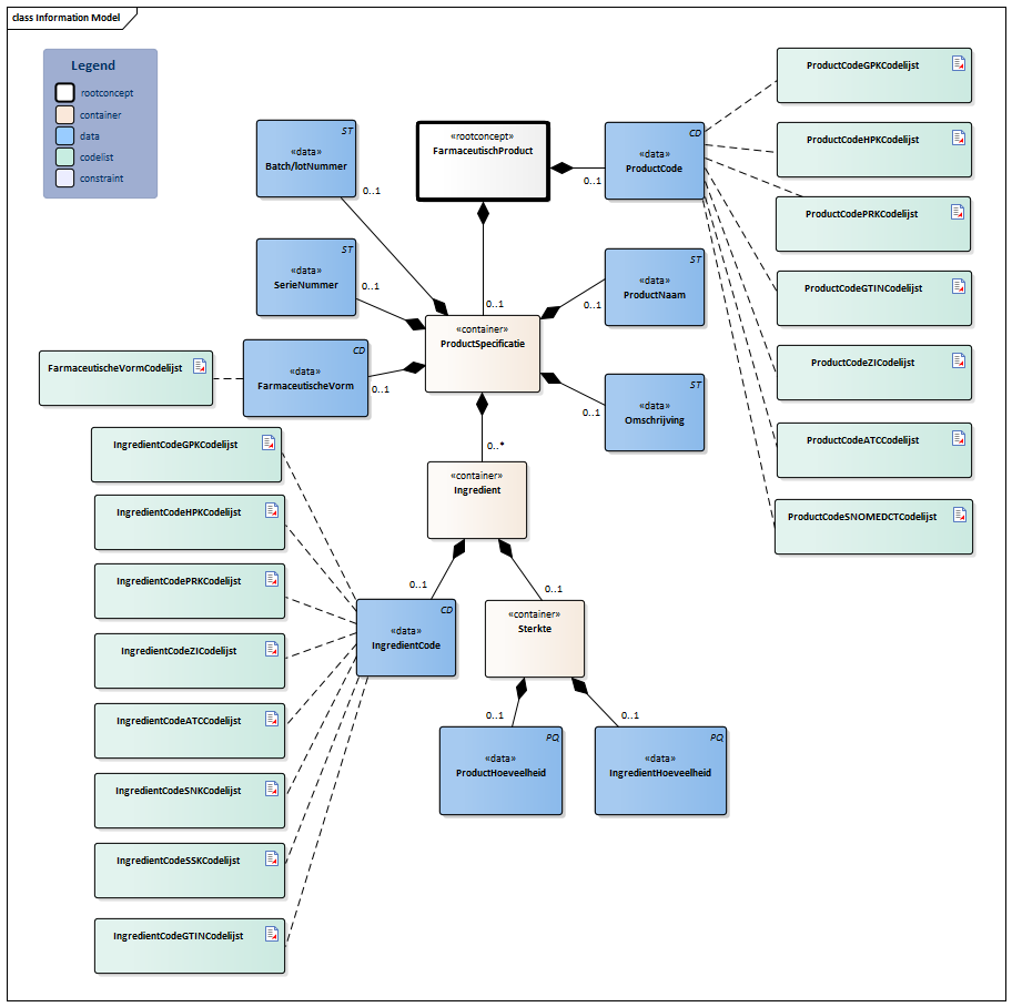
Information Model


#2771#2770#1446#2762#IngredientCodeGTINCodelijst#ProductCodeATCCodelijst#IngredientCodeSSKCodelijst#IngredientCodeATCCodelijst#FarmaceutischeVormCodelijst#IngredientCodeSNKCodelijst#IngredientCodeZICodelijst#IngredientCodePRKCodelijst#IngredientCodeHPKCodelijst#IngredientCodeGPKCodelijst#ProductCodeZICodelijst#ProductCodeGTINCodelijst#ProductCodePRKCodelijst#ProductCodeHPKCodelijst#ProductCodeGPKCodelijst#2752#2772#2777#2761#2776#2754#1445#2753#2756#ProductCodeSNOMEDCTCodelijst


Type Id Concept Card. Definitie DefinitieCode Verwijzing
NL-CM:9.7.19926 FarmaceutischProduct Rootconcept van de subbouwsteen FarmaceutischProduct. Dit rootconcept bevat alle gegevenselementen van de subbouwsteen FarmaceutischProduct.
NL-CM:9.7.19927 ProductCode 0..1 De codering van geneesmiddelen wordt in Nederland ontleend aan de G Standaard (uitgegeven door Z-Index), die onder regie van de KNMP wordt gevuld.

Het gecodeerde geneesmiddel kan worden uitgedrukt als:

  • Global Trade Item Number (GTIN)
  • Z-index nummer (ZI-nummer)
  • Handelsproductcode (HPK)
  • Voorschrijfcode (PRK)
  • Generieke productcode (GPK)
  • Anatomic Therapeutic Classification code (ATC)
  • SNOMED CT code

De GTIN maakt het mogelijk het product incl. de herkomst met een barcode te identificeren. Het ZI-nummer is het handelsproduct inclusief de verpakkingsgrootte. De HPK is het handelsproduct zoals de fabrikant het registreert en in de handel brengt. De PRK bevat alle GPK-kenmerken, aangevuld met een aantal kenmerken die nodig zijn om het juiste middel te kunnen voorschrijven. Dit niveau is bedoeld om generiek te kunnen voorschrijven. De GPK definieert de farmaceutische kenmerken van een product, namelijk samenstelling, sterkte, eenheden, farmaceutische vorm en toedieningsweg. De SSK is de combinatie van één enkele werkzame stof plus stamtoedieningsweg. De SNK is de (werkzame) stof. Voor de verdere toelichting op deze niveaus uit de G-Standaard zie https://www.z-index.nl Daarnaast bestaan er in de lokale systemen ook 90.000.000 nummers. Deze nummers dienen NIET te worden gecommuniceerd, in dat geval dient slechts de omschrijving te worden gecommuniceerd. Dit is overeenkomstig de standaard van Nictiz.


SNOMED CT kan worden gebruikt als alternatieve codering van een farmaceutisch product, het wordt bijvoorbeeld gebruikt om de vaccinaties uit het Rijksvaccinatieprogramma generieker te kunnen beschrijven op basis van de combinatie van stoffen (bijvoorbeeld DKTP-vaccin). Bij vaccins die in het verleden zijn geregistreerd is niet altijd een code uit de G-standaard aanwezig, maar het is de aanbeveling deze voor huidige verwerking wel vast te leggen. Daarbij kan de SNOMED CT-code als alternatief voor hetzelfde product geregistreerd worden.

ProductCodeATCCodelijst
ProductCodeGPKCodelijst
ProductCodeGTINCodelijst
ProductCodeHPKCodelijst
ProductCodePRKCodelijst
ProductCodeSNOMEDCTCodelijst
ProductCodeZICodelijst
NL-CM:9.7.19928 ProductSpecificatie 0..1 De container van het concept ProductSpecificatie. Deze container bevat alle gegevenselementen van het concept ProductSpecificatie.

De productspecificatie is nodig, wanneer de productcode niet volstaat om de werkzame stoffen en de sterkte te achterhalen.

NL-CM:9.7.22279 Batch/lotNummer 0..1 Het batch-/ lotnummer zorgt voor een unieke identificatie van informatie van de herkomst zoals o.a. de productiebatch of machinenummer. Het nummer is opgebouwd volgens de GS1 standaard AI(10).( https://www.gs1.nl/sectorafspraken-over-standaarden/unieke-identificatie-en-productdata-gezondheidszorg/gs1-barcodes-2#application-identifiers-ais )
NL-CM:9.7.22280 SerieNummer 0..1 Het serienummer zorgt voor een unieke identificatie van de informatie van herkomst van de dosis zelf. Het nummer is opgebouwd volgens de GS1 standaard AI(21). (https://www.gs1.nl/sectorafspraken-over-standaarden/unieke-identificatie-en-productdata-gezondheidszorg/gs1-barcodes-2#application-identifiers-ais)
NL-CM:9.7.19931 FarmaceutischeVorm 0..1 De farmaceutische vorm geeft de vorm van een geneesmiddel weer. Voorbeelden zijn: tablet, zetpil, infusievloeistof, zalf. Indien het middel een GPK uit de G-standaard kent dan is de vorm via de G-standaard bekend. Voor producten zonder code (vrije tekst, magistrale bereiding), kan de toedieningsvorm worden opgegeven.
FarmaceutischeVormCodelijst
NL-CM:9.7.19929 ProductNaam 0..1 Voor geneesmiddelen waarvoor geen code bestaat dient de volledige naam van het geneesmiddel in vrije tekst vermeld te worden (magistraal bereidde geneesmiddelen).
NL-CM:9.7.19784 Omschrijving 0..1 Een tekstuele beschrijving van de medicatiesoort (inclusief relevante kenmerken van de samenstelling en eventueel de bereidingswijze), die alleen gebruikt wordt als geen gecodeerde aanduiding uit de G-Standaard beschikbaar is (historische gegevens met magistralen waarvan samenstelling is aangeduid in vrije tekst in plaats van met ingrediëntcodes).
NL-CM:9.7.19932 Ingredient 0..* De container van het concept Ingredient. Deze container bevat alle gegevenselementen van de concept Ingredient.

Een product bevat één of meer werkzame stoffen en hulpstoffen. Deze zijn meestal al door de productcode bepaald. Voor magistrale medicatie of door de lokale apotheek samengestelde medicamenten moeten de ingrediënten afzonderlijk worden opgegeven.

De werkzame stoffen spelen een bijzondere rol, omdat deze: a) bepalend zijn voor de farmacotherapeutische werking van de medicatie en b) de basis zijn voor aanduiding van de sterkte van de medicatie (bijv. 200 mg).

NL-CM:9.7.19934 IngredientCode 0..1 Werkzame stof of hulpstof.

Hier kunnen dezelfde codes worden gebruikt als voor de ProductCode (met name voor verdunningen en samenstellingen), maar nu kunnen ook de SSK en SNK gebruikt worden om een stof aan te duiden (voor het opgeven van ingrediënten van lokaal magistraal bereide producten).

  • GTIN International Article Number
  • Z-index nummer (ZI-nummer)
  • Handelsproductcode (HPK)
  • Voorschrijfcode (PRK)
  • Generieke productcode (GPK)
  • Anatomic therapeutic classification (ATC)
  • Stofnaamcode (SNK)
  • Stofnaamcode met toedieningsweg (SKK)
IngredientCodeATCCodelijst
IngredientCodeGPKCodelijst
IngredientCodeGTINCodelijst
IngredientCodeHPKCodelijst
IngredientCodePRKCodelijst
IngredientCodeSNKCodelijst
IngredientCodeSSKCodelijst
IngredientCodeZICodelijst
NL-CM:9.7.19933 Sterkte 0..1 De relatieve hoeveelheid van dit ingrediënt in dit product.

Berekening van de sterkte = Hoeveelheid ingrediënt ÷ Hoeveelheid product.

Dit kan bijvoorbeeld een concentratie zijn als het geneesmiddel is opgelost in een draagvloeistof.

NL-CM:9.7.22277 IngredientHoeveelheid 0..1 De hoeveelheid en eenheid van dit ingrediënt. Dit is de teller voor de berekening van de sterkte. De eenheid moet gekozen worden uit de G-standaard (tabel 902).
NL-CM:9.7.22278 ProductHoeveelheid 0..1 Hoeveelheid van het product. Dit is de noemer in de berekening van de sterkte. Optioneel is voor de eenheid in plaats van gebruik van UCUM eenheden ook een vertaling toegestaan naar NHG-tabel Gebruiksvoorschriften (tabel 25).

Kolommen Concept en DefinitieCode: houdt de muis boven de waarde voor meer informatie
Voor uitleg over de gebruikte symbolen, zie de legenda pagina

Example Instances

Afgesproken geneesmiddel
Farmaceutischproduct
Lisinopril tablet 10mg
Methotrexaat injvlst 25mg/ml 0,6 ml

Instructions

Aan het gecodeerde veld ProductCode in de zib FarmaceutischProduct kunnen bij de implementatie alternatieve codes voor hetzelfde product worden toegevoegd. Voorbeeld: de code “871878002 | vaccin met uitsluitend antigenen van Corynebacterium diphtheriae, Bordetella pertussis, Clostridium tetani en humaan poliovirus (farmaceutisch product)” uit SNOMED CT kan een alternatieve code zijn van GPK code "130745 | DKTP VACCIN (TRIAXIS POliO)" uit de G-Standaard. De concepten mogen niet van elkaar verschillen, maar de ene code mag wel generieker zijn dan de andere. Dus "137006 | CHOLERAVACCIN ORAAL" (GPK) combineren met "991000221105 | vaccin met uitsluitend antigeen van Vibrio cholerae (farmaceutisch product)" (SNOMED CT) mag, maar een "176397 | DTK vaccin" (GPK) kan niet een alternatief zijn van "130745 | DKTP VACCIN (TRIAXIS POliO)", omdat dit verschillende vaccins zijn (met en zonder Polio vaccin).

References

1. ATC [Online] Beschikbaar op: https://www.whocc.no/atc/structure_and_principles// [Geraadpleegd: 13 september 2023].

Valuesets

FarmaceutischeVormCodelijst

Valueset OID: 2.16.840.1.113883.2.4.3.11.60.40.2.9.7.8 Binding: Required Status: Active
Conceptnaam Codestelselnaam Codesysteem OID
Alle waarden G-Standaard Farmaceutische vormen 2.16.840.1.113883.2.4.4.11
Waarde Other (OTH) uit codestelsel NullFlavor (OID: 2.16.840.1.113883.5.1008) is toegestaan in deze waardenlijst.

IngredientCodeATCCodelijst

Valueset OID: 2.16.840.1.113883.2.4.3.11.60.40.2.9.7.13 Binding: Required Status: Active
Conceptnaam Codestelselnaam Codesysteem OID
Alle waarden Anatomic Therapeutic Classification (ATC) 2.16.840.1.113883.6.73
Waarde Other (OTH) uit codestelsel NullFlavor (OID: 2.16.840.1.113883.5.1008) is toegestaan in deze waardenlijst.

IngredientCodeGPKCodelijst

Valueset OID: 2.16.840.1.113883.2.4.3.11.60.40.2.9.7.9 Binding: Required Status: Active
Conceptnaam Codestelselnaam Codesysteem OID
Alle waarden G-Standaard Generieke Product Kode (GPK) 2.16.840.1.113883.2.4.4.1
Waarde Other (OTH) uit codestelsel NullFlavor (OID: 2.16.840.1.113883.5.1008) is toegestaan in deze waardenlijst.

IngredientCodeGTINCodelijst

Valueset OID: 2.16.840.1.113883.2.4.3.11.60.40.2.9.7.16 Binding: Required Status: Active
Conceptnaam Codestelselnaam Codesysteem OID
Alle waarden Global Trade Item Number (GTIN) 1.3.160
Waarde Other (OTH) uit codestelsel NullFlavor (OID: 2.16.840.1.113883.5.1008) is toegestaan in deze waardenlijst.

IngredientCodeHPKCodelijst

Valueset OID: 2.16.840.1.113883.2.4.3.11.60.40.2.9.7.10 Binding: Required Status: Active
Conceptnaam Codestelselnaam Codesysteem OID
Alle waarden G-Standaard Handels Product Kode (HPK) 2.16.840.1.113883.2.4.4.7
Waarde Other (OTH) uit codestelsel NullFlavor (OID: 2.16.840.1.113883.5.1008) is toegestaan in deze waardenlijst.

IngredientCodePRKCodelijst

Valueset OID: 2.16.840.1.113883.2.4.3.11.60.40.2.9.7.11 Binding: Required Status: Active
Conceptnaam Codestelselnaam Codesysteem OID
Alle waarden G-Standaard Voorschrijfproducten (PRK) 2.16.840.1.113883.2.4.4.10
Waarde Other (OTH) uit codestelsel NullFlavor (OID: 2.16.840.1.113883.5.1008) is toegestaan in deze waardenlijst.

IngredientCodeSNKCodelijst

Valueset OID: 2.16.840.1.113883.2.4.3.11.60.40.2.9.7.14 Binding: Required Status: Active
Conceptnaam Codestelselnaam Codesysteem OID
Alle waarden G-standaard Stofnaamcode (SNK) 2.16.840.1.113883.2.4.4.1.750
Waarde Other (OTH) uit codestelsel NullFlavor (OID: 2.16.840.1.113883.5.1008) is toegestaan in deze waardenlijst.

IngredientCodeSSKCodelijst

Valueset OID: 2.16.840.1.113883.2.4.3.11.60.40.2.9.7.15 Binding: Required Status: Active
Conceptnaam Codestelselnaam Codesysteem OID
Alle waarden G-standaard Stofnaamcode i.c.m. toedieningsweg (SSK) 2.16.840.1.113883.2.4.4.1.725
Waarde Other (OTH) uit codestelsel NullFlavor (OID: 2.16.840.1.113883.5.1008) is toegestaan in deze waardenlijst.

IngredientCodeZICodelijst

Valueset OID: 2.16.840.1.113883.2.4.3.11.60.40.2.9.7.12 Binding: Required Status: Active
Conceptnaam Codestelselnaam Codesysteem OID
Alle waarden G-Standaard Artikelen (ook KNMP-nummer, ATKODE) 2.16.840.1.113883.2.4.4.8
Waarde Other (OTH) uit codestelsel NullFlavor (OID: 2.16.840.1.113883.5.1008) is toegestaan in deze waardenlijst.

ProductCodeATCCodelijst

Valueset OID: 2.16.840.1.113883.2.4.3.11.60.40.2.9.7.7 Binding: Required Status: Active
Conceptnaam Codestelselnaam Codesysteem OID
Alle waarden Anatomic Therapeutic Classification (ATC) 2.16.840.1.113883.6.73
Waarde Other (OTH) uit codestelsel NullFlavor (OID: 2.16.840.1.113883.5.1008) is toegestaan in deze waardenlijst.

ProductCodeGPKCodelijst

Valueset OID: 2.16.840.1.113883.2.4.3.11.60.40.2.9.7.6 Binding: Required Status: Active
Conceptnaam Codestelselnaam Codesysteem OID
Alle waarden G-Standaard Generieke Product Kode (GPK) 2.16.840.1.113883.2.4.4.1
Waarde Other (OTH) uit codestelsel NullFlavor (OID: 2.16.840.1.113883.5.1008) is toegestaan in deze waardenlijst.

ProductCodeGTINCodelijst

Valueset OID: 2.16.840.1.113883.2.4.3.11.60.40.2.9.7.2 Binding: Required Status: Active
Conceptnaam Codestelselnaam Codesysteem OID
Alle waarden Global Trade Item Number (GTIN) 1.3.160
Waarde Other (OTH) uit codestelsel NullFlavor (OID: 2.16.840.1.113883.5.1008) is toegestaan in deze waardenlijst.

ProductCodeHPKCodelijst

Valueset OID: 2.16.840.1.113883.2.4.3.11.60.40.2.9.7.5 Binding: Required Status: Active
Conceptnaam Codestelselnaam Codesysteem OID
Alle waarden G-Standaard Handels Product Kode (HPK) 2.16.840.1.113883.2.4.4.7
Waarde Other (OTH) uit codestelsel NullFlavor (OID: 2.16.840.1.113883.5.1008) is toegestaan in deze waardenlijst.

ProductCodePRKCodelijst

Valueset OID: 2.16.840.1.113883.2.4.3.11.60.40.2.9.7.3 Binding: Required Status: Active
Conceptnaam Codestelselnaam Codesysteem OID
Alle waarden G-Standaard Voorschrijfproducten (PRK) 2.16.840.1.113883.2.4.4.10
Waarde Other (OTH) uit codestelsel NullFlavor (OID: 2.16.840.1.113883.5.1008) is toegestaan in deze waardenlijst.

ProductCodeSNOMEDCTCodelijst

Valueset OID: 2.16.840.1.113883.2.4.3.11.60.40.2.9.7.17 Binding: Required Status: Active
Conceptnaam Codestelselnaam Codesysteem OID
SNOMED CT: <373873005|Farmaceutisch/biologisch product| SNOMED CT 2.16.840.1.113883.6.96
Waarde Other (OTH) uit codestelsel NullFlavor (OID: 2.16.840.1.113883.5.1008) is toegestaan in deze waardenlijst.

ProductCodeZICodelijst

Valueset OID: 2.16.840.1.113883.2.4.3.11.60.40.2.9.7.1 Binding: Required Status: Active
Conceptnaam Codestelselnaam Codesysteem OID
Alle waarden G-Standaard Artikelen (ook KNMP-nummer, ATKODE) 2.16.840.1.113883.2.4.4.8
Waarde Other (OTH) uit codestelsel NullFlavor (OID: 2.16.840.1.113883.5.1008) is toegestaan in deze waardenlijst.

Deze bouwsteen in overige publicaties

Bouwsteen verwijzingen

Deze bouwsteen verwijst naar

--

Deze bouwsteen wordt gebruikt in

Technische specificaties in HL7v3 CDA en HL7 FHIR

Om informatie op basis van zorginformatiebouwstenen uit te wisselen zijn aanvullende, meer technische specificaties nodig.
Niet iedere omgeving kan met dezelfde technische specificaties overweg. Om deze reden zijn er meerdere typen technische specificaties:

  • HL7® versie 3 CDA compatibele specificaties, beschikbaar via de Nictiz ART-DECOR® omgeving
  • HL7® FHIR® compatibele specificaties, beschikbaar via de Nictiz-omgeving op de Simplifier FHIR Registry

Downloads

De bouwsteen is ook beschikbaar als pdf bestand of als spreadsheet

Over deze informatie

De informatie in deze wiki pagina is gebaseerd op de Publicatie 2024
SNOMED CT en LOINC codes zijn gebaseeerd op:

  • SNOMED Clinical Terms versie: 20250630 [R] (juni 2025-editie)
  • LOINC version 2.77

De voorwaarden van gebruik staan op de beginpagina
Deze pagina is gegenereerd op 10/07/2025 16:19:30 met ZibExtraction v. 9.5.9242.40707


Terug naar ZIB overzicht