MedicationAgreement-v4.0(2024EN)

Uit Zorginformatiebouwstenen
Naar navigatie springen Naar zoeken springen


Attention!! This is not the most recent version of this information model. You can find the most recent version here.

General information

Name: nl.zorg.MedicationAgreement
Version: 4.0
HCIM Status:Final
Release: 2024
Release status: Published
Release date: 24-04-2024


Back to HCIM list

Metadata

DCM::CoderList Projectgroep Medicatieproces
DCM::ContactInformation.Address
DCM::ContactInformation.Name *
DCM::ContactInformation.Telecom
DCM::ContentAuthorList Projectgroep Medicatieproces
DCM::CreationDate 1-2-2017
DCM::DeprecatedDate
DCM::DescriptionLanguage nl
DCM::EndorsingAuthority.Address
DCM::EndorsingAuthority.Name PM
DCM::EndorsingAuthority.Telecom
DCM::Id 2.16.840.1.113883.2.4.3.11.60.40.3.9.6
DCM::KeywordList Medicatie, Afspraak
DCM::LifecycleStatus Final
DCM::ModelerList Kerngroep Registratie aan de Bron
DCM::Name nl.zorg.Medicatieafspraak
DCM::PublicationDate 24-04-2024
DCM::PublicationStatus Published
DCM::ReviewerList Projectgroep Medicatieproces & Architectuurgroep Registratie aan de Bron
DCM::RevisionDate 08-04-2025
DCM::Supersedes nl.zorg.Medicatieafspraak-v3.0
DCM::Version 4.0
HCIM::PublicationLanguage EN

Revision History

Only available in Dutch

Publicatieversie 1.0 (04-09-2017)

Publicatieversie 1.0.1 (31-12-2017)

ZIB-618 Hernoemen Verstrekking naar Medicatieverstrekking
ZIB-643 Kleine tekstuele verbeteringen

Publicatieversie 1.1 (31-01-2020)

ZIB-888 terminologie reden voor stoppen medicatie verbeteren en SNOMED coderingen zibs met meditatieproces gelijktrekken

Publicatieversie 1.2 (01-09-2020)

ZIB-911 Correction English "Farmaceutical"
ZIB-1020 Zib Gewicht en Zib Lengte uit Zib Medicatieafspraak halen
ZIB-1021 Element 'Geannuleerd indicator' uit MA verwijderen

Publicatieversie 1.3 (01-12-2021)

ZIB-1261 Medicatieafspraak waardelijst MedicatieafspraakStopTypeCodelijst bevat vervallen SNOMED CT codes
ZIB-1454 Onduidelijkheid codes bij StopType codelijsten
ZIB-1457 Verwijderen woord 'voorlopig'
ZIB-1458 Verwijderen sectie 'Instructions' bij MedicationAgreement
ZIB-1575 Deprecated termen en waardelijsten uit de prepublicatie halen

Publicatieversie 2.0 (10-06-2022)

ZIB-1659 Aanpassen terminologiecodering MA in zibMA
ZIB-1685 Medicatiebouwstenen MA, TA, MGB - engelse vertaling van 'tot en met'
ZIB-1696 MedicatieafspraakAanvullendeInformatieCodelijst heeft 'verkeerde' oid voor codesysteem
ZIB-1720 Verzameling errata bouwsteen Medicatieafspraak

Publicatieversie 2.1 (15-10-2023)

ZIB-1852 In de Engelse versie van Medicatieafspraak heeft de waardenlijst ReasonModificationOrDiscontinuation een foute naam
ZIB-1939 Voorbeeld bij Medicatieafspraak prepublicatie 2022 klopt niet meer
ZIB-1940 RedenWijzigen-StakenCodelijst - SNOMED-term bij 159691000146109

Publicatieversie 3.0 (15-04-2024)

ZIB-1903 "Annuleren" van MA en TA bouwstenen
ZIB-2092 Kardinaliteit gebruiksperiode
ZIB-2128 Correctie naamgeving codesysteem aanvullende informatie en wensen
ZIB-2132 2023-1 Verwijzingen naar FarmaceutischProduct gebruiken verkeerde NL-CM id
ZIB-2133 2023-1 Verwijzingen naar Gebruiksinstructie gebruiken verkeerde NL-CM id
ZIB-2176 Ucum waardes beperken volgens medicatieproces
ZIB-2202 Geen informatie

Publicatieversie 4.0 (24-04-2024)

ZIB-2607 MedicatieAfspraak - Vervangen van de verwijzing naar Probleem

Concept

A medication agreement is a prescriber’s proposal for a patient to use medication. An agreement to discontinue the use of medication is also a medication agreement.

Purpose

The goal of the medication agreement is to provide insight into the agreements reached between the prescriber and the patient on the use of medication.

Information Model


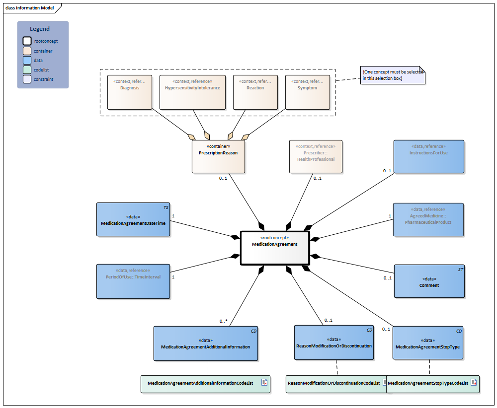
Symptom-v2.0(2024EN)Reaction-v3.0(2024EN)HypersensitivityIntolerance-v2.0(2024EN)Diagnosis-v2.0(2024EN)#6260#MedicationAgreementAdditionalInformationCodeList#6259PharmaceuticalProduct-v2.3(2024EN)#MedicationAgreementStopTypeCodeList#ReasonModificationOrDiscontinuationCodeListHealthProfessional-v4.0.1(2024EN)#6275#6261#6270TimeInterval-v1.3(2024EN)InstructionsForUse-v3.1(2024EN)#6269#6273


Type Id Concept Card. Definition DefinitionCode Reference
NL-CM:9.6.9580 MedicationAgreement Root concept of the MedicationAgreement information model. This root concept contains all data elements of the MedicationAgreement information model.
33633005 Prescription of drug
NL-CM:9.6.23284 PrescriptionReason 0..1 Container of the PrescriptionReason concept.This container contains all data elements of the PrescriptionReason concept.
NL-CM:9.6.23285 Diagnosis (0..1) The diagnosis as the reason for prescription.
Diagnosis
NL-CM:9.6.23286 HypersensitivityIntolerance (0..1) The hypersensitivity or intolerance as the reason for prescription.
HypersensitivityIntolerance
NL-CM:9.6.23287 Reaction (0..1) The adverse reaction to a substance or radiation as the reason for prescription.
Reaction
NL-CM:9.6.23288 Symptom (0..1) The symptom as the reason for prescription.
Symptom
NL-CM:9.6.1030 Prescriber::HealthProfessional 0..1 The health professional that entered the medication agreement with the patient.
HealthProfessional
NL-CM:9.6.19925 AgreedMedicine::PharmaceuticalProduct 1 The medicine agreed upon to be used.
PharmaceuticalProduct
NL-CM:9.6.23240 InstructionsForUse 0..1 Instructions for the use of the medication, e.g. dose and route of administration.
InstructionsForUse
NL-CM:9.6.19757 MedicationAgreementDateTime 1 The time at which the agreement was made.

Appointment date + time are required (order of the appointments must be clear in cases with multiple appointments on one day)

NL-CM:9.6.19936 PeriodOfUse::TimeInterval 1 Start date: This is the time at which the agreement was to take effect (or took effect or will take effect). This is the time at which the instructions for use in this agreement start. In the case of an agreement to discontinue use, this is the start date of the original medication agreement. The end date indicates from when the medication is to be discontinued.

Duration: The intended duration of use. E.g. 5 days or 8 weeks. It is not allowed to indicate the duration in months, because different months have a variable duration in days.

End date: The time at which the period of use ends (or ended or will end). In the case of an agreement to discontinue use, this is the time at which the medication is to be discontinued. To avoid confusion between 'to' and 'up until and including', the submission of time is always mandatory for the end date.

With medication for an indefinite period only a start date is indicated.

Permitted units for the duration: hour, day, week, year.

TimeInterval
NL-CM:9.6.19954 MedicationAgreementStopType 0..1 Stop type, the manner in which this medication is discontinued (temporary or definitive).
274512008 Medication discontinued
MedicationAgreementStopTypeCodeList
NL-CM:9.6.22094 ReasonModificationOrDiscontinuation 0..1 Reason for modification or discontinuation of the medication agreement.
160111000146106 Reason for change of prescription
ReasonModificationOrDiscontinuationCodeList
NL-CM:9.6.23283 MedicationAgreementAdditionalInformation 0..* Additional information includes details on the structure of the agreement made that are relevant for pharmacovigilance and fulfillment by the pharmacist. This can be used e.g. to indicate that there was a conscious decision to deviate from the norm or that the agreement is to be structured in a certain way.

See also the Instructions section for more information about use of the element.

MedicationAgreementAdditionalInformationCodeList
NL-CM:9.6.22273 Comment 0..1 Comments regarding to the medication agreement. For example: in consultation with the medical specialist.
48767-8 Annotation comment [Interpretation] Narrative

Columns Concept and DefinitionCode: hover over the values for more information
For explanation of the symbols, please see the legend page

Example Instances

Only available in Dutch

MedicatieAfspraak DatumTijd Gebruiksperiode Afgesproken geneesmiddel Voorschrijver MedicatieAfspraak Stoptype MedicatieAfspraakRedenWijzigenOfStaken
Ingangsdatum Einddatum Duur FarmaceutischProduct Zorgverlener
Naamgegevens
18-9-2016 18:00:00 08-09-2016 18-09-16 Lisinopril tablet 10mg D. Bakker Definitief Geen of onvoldoende effect
6-3-2016 9:12:30 06-03-2016 Methotrexaat injvlst 25mg/ml 0,6 ml R. Jansen
RedenVan Voorschrijven Gebruiksinstructie
Omschrijving Doseerinstructie
Diagnose Doseerduur Dosering |Keerdosis Toedieningsschema |Frequentie |Interval |Toedientijd |Weekdag |Dagdeel
Hypertensie Van 8-9-2017 tot 18-9-2017 1x per dag 1 stuk. Vanaf 18-9-2017 staken. 1 stuk 1x per dag
Reumatoïde Artritis Vanaf 6 maart 2016 1x per week op maandag om 14uur 15 mg (=0,6 ml) 15 mg (=0,6 ml) 1x per week op maandag (14u)

Valuesets

MedicationAgreementAdditionalInformationCodeList

Valueset OID: 2.16.840.1.113883.2.4.3.11.60.40.2.9.6.3 Binding: Extensible Status: Active
Conceptname Conceptcode Codesystem name Codesystem OID Description
Bewust hoge dosering 1 MP codesystem MA aanvullende informatie 2.16.840.1.113883.2.4.3.11.60.20.77.5.2.14.2050 Bewust hoge dosering
Bewust lage dosering 2 MP codesystem MA aanvullende informatie 2.16.840.1.113883.2.4.3.11.60.20.77.5.2.14.2050 Bewust lage dosering
Bewust afwijkende toedieningsweg 3 MP codesystem MA aanvullende informatie 2.16.840.1.113883.2.4.3.11.60.20.77.5.2.14.2050 Bewust afwijkende toedieningsweg
Medische noodzaak 4 MP codesystem MA aanvullende informatie 2.16.840.1.113883.2.4.3.11.60.20.77.5.2.14.2050 Medische noodzaak
Profylaxe 5 MP codesystem MA aanvullende informatie 2.16.840.1.113883.2.4.3.11.60.20.77.5.2.14.2050 Profylaxe
Wijziging in GDS per direct 6 MP codesystem MA aanvullende informatie 2.16.840.1.113883.2.4.3.11.60.20.77.5.2.14.2050 Wijziging in GDS per direct
Wijziging in GDS per rolwissel 7 MP codesystem MA aanvullende informatie 2.16.840.1.113883.2.4.3.11.60.20.77.5.2.14.2050 Wijziging in GDS per rolwissel
Bewust afwijken van leeftijdsgrenzen 8 MP codesystem MA aanvullende informatie 2.16.840.1.113883.2.4.3.11.60.20.77.5.2.14.2050 Bewust afwijken van leeftijdsgrenzen
Bewust van te lage nierfunctie voor deze dosering 9 MP codesystem MA aanvullende informatie 2.16.840.1.113883.2.4.3.11.60.20.77.5.2.14.2050 Bewust van te lage nierfunctie voor deze dosering
Bewust van eerder gemelde overgevoeligheid 10 MP codesystem MA aanvullende informatie 2.16.840.1.113883.2.4.3.11.60.20.77.5.2.14.2050 Bewust van eerder gemelde overgevoeligheid
Value Other (OTH) from codesystem NullFlavor (OID: 2.16.840.1.113883.5.1008) is allowed in this valueset.

Note: The G-standard contains a copy of the MP value lists.

MedicationAgreementStopTypeCodeList

Valueset OID: 2.16.840.1.113883.2.4.3.11.60.40.2.9.6.1 Binding: Extensible Status: Active
Conceptname Conceptcode Codesystem name Codesystem OID Description
Drug therapy temporarily stopped 113381000146106 SNOMED CT 2.16.840.1.113883.6.96 Tijdelijke onderbreking van medicamenteuze behandeling (bijvoorbeeld tijdelijk stoppen gebruik vanwege operatie). [DEPRECATED]
Drug therapy definitely stopped 113371000146109 SNOMED CT 2.16.840.1.113883.6.96 Het staken van een bestaande medicamenteuze behandeling. [DEPRECATED]
Discontinued 410546004 SNOMED CT 2.16.840.1.113883.6.96 Stopgezet
Suspended 385655000 SNOMED CT 2.16.840.1.113883.6.96 Onderbroken
Canceled 89925002 SNOMED CT 2.16.840.1.113883.6.96 Geannuleerd
Value Other (OTH) from codesystem NullFlavor (OID: 2.16.840.1.113883.5.1008) is allowed in this valueset.

ReasonModificationOrDiscontinuationCodeList

Valueset OID: 2.16.840.1.113883.2.4.3.11.60.40.2.9.6.2 Binding: Extensible Status: Active
Conceptname Conceptcode Codesystem name Codesystem OID Description
Medication commenced 266709005 SNOMED CT 2.16.840.1.113883.6.96 Starten medicamenteuze behandeling [DEPRECATED]
Administration of medication contraindicated 438833006 SNOMED CT 2.16.840.1.113883.6.96 Toedienen van medicatie gecontra-indiceerd
Medication interaction 79899007 SNOMED CT 2.16.840.1.113883.6.96 Geneesmiddelinteractie
Adverse reaction to drug 62014003 SNOMED CT 2.16.840.1.113883.6.96 Ongewenste reactie op medicatie en/of drugs
Hypersensitivity condition 473010000 SNOMED CT 2.16.840.1.113883.6.96 Overgevoeligheid [DEPRECATED]
Lack of drug action 58848006 SNOMED CT 2.16.840.1.113883.6.96 Gebrek aan geneesmiddeleffect
Drug action too strong 112251000146103 SNOMED CT 2.16.840.1.113883.6.96 Te sterk effect van medicatie
At increased risk of medication side effect 704417003 SNOMED CT 2.16.840.1.113883.6.96 (Mogelijke) bijwerking [DEPRECATED]
Insufficient route of drug administration 112191000146101 SNOMED CT 2.16.840.1.113883.6.96 Medicatietoedieningsweg voldoet niet
Drug treatment not indicated 183966005 SNOMED CT 2.16.840.1.113883.6.96 Geen indicatie voor medicamenteuze behandeling
Medication management changed 112751000146109 SNOMED CT 2.16.840.1.113883.6.96 Medicatiebeleids veranderd
Admission to establishment 305335007 SNOMED CT 2.16.840.1.113883.6.96 Opname in instelling
Patient requested modification of treatment 159711000146106 SNOMED CT 2.16.840.1.113883.6.96 Verzoek van zorgafnemer om behandeling te wijzigen
Patient requested treatment 184003006 SNOMED CT 2.16.840.1.113883.6.96 Wens patiënt [DEPRECATED]
Patient agreed with treatment 112211000146102 SNOMED CT 2.16.840.1.113883.6.96 Volgens afspraak [DEPRECATED]
Treatment of previous care provider continued 112261000146100 SNOMED CT 2.16.840.1.113883.6.96 Hervatten beleid vorige voorschrijver
Planned procedure 405613005 SNOMED CT 2.16.840.1.113883.6.96 Verrichting gepland
Incorrect registration of medication 159691000146109 SNOMED CT 2.16.840.1.113883.6.96 Foutieve registratie van medicatie
Drug not available - out of stock 182856006 SNOMED CT 2.16.840.1.113883.6.96 Geneesmiddel niet voorradig
Change in laboratory test finding 160131000146104 SNOMED CT 2.16.840.1.113883.6.96 Verandering in labwaarde
Patient-friendly Dutch at B1 reading level language reference set 160161000146108 SNOMED CT 2.16.840.1.113883.6.96 Dubbele registratie van medicamenteuze behandeling [DEPRECATED]
Double registration of medication treatment 180011000146107 SNOMED CT 2.16.840.1.113883.6.96 Dubbele registratie van medicamenteuze behandeling
Patient takes medication as prescribed 112221000146107 SNOMED CT 2.16.840.1.113883.6.96 Medicatiegebruik van patient volgens afspraak
Value Other (OTH) from codesystem NullFlavor (OID: 2.16.840.1.113883.5.1008) is allowed in this valueset.

This information model in other releases

Information model references

This information model refers to

This information model is used in

Technical specifications in HL7v3 CDA and HL7 FHIR

To exchange information based on health and care information models, additional, more technical specifications are required.
Not every environment can handle the same technical specifications. For this reason, there are several types of technical specifications:

  • HL7® version 3 CDA compatible specifications, available through the Nictiz ART-DECOR® environment
  • HL7® FHIR® compatible specifications, available through the Nictiz environment on the Simplifier FHIR

Downloads

This information model is also available as pdf file or as spreadsheet

About this information

The information in this wikipage is based on Release 2024
SNOMED CT and LOINC codes are based on:

  • SNOMED Clinical Terms versie: 20250430 [R] (april 2025-editie)
  • LOINC version 2.77

Conditions for use are located on the mainpage
This page is generated on 27/05/2025 13:59:20 with ZibExtraction v. 9.5.9242.40707


Back to HCIM list