Signalering-v3.0(2024NL)
Algemeen
Naam: nl.zorg.Signalering ![]()
Versie: 3.0
ZIB Status:Final
Publicatie: 2024
Publicatie status: Published
Publicatie datum: 25-04-2025
Metadata
| DCM::CoderList | Projectgroep VIPP GGZ |
| DCM::ContactInformation.Address | * |
| DCM::ContactInformation.Name | * |
| DCM::ContactInformation.Telecom | * |
| DCM::ContentAuthorList | Projectgroep VIPP GGZ |
| DCM::CreationDate | 30-3-2022 |
| DCM::DeprecatedDate | |
| DCM::DescriptionLanguage | nl |
| DCM::EndorsingAuthority.Address | |
| DCM::EndorsingAuthority.Name | * |
| DCM::EndorsingAuthority.Telecom | |
| DCM::Id | 2.16.840.1.113883.2.4.3.11.60.40.3.16.5 |
| DCM::KeywordList | |
| DCM::LifecycleStatus | Final |
| DCM::ModelerList | Projectgroep VIPP GGZ |
| DCM::Name | nl.zorg.Signalering |
| DCM::PublicationDate | 25-04-2025 |
| DCM::PublicationStatus | Published |
| DCM::ReviewerList | |
| DCM::RevisionDate | 08-04-2025 |
| DCM::Supersedes | nl.zorg.Signalering-v2.0 |
| DCM::Version | 3.0 |
| HCIM::PublicationLanguage | NL |
Revision History
Publicatieversie 1.0 (10-06-2022) Bevat:
Publicatieversie 2.0 (15-10-2023)
| ZIB-1850 | Waardenlijst FaseNaamCodelijst bevat foutieve SNOMED CT codes |
Publicatieversie 3.0 (24-04-2024)
| ZIB-2621 | Signalering - Vervangen van de verwijzing naar Probleem |
Concept
Een signalering is een (groep van) waarneming(en) van symptomen of gedragingen die een hulpmiddel kunnen zijn bij het signaleren van een verergering van een bepaalde conditie.
Purpose
Door het op tijd herkennen en waarnemen van bepaalde signaleringen door de patiënt zelf of diens omgeving en hierop de juiste acties te ondernemen kan erger worden voorkomen.
Door het vastleggen van het patiënt specifieke patroon in bijvoorbeeld een signaleringsplan krijgt de patiënt zelf en zijn omgeving tevens zicht op het verloop van verergering als ook een handvat voor patiënt-specifieke juiste benadering en interventies.
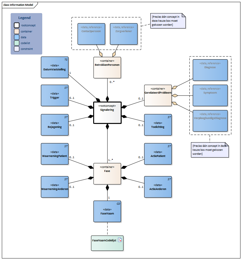
Information Model

| Type | Id | Concept | Card. | Definitie | DefinitieCode | Verwijzing | ||||||||
| NL-CM:16.5.1 | Rootconcept van de bouwsteen Signalering. Dit rootconcept bevat alle gegevenselementen van de bouwsteen Signalering. | |||||||||||||
| NL-CM:16.5.5 | 0..* | Container van het concept BetrokkenPersonen. Deze container bevat alle gegevenselementen van het concept BetrokkenPersonen. |
|
|||||||||||
| NL-CM:16.5.6 | (0..1) | De contactpersoon van de patiënt met wie de signalen, waarneming en acties zijn besproken en bekend zijn. |
|
| ||||||||||
| NL-CM:16.5.15 | (0..1) | De zorgverlener betrokken bij de patiënt met wie de signalen, waarneming en acties zijn besproken en bekend zijn. |
|
| ||||||||||
| NL-CM:16.5.16 | 0..1 | Container van het concept GerelateerdProbleem. Deze container bevat alle gegevenselementen van het concept GerelateerdProbleem. | ||||||||||||
| NL-CM:16.5.17 | (0..1) | De diagnose die gerelateerd is aan de waarneming waarop de signalering betrekking heeft. |
| |||||||||||
| NL-CM:16.5.18 | (0..1) | Het symptoom dat gerelateerd is aan de waarneming waarop de signalering betrekking heeft. |
| |||||||||||
| NL-CM:16.5.19 | (0..1) | De verpleegkundige diagnose die gerelateerd is aan de waarneming waarop de signalering betrekking heeft. |
| |||||||||||
| NL-CM:16.5.7 | 1 | Datum waarop het Signaleringsplan is vastgesteld. | ||||||||||||
| NL-CM:16.5.12 | 0..1 | Een specifieke gebeurtenis of beleving die het gedrag van de patiënt activeert. |
|
|||||||||||
| NL-CM:16.5.4 | 0..1 | Beschrijving van de gewenste bejegening van de patiënt in geval van crisis. |
|
|||||||||||
| NL-CM:16.5.11 | 0..1 | Een toelichting op de signalering. |
|
|||||||||||
| NL-CM:16.5.8 | 1..* | Container van het concept Fase. Deze container bevat alle gegevenselementen van het concept Fase. | ||||||||||||
| NL-CM:16.5.14 | 0..1 | Beschrijving van gedrag, symptomen en/of gedachten die kenmerkend zijn voor de betreffende fase die de patiënt bij zichzelf waarneemt. |
|
|||||||||||
| NL-CM:16.5.13 | 0..1 | Een beschrijving van gedrag en/of symptomen door anderen waargenomen bij de patiënt die kenmerkend zijn voor een betreffende fase. De voortekenen van verergering waarop bepaalde acties kunnen worden ondernomen door de patiënt en eventueel zijn omgeving. |
|
|||||||||||
| NL-CM:16.5.3 | 0..1 | Een beschrijving van wat de zelf patiënt kan doen of uitvoeren om verergering of terugval te voorkomen. |
|
|||||||||||
| NL-CM:16.5.2 | 0..1 | Een beschrijving van acties of interventies bij een waarneming van de patiënt die anderen kunnen uitvoeren om een verergering te voorkomen. |
|
|||||||||||
| NL-CM:16.5.9 | 1 | De fase van de signalering van de conditie waarop de bepaalde acties en waarnemingen betrekking hebben. |
|
| ||||||||||
Kolommen Concept en DefinitieCode: houdt de muis boven de waarde voor meer informatie
Voor uitleg over de gebruikte symbolen, zie de legenda pagina
Example Instances
| Signalering | |
| DatumVaststelling | 18-05-2021 |
| Bejegening | Niet tegen me schreeuwen - me niet vastpakken |
| Toelichting | Ik heb een klein sociaal netwerk en ik zal niet snel zelf om hulp vragen |
| BetrokkenPersonen | |
| Contactpersoon | |
| Naam | G.J. Pieterse |
| Relatie | Echtgenoot |
| Zorgverlener | |
| ZorgverlenerRol | Hoofdbehandelaar |
| Naam | A.S. Janssen |
| GerelateerdProbleem | |
| Diagnose | Borderline persoonlijkheidsstoornis |
| Fase | |
| WaarnemingPatient | Ik voel me goed - ik ben vrolijk - ik heb muziek in mijn hoofd |
| WaarnemingAnderen | Ik fluit of neurie |
| ActiePatient | Ik besef me dat het goed met me gaat |
| ActieAnderen | Benoem wat je ziet en label dit positief |
| FaseNaam | Groen |
| Fase | |
| WaarnemingPatient | Ik ben prikkelbaar en snel op mijn teentjes getrapt |
| WaarnemingAnderen | Stemming is neerslachtig - ik wil mijn medicatie niet innemen |
| ActiePatient | Situaties vermijden waarin de muziek hard staat |
| ActieAnderen | Gesprek aangaan, bezorgdheid benoemen |
| FaseNaam | Oranje |
Valuesets
FaseNaamCodelijst
| Valueset OID: 2.16.840.1.113883.2.4.3.11.60.40.2.16.5.1 | Binding: Extensible | Status: Active |
| Conceptnaam | Conceptcode | Codestelselnaam | Codesysteem OID | Omschrijving |
| Fase 0 van signaleringsplan voor geestelijke gezondheid | 180271000146105 | SNOMED CT | 2.16.840.1.113883.6.96 | Groen |
| Fase 2 van signaleringsplan voor geestelijke gezondheid | 180291000146109 | SNOMED CT | 2.16.840.1.113883.6.96 | Oranje |
| Fase 3 van signaleringsplan voor geestelijke gezondheid | 180301000146108 | SNOMED CT | 2.16.840.1.113883.6.96 | Rood |
| Waarde Other (OTH) uit codestelsel NullFlavor (OID: 2.16.840.1.113883.5.1008) is toegestaan in deze waardenlijst. | ||||
Deze bouwsteen in overige publicaties
- Pre-publicatie 2022-1, (Versie 1.0)
- Pre-publicatie 2023-1, (Versie 2.0)
- Pre-publicatie 2026-1, (Versie 3.0)
Bouwsteen verwijzingen
Deze bouwsteen verwijst naar
Deze bouwsteen wordt gebruikt in
- --
Technische specificaties in HL7v3 CDA en HL7 FHIR
Om informatie op basis van zorginformatiebouwstenen uit te wisselen zijn aanvullende, meer technische specificaties nodig.
Niet iedere omgeving kan met dezelfde technische specificaties overweg. Om deze reden zijn er meerdere typen technische specificaties:
- HL7® versie 3 CDA compatibele specificaties, beschikbaar via de Nictiz ART-DECOR® omgeving

- HL7® FHIR® compatibele specificaties, beschikbaar via de Nictiz-omgeving op de Simplifier FHIR Registry

Downloads
De bouwsteen is ook beschikbaar als pdf bestand
of als spreadsheet
Over deze informatie
De informatie in deze wiki pagina is gebaseerd op de Publicatie 2024
SNOMED CT en LOINC codes zijn gebaseeerd op:
- SNOMED Clinical Terms versie: 20250630 [R] (juni 2025-editie)
- LOINC version 2.77
De voorwaarden van gebruik staan op de beginpagina ![]()
Deze pagina is gegenereerd op 10/07/2025 15:49:58 met ZibExtraction v. 9.5.9242.40707