Signaling-v3.0(2024EN)

Uit Zorginformatiebouwstenen
Naar navigatie springen Naar zoeken springen


Attention!! This is not the most recent version of this information model. You can find the most recent version here.

General information

Name: nl.zorg.Signaling
Version: 3.0
HCIM Status:Final
Release: 2024
Release status: Published
Release date: 24-04-2024


Back to HCIM list

Metadata

DCM::CoderList Projectgroep VIPP GGZ
DCM::ContactInformation.Address *
DCM::ContactInformation.Name *
DCM::ContactInformation.Telecom *
DCM::ContentAuthorList Projectgroep VIPP GGZ
DCM::CreationDate 30-3-2022
DCM::DeprecatedDate
DCM::DescriptionLanguage nl
DCM::EndorsingAuthority.Address
DCM::EndorsingAuthority.Name *
DCM::EndorsingAuthority.Telecom
DCM::Id 2.16.840.1.113883.2.4.3.11.60.40.3.16.5
DCM::KeywordList
DCM::LifecycleStatus Final
DCM::ModelerList Projectgroep VIPP GGZ
DCM::Name nl.zorg.Signalering
DCM::PublicationDate 24-04-2024
DCM::PublicationStatus Published
DCM::ReviewerList
DCM::RevisionDate 08-04-2025
DCM::Supersedes nl.zorg.Signalering-v2.0
DCM::Version 3.0
HCIM::PublicationLanguage EN

Revision History

Only available in Dutch

Publicatieversie 1.0 (10-06-2022) Bevat:

Publicatieversie 2.0 (15-10-2023)

ZIB-1850 Waardenlijst FaseNaamCodelijst bevat foutieve SNOMED CT codes

Publicatieversie 3.0 (24-04-2024)

ZIB-2621 Signalering - Vervangen van de verwijzing naar Probleem

Concept

A signal is a (group of) observation(s) of symptoms or behavior that can be an aid in signaling a worsening of a certain condition.

Purpose

By recognizing and observing certain signals by the patient himself or his environment in time and taking the right actions, worse can be prevented.
By recording the patient-specific pattern in, for example, an identification plan, the patient himself and his environment also gain insight into the course of aggravation as well as a handle for patient-specific correct approach and interventions.

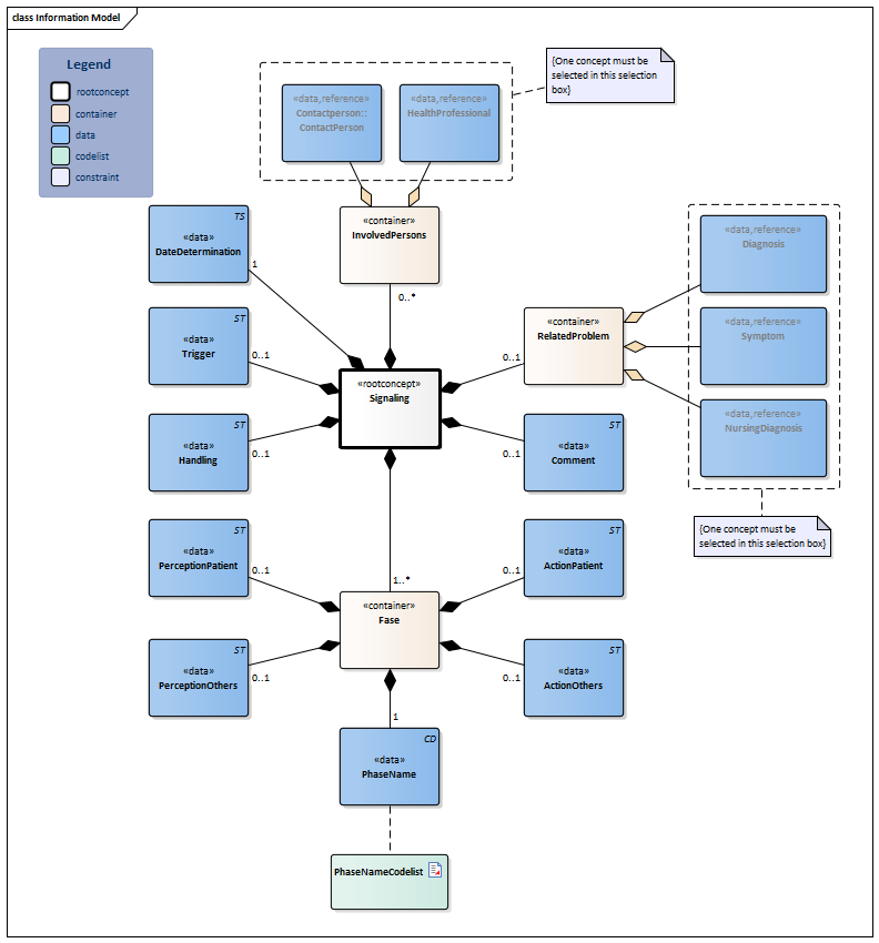
Information Model


NursingDiagnosis-v1.0(2024EN)Symptom-v2.0(2024EN)Diagnosis-v2.0(2024EN)#6350#PhaseNameCodelist#6353#6361#6362#6355#6356#6357#6358#6363#6365#6347HealthProfessional-v4.0.1(2024EN)ContactPerson-v5.0(2024EN)#6360#6368


Type Id Concept Card. Definition DefinitionCode Reference
NL-CM:16.5.1 Signaling Root concept of the Signaling information model.This root concept contains all data elements of the Signaling information model.
NL-CM:16.5.5 InvolvedPersons 0..* Container of the InvolvedPersons concept.This container contains all data elements of the InvolvedPersons concept.
125676002 Person
NL-CM:16.5.6 Contactperson::ContactPerson (0..1) The patient's contactperson with whom the signals, perception and actions have been discussed and are known.
70862002 Contact person
ContactPerson
NL-CM:16.5.15 HealthProfessional (0..1) The healthcare professional involved with the patient with whom the signals, perception and actions have been discussed and are known.
223366009 Healthcare professional
HealthProfessional
NL-CM:16.5.16 RelatedProblem 0..1 Container of the RelatedProblem concept.This container contains all data elements of the RelatedProblem concept.
NL-CM:16.5.17 Diagnosis (0..1) The diagnosis related to the perception to which the signaling refers.
Diagnosis
NL-CM:16.5.18 Symptom (0..1) The symptom related to the perception to which the signaling refers.
Symptom
NL-CM:16.5.19 NursingDiagnosis (0..1) The nursing diagnosis related to the perception to which the signaling refers.
NursingDiagnosis
NL-CM:16.5.7 DateDetermination 1 Date on which the Signaling Plan was measured.
NL-CM:16.5.12 Trigger 0..1 A specific event or experience that activates the patient's behavior.
160951000146108 Trigger
NL-CM:16.5.4 Handling 0..1 Description of the desired handling of the patient in the event of a crisis.
180351000146109 Type of behavior and/or way of communication when approaching subject
NL-CM:16.5.11 Comment 0..1 A comment on the signaling.
48767-8 Annotation comment [Interpretation] Narrative
NL-CM:16.5.8 Fase 1..* Container of the Fase concept.This container contains all data elements of the Fase concept.
NL-CM:16.5.14 PerceptionPatient 0..1 Description of behaviour, symptoms and/or thoughts that are characteristic of the particular phase that the patient observes in himself.
180321000146100 Self reported behavior
NL-CM:16.5.13 PerceptionOthers 0..1 A description of behavior and/or symptoms of the patient observed by others that are characteristic of a particular phase. The signs of aggravation on which certain actions can be taken by the patient and possibly his environment.
180331000146103 Behavior reported by social environment of subject
NL-CM:16.5.3 ActionPatient 0..1 A description of what the patient can do or perform to prevent aggravation or relapse.
180341000146106 Intervention by subject
NL-CM:16.5.2 ActionOthers 0..1 A description of actions or interventions in a patient's perception that others can perform to prevent its aggravation.van
385990006 Support system interventions
NL-CM:16.5.9 PhaseName 1 The phase of signaling the condition to which the particular actions and observations relate.
180361000146107 Phase of mental health relapse prevention plan
PhaseNameCodelist

Columns Concept and DefinitionCode: hover over the values for more information
For explanation of the symbols, please see the legend page

Example Instances

Only available in Dutch

Signalering
DatumVaststelling 18-05-2021
Bejegening Niet tegen me schreeuwen - me niet vastpakken
Toelichting Ik heb een klein sociaal netwerk en ik zal niet snel zelf om hulp vragen
BetrokkenPersonen
Contactpersoon
Naam G.J. Pieterse
Relatie Echtgenoot
Zorgverlener
ZorgverlenerRol Hoofdbehandelaar
Naam A.S. Janssen
GerelateerdProbleem
Diagnose Borderline persoonlijkheidsstoornis
Fase
WaarnemingPatient Ik voel me goed - ik ben vrolijk - ik heb muziek in mijn hoofd
WaarnemingAnderen Ik fluit of neurie
ActiePatient Ik besef me dat het goed met me gaat
ActieAnderen Benoem wat je ziet en label dit positief
FaseNaam Groen
Fase
WaarnemingPatient Ik ben prikkelbaar en snel op mijn teentjes getrapt
WaarnemingAnderen Stemming is neerslachtig - ik wil mijn medicatie niet innemen
ActiePatient Situaties vermijden waarin de muziek hard staat
ActieAnderen Gesprek aangaan, bezorgdheid benoemen
FaseNaam Oranje

Valuesets

PhaseNameCodelist

Valueset OID: 2.16.840.1.113883.2.4.3.11.60.40.2.16.5.1 Binding: Extensible Status: Active
Conceptname Conceptcode Codesystem name Codesystem OID Description
Phase 0 of mental health relapse prevention plan 180271000146105 SNOMED CT 2.16.840.1.113883.6.96 Groen
Phase 2 of mental health relapse prevention plan 180291000146109 SNOMED CT 2.16.840.1.113883.6.96 Oranje
Phase 3 of mental health relapse prevention plan 180301000146108 SNOMED CT 2.16.840.1.113883.6.96 Rood
Value Other (OTH) from codesystem NullFlavor (OID: 2.16.840.1.113883.5.1008) is allowed in this valueset.

This information model in other releases

Information model references

This information model refers to

This information model is used in

--

Technical specifications in HL7v3 CDA and HL7 FHIR

To exchange information based on health and care information models, additional, more technical specifications are required.
Not every environment can handle the same technical specifications. For this reason, there are several types of technical specifications:

  • HL7® version 3 CDA compatible specifications, available through the Nictiz ART-DECOR® environment
  • HL7® FHIR® compatible specifications, available through the Nictiz environment on the Simplifier FHIR

Downloads

This information model is also available as pdf file or as spreadsheet

About this information

The information in this wikipage is based on Release 2024
SNOMED CT and LOINC codes are based on:

  • SNOMED Clinical Terms versie: 20250430 [R] (april 2025-editie)
  • LOINC version 2.77

Conditions for use are located on the mainpage
This page is generated on 27/05/2025 14:00:41 with ZibExtraction v. 9.5.9242.40707


Back to HCIM list