Uitsluiting-v1.1(2024NL)
---
Algemeen
Naam: nl.zorg.Uitsluiting ![]()
Versie: 1.1
ZIB Status:Final
Publicatie: 2024
Publicatie status: Published
Publicatie datum: 25-04-2025
Metadata
| DCM::CoderList | Zib-centrum |
| DCM::ContactInformation.Address | * |
| DCM::ContactInformation.Name | * |
| DCM::ContactInformation.Telecom | * |
| DCM::ContentAuthorList | Zib-centrum |
| DCM::CreationDate | 31-01-2024 |
| DCM::DeprecatedDate | |
| DCM::DescriptionLanguage | nl |
| DCM::EndorsingAuthority.Address | |
| DCM::EndorsingAuthority.Name | * |
| DCM::EndorsingAuthority.Telecom | |
| DCM::Id | 2.16.840.1.113883.2.4.3.11.60.40.3.5.7 |
| DCM::KeywordList | |
| DCM::LifecycleStatus | Final |
| DCM::ModelerList | * |
| DCM::Name | nl.zorg.Uitsluiting |
| DCM::PublicationDate | 25-04-2025 |
| DCM::PublicationStatus | Published |
| DCM::ReviewerList | Zib-centrum |
| DCM::RevisionDate | 17-04-2025 |
| DCM::Supersedes | nl.zorg.Uitsluiting-v1.0 |
| DCM::Version | 1.1 |
| HCIM::PublicationLanguage | NL |
Revision History
Publicatieversie 1.0 (15-04-2024) Bevat:
Publicatieversie 1.1 (24-04-2024)
| ZIB-2747 | Verwijzing naar DiagnostischInzicht en OvergevoeligheidIntolerantie corrigeren |
Concept
Een expliciete verklaring over het uitsluiten van de aanwezigheid van een specifiek gezondheidsaspect (aandoening, gesteldheid of toestand).
Purpose
Het expliciet vaststellen van de afwezigheid van een een aandoening, gesteldheid of toestand.
Evidence Base
Het niet aanwezig zijn van een klinisch concept is geen eigenschap van dat concept, maar een bewering over het concept. Daarom bevatten zibs als DiagnostischInzicht geen aanwezigheidsstatus. Om expliciet aan te geven dat een gezondheidsaspect niet aanwezig is, wordt de zib Uitsluiting gebruikt, die verwijst naar een zib die het uitgesloten aspect modelleert. Van deze zibs worden alleen die elementen gebruikt die de het aspect benoemen, zoals de naam. Door te verwijzen naar de betreffende zibs, wordt eenheid van taal verkregen t.a.v de naamgeving.
Deze zib wordt niet toegepast in de volgende situaties.
- Regelmatig worden in het kader van de tractus anamnese of een vragenlijst een groot aantal gezondheidsaspecten langsgelopen, waarbij vastgesteld wordt of de patient er al dan niet mee bekend is, resulterend in een 'ja/nee' keuze. Deze zib is niet voor deze situaties bedoeld. Dit kan worden ondersteund met een zib op basis van de zib blauwdruk PatientVragenlijst.
- Vaststellingen als ' Geen bekende allergieën' en dergelijke kunnen niet met de zib Uitsluiting aangegeven worden, aangezien dit zou vereisen dat begrip voor 'Bekende allergieën' af te beelden zou zijn op (in dit geval) de zib Overgevoeligheid. Een dergelijke bewering, die op een lijst of sectie slaat, moet in een informatiestandaard op dat niveau opgelost worden.
- Indien een aandoening of symptoom niet meer aanwezig is (maar wel aanwezig was) wordt dit aangeduid met het beloop kenmerk.
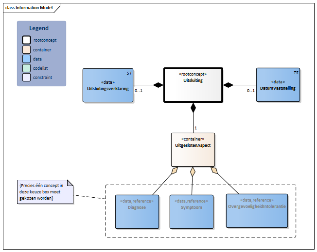
Information Model

| Type | Id | Concept | Card. | Definitie | DefinitieCode | Verwijzing | |||||||
| NL-CM:5.7.1 | Dit is een verwijzing naar het rootconcept van de bouwsteen Uitsluiting. |
|
|||||||||||
| NL-CM:5.7.2 | 0..1 | Datum waarop is vastgesteld dat het concept niet aanwezig is. | |||||||||||
| NL-CM:5.7.3 | 0..1 | Tekst die de uitsluiting beschrijft. Standaard is de tekst 'Geen bekendheid met..' | |||||||||||
| NL-CM:5.7.4 | 1 | Container van het concept UitgeslotenAspect. Deze container bevat alle gegevenselementen van het concept UitgeslotenAspect. | |||||||||||
| NL-CM:5.7.5 | (0..1) | Diagnose die uitgesloten wordt. |
| ||||||||||
| NL-CM:5.7.6 | (0..1) | Symptoom dat uitgesloten wordt. |
| ||||||||||
| NL-CM:5.7.7 | (0..1) | Overgevoeligheid of intolerantie die uitgesloten wordt. |
| ||||||||||
Kolommen Concept en DefinitieCode: houdt de muis boven de waarde voor meer informatie
Voor uitleg over de gebruikte symbolen, zie de legenda pagina
Example Instances
| Uitsluiting | |||
| Uitsluitingsverklaring | DatumVaststelling | UitgeslotenAspect::DiagnostischInzicht | |
| DiagnoseNaam | NadereSpecificatieDiagnoseNaam | ||
| Geen bekendheid met | 04-12-2019 | Diabetes mellitus type 2 | -- |
Instructions
Bij de verwijzing naar de onderliggende zibs wordt van deze zibs slechts een beperkt aantal velden gevuld. Dit zijn resp.
- DiagnostiscInzicht (constraint: geen differentiaal diagnose):
- DiagnoseNaam
- evt. NadereSpecificatieDiagnoseNaam
- Symptoom
- SymptoomNaam
- evt. NadereSpecificatieSymptoomNaam
- OvergevoeligheidIntolerantie
- DiagnoseNaam
- evt. NadereSpecificatieDiagnoseNaam
- Stof of straling
In geen van de bovenstaande drie gevallen wordt een verwijzing naar de zib Aandoening gedaan aangezien de huidige zib immers de afwezigheid van de aandoening modelleert.
Deze bouwsteen in overige publicaties
---
Bouwsteen verwijzingen
Deze bouwsteen verwijst naar
Deze bouwsteen wordt gebruikt in
- --
Technische specificaties in HL7v3 CDA en HL7 FHIR
Om informatie op basis van zorginformatiebouwstenen uit te wisselen zijn aanvullende, meer technische specificaties nodig.
Niet iedere omgeving kan met dezelfde technische specificaties overweg. Om deze reden zijn er meerdere typen technische specificaties:
- HL7® versie 3 CDA compatibele specificaties, beschikbaar via de Nictiz ART-DECOR® omgeving

- HL7® FHIR® compatibele specificaties, beschikbaar via de Nictiz-omgeving op de Simplifier FHIR Registry

Downloads
De bouwsteen is ook beschikbaar als pdf bestand
of als spreadsheet
Over deze informatie
De informatie in deze wiki pagina is gebaseerd op de Publicatie 2024
SNOMED CT en LOINC codes zijn gebaseeerd op:
- SNOMED Clinical Terms versie: 20250630 [R] (juni 2025-editie)
- LOINC version 2.77
De voorwaarden van gebruik staan op de beginpagina ![]()
Deze pagina is gegenereerd op 10/07/2025 15:50:39 met ZibExtraction v. 9.5.9242.40707