Exclusion-v1.1(2024EN)
General information
Name: nl.zorg.Exclusion ![]()
Version: 1.1
HCIM Status:Final
Release: 2024
Release status: Published
Release date: 24-04-2024
Metadata
| DCM::CoderList | Zib-centrum |
| DCM::ContactInformation.Address | * |
| DCM::ContactInformation.Name | * |
| DCM::ContactInformation.Telecom | * |
| DCM::ContentAuthorList | Zib-centrum |
| DCM::CreationDate | 31-01-2024 |
| DCM::DeprecatedDate | |
| DCM::DescriptionLanguage | nl |
| DCM::EndorsingAuthority.Address | |
| DCM::EndorsingAuthority.Name | * |
| DCM::EndorsingAuthority.Telecom | |
| DCM::Id | 2.16.840.1.113883.2.4.3.11.60.40.3.5.7 |
| DCM::KeywordList | |
| DCM::LifecycleStatus | Final |
| DCM::ModelerList | * |
| DCM::Name | nl.zorg.Uitsluiting |
| DCM::PublicationDate | 24-04-2024 |
| DCM::PublicationStatus | Published |
| DCM::ReviewerList | Zib-centrum |
| DCM::RevisionDate | 17-04-2025 |
| DCM::Supersedes | nl.zorg.Uitsluiting-v1.0 |
| DCM::Version | 1.1 |
| HCIM::PublicationLanguage | EN |
Revision History
Only available in Dutch
Publicatieversie 1.0 (15-04-2024) Bevat:
Publicatieversie 1.1 (24-04-2024)
| ZIB-2747 | Verwijzing naar DiagnostischInzicht en OvergevoeligheidIntolerantie corrigeren |
Concept
An explicit statement about exclusion of a specific condition or state.
Purpose
Explicitly assessing the absence of a condition or state.
Evidence Base
The absence of a clinical concept is not a property of that concept, but a statement about the concept. That is why HCIM's such as DIagnosticInsight do not contain presence status. To explicitly indicate that a health aspect is not present, the HCIM Exclusion is used, which refers to a HCIM that models the excluded aspect. Of these HCIM's, only those elements that name the aspect are used, such as the name. By referring to the relevant HCIM's, semantic unification is achieved with regard to naming.
This HCIM shall not be used in the next situations:
- In the context of the tract anamneses or a questionnaire, often a large number of health aspects are reviewed, whereby it is determined whether or not the patient is familiar with them, resulting in a 'yes/no' choice. This HCIM is not intended for these situations. This can be supported with a HCIM based on the HCIM template Patient Questionnaire.
- Findings such as 'No known allergies' et cetera cannot be captured with the Exclusion HCIM, as this would require that the concept of 'Known allergies' be modeled with (in this case) the Hypersensitivity HCIM. Such a statement, which refers to a list or section, must be implemented in an information standard at the according level.
- If a condition or symptom is no longer present (but was present before) this is indicated by the course element.
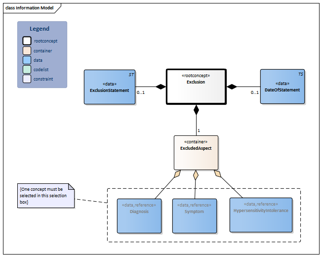
Information Model

| Type | Id | Concept | Card. | Definition | DefinitionCode | Reference | |||||||
| NL-CM:5.7.1 | This is a reference to the rootconcept of information model Exclusion. |
|
|||||||||||
| NL-CM:5.7.2 | 0..1 | Date on which it was assessed that the concept was not present. | |||||||||||
| NL-CM:5.7.3 | 0..1 | Statement of exclusion. Default the text is 'No known..' or 'No known history of ..' | |||||||||||
| NL-CM:5.7.4 | 1 | Container of the ExcludedAspect concept.This container contains all data elements of the ExcludedAspect concept. | |||||||||||
| NL-CM:5.7.5 | (0..1) | Diagnosis that is excluded. |
| ||||||||||
| NL-CM:5.7.6 | (0..1) | Symptom that is excluded. |
| ||||||||||
| NL-CM:5.7.7 | (0..1) | Hypersensitivity or intolerance that is excluded. |
| ||||||||||
Columns Concept and DefinitionCode: hover over the values for more information
For explanation of the symbols, please see the legend page
Example Instances
Only available in Dutch
| Uitsluiting | |||
| Uitsluitingsverklaring | DatumVaststelling | UitgeslotenAspect::DiagnostischInzicht | |
| DiagnoseNaam | NadereSpecificatieDiagnoseNaam | ||
| Geen bekendheid met | 04-12-2019 | Diabetes mellitus type 2 | -- |
Instructions
When referring to the underlying HCIMs, only a limited number of fields of these HCIM's are filled. These are respectively
- DiagnosticInsight (constraint: not a differential diagnosis):
- DiagnosisName
- if relevant, FurtherSpecificationDiagnosisNam
- Symptom
- SymptomName
- if relevant, FurtherSpecificationSymptomName
- HypersensitivityIntolerance
- DiagnosisName
- if relevant, FurtherSpecificationDiagnosisName
- Substance or Radiation
In none of the above three cases is a reference made to the HCIM Condition, as the current HCIM models the absence of the condition.
This information model in other releases
Information model references
This information model refers to
This information model is used in
- --
Technical specifications in HL7v3 CDA and HL7 FHIR
To exchange information based on health and care information models, additional, more technical specifications are required.
Not every environment can handle the same technical specifications. For this reason, there are several types of technical specifications:
- HL7® version 3 CDA compatible specifications, available through the Nictiz ART-DECOR® environment

- HL7® FHIR® compatible specifications, available through the Nictiz environment on the Simplifier FHIR

Downloads
This information model is also available as pdf file
or as spreadsheet
About this information
The information in this wikipage is based on Release 2024
SNOMED CT and LOINC codes are based on:
- SNOMED Clinical Terms versie: 20250430 [R] (april 2025-editie)
- LOINC version 2.77
Conditions for use are located on the mainpage ![]()
This page is generated on 27/05/2025 14:01:20 with ZibExtraction v. 9.5.9242.40707