Alert-v5.0(2024NL)

Uit Zorginformatiebouwstenen
Naar navigatie springen Naar zoeken springen


Let op!! Dit is niet de meeste recente versie van deze bouwsteen. Deze is ''hier'' te vinden.

Algemeen

Naam: nl.zorg.Alert
Versie: 5.0
ZIB Status:Final
Publicatie: 2024
Publicatie status: Published
Publicatie datum: 25-04-2025


Terug naar ZIB overzicht

Metadata

DCM::CoderList Kerngroep Registratie aan de Bron
DCM::ContactInformation.Address *
DCM::ContactInformation.Name *
DCM::ContactInformation.Telecom *
DCM::ContentAuthorList Projectgroep Generieke Overdrachtsgegevens & Kerngroep Registratie aan de Bron
DCM::CreationDate 15-12-2014
DCM::DeprecatedDate
DCM::DescriptionLanguage nl
DCM::EndorsingAuthority.Address
DCM::EndorsingAuthority.Name PM
DCM::EndorsingAuthority.Telecom
DCM::Id 2.16.840.1.113883.2.4.3.11.60.40.3.8.3
DCM::KeywordList alerts, alert, waarschuwing
DCM::LifecycleStatus Final
DCM::ModelerList Kerngroep Registratie aan de Bron
DCM::Name nl.zorg.Alert
DCM::PublicationDate 25-04-2025
DCM::PublicationStatus Published
DCM::ReviewerList Projectgroep Generieke Overdrachtsgegevens & Kerngroep Registratie aan de Bron
DCM::RevisionDate 07-04-2025
DCM::Supersedes nl.zorg.Alert-v4.2
DCM::Version 5.0
HCIM::PublicationLanguage NL

Revision History

Publicatieversie 1.0 (01-04-2015)

ZIB-109 Onduidelijk wat wel/niet onderdeel uitmaakt van bouwsteen OverdrachtAlert; definities aanpassen
ZIB-132 Aanpassingen in SNOMED CT codes en omschrijvingen voor codelijst AlertTypeCodelijst n.a.v. review terminologie expert.
ZIB-203 In de klinische bouwsteen OverdrachtAlert DCM::ValueSet SNOMED CT aangepast van concept AlertOmschrijving naar tagged value DCM::ContentExpression.
ZIB-204 In de klinische bouwsteen OverdrachtAlert DCM::ValueSet G-Standaard aangepast van concept AlertOmschrijving.
ZIB-306 Aanpassen modellering keuzebox, boundary en cardinaliteit
ZIB-308 Prefix Overdracht weggehaald bij de generieke bouwstenen
ZIB-352 Opsplitsen bouwsteen OverdrachtAlert

Incl. algemene wijzigingsverzoeken:

ZIB-94 Aanpassen tekst van Disclaimer, Terms of Use & Copyrights
ZIB-154 Consequenties opsplitsing Medicatie bouwstenen voor overige bouwstenen.
ZIB-200 Naamgeving SNOMED CT in tagged values klinische bouwstenen gelijk getrokken.
ZIB-201 Naamgeving OID: in tagged value notes van klinische bouwstenen gelijk getrokken.
ZIB-309 EOI aangepast
ZIB-324 Codelijsten Name en Description beginnen met een Hoofdletter
ZIB-326 Tekstuele aanpassingen conform de kwaliteitsreview kerngroep 2015

Publicatieversie 3.0 (01-05-2016)

ZIB-438 Geen informatie
ZIB-453 Wijziging naamgeving ZIB's en logo's door andere opzet van beheer
ZIB-574 Alleen verwijzen naar het rootconcept van de ZIB.

Publicatieversie 3.1 (04-09-2017)

ZIB-546 Toevoegen ' Melding kindermishandeling' aan het waardenlijst AlertnaamCodelijst

Publicatieversie 3.2 (31-12-2017)

ZIB-593 Herzie Alert codelijsten

Publicatieversie 3.3 (26-02-2019)

ZIB-682 toelichting toevoegen aan alert

Publicatieversie 3.4 (06-07-2019)

ZIB-813 AlertNaamCodelijst uitbreiden met dragerschap van multiresistente bacteriën

Publicatieversie 4.0 (31-01-2020)

ZIB-905 Typo: vasrgelegd bij Alert
ZIB-526 Toevoegen EindDatum bij zibs die ook BeginDatum kennen

Publicatieversie 4.1 (01-09-2020)

ZIB-1160 Typo in wiki zib Alert 4.0
ZIB-1209 Tekstueel en in voorbeelden aanpassen zib Alert vanwege de nieuwe zib CI

Publicatieversie 4.2 (15-04-2024)

ZIB-1440 Omschrijving BeginDatum verbeteren, +bijkomende verbeteringen elementen
ZIB-1769 Aanpassing zib MedicatieContraIndicatie/Alert

Publicatieversie 5.0 (24-04-2024)

ZIB-2632 Alert - Vervanging van de verwijzing naar Probleem
ZIB-2679 Alert - Evidence base: Functionaliteit (informatief) verwijderen
ZIB-2735 Pre-publicatie check op deprecated codes

Concept




Een alert beschrijft een klinisch of administratief feit dat onder de aandacht van de gebruikers van de klinische systemen wordt gebracht, om er bij het vormen van diagnostisch en therapeutisch beleid of bij de omgang met de patiënt rekening mee te houden, meestal wegens een veiligheidsrisico. Deze bouwsteen is niet bedoeld voor het specificeren van overgevoeligheden of intoleranties voor een bepaalde stof of groep van stoffwn. Men kan bewaking hierop representeren op basis van de zib BewakingBesluit.
Voorbeelden van waarschuwingen:

  • Een aandoening, conditie of diagnose die beschouwd kan worden als contra-indicatie voor het ondergaan van een bepaalde therapie, zoals zwangerschap of een verlengd QT-syndroom;
  • Verminderde functie van een orgaansysteem (hartfalen, verminder lever- of nierfunctie, verminderde afweer);
  • Kans op verspreiding van bepaalde micro-organismen (multiresistente bacterie, tuberkelbacterie, HIV, HBV, Ebola virus);
  • Andere risico’s.

Purpose

Het vastleggen en doorgeven van aandoeningen of condities die aandacht behoeven, is een belangrijk onderdeel van de medische registratie. Het raakt de kern van patiëntveiligheid. In de uitvoering van onderzoek en behandeling moet veelal continu rekening worden gehouden met deze, als waarschuwing gemarkeerde, patiëntkenmerken. Ze verschaffen informatie die belangrijk is in relatie met de conditie van de patiënt en de opties die een zorgverlener heeft voor therapie. Patiëntkenmerken die als Alert worden geregistreerd of overgedragen, kunnen ook worden beschreven als Diagnose of OvergevoeligheidIntolerantie. Het verschil is hierin gelegen, dat de zorgverlener de diagnose, overgevoeligheid of intolerantie heeft aangemerkt als Alert = waarschuwing. In veel gevallen zal overdracht onderworpen zijn aan sterke privacy regels, aangezien de waarschuwing niet altijd een adequate reactie van de geïnformeerde omgeving kan uitlokken.
Medicatiebewaking op basis van mogelijke medicatie contra-indicaties is gebaseerd op niet-patiëntspecifieke farmacologische kenmerken van geneesmiddelen. De zib Alert is niet bedoeld voor medicatiebewaking op basis van bepaalde stof(fen) waarop de ene patiënt wel en de andere patiënt niet nadelig reageert. Voor deze vorm van medicatiebewaking is de zib BewakingBesluit bedoeld.

Evidence Base

De zib Alert dekt een breed scala aan patiëntkenmerken op basis waarvan de zorgverlener onvoorwaardelijke dan wel voorwaardelijke waarschuwingen wil ontvangen. Het gaat daarbij waarschuwingen i.v.m. bepaalde infecties die specifieke (isolatie)maatregelen vereisen, situaties die een contra-indicatie kunnen zijn voor bepaalde behandelingen of onderzoek (zoals bijv. een pacemaker, waardoor de patiënt geen MRI-onderzoek mag ondergaan) of kenmerken die een contra-indicatie kunnen zijn voor bepaalde geneesmiddelen. Deze laatstgenoemde categorie ‘mogelijke contra-indicatie voor geneesmiddel’ kan een aandoening of conditie betreffen, maar ook gedrag (zoals topsporter) of kinderwens.
De MedicatieContraIndicatieNaamCodelijst bevat waarden van de G-standaard Contra Indicaties (Thesaurus 40), t.b.v. medicatiebewaking.

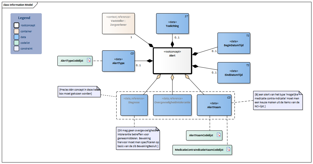
Information Model


OvergevoeligheidIntolerantie-v2.0(2024NL)Diagnose-v2.0(2024NL)#MedicatieContraIndicatieNaamCodelijstZorgverlener-v4.0.1(2024NL)#5973#5971#AlertNaamCodelijst#AlertTypeCodelijst#5974#5982#5980#5977


Type Id Concept Card. Definitie DefinitieCode Verwijzing
NL-CM:8.3.1 Alert Rootconcept van de bouwsteen Alert. Dit rootconcept bevat alle gegevenselementen van de bouwsteen Alert.
37341000000109 Alert note
NL-CM:8.3.5 BeginDatumTijd 0..1 De datum en tijd waarop de beschreven toestand als waarschuwing is aangemerkt.

Dit kan een exacte datum en tijd zijn maar ook een globale aanduiding van de datum (bijvoorbeeld alleen jaar of jaar en maand).

NL-CM:8.3.8 EindDatumTijd 0..1 De datum en tijd waarop de beschreven toestand als waarschuwing is ingetrokken.

Dit kan een exacte datum en tijd zijn maar ook een globale aanduiding van de datum (bijvoorbeeld alleen jaar of jaar en maand).

NL-CM:8.3.10 Diagnose (0..1) Een waarschuwing voor een bepaalde diagnose, omdat deze een risico voor de patiënt kan inhouden bij bepaalde behandelingen. Zo kan bijvoorbeeld als alert 'Pacemaker' meegegeven worden.
Diagnose
NL-CM:8.3.11 OvergevoeligheidIntolerantie (0..1) Een waarschuwing voor een bepaalde overgevoeligheid of intolerantie, omdat deze een risico voor de patiënt kan inhouden bij bepaalde behandelingen. Zo kan bijvoorbeeld als alert 'Overgevoeligheid voor UV-licht' meegegeven worden.
OvergevoeligheidIntolerantie
NL-CM:8.3.4 AlertNaam (0..1) Een waarschuwing, anders dan een conditie of probleem. Zo kan bijvoorbeeld als alert 'Agressieve patient' meegegeven worden.

De waarschuwing kan als een gecodeerd gegeven worden vastgelegd (voor veelvoorkomende alerts zijn codes voorzien), maar gezien het dynamische karakter van de waarschuwingen cf. Sars en Ebola, zullen deze alerts vaak als vrije tekst doorgegeven worden.

AlertNaamCodelijst
MedicatieContraIndicatieNaamCodelijst
NL-CM:8.3.6 AlertType 0..1 Geeft het type alert aan, dat wil zeggen een grove indeling van de oorzaak of oorsprong waaruit de waarschuwing voort komt.
AlertTypeCodelijst
NL-CM:8.3.9 Vaststeller::Zorgverlener 1 De zorgverlener die verantwoordelijk is voor het instellen van het alert.
PRF performer
Zorgverlener
NL-CM:8.3.7 Toelichting 0..1 Toelichtende opmerking bij de alert die niet in een van de andere elementen uitgedrukt kan worden.
48767-8 Verklarend commentaar [interpretatie] in {systeem} (tekstueel)

Kolommen Concept en DefinitieCode: houdt de muis boven de waarde voor meer informatie
Voor uitleg over de gebruikte symbolen, zie de legenda pagina

Example Instances

Alert
AlertNaam Zwangerschap
AlertType Conditie
BeginDatumTijd 15-11-2022
EindDatumTijd 10-08-2023
RedenBeëindigingAlert Einde zwangerschap
Vaststeller::Zorgverlener
Naam R. van der Laan - Bakker
Specialisme Verloskundige
Alert
AlertNaam Drager MRSA
AlertType Waarschuwing
BeginDatumTijd 12-01-2024
Vaststeller::Zorgverlener
Naam G. de Zeeuw
Specialisme Microbioloog
Alert
AlertNaam Topsportbeoefening
AlertType Mogelijke medicatie contra-indicatie
BeginDatumTijd 18-10-2020
Vaststeller::Zorgverlener
Naam L. Peeters
Specialisme Sportgeneeskunde

Instructions

Alerts van het type ‘mogelijke contra-indicatie voor geneesmiddel’ zijn mede (naast BewakingBesluit) input voor medicatiebewaking.

Valuesets

AlertNaamCodelijst

Valueset OID: 2.16.840.1.113883.2.4.3.11.60.40.2.8.3.2 Binding: Extensible Status: Active
Conceptnaam Conceptcode Codestelselnaam Codesysteem OID Omschrijving
Drager van infectie 66598005 SNOMED CT 2.16.840.1.113883.6.96 Drager van besmettelijke ziekte
Drager van 'extended-spectrum'-bètalactamaseproducerende bacterie 762988003 SNOMED CT 2.16.840.1.113883.6.96 Drager van ESBL-producerende bacterie
Drager van carbapenemresistente Enterobacteriaceae 715881003 SNOMED CT 2.16.840.1.113883.6.96 Drager Enterobacteriaceae – CPE
Drager van bijzonder resistent micro-organisme 430381000146105 SNOMED CT 2.16.840.1.113883.6.96 Drager van BRMO – Algemeen
Drager van carbapenemgevoelige multiresistente Enterobacteriaceae 97961000146102 SNOMED CT 2.16.840.1.113883.6.96 Drager Enterobacteriaceae – BRMO excl. CPE
Drager van multiresistente Stenotrophomonas maltophilia 97981000146105 SNOMED CT 2.16.840.1.113883.6.96 Drager Stenotrophomonas maltophilia – BRMO
Drager van multiresistente Acinetobacter 97971000146108 SNOMED CT 2.16.840.1.113883.6.96 Drager Acinetobacter spp – BRMO
Drager van multiresistente Pseudomonas aeruginosa 98001000146104 SNOMED CT 2.16.840.1.113883.6.96 Drager Pseudomonas aeruginosa – BRMO
Drager van vancomycineresistente enterokok 431109006 SNOMED CT 2.16.840.1.113883.6.96 Drager Enterococcus faecium – VRE
Drager van multiresistente Streptococcus pneumoniae 97991000146107 SNOMED CT 2.16.840.1.113883.6.96 Drager Streptococcus pneumoniae – PRP
Drager van meticillineresistente Staphylococcus aureus 432415000 SNOMED CT 2.16.840.1.113883.6.96 Drager MRSA
Drager van humaan immunodeficiëntievirus 699433000 SNOMED CT 2.16.840.1.113883.6.96 Drager HIV
Slachtoffer van ouderenmishandeling 706872008 SNOMED CT 2.16.840.1.113883.6.96 Slachtoffer van ouderenmishandeling
Slachtoffer van kindermishandeling 397940009 SNOMED CT 2.16.840.1.113883.6.96 Kindermishandeling
Waarde Other (OTH) uit codestelsel NullFlavor (OID: 2.16.840.1.113883.5.1008) is toegestaan in deze waardenlijst.

AlertTypeCodelijst

Valueset OID: 2.16.840.1.113883.2.4.3.11.60.40.2.8.3.1 Binding: Required Status: Active
Conceptnaam Conceptcode Codestelselnaam Codesysteem OID Omschrijving
Condition 75323-6 LOINC 2.16.840.1.113883.6.1 conditie
Potentiële contra-indicatie voor geneesmiddel 350241000146102 SNOMED CT 2.16.840.1.113883.6.96 mogelijke contra-indicatie voor geneesmiddel
Alert [type] 74018-3 LOINC 2.16.840.1.113883.6.1 waarschuwing
Andere waarden zijn niet toegestaan

MedicatieContraIndicatieNaamCodelijst

Valueset OID: 2.16.840.1.113883.2.4.3.11.60.40.2.8.3.3 Binding: Required Status: Active
Conceptnaam Codestelselnaam Codesysteem OID
Alle waarden G-standaard Contra Indicaties (Thesaurus 40) 2.16.840.1.113883.2.4.4.1.902.40
Waarde Other (OTH) uit codestelsel NullFlavor (OID: 2.16.840.1.113883.5.1008) is toegestaan in deze waardenlijst.

Deze bouwsteen in overige publicaties

Bouwsteen verwijzingen

Deze bouwsteen verwijst naar

Deze bouwsteen wordt gebruikt in

--

Technische specificaties in HL7v3 CDA en HL7 FHIR

Om informatie op basis van zorginformatiebouwstenen uit te wisselen zijn aanvullende, meer technische specificaties nodig.
Niet iedere omgeving kan met dezelfde technische specificaties overweg. Om deze reden zijn er meerdere typen technische specificaties:

  • HL7® versie 3 CDA compatibele specificaties, beschikbaar via de Nictiz ART-DECOR® omgeving
  • HL7® FHIR® compatibele specificaties, beschikbaar via de Nictiz-omgeving op de Simplifier FHIR Registry

Downloads

De bouwsteen is ook beschikbaar als pdf bestand of als spreadsheet

Over deze informatie

De informatie in deze wiki pagina is gebaseerd op de Publicatie 2024
SNOMED CT en LOINC codes zijn gebaseeerd op:

  • SNOMED Clinical Terms versie: 20250630 [R] (juni 2025-editie)
  • LOINC version 2.77

De voorwaarden van gebruik staan op de beginpagina
Deze pagina is gegenereerd op 10/07/2025 15:47:26 met ZibExtraction v. 9.5.9242.40707


Terug naar ZIB overzicht