BehandelAanwijzing2-v2.1(2024NL)
Algemeen
Naam: nl.zorg.BehandelAanwijzing2 ![]()
Versie: 2.1
ZIB Status:Final
Publicatie: 2024
Publicatie status: Published
Publicatie datum: 25-04-2025
Metadata
| DCM::CoderList | Kerngroep Registratie aan de Bron |
| DCM::ContactInformation.Address | * |
| DCM::ContactInformation.Name | * |
| DCM::ContactInformation.Telecom | * |
| DCM::ContentAuthorList | Projectgroep Generieke Overdrachtsgegevens & Kerngroep Registratie aan de Bron |
| DCM::CreationDate | 17-8-2020 |
| DCM::DeprecatedDate | |
| DCM::DescriptionLanguage | nl |
| DCM::EndorsingAuthority.Address | |
| DCM::EndorsingAuthority.Name | PM |
| DCM::EndorsingAuthority.Telecom | |
| DCM::Id | 2.16.840.1.113883.2.4.3.11.60.40.3.2.2 |
| DCM::KeywordList | advance directives, behandel aanwijzing, wilsverklaring, behandelbeperking |
| DCM::LifecycleStatus | Final |
| DCM::ModelerList | Kerngroep Registratie aan de Bron |
| DCM::Name | nl.zorg.BehandelAanwijzing2 |
| DCM::PublicationDate | 25-04-2025 |
| DCM::PublicationStatus | Published |
| DCM::ReviewerList | Projectgroep Generieke Overdrachtsgegevens & Kerngroep Registratie aan de Bron |
| DCM::RevisionDate | 09-04-2025 |
| DCM::Supersedes | nl.zorg.BehandelAanwijzing2-v2.0.1 |
| DCM::Version | 2.1 |
| HCIM::PublicationLanguage | NL |
Revision History
Publicatieversie 1.0 (01-09-2020) Vervangt zib BehandelAanwijzing
Publicatieversie 2.0 (10-06-2022)
| ZIB-1126 | Behandelaanwijzing code voor reanimatie |
| ZIB-1562 | Wijzingsverzoek behandelaanwijzing |
| ZIB-1592 | Tekstuele wijzigingen zib BehandelAanwijzing2 (2020) |
Publicatieversie 2.0.1 (15-10-2023)
| ZIB-1921 | Tekstuele wijzigingen zib BehandelAanwijzing2 |
| ZIB-1974 | Suggested typo and textual improvements |
Publicatieversie 2.1 (24-04-2024)
| ZIB-2735 | Pre-publicatie check op deprecated codes |
Concept
Een behandelaanwijzing bevat een gezamenlijk besluit tussen een zorgverlener (bijvoorbeeld een huisarts) en een patiënt of diens vertegenwoordiger(s) over de wenselijkheid van het uitvoeren van een bepaalde behandeling, zoals een reanimatie, voordat deze behandeling (acuut) noodzakelijk wordt.
Wanneer de noodzaak zich aandient en de behandeling niet kan worden besproken met de patiënt of vertegenwoordiger(s), is dat besluit een zwaarwegende aanwijzing voor de behandelend zorgverlener (bijvoorbeeld een SEH-arts).
De term Behandelgrens is een synoniem van de term BehandelAanwijzing.
Purpose
Een goed overzicht behandelaanwijzingen gebaseerd op de wensen van de patiënt of diens gevolmachtigde over (on)gewenste behandelingen is belangrijk bij de zorg voor de patiënt. Vooral in de acute situatie is een beknopte en overzichtelijke lijst van belang. Door de grote verscheidenheid van ziektebeelden gaat het niet alleen om een reanimatiesetting maar ook om situaties waar ten gevolge van een bestaand ziektebeeld de conditie van de patiënt zeer snel achteruit gaat.
Een zorgverlener die deze gegevens raadpleegt kan deze bestaande behandelaanwijzingen met de patiënt, zijn familie of gevolmachtigde bespreken en eventueel in het beleid opnemen.
Evidence Base
Toelichting bij BehandelingCodelijst:
Bij het overleg over beperkingen in het therapeutisch beleid voor patiënten met chronische neurologische of longaandoeningen, wordt beademing soms als aparte restrictie opgenomen. Het item ‘Beademen’ dient los gezien te worden van de beslissingen rond reanimeren.
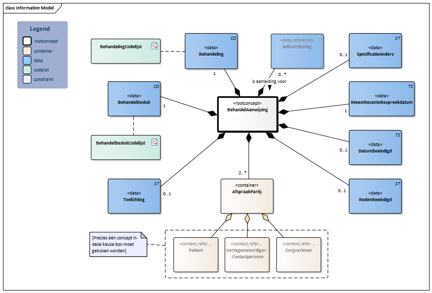
Information Model

| Type | Id | Concept | Card. | Definitie | DefinitieCode | Verwijzing | ||||||||
| NL-CM:2.2.1 | Rootconcept van de bouwsteen BehandelAanwijzing2. Dit concept bevat alle gegevenselementen van de bouwsteen BehandelAanwijzing2. |
|
||||||||||||
| NL-CM:2.2.2 | 1 | Het gezamenlijk genomen besluit ten aanzien van de wenselijkheid van het uitvoeren van de aangegeven behandeling.
Bij een besluit 'Anders' moet 'SpecificatieAnders' de aanwijzingen bevatten voor het al of niet uitvoeren van de behandeling. |
| |||||||||||
| NL-CM:2.2.3 | 1 | De medische behandeling waarop de behandelaanwijzing betrekking heeft. |
|
| ||||||||||
| NL-CM:2.2.4 | 0..1 | Specificatie van het behandelbesluit indien het behandelbesluit 'Anders' is. | ||||||||||||
| NL-CM:2.2.5 | 1 | De datum waarop de behandelaanwijzing is afgesproken met de patiënt en/of zijn vertegenwoordiger(s). Dit kan de eerste keer zijn dat de behandelaanwijzing is besproken, maar ook kan de reeds bestaande behandelaanwijzing opnieuw besproken zijn. De inhoud van de behandelaanwijzing kan hierbij gewijzigd zijn of hetzelfde zijn gebleven. | ||||||||||||
| NL-CM:2.2.6 | 0..1 | De datum waarop de behandelaanwijzing is ingetrokken en dus niet meer van kracht is. Over de 'datum beëindigd' moet een expliciet besluit genomen worden in een overleg tussen verantwoordelijk zorgverlener en patiënt of diens vertegenwoordiger(s).
Een eventuele beëindiging in de toekomst kan alleen worden ingevoerd als een voorwaarde. Vaak zal dit gekoppeld zijn aan 1 of meer gebeurtenissen. |
||||||||||||
| NL-CM:2.2.7 | 0..1 | Reden waarom de afspraak over een behandelaanwijzing niet meer van toepassing is. | ||||||||||||
| NL-CM:2.2.8 | 0..* | Een (schriftelijke) verklaring waarin een persoon wensen aangeeft met betrekking tot toekomstig medisch handelen, voor het geval deze persoon op dat moment niet meer in staat is (of wordt geacht) hierover beslissingen te nemen. |
|
| ||||||||||
| NL-CM:2.2.9 | 2..* | Container van het concept AfspraakPartij. Deze container bevat alle gegevenselementen van het concept AfspraakPartij. |
|
|||||||||||
| NL-CM:2.2.10 | (0..1) | Patiënt als de persoon met wie de afspraak gemaakt is. |
| |||||||||||
| NL-CM:2.2.11 | (0..1) | Persoon die de patiënt in gezondheidszorggerelateerde zaken vertegenwoordigt en met wie de afspraak (mede) gemaakt is. |
| |||||||||||
| NL-CM:2.2.12 | (0..1) | Zorgverlener die de afspraak ten aanzien van de behandelaanwijzing heeft gemaakt |
| |||||||||||
| NL-CM:2.2.13 | 0..1 | In de toelichting kan nadere informatie worden opgenomen zoals de reden waarom een behandelaanwijzing is opgesteld, personen die de patiënt hebben bijgestaan bij het afspreken van de behandelaanwijzing maar verder niet als vertegenwoordiger bij de afspraak zijn betrokken, enzovoort. |
|
|||||||||||
Kolommen Concept en DefinitieCode: houdt de muis boven de waarde voor meer informatie
Voor uitleg over de gebruikte symbolen, zie de legenda pagina
Example Instances
| Behandeling | Behandeling Besluit | SpecificatieAnders | AfspraakPartij | Recentste Bespreek Datum |
| Vertegenwoordiger | ||||
| Opname op Intensive Care | Wel uitvoeren | H.J. Jansen | 11-9-2012 | |
| Behandeling | Behandeling Besluit | SpecificatieAnders | AfspraakPartij | Recentste Bespreek Datum |
| Patiënt | ||||
| Cardiopulmonaire resuscitatie | Anders | eerst overleg met echtgenote | D. de Jong | 11-9-2012 |
Valuesets
BehandelBesluitCodelijst
| Valueset OID: 2.16.840.1.113883.2.4.3.11.60.40.2.2.2.2 | Binding: Required | Status: Active |
| Conceptnaam | Conceptcode | Codestelselnaam | Codesysteem OID | Omschrijving |
| Wel uitvoeren | 0 | BehandelBesluiten | 2.16.840.1.113883.2.4.3.11.60.40.4.25.1 | Wel uitvoeren |
| Anders | 1 | BehandelBesluiten | 2.16.840.1.113883.2.4.3.11.60.40.4.25.1 | Anders |
| Niet uitvoeren | 2 | BehandelBesluiten | 2.16.840.1.113883.2.4.3.11.60.40.4.25.1 | Niet uitvoeren |
| Andere waarden zijn niet toegestaan | ||||
BehandelingCodelijst
| Valueset OID: 2.16.840.1.113883.2.4.3.11.60.40.2.2.2.1 | Binding: Required | Status: Active |
| Conceptnaam | Conceptcode | Codestelselnaam | Codesysteem OID | Omschrijving |
| Opname op intensive care | 305351004 | SNOMED CT | 2.16.840.1.113883.6.96 | Opname op intensive care |
| Reanimatie | 439569004 | SNOMED CT | 2.16.840.1.113883.6.96 | Reanimatie |
| Cardiopulmonale resuscitatie | 89666000 | SNOMED CT | 2.16.840.1.113883.6.96 | Cardiopulmonaire resuscitatie [DEPRECATED] |
| Kunstmatige beademing | 40617009 | SNOMED CT | 2.16.840.1.113883.6.96 | Kunstmatige beademing |
| Toediening van bloedproduct | 116762002 | SNOMED CT | 2.16.840.1.113883.6.96 | Toediening van een bloedproduct |
| Antibiotische therapie | 281789004 | SNOMED CT | 2.16.840.1.113883.6.96 | Toediening van antibiotica |
| Opname in ziekenhuis | 32485007 | SNOMED CT | 2.16.840.1.113883.6.96 | Opname in ziekenhuis |
| Nierdialyse | 265764009 | SNOMED CT | 2.16.840.1.113883.6.96 | Nierdialyse |
| Toedienen van sondevoeding [DEPRECATED] | 61420007 | SNOMED CT | 2.16.840.1.113883.6.96 | Sondevoeding |
| Toedienen van enterale voeding | 229912004 | SNOMED CT | 2.16.840.1.113883.6.96 | Sondevoeding |
| Operatie | 387713003 | SNOMED CT | 2.16.840.1.113883.6.96 | Operatie |
| Endotracheale ademhalingsondersteuning | 182686001 | SNOMED CT | 2.16.840.1.113883.6.96 | Endotracheale ademhalingsondersteuning |
| Non-invasieve beademing | 428311008 | SNOMED CT | 2.16.840.1.113883.6.96 | Non invasieve beademing |
| Therapeutische verrichting | 277132007 | SNOMED CT | 2.16.840.1.113883.6.96 | Therapeutische verrichting |
| Opname op hartbewakingsafdeling | 183446009 | SNOMED CT | 2.16.840.1.113883.6.96 | Opname op CCU |
| Waarde Other (OTH) uit codestelsel NullFlavor (OID: 2.16.840.1.113883.5.1008) is toegestaan in deze waardenlijst. | ||||
Deze bouwsteen in overige publicaties
- Publicatie 2020, (Versie 1.0)
- Pre-publicatie 2021-2, (Versie 1.0)
- Pre-publicatie 2022-1, (Versie 2.0)
- Pre-publicatie 2023-1, (Versie 2.0.1)
- Pre-publicatie 2026-1, (Versie 2.1)
Bouwsteen verwijzingen
Deze bouwsteen verwijst naar
Deze bouwsteen wordt gebruikt in
- --
Technische specificaties in HL7v3 CDA en HL7 FHIR
Om informatie op basis van zorginformatiebouwstenen uit te wisselen zijn aanvullende, meer technische specificaties nodig.
Niet iedere omgeving kan met dezelfde technische specificaties overweg. Om deze reden zijn er meerdere typen technische specificaties:
- HL7® versie 3 CDA compatibele specificaties, beschikbaar via de Nictiz ART-DECOR® omgeving

- HL7® FHIR® compatibele specificaties, beschikbaar via de Nictiz-omgeving op de Simplifier FHIR Registry

Downloads
De bouwsteen is ook beschikbaar als pdf bestand
of als spreadsheet
Over deze informatie
De informatie in deze wiki pagina is gebaseerd op de Publicatie 2024
SNOMED CT en LOINC codes zijn gebaseeerd op:
- SNOMED Clinical Terms versie: 20250630 [R] (juni 2025-editie)
- LOINC version 2.77
De voorwaarden van gebruik staan op de beginpagina ![]()
Deze pagina is gegenereerd op 10/07/2025 15:47:35 met ZibExtraction v. 9.5.9242.40707