TreatmentDirective2-v2.1(2024EN)
General information
Name: nl.zorg.TreatmentDirective2 ![]()
Version: 2.1
HCIM Status:Final
Release: 2024
Release status: Published
Release date: 24-04-2024
Metadata
| DCM::CoderList | Kerngroep Registratie aan de Bron |
| DCM::ContactInformation.Address | * |
| DCM::ContactInformation.Name | * |
| DCM::ContactInformation.Telecom | * |
| DCM::ContentAuthorList | Projectgroep Generieke Overdrachtsgegevens & Kerngroep Registratie aan de Bron |
| DCM::CreationDate | 17-8-2020 |
| DCM::DeprecatedDate | |
| DCM::DescriptionLanguage | nl |
| DCM::EndorsingAuthority.Address | |
| DCM::EndorsingAuthority.Name | PM |
| DCM::EndorsingAuthority.Telecom | |
| DCM::Id | 2.16.840.1.113883.2.4.3.11.60.40.3.2.2 |
| DCM::KeywordList | advance directives, behandel aanwijzing, wilsverklaring, behandelbeperking |
| DCM::LifecycleStatus | Final |
| DCM::ModelerList | Kerngroep Registratie aan de Bron |
| DCM::Name | nl.zorg.BehandelAanwijzing2 |
| DCM::PublicationDate | 24-04-2024 |
| DCM::PublicationStatus | Published |
| DCM::ReviewerList | Projectgroep Generieke Overdrachtsgegevens & Kerngroep Registratie aan de Bron |
| DCM::RevisionDate | 09-04-2025 |
| DCM::Supersedes | nl.zorg.BehandelAanwijzing2-v2.0.1 |
| DCM::Version | 2.1 |
| HCIM::PublicationLanguage | EN |
Revision History
Only available in Dutch
Publicatieversie 1.0 (01-09-2020) Vervangt zib BehandelAanwijzing
Publicatieversie 2.0 (10-06-2022)
| ZIB-1126 | Behandelaanwijzing code voor reanimatie |
| ZIB-1562 | Wijzingsverzoek behandelaanwijzing |
| ZIB-1592 | Tekstuele wijzigingen zib BehandelAanwijzing2 (2020) |
Publicatieversie 2.0.1 (15-10-2023)
| ZIB-1921 | Tekstuele wijzigingen zib BehandelAanwijzing2 |
| ZIB-1974 | Suggested typo and textual improvements |
Publicatieversie 2.1 (24-04-2024)
| ZIB-2735 | Pre-publicatie check op deprecated codes |
Concept
A treatment directive contains a joint decision between a health professional (for example a general practitioner) and a patient or his representative(s) about the desirability of performing a certain treatment, such as resuscitation, before this treatment becomes (acute) necessary.
When the need arises and the treatment cannot be discussed with the patient or representative(s), that decision is an important indication for the treating health professional (for example an ER doctor).
The term treatment limit is a synonym of the term treatment directive.
Purpose
A good overview of treatment instructions based on the wishes of the patient or their authorized representative on (un)desired treatments is important in a patient’s care. A concise, orderly list is of particular importance in acute care situations. Due to the large variety of symptoms, the situation concerns not only a CPR setting, but also cases in which the patient’s condition rapidly worsens as a result of existing symptoms.
A healthcare provider consulting this information can discuss these existing treatment instructions with the patient, the patient’s family or the patient’s authorized representative and possibly include the instructions in their policy.
Evidence Base
Explanation for TreatmentCodeList:
In discussions on constraints in the therapeutic treatment of patients with a chronic neurological or respiratory condition, respiration is sometimes included as a separate restriction. The ‘Respiration’ item is to be seen separately from the decisions on CPR.
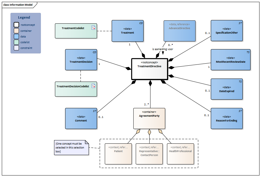
Information Model

| Type | Id | Concept | Card. | Definition | DefinitionCode | Reference | ||||||||
| NL-CM:2.2.1 | Root concept of the TreatmentDirective2 information model. This concept contains all data elements of the TreatmentDirective2 information model. |
|
||||||||||||
| NL-CM:2.2.2 | 1 | The joint decision taken with regard to the desirability of performing the indicated treatment.
If the decision is 'Other', 'SpecificationOther' shall contain the instructions for whether or not to carry out the treatment. |
| |||||||||||
| NL-CM:2.2.3 | 1 | The medical treatment to which the treatment instruction applies. |
|
| ||||||||||
| NL-CM:2.2.4 | 0..1 | Specification of the treatment decision when the decision is 'Other'. | ||||||||||||
| NL-CM:2.2.5 | 1 | The date on which the treatment directive has been agreed with the patient and/or their representative(s). This can be the first time that the treatment directive has been discussed, but an existing treatment directive may also have been discussed again. The content of the treatment directive may have changed or remained the same. | ||||||||||||
| NL-CM:2.2.6 | 0..1 | The date on which the treatment directive has been withdrawn and therefore no longer applies. An explicit decision must be taken about the 'date expired', in consultation between the responsible care provider and the patient or his representative(s).
Any future termination can only be entered as a condition. Often this will be linked to 1 or more events. |
||||||||||||
| NL-CM:2.2.7 | 0..1 | Reason why the agreement on a treatment directive no longer applies. | ||||||||||||
| NL-CM:2.2.8 | 0..* | A (written) statement in which a person indicates wishes concerning future medical action, in the event that this person is at that point no longer (deemed) capable of taking decisions on the matter. |
|
| ||||||||||
| NL-CM:2.2.9 | 2..* | Container of the AgreementParty concept. This container contains all data elements of the AgreementParty concept. |
|
|||||||||||
| NL-CM:2.2.10 | (0..1) | Patient as the person with whom the agreement was made. |
| |||||||||||
| NL-CM:2.2.11 | (0..1) | Person who represents the patient in health care matters and with whom the agreement has been made (too). |
| |||||||||||
| NL-CM:2.2.12 | (0..1) | HealthProfessional who has made the agreement regarding the treatment directive. |
| |||||||||||
| NL-CM:2.2.13 | 0..1 | The comment may include further information such as the reason why a treatment directive has been drawn up, persons who assisted the patient in agreeing the treatment directive but who are not otherwise involved in the agreement as a representative, etc. |
|
|||||||||||
Columns Concept and DefinitionCode: hover over the values for more information
For explanation of the symbols, please see the legend page
Example Instances
Only available in Dutch
| Behandeling | Behandeling Besluit | SpecificatieAnders | AfspraakPartij | Recentste Bespreek Datum |
| Vertegenwoordiger | ||||
| Opname op Intensive Care | Wel uitvoeren | H.J. Jansen | 11-9-2012 | |
| Behandeling | Behandeling Besluit | SpecificatieAnders | AfspraakPartij | Recentste Bespreek Datum |
| Patiënt | ||||
| Cardiopulmonaire resuscitatie | Anders | eerst overleg met echtgenote | D. de Jong | 11-9-2012 |
Valuesets
TreatmentCodelist
| Valueset OID: 2.16.840.1.113883.2.4.3.11.60.40.2.2.2.1 | Binding: Required | Status: Active |
| Conceptname | Conceptcode | Codesystem name | Codesystem OID | Description |
| Admission to intensive care unit | 305351004 | SNOMED CT | 2.16.840.1.113883.6.96 | Opname op intensive care |
| Resuscitation | 439569004 | SNOMED CT | 2.16.840.1.113883.6.96 | Reanimatie |
| Cardiopulmonary resuscitation | 89666000 | SNOMED CT | 2.16.840.1.113883.6.96 | Cardiopulmonaire resuscitatie [DEPRECATED] |
| Artificial ventilation | 40617009 | SNOMED CT | 2.16.840.1.113883.6.96 | Kunstmatige beademing |
| Administration of blood product | 116762002 | SNOMED CT | 2.16.840.1.113883.6.96 | Toediening van een bloedproduct |
| Antibiotic therapy | 281789004 | SNOMED CT | 2.16.840.1.113883.6.96 | Toediening van antibiotica |
| Hospital admission | 32485007 | SNOMED CT | 2.16.840.1.113883.6.96 | Opname in ziekenhuis |
| Renal dialysis | 265764009 | SNOMED CT | 2.16.840.1.113883.6.96 | Nierdialyse |
| Tube feeding of patient [DEPRECATED] | 61420007 | SNOMED CT | 2.16.840.1.113883.6.96 | Sondevoeding |
| Enteral feeding | 229912004 | SNOMED CT | 2.16.840.1.113883.6.96 | Sondevoeding |
| Surgical procedure | 387713003 | SNOMED CT | 2.16.840.1.113883.6.96 | Operatie |
| Endotracheal respiratory assistance | 182686001 | SNOMED CT | 2.16.840.1.113883.6.96 | Endotracheale ademhalingsondersteuning |
| Non-invasive ventilation | 428311008 | SNOMED CT | 2.16.840.1.113883.6.96 | Non invasieve beademing |
| Therapeutic procedure | 277132007 | SNOMED CT | 2.16.840.1.113883.6.96 | Therapeutische verrichting |
| Admission to cardiac intensive care unit | 183446009 | SNOMED CT | 2.16.840.1.113883.6.96 | Opname op CCU |
| Value Other (OTH) from codesystem NullFlavor (OID: 2.16.840.1.113883.5.1008) is allowed in this valueset. | ||||
TreatmentDecisionCodelist
| Valueset OID: 2.16.840.1.113883.2.4.3.11.60.40.2.2.2.2 | Binding: Required | Status: Active |
| Conceptname | Conceptcode | Codesystem name | Codesystem OID | Description |
| Do perform | 0 | BehandelBesluiten | 2.16.840.1.113883.2.4.3.11.60.40.4.25.1 | Wel uitvoeren |
| Other | 1 | BehandelBesluiten | 2.16.840.1.113883.2.4.3.11.60.40.4.25.1 | Anders |
| Do not perform | 2 | BehandelBesluiten | 2.16.840.1.113883.2.4.3.11.60.40.4.25.1 | Niet uitvoeren |
| Other values are not allowed | ||||
This information model in other releases
- Release 2020, (Version 1.0)
- Prerelease 2021-2, (Version 1.0)
- Prerelease 2022-1, (Version 2.0)
- Prerelease 2023-1, (Version 2.0.1)
- Prerelease 2024-1, (Versie 2.0.1)
Information model references
This information model refers to
This information model is used in
- --
Technical specifications in HL7v3 CDA and HL7 FHIR
To exchange information based on health and care information models, additional, more technical specifications are required.
Not every environment can handle the same technical specifications. For this reason, there are several types of technical specifications:
- HL7® version 3 CDA compatible specifications, available through the Nictiz ART-DECOR® environment

- HL7® FHIR® compatible specifications, available through the Nictiz environment on the Simplifier FHIR

Downloads
This information model is also available as pdf file
or as spreadsheet
About this information
The information in this wikipage is based on Release 2024
SNOMED CT and LOINC codes are based on:
- SNOMED Clinical Terms versie: 20250430 [R] (april 2025-editie)
- LOINC version 2.77
Conditions for use are located on the mainpage ![]()
This page is generated on 27/05/2025 13:57:55 with ZibExtraction v. 9.5.9242.40707