AdvanceDirective-v5.0(2024EN)
General information
Name: nl.zorg.AdvanceDirective ![]()
Version: 5.0
HCIM Status:Final
Release: 2024
Release status: Published
Release date: 24-04-2024
Metadata
| DCM::CoderList | Kerngroep Registratie aan de Bron |
| DCM::ContactInformation.Address | * |
| DCM::ContactInformation.Name | * |
| DCM::ContactInformation.Telecom | * |
| DCM::ContentAuthorList | Projectgroep Generieke Overdrachtsgegevens & Kerngroep Registratie aan de Bron |
| DCM::CreationDate | 25-10-2012 |
| DCM::DeprecatedDate | |
| DCM::DescriptionLanguage | nl |
| DCM::EndorsingAuthority.Address | |
| DCM::EndorsingAuthority.Name | PM |
| DCM::EndorsingAuthority.Telecom | |
| DCM::Id | 2.16.840.1.113883.2.4.3.11.60.40.3.7.15 |
| DCM::KeywordList | wilsverklaring |
| DCM::LifecycleStatus | Final |
| DCM::ModelerList | Kerngroep Registratie aan de Bron |
| DCM::Name | nl.zorg.Wilsverklaring |
| DCM::PublicationDate | 24-04-2024 |
| DCM::PublicationStatus | Published |
| DCM::ReviewerList | Projectgroep Generieke Overdrachtsgegevens & Kerngroep Registratie aan de Bron |
| DCM::RevisionDate | 07-04-2025 |
| DCM::Supersedes | nl.zorg.Wilsverklaring-v4.3 |
| DCM::Version | 5.0 |
| HCIM::PublicationLanguage | EN |
Revision History
Only available in Dutch
Publicatieversie 1.0 (01-04-2015)
| ZIB-91 | Opsplitsen OverdrachtBehandelAanwijzing in OverdrachtWilsverklaring en OverdrachtBehandelAanwijzing, incl. uitbreiding WilsverklaringTypeCodelijst. |
| ZIB-213 | In klinische bouwsteen OverdrachtBehandelAanwijzing de waarde van DCM::Name aanpassen van <<DCM>> nl.nfu. ... naar nl.nfu. .... |
| ZIB-214 | De naam van gekoppelde waardenlijst TypeWilsverklaringTypeCodelijst is onjuist in de bouwsteen OverdrachtBehandelAanwijzing, dit zou WilsverklaringTypeCodelijst moeten zijn. |
| ZIB-308 | Prefix Overdracht weggehaald bij de generieke bouwstenen |
| ZIB-356 | Concept WilsverklaringDatum toevoegen |
Incl. algemene wijzigingsverzoeken:
| ZIB-94 | Aanpassen tekst van Disclaimer, Terms of Use & Copyrights |
| ZIB-154 | Consequenties opsplitsing Medicatie bouwstenen voor overige bouwstenen. |
| ZIB-200 | Naamgeving SNOMED CT in tagged values klinische bouwstenen gelijk getrokken. |
| ZIB-201 | Naamgeving OID: in tagged value notes van klinische bouwstenen gelijk getrokken. |
| ZIB-309 | EOI aangepast |
| ZIB-324 | Codelijsten Name en Description beginnen met een Hoofdletter |
| ZIB-326 | Tekstuele aanpassingen conform de kwaliteitsreview kerngroep 2015 |
Publicatieversie 3.0 (01-05-2016)
| ZIB-453 | Wijziging naamgeving ZIB's en logo's door andere opzet van beheer |
Publicatieversie 3.1 (04-09-2017)
| ZIB-564 | Aanpassing/harmonisatie Engelse conceptnamen |
| ZIB-574 | Alleen verwijzen naar het rootconcept van de ZIB. |
Publicatieversie 3.1.1 (01-09-2020)
| ZIB-1004 | links/referenties in zib wilsverklaring zijn niet meer actueel |
| ZIB-937 | aanpassen wilsverklaring met type (zelfbindingsverklaring) |
Publicatieversie 4.0 (01-12-2021)
| ZIB-1173 | Wilsverklaring: Orgaandonatie verder specificeren |
Publicatieversie 4.1 (10-06-2022)
| ZIB-1557 | Wilsverklaring ZIB - kardinaliteit van Vertegenwoordiger::Contactpersoon |
| ZIB-1587 | Tekstuele wijzigingen zib Wilsverklaring (2020) |
| ZIB-1597 | zib-AdvanceDirective: use of living will next to advance directive |
| ZIB-1683 | Snomed codes voor waardenlijst |
Publicatieversie 4.2 (15-10-2023)
| ZIB-2103 | Concepten waarvan de SNOMED codes deprecated zijn geworden na de 2022 pre-publicatie |
Publicatieversie 4.3 (15-04-2024)
| ZIB-2193 | Toevoegen 'Afnamelocatie' / 'Locatie van vergaring' aan Monster of nieuwe Zib AfnameMateriaal |
Publicatieversie 5.0 (24-04-2024)
| ZIB-2606 | Meerdere zibs: Vervangen van de verwijzing naar Probleem |
Concept
An advance directive (also known as living will) is a verbal or written description of the patient’s wishes with regard to future medical action or end of their life. A living will is mainly used for situations in which the patient is no longer able to speak about these decisions with their healthcare provider.
The option to select 'Verklaring donorschap' as 'WilsverklaringType' within the HCIM has been removed as this information is registered in a national register and access to this information is subject to strict requirements. See www.donorregister.nl
Purpose
A good overview of the patient’s wishes is important. A healthcare provider can use the living will to discuss the existing wishes with the persons involved and to incorporate these wishes in their own policy. A concise, orderly list is of particular importance in acute care situations.
Evidence Base
The list with types of living wills was developed in close consultation with the Dutch Patient and Consumer Federation (NPCF), the Dutch Association for Voluntary End of Life (NVVE) and the Dutch Patient Organization (NPV).
The list of types matches the living wills for which the various associations offer examples on their websites.
In the pre-release 2021-2, "Verklaring donorschap" was set to deprecated, because legally this information may only be viewed in the event of the patient's death under strict conditions in a national register.
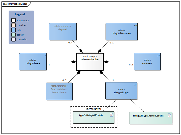
Information Model

| Type | Id | Concept | Card. | Definition | DefinitionCode | Reference | |||||||||
| NL-CM:7.15.1 | Root concept of the AdvanceDirective information model. This concept contains all data elements of the AdvanceDirective information model. | ||||||||||||||
| NL-CM:7.15.8 | 0..* | The diagnosis of the condition to which the advance directive relates. |
| ||||||||||||
| NL-CM:7.15.2 | 1 | The type of living will. |
| ||||||||||||
| NL-CM:7.15.7 | 1 | The date on which the living will was recorded. | |||||||||||||
| NL-CM:7.15.5 | 0..1 | Scanned source document with the living will and the patient's signature, such as a PDF. | |||||||||||||
| NL-CM:7.15.3 | 0..* | The person who is the legal representative or is appointed as the authorized representative in the signed authorization. |
| ||||||||||||
| NL-CM:7.15.6 | 0..1 | Comment on the living will: the form, such as a medallion, tattoo, etc., or where the living will can be found. |
|
||||||||||||
Columns Concept and DefinitionCode: hover over the values for more information
For explanation of the symbols, please see the legend page
Example Instances
Only available in Dutch
| Wilsverklaring | |
| WilsverklaringType | Niet reanimeren verklaring |
| Datum | 15-08-2011 |
| Diagnose | ALS |
| Toelichting | Niet-reanimerenpenning |
| Vertegenwoordiger | |
| Initialen | J.P.M. |
| Geslachtsnaam | Pietersen |
| Rol | Wettelijk vertegenwoordiger |
| TelefoonEmail | |
| Telefoonnummer | +31611234567 |
| NummerSoort | Mobiel telefoonnummer |
References
1. NPCF - Wilsverklaring [Online] Beschikbaar op: https://www.patientenfederatie.nl/themas/wilsverklaring/wat-hoe [Geraadpleegd: 15 juni 2020].
2. Wilsverklaringen van de NVVE [Online] Beschikbaar op: https://nvve.nl/index.php?cID=307 [Geraadpleegd: 15 juni 2020].
3. NPV - Levenswensverklaring [Online] Beschikbaar op: https://npvzorg.nl/levenswensverklaring/ [Geraadpleegd: 15 juni 2020].
Valuesets
LivingWillTypeSnomedCodelist
| Valueset OID: 2.16.840.1.113883.2.4.3.11.60.40.2.7.15.2 | Binding: Extensible | Status: Active |
| Conceptname | Conceptcode | Codesystem name | Codesystem OID | Description |
| Do not attempt cardiopulmonary resuscitation order | 11281000146108 | SNOMED CT | 2.16.840.1.113883.6.96 | Reanimerenverklaring |
| Power of attorney medical report | 186065003 | SNOMED CT | 2.16.840.1.113883.6.96 | Medische volmacht |
| Treat ban | 11301000146109 | SNOMED CT | 2.16.840.1.113883.6.96 | Niet-behandelverklaring |
| Verbal appointment (note) [DEPRECATED] | 11351000146105 | SNOMED CT | 2.16.840.1.113883.6.96 | Notitie van mondelinge afspraak [DEPRECATED] |
| Euthanasia request | 11321000146101 | SNOMED CT | 2.16.840.1.113883.6.96 | Euthanasieverzoek |
| Euthanasia request with addition Dementia | 11331000146104 | SNOMED CT | 2.16.840.1.113883.6.96 | Euthanasieverzoek met aanvulling van dementie |
| Living will | 1264561001 | SNOMED CT | 2.16.840.1.113883.6.96 | Levenswensverklaring |
| Living will [DEPRECATED] | 160861000146101 | SNOMED CT | 2.16.840.1.113883.6.96 | Levenswensverklaring [DEPRECATED] |
| Self-binding directive | 160881000146109 | SNOMED CT | 2.16.840.1.113883.6.96 | Zelfbindingsverklaring |
| Declaration of body donation to science | 160871000146107 | SNOMED CT | 2.16.840.1.113883.6.96 | Verklaring terbeschikkingstelling aan wetenschap |
| Treat ban with addition Completed Life | 11311000146106 | SNOMED CT | 2.16.840.1.113883.6.96 | Niet-behandelverklaring met aanvulling van voltooid leven |
| Verbal report | 445674006 | SNOMED CT | 2.16.840.1.113883.6.96 | Notitie van mondelinge afspraak |
| Value Other (OTH) from codesystem NullFlavor (OID: 2.16.840.1.113883.5.1008) is allowed in this valueset. | ||||
TypeOfLivingWillCodelist
| Valueset OID: 2.16.840.1.113883.2.4.3.11.60.40.2.7.15.1 | Binding: Extensible | Status: Deprecated |
| Conceptname | Conceptcode | Codesystem name | Codesystem OID | Description |
| Niet reanimeren verklaring [DEPRECATED] | NR | WilsverklaringType | 2.16.840.1.113883.2.4.3.11.60.40.4.14.1 | Niet reanimeren verklaring |
| Volmacht [DEPRECATED] | VOL | WilsverklaringType | 2.16.840.1.113883.2.4.3.11.60.40.4.14.1 | Volmacht |
| Behandelverbod [DEPRECATED] | VERB | WilsverklaringType | 2.16.840.1.113883.2.4.3.11.60.40.4.14.1 | Behandelverbod |
| Behandelverbod met aanvulling Voltooid Leven [DEPRECATED] | VERBVL | WilsverklaringType | 2.16.840.1.113883.2.4.3.11.60.40.4.14.1 | Behandelverbod met aanvulling Voltooid Leven |
| Mondelinge afspraak [DEPRECATED] | MON | WilsverklaringType | 2.16.840.1.113883.2.4.3.11.60.40.4.14.1 | Mondelinge afspraak |
| Euthanasieverzoek [DEPRECATED] | EU | WilsverklaringType | 2.16.840.1.113883.2.4.3.11.60.40.4.14.1 | Euthanasieverzoek |
| Euthanasieverzoek met aanvulling Dementie [DEPRECATED] | EUD | WilsverklaringType | 2.16.840.1.113883.2.4.3.11.60.40.4.14.1 | Euthanasieverzoek met aanvulling Dementie |
| Levenswensverklaring [DEPRECATED] | LW | WilsverklaringType | 2.16.840.1.113883.2.4.3.11.60.40.4.14.1 | Levenswensverklaring |
| Verklaring donorschap [DEPRECATED] | DO | WilsverklaringType | 2.16.840.1.113883.2.4.3.11.60.40.4.14.1 | Verklaring donorschap [DEPRECATED] |
| Zelfbindingsverklaring [DEPRECATED] | ZB | WilsverklaringType | 2.16.840.1.113883.2.4.3.11.60.40.4.14.1 | Zelfbindingsverklaring |
| Verklaring ter beschikkingstelling aan de wetenschap [DEPRECATED] | VBW | WilsverklaringType | 2.16.840.1.113883.2.4.3.11.60.40.4.14.1 | Verklaring ter beschikkingstelling aan de wetenschap |
| Value Other (OTH) from codesystem NullFlavor (OID: 2.16.840.1.113883.5.1008) is allowed in this valueset. | ||||
Note: This value list is no longer avalid choice and will become obsolete in the next release.
This information model in other releases
- Release 2015, (Version 1.0)
- Release 2016, (Version 3.0)
- Release 2017, (Version 3.1)
- Prerelease 2018-2, (Version 3.1)
- Prerelease 2019-2, (Version 3.1)
- Release 2020, (Version 3.1.1)
- Prerelease 2021-2, (Version 4.0)
- Prerelease 2022-1, (Version 4.1)
- Prerelease 2023-1, (Version 4.2)
- Prerelease 2026-1, (Version 5.0)
Information model references
This information model refers to
This information model is used in
Technical specifications in HL7v3 CDA and HL7 FHIR
To exchange information based on health and care information models, additional, more technical specifications are required.
Not every environment can handle the same technical specifications. For this reason, there are several types of technical specifications:
- HL7® version 3 CDA compatible specifications, available through the Nictiz ART-DECOR® environment

- HL7® FHIR® compatible specifications, available through the Nictiz environment on the Simplifier FHIR

Downloads
This information model is also available as pdf file
or as spreadsheet
About this information
The information in this wikipage is based on Release 2024
SNOMED CT and LOINC codes are based on:
- SNOMED Clinical Terms versie: 20250430 [R] (april 2025-editie)
- LOINC version 2.77
Conditions for use are located on the mainpage ![]()
This page is generated on 27/05/2025 14:01:36 with ZibExtraction v. 9.5.9242.40707