RegistratieGegevens-v1.1.2(2024NL)
Algemeen
Naam: nl.zorg.process.RegistratieGegevens ![]()
Versie: 1.1.2
ZIB Status:Final
Publicatie: 2024
Publicatie status: Published
Publicatie datum: 25-04-2025
Metadata
| DCM::CoderList | |
| DCM::ContactInformation.Address | * |
| DCM::ContactInformation.Name | * |
| DCM::ContactInformation.Telecom | * |
| DCM::ContentAuthorList | |
| DCM::CreationDate | 10-12-2024 |
| DCM::DeprecatedDate | |
| DCM::DescriptionLanguage | nl |
| DCM::EndorsingAuthority.Address | |
| DCM::EndorsingAuthority.Name | PM |
| DCM::EndorsingAuthority.Telecom | |
| DCM::Id | 2.16.840.1.113883.2.4.3.11.60.40.3.22.1 |
| DCM::KeywordList | |
| DCM::LifecycleStatus | Final |
| DCM::ModelerList | |
| DCM::Name | nl.zorg.process.RegistratieGegevens |
| DCM::PublicationDate | 25-04-2025 |
| DCM::PublicationStatus | Published |
| DCM::ReviewerList | |
| DCM::RevisionDate | 04-04-2025 |
| DCM::Supersedes | nl.zorg.process.RegistratieGegevens-v1.1.1 |
| DCM::Version | 1.1.2 |
| HCIM::PublicationLanguage | NL |
Revision History
Publicatieversie 1.0 (10-06-2022)
Publicatieversie 1.1 (15-10-2023)
| ZIB-1774 | Definitie RedenAfwezigheidGegevens |
Publicatieversie 1.1.1 (15-04-2024)
| ZIB-2165 | Tekstuele wijzigingen in RegistratieGegevens |
| ZIB-2129 | 2023-1 Terminologieissues gevonden bij import |
Publicatieversie 1.1.2 (24-04-2024)
| ZIB-2688 | Verduidelijken waar Registratiegegevens wel en niet voor gebruikt moeten worden. |
Concept
Bij het vastleggen van informatie van een medisch concept over een patiënt in het dossier van een zorgverlener ontstaat additionele informatie die niet zozeer gegevens bevat over het concept zelf maar betrekking heeft op het proces van vastleggen, zoals b.v. wanneer en door wie de informatie is vastgelegd. RegistratieGegevens hebben niet alleen betrekking op vastlegging in het bronsysteem, maar ook op het overnemen van gegevens (die door een andere zorgverleners zijn geregistreerd) in het medisch dossier.
Purpose
Registratiegegevens geven vooral een administratief overzicht van wie informatie heeft vastgelegd in het dossier en wanneer. Naast een tijdslijn met de in het dossier beschikbare informatie biedt deze gegevens ook mogelijkheid tot logging.
Aangezien het concept RegistratieGegevens betrekking heeft op zowel verslaglegging in bron systemen als wel het overnemen van gegevens in derde systemen, kan RegistratieGegevens niet gebruikt worden om de originele instantiegegevens van het bronsysteem te beschrijven.
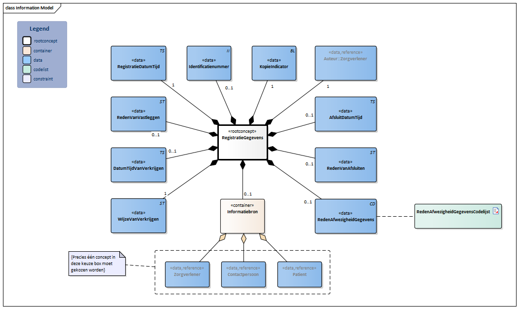
Information Model

| Type | Id | Concept | Card. | Definitie | DefinitieCode | Verwijzing | ||||||||
| NL-CM:22.1.1 | Rootconcept van de procesgegevens bouwsteen RegistratieGegevens. Dit rootconcept bevat alle gegevenselementen van de procesgegevens bouwsteen RegistratieGegevens. | |||||||||||||
| NL-CM:22.1.12 | 0..1 | Nummer dat de instantiatie van de bouwsteen wereldwijd uniek identificeert. Het nummer is samengesteld uit een identificatie van de uitgevende organisatie en een door deze organisatie toegekend uniek nummer. |
|
| ||||||||||
| NL-CM:22.1.2 | 1 | De auteur is degene die verantwoordelijk is voor het vastleggen of vast laten leggen van informatie in het medisch dossier.
Het gaat niet alleen om eigen waarnemingen, maar ook om informatie die van derden is ontvangen. Daarbij heeft de auteur besloten de informatie op te nemen in het medisch dossier evt . met bronvermelding. |
| |||||||||||
| NL-CM:22.1.3 | 1 | Datum en tijd waarop de informatie in het dossier is vastgelegd. | ||||||||||||
| NL-CM:22.1.4 | 0..1 | Beschrijving van de reden voor het opnemen van de informatie in het dossier. | ||||||||||||
| NL-CM:22.1.5 | 0..1 | Datum en tijd waarop in het dossier is vastgelegd dat de informatie niet meer relevant is, bijvoorbeeld omdat de informatie achterhaald is, geen aandacht meer behoeft, etc. | ||||||||||||
| NL-CM:22.1.6 | 0..1 | Reden waarom het actualiseren van de informatie, cq. het volgen van de ontwikkelingen rond het betreffende concept niet langer als relevant wordt beschouwd. In het geval van bijvoorbeeld een aandoening, zegt dit niet dat de ziekte niet meer aanwezig is, maar uitsluitend dat de dossierhouder de aandoening niet langer als een aspect beschouwt waarmee rekening gehouden moet worden bij de zorg voor de patiënt. | ||||||||||||
| NL-CM:22.1.8 | 1 | De wijze waarop de informatie de dossierhouder heeft bereikt. | ||||||||||||
| NL-CM:22.1.9 | 0..1 | Datum en evt. tijd waarop de informatie beschikbaar is gekomen. Dit kan een eerder tijdstip zijn dan de datum/tijd van vastlegging. | ||||||||||||
| NL-CM:22.1.10 | 0..1 | Reden waarom voor de waarde van een concept geen gegevens aanwezig zijn. Hieronder vallen bijvoorbeeld alle ‘Unknown’ varianten, maar ook ‘Niet bepaald', ‘Monster ongeschikt', etc. |
| |||||||||||
| NL-CM:22.1.11 | 1 | Aanduiding dat de gegevens uit het dossier van een andere zorgverlener/zorgaanbieder zijn verkregen. | ||||||||||||
| NL-CM:22.1.13 | 0..1 | Container van het concept Informatiebron. Deze container bevat alle gegevenselementen van het concept Informatiebron.
Indien de vastgelegde informatie niet door de behandelend arts zelf is vastgesteld, kan de bron van de informatie vastgelegd worden. |
||||||||||||
| NL-CM:22.1.14 | (0..1) | De zorgverlener die de informatiebron is. |
| |||||||||||
| NL-CM:22.1.15 | (0..1) | De contactpersoon die de informatiebron is. |
| |||||||||||
| NL-CM:22.1.16 | (0..1) | De patiënt als informatiebron. |
| |||||||||||
Kolommen Concept en DefinitieCode: houdt de muis boven de waarde voor meer informatie
Voor uitleg over de gebruikte symbolen, zie de legenda pagina
Example Instances
| RegistratieGegevens | |
| Identificatienummer | 01229993999444 |
| RegistratieDatumTijd | 16-05-2016 13:15 |
| DatumVanVerkrijgen | 14-05-2016 |
| WijzeVanVerkrijgen | Brief |
| KopieIndicator | Waar |
| Informatiebron : Zorgverlener | |
| ZorgverlenerIdentificatieNummer | 21870932 |
| ZorgverlenerRol | Hoofdbehandelaar |
| Specialisme | Neuroloog |
| ZorgverlenerNaam | |
| Initialen | J.H.R. |
| Geslachtsnaam | Peters |
| Adres | |
| Straat | Simon Smitweg |
| Huisnummer | 1 |
| Woonplaats | Leiderdorp |
| Postcode | 2353 GA |
| AdresSoort | Werkadres |
| Land | Nederland |
| Auteur : Zorgverlener | |
| ZorgverlenerIdentificatieNummer | 88844558 |
| Zorgverlener Rol | Verwijzer |
| Specialisme | Huisarts |
| Zorgverlener Naam | |
| Initialen | G.J. |
| Geslachtsnaam | de Vries |
Uitgevende instanties
De identificerende nummers worden uitgegeven door de volgende instanties
AssigningAuthority
| Identificerend nummer | ID system OID |
| AssigningAuthority | OID: OID: AssigningAuthorityOID |
Valuesets
RedenAfwezigheidGegevensCodelijst
| Valueset OID: 2.16.840.1.113883.2.4.3.11.60.40.2.22.1.1 | Binding: Extensible | Status: Active |
| Conceptnaam | Conceptcode | Codestelselnaam | Codesysteem OID | Omschrijving |
| Onbepaald | 82334004 | SNOMED CT | 2.16.840.1.113883.6.96 | Niet bepaald |
| Monster ongeschikt voor bepaling | 142251000146108 | SNOMED CT | 2.16.840.1.113883.6.96 | Monster ongeschikt |
| Unknown | UNK | NullFlavor | 2.16.840.1.113883.5.1008 | Onbekend |
| Asked but unknown | ASKU | NullFlavor | 2.16.840.1.113883.5.1008 | Gevraagd, maar onbekend |
| Not asked | NASK | NullFlavor | 2.16.840.1.113883.5.1008 | Niet gevraagd |
| Waarde Other (OTH) uit codestelsel NullFlavor (OID: 2.16.840.1.113883.5.1008) is toegestaan in deze waardenlijst. | ||||
Deze bouwsteen in overige publicaties
- Pre-publicatie 2022-1, (Versie 1.0)
- Pre-publicatie 2023-1, (Versie 1.1)
- Pre-publicatie 2026-1, (Versie 1.1.2)
Bouwsteen verwijzingen
Deze bouwsteen verwijst naar
Deze bouwsteen wordt gebruikt in
- --
Technische specificaties in HL7v3 CDA en HL7 FHIR
Om informatie op basis van zorginformatiebouwstenen uit te wisselen zijn aanvullende, meer technische specificaties nodig.
Niet iedere omgeving kan met dezelfde technische specificaties overweg. Om deze reden zijn er meerdere typen technische specificaties:
- HL7® versie 3 CDA compatibele specificaties, beschikbaar via de Nictiz ART-DECOR® omgeving

- HL7® FHIR® compatibele specificaties, beschikbaar via de Nictiz-omgeving op de Simplifier FHIR Registry

Downloads
De bouwsteen is ook beschikbaar als pdf bestand
of als spreadsheet
Over deze informatie
De informatie in deze wiki pagina is gebaseerd op de Publicatie 2024
SNOMED CT en LOINC codes zijn gebaseeerd op:
- SNOMED Clinical Terms versie: 20250630 [R] (juni 2025-editie)
- LOINC version 2.77
De voorwaarden van gebruik staan op de beginpagina ![]()
Deze pagina is gegenereerd op 10/07/2025 16:23:34 met ZibExtraction v. 9.5.9242.40707