Patient-v4.3(2026-1NL)

Uit Zorginformatiebouwstenen
Naar navigatie springen Naar zoeken springen



Algemeen

Naam: nl.zorg.Patient
Versie: 4.3
ZIB Status:Final
Publicatie: 2026-1
Publicatie status: Prepublished
Publicatie datum: 17-04-2026


Terug naar ZIB overzicht

Metadata

DCM::CoderList Kerngroep Registratie aan de Bron
DCM::ContactInformation.Address *
DCM::ContactInformation.Name *
DCM::ContactInformation.Telecom *
DCM::ContentAuthorList Projectgroep Generieke Overdrachtsgegevens & Kerngroep Registratie aan de Bron
DCM::CreationDate 14-6-2012
DCM::DeprecatedDate
DCM::DescriptionLanguage nl
DCM::EndorsingAuthority.Address
DCM::EndorsingAuthority.Name PM
DCM::EndorsingAuthority.Telecom
DCM::Id 2.16.840.1.113883.2.4.3.11.60.40.3.0.1
DCM::KeywordList Patient, zorgverlener, contact
DCM::LifecycleStatus Final
DCM::ModelerList Kerngroep Registratie aan de Bron
DCM::Name nl.zorg.Patient
DCM::PublicationDate 17-04-2026
DCM::PublicationStatus Prepublished
DCM::ReviewerList Projectgroep Generieke Overdrachtsgegevens & Kerngroep Registratie aan de Bron
DCM::RevisionDate 21-03-2024
DCM::Supersedes nl.zorg.Patient-v4.2
DCM::Version 4.3
HCIM::PublicationLanguage NL

Revision History

Publicatieversie 1.0 (15-02-2013) -

Publicatieversie 1.1 (01-07-2013)

ZIB-33 Wijzigingsverzoek betreffende Generieke Overdrachtsgegevens

Publicatieversie 2.0 (01-04-2015)

ZIB-62 commentaar op bouwsteen: nl.nfu.OverdrachtPatient?v1.1: dubbel id 0.1.33
ZIB-67 Wijzigingsverzoek Klinische Bouwsteen Patient document
ZIB-96 Cardinaliteit PatientIdentificatienummer in OverdrachtPatient anapassen naar 0..*
ZIB-97 Concept Voornamen opsplitsen in Voornamen en Initialen in OverdrachtPatient
ZIB-98 Achternaam en voorvoegsel als losse concepten uitwerken in OverdrachtPatient
ZIB-99 Example of the Instrument in OverdrachtPatient aanpassen qua naam Soort adres
ZIB-100 VIP indicator in OverdrachtPatient laten vervallen
ZIB-102 DCM::ExampleValue toevoegne bij concept MeerlingIndicator in OverdrachtPatient
ZIB-121 In de bouwsteen OverdrachtPatient het concept Aanhef laten vervallen.
ZIB-257 In de klinische bouwsteen OverdrachtPatient DCM::ValueSet Postcodetabel van concept Postcode aangepast naar tagged value DCM::CodeSystem.
ZIB-258 In de klinische bouwsteen OverdrachtPatient DCM::ValueSet GBA tabel 33 van concept Gemeente aangepast naar tagged value DCM::CodeSystem.
ZIB-259 In de klinische bouwsteen OverdrachtPatient DCM::ValueSet GBA Tabel 34 van concept Land aangepast naar tagged value DCM::CodeSystem GBA tabel 34 (Landentabel).
ZIB-260 In de klinische bouwsteen OverdrachtPatient DCM::ValueSet ISO 3166-2 van concept Land aangepast naar tagged value DCM::CodeSystem.
ZIB-261 In de klinische bouwsteen OverdrachtPatient DCM::ValueSet Burger Service Nummer van concept PatientIdentificatienummer aangepast naar tagged value DMC::AssigningAuthority.
ZIB-262 AdressoortCodelijst bevatte hoofdletter L, dit aangepast naar Codelijst.
ZIB-303 foutje in bouwsteen patient
ZIB-308 Prefix Overdracht weggehaald bij de generieke bouwstenen
ZIB-349 VIPIndicator uit bouwsteen OverdrachtPatient verwijderd
ZIB-350 Aanpassing concept namen in container Naamgegevens
ZIB-351 NaamgebruikCodelijst aangevuld met descriptions
ZIB-353 Tagged values DCM::CodeSystem aanpassen naar DCM::ValueSet incl. gekoppelde codelijst.

Incl. algemene wijzigingsverzoeken:

ZIB-94 Aanpassen tekst van Disclaimer, Terms of Use & Copyrights
ZIB-154 Consequenties opsplitsing Medicatie bouwstenen voor overige bouwstenen.
ZIB-200 Naamgeving SNOMED CT in tagged values klinische bouwstenen gelijk getrokken.
ZIB-201 Naamgeving OID: in tagged value notes van klinische bouwstenen gelijk getrokken.
ZIB-309 EOI aangepast
ZIB-324 Codelijsten Name en Description beginnen met een Hoofdletter
ZIB-326 Tekstuele aanpassingen conform de kwaliteitsreview kerngroep 2015

Publicatieversie 2.0.1 (22-05-2015)

ZIB-385 Inconsistent gebruik van de naam AdresSoortCodelijst.
ZIB-374 Het concept AanduidingBijHuisnummer is afgeleid van ST, maar heeft een valueset; dit zou CD moeten zijn.

Publicatieversie 3.0 (01-05-2016)

ZIB-453 Wijziging naamgeving ZIB's en logo's door andere opzet van beheer

Publicatieversie 3.1 (04-09-2017)

ZIB-429 Opsplitsen bouwsteen Patient zodat Naamgegevens, Adresgegevens en Contactgegevens aparte bouwstenen worden.
ZIB-430 Aanpassen naamgeving concept PatientIdentificatienummer
ZIB-442 Tweetal tekstuele aanpassingen in AdresSoortCodeLijst
ZIB-471 Terminologiekoppeling Patiënt
ZIB-491 Bij telefoonnummer staat "het telefoonnummer van de patiënt", ook als het om een zorgverlener of zorgaanbieder gaat
ZIB-564 Aanpassing/harmonisatie Engelse conceptnamen

Publicatieversie 3.1.1 (01-10-2018)

ZIB-647 Wijziging naam concept Patient?

Publicatieversie 3.2 (01-09-2020)

ZIB-961 Kardinaliteit naamgegevens bij patient, 1..1 is te strikt ivm kwaliteitsregistraties
ZIB-1029 Patient Geboortedatum en Geslacht verplichting onterecht
ZIB-1189 DefinitionCodes alle administratieve zibs

Publicatieversie 4.0 (01-12-2021)

ZIB-1239 Geslacht uitbreiden o.a. met X
ZIB-1465 Meldingen terminology report bij overlijdensIndicator en BronMonster

Publicatieversie 4.1 (10-06-2022)

ZIB-1650 tekst over verplichting geboortedatum bij Patient publicatie 2020 wijzigen

Publicatieversie 4.2 (15-10-2023)

ZIB-1693 Geslacht in zib Patient

Publicatieversie 4.3 (15-04-2024)

ZIB-1670 Patient MeerlingVolgorde
ZIB-2144 Example Instances bij zib Patient diverse elementen horen niet onder Naamgegevens subbouwsteen

Concept

Een persoon die medische, psychische, paramedische of verpleegkundige zorg ontvangt. In sommige zorgsectoren wordt in plaats van de term patient de term client of deelnemer gebruikt.

Purpose

Het vastleggen van de relevante gegevens ten behoeve van identificatie van de patiënt, voor administratieve doeleinden en procesondersteuning.

Evidence Base

Hoewel de term Patiënt niet in alle zorgsectoren gebruikt wordt, is er niet voor gekozen de naam van de zib te wijzigen in Persoon als overkoepelende aanduiding voor patiënt, cliënt, deelnemer, etc. omdat het begrip Persoon breder is dan het hier bedoelde concept. Zorgverleners en Contactpersonen zijn uiteindelijk ook personen.

De naam en adresgegevens zijn gebaseerd op de gegevensset van de Gemeentelijk Basis Administratie (GBA) en op de Nederlandse implementatiehandleiding HL7v3 Basiscomponenten.

De gegevens die bij de wettelijk verplichte verificatie van een BSN door de SBV-Z worden opgeleverd zijn eveneens conform de GBA specificatie.

Daarnaast is bij het vaststellen van de set gekeken naar de in de AWBZ zorg gebruikte AZR (AWBZ-brede zorgregistratie) gegevensset.

Gebruik van patiënt- en persoonsgegevens dient te voldoen aan de Wet Bescherming Persoonsgegevens. In deze wet wordt beschreven dat het verboden is om niet-noodzakelijke persoonsgegevens te verwerken en dat op een nadenkende en fatsoenlijke wijze met verkregen persoonsgegevens omgegaan wordt (Kohnstamm, 2006). Patiëntgegevens vastgelegd in een (elektronisch) patiëntendossier of in een elektronisch bericht dienen in de context van de Wet Bescherming Persoonsgegevens beschouwd te worden. Daarnaast dienen gezondheidszorginstellingen te voldoen aan de norm Informatiebeveiliging NEN 7510. Het toezicht op naleving van de WBP ligt bij het college Bescherming persoonsgegevens (CBP). Voor het toezicht op de informatiebeveiliging in de zorg zijn het CBP en de Inspectie voor de gezondheidszorg (IGZ) gezamenlijk verantwoordelijk (CBP, IGZ, 2008).
Om die redenen zijn een aantal persoonsgegevens, die in sommige landen als administratieve gegevens beschouwd worden, niet in deze bouwsteen maar in de bouwstenen voor de Sociale Anamnese opgenomen.

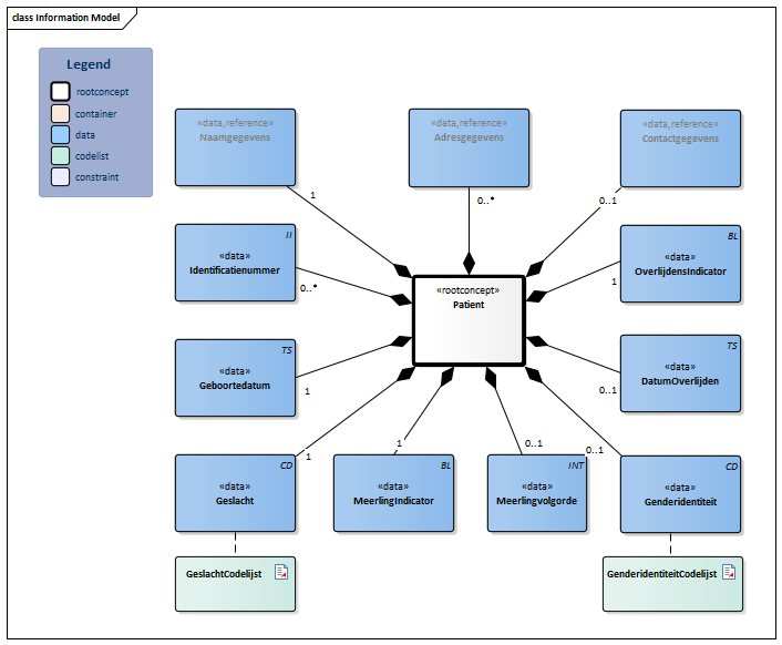
Information Model


#490#491#488#493#GeslachtCodelijst#494#489#492Naamgegevens-v1.2(2026-1NL)Adresgegevens-v1.2(2026-1NL)Contactgegevens-v1.3.1(2026-1NL)#4415#GenderidentiteitCodelijst#4494


Type Id Concept Card. Definitie DefinitieCode Verwijzing
NL-CM:0.1.1 Patient Rootconcept van de bouwsteen Patiënt. Dit rootconcept bevat alle gegevenselementen van de bouwsteen Patiënt.
116154003 Patiënt
NL-CM:0.1.6 Naamgegevens 1 De naamgegevens van de patiënt.
Naamgegevens
NL-CM:0.1.4 Adresgegevens 0..* Adresgegevens van de patiënt.
Adresgegevens
NL-CM:0.1.5 Contactgegevens 0..1 Telefoonnummer(s) of e-mailadres(sen) van de patiënt.
Contactgegevens
NL-CM:0.1.7 Identificatienummer 0..* Identificatienummer van de patiënt. Bij overdrachtsituaties dient het gebruik van het burgerservicenummer (BSN) in overeenstemming te zijn met de 'Wet gebruik burgerservicenummer in de zorg (Wbsn-z)'. In andere situaties kunnen andere nummersystemen gebruikt worden, zoals bijv. interne ziekenhuis patiëntnummers.
Burgerservicenummer
NL-CM:0.1.10 Geboortedatum 1 Geboortedatum van de patiënt. Bij een patiënt is de geboortedatum verplicht. Vage datum (bv. alleen jaar) is toegestaan.
21112-8 Geboortedatum [tijdstempel]
NL-CM:0.1.9 Geslacht 1 Administratief geslacht van de patiënt.
46098-0 Geslacht [type]
GeslachtCodelijst
NL-CM:0.1.34 Genderidentiteit 0..1 Het gender waar de persoon zich mee identificeert.
33821000087103 Gender identity
GenderidentiteitCodelijst
NL-CM:0.1.31 MeerlingIndicator 1 Indicator die aangeeft of de patiënt één van een meerling is.
NL-CM:0.1.35 Meerlingvolgorde 0..1 Het geboortenummer in de reeks bij de geboorte van een meerling. De eerstgeborene krijgt waarde 1. De middelste geboorte in een drieling zou bijvoorbeeld de waarde 2 krijgen en de derde geboorte zou de waarde 3 hebben. Als meerlingvolgorde is gevuld dan moet de waarde van de MeerlingIndicator "Waar" zijn.
NL-CM:0.1.32 OverlijdensIndicator 1 Indicator die aangeeft of de patiënt overleden is.
419099009 Overleden
NL-CM:0.1.33 DatumOverlijden 0..1 De datum waarop de patiënt overleden is. Een vage datum, b.v. alleen jaartal is toegestaan.
81954-0 Date of death [Date]

Kolommen Concept en DefinitieCode: houdt de muis boven de waarde voor meer informatie
Voor uitleg over de gebruikte symbolen, zie de legenda pagina

Example Instances

Patiënt  
Geslacht Vrouw
Genderidentiteit Identificeert zich als non-binair
Geboortedatum 28-04-1994
MeerlingIndicator Ja
OverlijdensIndicator Nee
DatumOverlijden
Naamgegevens  
PatiëntIdentificatienummer 111222333
Achternaam Putten
Voorvoegsels van
AchternaamPartner Giessen
VoorvoegselsPartner van der
Voornamen Johanna Petronella Maria
Initialen J.P.M.
Roepnaam Jo
Adresgegevens*  
Straat 1e Jacob van Campenstr
Huisnummer 15
Woonplaats Hoogmade
Gemeente Kaag en Braassem
Postcode 1012 NX
AdresSoort Woon-/verblijfadres
Land Nederland
Adresgegevens*  
Straat Stationsstraat
Huisnummer 11
Woonplaats Alphen aan den Rijn
Gemeente
Postcode 2406 AB
AdresSoort Officieel adres
Land
Telefoonnummers*  
Telefoonnummer +31611234567
NummerSoort Mobiel telefoonnummer
EmailAdressen*  
EmailAdres giesput@myweb.nl
EmailSoort Privé e-mailadres

Instructions

Indien zowel een naam als een identificatienummer wordt meegegeven, moet, voor verificatiedoeleinden, de naam overeenkomen met de naam die bij het identifcatienummer geregistreerd is.

References

1. DCM Patientgegevens V0.91. [Online] Beschikbaar op: http://www.nictiz.nl/uploaded/FILES/htmlcontent/dcm/Nictiz/DCMPatientgegevens_V_0.91loNL.pdf [Geraadpleegd: 23 februari 2015].

2. Implementatiehandleiding HL7v3 Basiscomponenten, Stichting HL7 Nederland [Online] Beschikbaar op:http://www.hl7.nl/images/downloads/Implementatiehandleiding%20HL7v3%20Basiscomponenten%20%202.3NL_secure.pdf [Geraadpleegd: 23 februari 2015].

Uitgevende instanties

De identificerende nummers worden uitgegeven door de volgende instanties

Burgerservicenummer

Identificerend nummer ID system OID
Burgerservicenummer OID: 2.16.840.1.113883.2.4.6.3

Valuesets

GenderidentiteitCodelijst

Valueset OID: 2.16.840.1.113883.2.4.3.11.60.40.2.0.1.2 Binding: Extensible Status: Active
Conceptnaam Conceptcode Codestelselnaam Codesysteem OID Omschrijving
Mannelijke genderidentiteit 446151000124109 SNOMED CT 2.16.840.1.113883.6.96 Identificeert zich als man
Vrouwelijke genderidentiteit 446141000124107 SNOMED CT 2.16.840.1.113883.6.96 Identificeert zich als vrouw
Non-binaire genderidentiteit 33791000087105 SNOMED CT 2.16.840.1.113883.6.96 Identificeert zich als non-binair
Waarde Other (OTH) uit codestelsel NullFlavor (OID: 2.16.840.1.113883.5.1008) is toegestaan in deze waardenlijst.

GeslachtCodelijst

Valueset OID: 2.16.840.1.113883.2.4.3.11.60.40.2.0.1.1 Binding: Required Status: Active
Conceptnaam Conceptcode Codestelselnaam Codesysteem OID Omschrijving
Undifferentiated UN AdministrativeGender 2.16.840.1.113883.5.1 Ongedifferentieerd
Male M AdministrativeGender 2.16.840.1.113883.5.1 Man
Female F AdministrativeGender 2.16.840.1.113883.5.1 Vrouw, V
Unknown UNK NullFlavor 2.16.840.1.113883.5.1008 Onbekend, Genderneutraal, X
Andere waarden zijn niet toegestaan

Deze bouwsteen in overige publicaties

Bouwsteen verwijzingen

Deze bouwsteen verwijst naar

Deze bouwsteen wordt gebruikt in

Technische specificaties in HL7v3 CDA en HL7 FHIR

Om informatie op basis van zorginformatiebouwstenen uit te wisselen zijn aanvullende, meer technische specificaties nodig.
Niet iedere omgeving kan met dezelfde technische specificaties overweg. Om deze reden zijn er meerdere typen technische specificaties:

  • HL7® versie 3 CDA compatibele specificaties, beschikbaar via de Nictiz ART-DECOR® omgeving
  • HL7® FHIR® compatibele specificaties, beschikbaar via de Nictiz-omgeving op de Simplifier FHIR Registry

Downloads

De bouwsteen is ook beschikbaar als pdf bestand of als spreadsheet

Over deze informatie

De informatie in deze wiki pagina is gebaseerd op de prepublicatie 2026-1
SNOMED CT en LOINC codes zijn gebaseeerd op:

  • SNOMED Clinical Terms versie: 20260331 [R] (maart 2026-editie)
  • LOINC version 2.81

De voorwaarden van gebruik staan op de beginpagina
Deze pagina is gegenereerd op 17/04/2026 12:07:56 met ZibExtraction v. 10.0.9603.19166


Terug naar ZIB overzicht