Patientbespreking-v3.0(2026-1NL)

Uit Zorginformatiebouwstenen
Naar navigatie springen Naar zoeken springen



Algemeen

Naam: nl.zorg.Patientbespreking
Versie: 3.0
ZIB Status:Final
Publicatie: 2026-1
Publicatie status: Prepublished
Publicatie datum: 17-04-2026


Terug naar ZIB overzicht

Metadata

DCM::CoderList
DCM::ContactInformation.Address *
DCM::ContactInformation.Name *
DCM::ContactInformation.Telecom *
DCM::ContentAuthorList
DCM::CreationDate 10-04-2020
DCM::DeprecatedDate
DCM::DescriptionLanguage nl
DCM::EndorsingAuthority.Address
DCM::EndorsingAuthority.Name NFU
DCM::EndorsingAuthority.Telecom
DCM::Id 2.16.840.1.113883.2.4.3.11.60.40.3.15.2
DCM::KeywordList Patiëntbespreking, MDO
DCM::LifecycleStatus Final
DCM::ModelerList
DCM::Name nl.zorg.Patientbespreking
DCM::PublicationDate 17-04-2026
DCM::PublicationStatus Prepublished
DCM::ReviewerList
DCM::RevisionDate 07-04-2025
DCM::Supersedes nl.zorg.Patientbespreking-v2.0
DCM::Version 3.0
HCIM::PublicationLanguage NL

Revision History

Publicatieversie 1.0 (01-09-2020)

Publicatieversie 1.1 (01-12-2021)

ZIB-1412 zib Visus - code 'Anders, specificeer'
ZIB-1425 zib Patientbespreking Wikitabelrijvolgorde
ZIB-1493 Sectie References bevat een nogal voorlopige tekst. Graag aanvullen of inhoud geheel verwijderen
ZIB-1514 Spelfouten in de zib van PatientBespreking

Publicatieversie 1.1.1 (10-06-2022)

ZIB-1603 Tekstuele wijzigingen zib Patientbespreking (2020)

Publicatieversie 2.0 (15-10-2023)

ZIB-1637 Patientbespreking::Beleid definitiecode

Publicatieversie 3.0 (24-04-2024)

ZIB-2620 PatientBespreking - Vervangen van de verwijzing naar Probleem

Concept

Een patiëntbespreking is een overleg van zorgverleners onderling waarin de resultaten van onderzoeken en behandeling besproken worden met als doel een gezamenlijk advies te formuleren voor de behandeling van de patiënt. Een bespreking in aanwezigheid van de patiënt wordt ook wel een multidisciplinair consult genoemd. Wanneer zorgprofessionals vanuit diverse disciplines participeren en dit structureel (lokaal, regionaal, sub regionaal of vanuit een samenwerkingsverband) is georganiseerd, wordt dit vaak een multidisciplinair overleg (MDO) genoemd.

Purpose

Het doel van de patiëntbespreking is om met zorgverleners van alle bij de (verpleegkundige) diagnose of een symptoom van de patiënt betrokken disciplines de gezondheidstoestand van de patiënt te evalueren en het vervolgbeleid af te stemmen voor een optimale behandeling. Daarbij wordt gebruik gemaakt van de resultaten van onderzoek, behandeling en de meest recente (wetenschappelijke) inzichten m.b.t. de gezondheidstoestand van de patiënt.

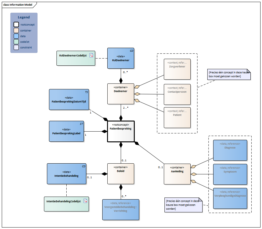
Information Model


VerpleegkundigeDiagnose-v1.0(2026-1NL)Symptoom-v2.0(2026-1NL)Diagnose-v2.0(2026-1NL)#5902Patient-v4.3(2026-1NL)#RolDeelnemerCodelijstContactpersoon-v5.0(2026-1NL)#5900#5886Verrichting-v6.0(2026-1NL)#IntentieBehandelingCodelijst#5899#5904#5894#5890Zorgverlener-v4.0.1(2026-1NL)#5895


Type Id Concept Card. Definitie DefinitieCode Verwijzing
NL-CM:15.2.1 Patientbespreking Rootconcept van de bouwsteen Patientbespreking. Dit rootconcept bevat alle gegevenselementen van de bouwsteen Patientbespreking.
384682003 Multidisciplinair overleg
NL-CM:15.2.5 PatientbesprekingLabel 1 De naam of aanduiding waaronder de patiëntbespreking bekend staat, bijvoorbeeld MDO Hoofd Hals tumoren.
NL-CM:15.2.6 PatientbesprekingDatumTijd 1 De datum en eventueel tijd waarop de patiëntbespreking plaatsvindt of heeft plaatsgevonden.
439771001 Datum van gebeurtenis
NL-CM:15.2.13 Deelnemer 2 ..* Container van het concept Deelnemer. Deze container bevat alle gegevenselementen van het concept Deelnemer.
NL-CM:15.2.14 RolDeelnemer 0..* Rol van de persoon bij de patiëntbespreking, bijvoorbeeld voorzitter, expert, aanmelder, notulist.
RolDeelnemerCodelijst
NL-CM:15.2.3 Zorgverlener (0..1) Zorgverlener als deelnemer aan de patiëntbespreking.
Zorgverlener
NL-CM:15.2.15 Contactpersoon (0..1) Contactpersoon als deelnemer aan de patiëntbespreking.
Contactpersoon
NL-CM:15.2.16 Patient (0..1) De patient zelf als deelnemer aan de patiëntbespreking.
Patient
NL-CM:15.2.17 Aanleiding 0..1 Container van het concept Aanleiding. Deze container bevat alle gegevenselementen van het concept Aanleiding.
NL-CM:15.2.18 Diagnose (0..1) De diagnose die aanleiding is voor het bespreken van de patiënt in de patiëntbespreking.
Diagnose
NL-CM:15.2.19 Symptoom (0..1) Het symptoom dat aanleiding is voor het bespreken van de patiënt in de patiëntbespreking.
Symptoom
NL-CM:15.2.20 VerpleegkundigeDiagnose (0..1) De verpleegkundige diagnose die aanleiding is voor het bespreken van de patiënt in de patiëntbespreking.
VerpleegkundigeDiagnose
NL-CM:15.2.10 Beleid 0..1 Container van het concept Beleid. Deze container bevat alle gegevenselementen van het concept Beleid.
160841000146102 Sectie voor MDO-beleid
NL-CM:15.2.12 VoorgesteldeBehandeling::Verrichting 0..* Voorgestelde behandeling.
Verrichting
NL-CM:15.2.11 IntentieBehandeling 0..1 Bedoeling of intentie van de voorgestelde behandeling, bijvoorbeeld conform de richtlijn of het protocol, curatief, palliatief, trial etc.
395077000 Doel van behandeling
IntentieBehandelingCodelijst

Kolommen Concept en DefinitieCode: houdt de muis boven de waarde voor meer informatie
Voor uitleg over de gebruikte symbolen, zie de legenda pagina

Example Instances

PatientBespreking
Label
Expertpanel MDO colorectaal
Deelnemers
Naam Specialisme Zorgaanbieder Contactgegevens DeelnemerRol
W. Klaasen Verpleegkundige MUMC+ 043-8547930 Casemanager
Drs. S. Curie Radioloog MUMC+ 043-9263795 Expert
Dr. R. van Heck Internist-oncoloog MUMC+ 043-5388393 Voorzitter
Dr. J. Willems Chirurg-oncoloog Laurentius zkh 0475-645398 Aanmelder
Dr. de Groot Lever-chirurg MMC 040-5921909 Expert
Dr. Stevens Lever-chirurg MUMC+ 043-8748887 Expert
Patient en/of contactpersoon
Dhr. Pieterse 0475 - 228844
Mw. Pieterse-de Groot 06 – 11114444
Patient Bespreking DatumTijd Patient Aanleiding
Diagnose
25-06-2020 10:15 – 10:30 Dhr. Pieterse 781382000 |Malignant neoplasm of colon and/or rectum
Beleid
Intentie Behandeling
Curatief
VoorgesteldeBehandeling::Verrichting
VerrichtingType Datum UitgevoerdDoor Locatie
Partiële leverresectie 09-2020 Dr. Stevens MUMC+

References

volgt n

Valuesets

IntentieBehandelingCodelijst

Valueset OID: 2.16.840.1.113883.2.4.3.11.60.40.2.15.2.1 Binding: Extensible Status: Active
Conceptnaam Conceptcode Codestelselnaam Codesysteem OID Omschrijving
Volgen van klinisch zorgpad 370858005 SNOMED CT 2.16.840.1.113883.6.96 Behandeling conform richtlijn
Curatieve intentie 373808002 SNOMED CT 2.16.840.1.113883.6.96 Curatieve behandeling
Palliatieve zorg 103735009 SNOMED CT 2.16.840.1.113883.6.96 Palliatieve zorg
Beoordelen van geschiktheid voor deelname aan klinisch-wetenschappelijk onderzoek 450332002 SNOMED CT 2.16.840.1.113883.6.96 Toetsing van inclusiecriteria voor clinical trial
Waarde Other (OTH) uit codestelsel NullFlavor (OID: 2.16.840.1.113883.5.1008) is toegestaan in deze waardenlijst.

RolDeelnemerCodelijst

Valueset OID: 2.16.840.1.113883.2.4.3.11.60.40.2.15.2.2 Binding: Extensible Status: Active
Conceptnaam Conceptcode Codestelselnaam Codesysteem OID Omschrijving
Voorzitter VOORZ RolBespreking 2.16.840.1.113883.2.4.3.11.60.40.4.26.1 Voorzitter van de patiëntbespreking
Aanmelder AANM RolBespreking 2.16.840.1.113883.2.4.3.11.60.40.4.26.1 Aanmelder van de patiënt bij de bespreking
Expert EXPR RolBespreking 2.16.840.1.113883.2.4.3.11.60.40.4.26.1 Inhoudelijk expert bij de bespreking
Waarde Other (OTH) uit codestelsel NullFlavor (OID: 2.16.840.1.113883.5.1008) is toegestaan in deze waardenlijst.

Deze bouwsteen in overige publicaties

Bouwsteen verwijzingen

Deze bouwsteen verwijst naar

Deze bouwsteen wordt gebruikt in

--

Technische specificaties in HL7v3 CDA en HL7 FHIR

Om informatie op basis van zorginformatiebouwstenen uit te wisselen zijn aanvullende, meer technische specificaties nodig.
Niet iedere omgeving kan met dezelfde technische specificaties overweg. Om deze reden zijn er meerdere typen technische specificaties:

  • HL7® versie 3 CDA compatibele specificaties, beschikbaar via de Nictiz ART-DECOR® omgeving
  • HL7® FHIR® compatibele specificaties, beschikbaar via de Nictiz-omgeving op de Simplifier FHIR Registry

Downloads

De bouwsteen is ook beschikbaar als pdf bestand of als spreadsheet

Over deze informatie

De informatie in deze wiki pagina is gebaseerd op de prepublicatie 2026-1
SNOMED CT en LOINC codes zijn gebaseeerd op:

  • SNOMED Clinical Terms versie: 20260331 [R] (maart 2026-editie)
  • LOINC version 2.81

De voorwaarden van gebruik staan op de beginpagina
Deze pagina is gegenereerd op 17/04/2026 12:08:00 met ZibExtraction v. 10.0.9603.19166


Terug naar ZIB overzicht