Verrichting-v6.0(2026-1NL)

Uit Zorginformatiebouwstenen
Naar navigatie springen Naar zoeken springen



Algemeen

Naam: nl.zorg.Verrichting
Versie: 6.0
ZIB Status:Final
Publicatie: 2026-1
Publicatie status: Prepublished
Publicatie datum: 17-04-2026


Terug naar ZIB overzicht

Metadata

DCM::CoderList Kerngroep Registratie aan de Bron
DCM::ContactInformation.Address *
DCM::ContactInformation.Name *
DCM::ContactInformation.Telecom *
DCM::ContentAuthorList Projectgroep Generieke Overdrachtsgegevens & Kerngroep Registratie aan de Bron
DCM::CreationDate 6-6-2012
DCM::DeprecatedDate
DCM::DescriptionLanguage nl
DCM::EndorsingAuthority.Address
DCM::EndorsingAuthority.Name PM
DCM::EndorsingAuthority.Telecom
DCM::Id 2.16.840.1.113883.2.4.3.11.60.40.3.14.1
DCM::KeywordList procedure,verrichting
DCM::LifecycleStatus Final
DCM::ModelerList Kerngroep Registratie aan de Bron
DCM::Name nl.zorg.Verrichting
DCM::PublicationDate 17-04-2026
DCM::PublicationStatus Prepublished
DCM::ReviewerList Projectgroep Generieke Overdrachtsgegevens & Kerngroep Registratie aan de Bron
DCM::RevisionDate 08-04-2025
DCM::Supersedes nl.zorg.Verrichting-v5.4.1
DCM::Version 6.0
HCIM::PublicationLanguage NL

Revision History

Publicatieversie 1.0 (15-02-2013)

Publicatieversie 1.1 (01-07-2013)

ZIB-55 RFC Bouwsteen Procedure
ZIB-24 Diagnostische verrichtingen onderdeel van Results

Publicatieversie 1.2 (01-04-2015)

ZIB-84 Klinische bouwsteen nl.nfu.OverdrachtProcedure uitbreiden met Aanvrager (n.a.v. issue #077)
ZIB-93 Bouwsteennaam Procedure wijzigen in Verrichting
ZIB-95 Elementen in Example of the Instrument OverdrachtProcedure komen niet terug in model
ZIB-122 De definitie van de sectie Concept van de bouwsteen OverdrachtProcedure aanpassen.
ZIB-270 Aanpassen DCM::DefinitionCode van rootconcept Verrichting van NL-CM-14.1.1 naar NL-CM:14.1.1.
ZIB-271 In de klinische bouwsteen OverdrachtProcedure DCM::ValueSet SNOMED CT aangepast van concept AnatomischeLokalisatie naar tagged value DCM::ContentExpression.
ZIB-272 In klinische bouwsteen OverdrachtProcedure DCM::ValueSet CBV verrichtingen van concept VerrichtingType aangepast naar tagged value DCM::CodeSystem.
ZIB-273 Tagged value DCM::ReferencedDefinitionCode is onjuist voor classes UitgevoerdDoor::Zorgverlener en AangevraagdDoor::Zorgverlener, dit zou NL-CM:17.1.1 moeten zijn i.p.v. NL-CM:17.1.2.
ZIB-308 Prefix Overdracht weggehaald bij de generieke bouwstenen
ZIB-325 AnatomischeLokaisatie wijzigen in AnatomischeLocatie
ZIB-353 Tagged values DCM::CodeSystem aanpassen naar DCM::ValueSet incl. gekoppelde codelijst.

Incl. algemene wijzigingsverzoeken:

ZIB-94 Aanpassen tekst van Disclaimer, Terms of Use & Copyrights
ZIB-154 Consequenties opsplitsing Medicatie bouwstenen voor overige bouwstenen.
ZIB-200 Naamgeving SNOMED CT in tagged values klinische bouwstenen gelijk getrokken.
ZIB-201 Naamgeving OID: in tagged value notes van klinische bouwstenen gelijk getrokken.
ZIB-309 EOI aangepast
ZIB-324 Codelijsten Name en Description beginnen met een Hoofdletter
ZIB-326 Tekstuele aanpassingen conform de kwaliteitsreview kerngroep 2015

Publicatieversie 3.0 (01-05-2016)

ZIB-401 CBV Verrichtingen mist geldig OID
ZIB-453 Wijziging naamgeving ZIB's en logo's door andere opzet van beheer

Publicatieversie 3.1 (04-09-2017)

ZIB-475 Terminologiekoppeling Drugsgebruik
ZIB-549 De Engelse naam van de bouwsteen en het rootconcept zijn niet correct
ZIB-564 Aanpassing/harmonisatie Engelse conceptnamen
ZIB-576 Aanpassen bouwstenen die nog de prefix overdracht hebben, zodat de prefix kan vervallen.
ZIB-578 Aan het concept anatomische locatie moet een concept Laterariteit toegevoegd worden.

Publicatieversie 4.0 (04-09-2017)

ZIB-457 Uitbreiding AnatomischeLocatieCodelijst met Snomed qualifiers
ZIB-458 Uitbreiding met dataelement "werkwijze"
ZIB-515 Geen informatie
ZIB-518 Geen informatie
ZIB-549 De Engelse naam van de bouwsteen en het rootconcept zijn niet correct
ZIB-564 Aanpassing/harmonisatie Engelse conceptnamen
ZIB-574 Alleen verwijzen naar het rootconcept van de ZIB.
ZIB-576 Aanpassen bouwstenen die nog de prefix overdracht hebben, zodat de prefix kan vervallen.
ZIB-578 Aan het concept anatomische locatie moet een concept Laterariteit toegevoegd worden.
ZIB-581 Geen informatie
ZIB-585 Toevoegen concept Lateraliteit aan het concept Anatomische Locatie

Publicatieversie 4.1 (31-12-2017)

ZIB-646 Aanpassing SNOMED codes

Publicatieversie 4.2 (26-02-2019)

ZIB-624 Waardelijsten met DHD en Nationale Kernset Patiëntproblemen V&VN niet implementeerbaar
ZIB-633 Toevoegen SNOMED CT als codelijst aan VerrichtingType, naast de DHD Verrichtingenthesaurus
ZIB-625 Verrichting: uitbreiden VerrichtingTypeCodelijst met codestelsel NZa
ZIB-675 toevoegen CBV codelijst aan verrichtingtype

Publicatieversie 5.0 (06-07-2019)

ZIB-821 OverdrachtGeplandeZorgactiviteit laten vervallen en onderliggende zibs aanpassen

Publicatieversie 5.1 (31-01-2020)

ZIB-954 correctie omschrijving van VerrichtingType
ZIB-908 Ontbrekende OIDs toevoegen voor NZa, CBV en VT

Publicatieversie 5.2 (01-09-2020)

ZIB-666 Graag toevoegen ggz DBC verrichtingen
ZIB-993 DatumTijd in relatie to Start/Eind concepten voor verrichting gebaseerde zibs
ZIB-1087 Naamswijziging zib Verrichting naar zib Behandeling
ZIB-1088 Toevoegen tabel 49 aan zib Verrichting
ZIB-1095 Verrichting geschikt maken voor behandeladvies
ZIB-1116 Geen informatie

Publicatieversie 5.3 (01-12-2021)

ZIB-977 Uitbreiden refsets voor VerrichtingType
ZIB-1444 Procedure.ProcedureMethod description nog in verleden tijd geschreven

Publicatieversie 5.4 (10-06-2022)

ZIB-1488 Klopt de kardinaliteit 0..* voor Aanvrager in zib Verrichting
ZIB-1602 "Treatment t" moet waarschijnlijk gewoon "Treatment" zijn?

Publicatieversie 5.4.1 (15-10-2023)

ZIB-1785 Fout in definitietekst VerrichtingEindDatum
ZIB-1974 Suggested typo and textual improvements

Publicatieversie 6.0 (24-04-2024)

ZIB-2096 Waardelijst GGZ-Verrichtingen niet meer online beschikbaar via URL
ZIB-2395 Referentie SNOMED besluit toevoegen en zibs uitbreiden met SNOMED
ZIB-2624 Verrichting - Vervanging van de verwijzing naar Probleem

Concept

Het concept Verrichting beschrijft een therapeutische of diagnostische verrichting, die de patiënt heeft ondergaan of zal ondergaan. Het concept kan in de juiste context zowel historische, toekomstige als geadviseerde verrichtingen beschrijven.
Een verrichting kan een simpele bloeddrukmeting zijn maar ook een complexe hartoperatie.
In sommige zorgsectoren wordt in plaats van de term verrichting de term behandeling gebruikt.

Purpose

Een verrichting wordt uitgevoerd of gepland in het kader van een uitgezet beleid of voor het verkrijgen van aanvullende informatie in het diagnostisch proces. Het vastleggen van verrichtingen dient om inzicht te krijgen in de behandeling van de patiënt. Daarnaast worden verrichtingen vastgelegd ten behoeve van administratieve doeleinden zoals facturering en werklastmeting, wetenschappelijk onderzoek en/of onderwijs.

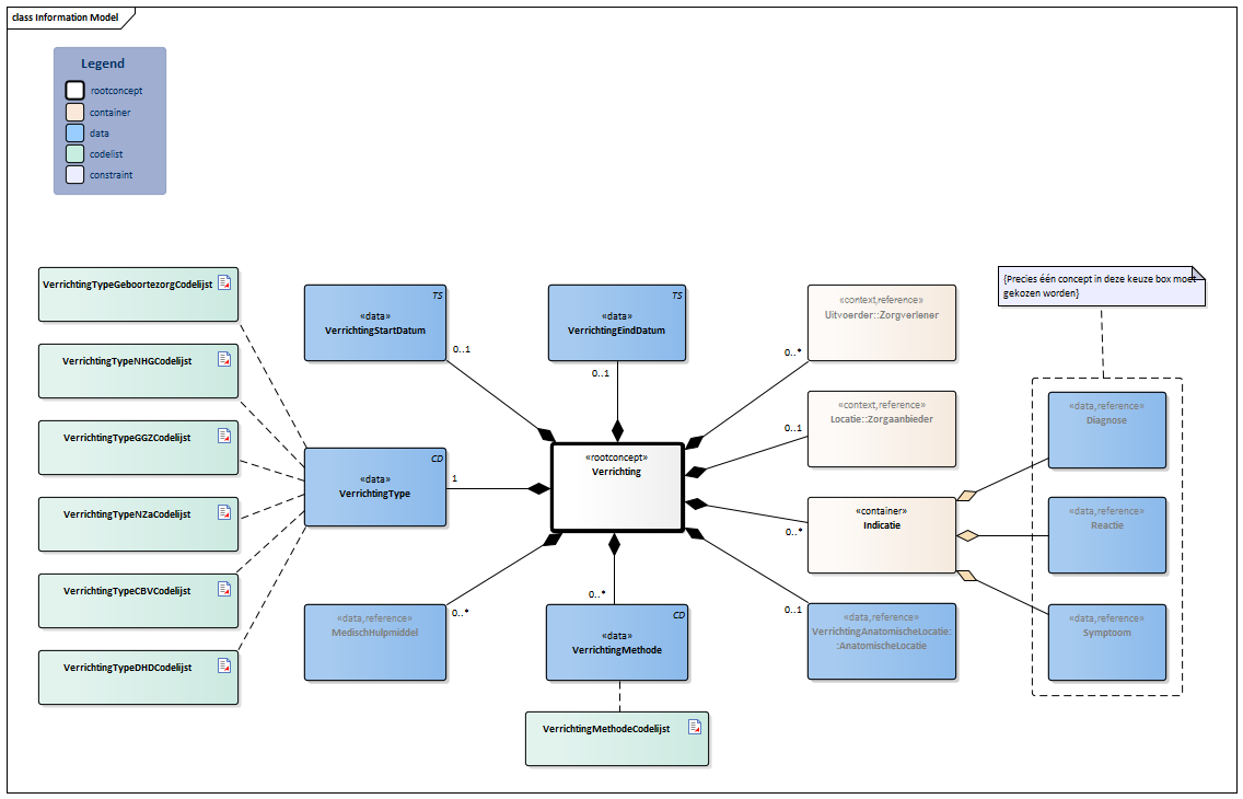
Information Model


Symptoom-v2.0(2026-1NL)Reactie-v3.0(2026-1NL)Diagnose-v2.0(2026-1NL)#6414#VerrichtingTypeGeboortezorgCodelijstAnatomischeLocatie-v1.0.4(2026-1NL)#VerrichtingTypeNHGCodelijst#VerrichtingTypeGGZCodelijst#VerrichtingTypeCBVCodelijst#VerrichtingTypeNZaCodelijst#VerrichtingMethodeCodelijst#6411#VerrichtingTypeDHDCodelijst#6409#6400Zorgaanbieder-v3.6(2026-1NL)MedischHulpmiddel-v5.0(2026-1NL)#6396Zorgverlener-v4.0.1(2026-1NL)#6399


Type Id Concept Card. Definitie DefinitieCode Verwijzing
NL-CM:14.1.1 Verrichting Rootconcept van de bouwsteen Verrichting. Dit rootconcept bevat alle gegevenselementen van de bouwsteen Verrichting.
71388002 Verrichting
NL-CM:14.1.2 VerrichtingStartDatum 0..1 De (gewenste) startdatum (en eventueel starttijd) van de verrichting. Een vage datum, bv. alleen een jaartal, is toegestaan.

Het element biedt de mogelijkheid om de start van de periode van een reeks bij elkaar behorende verrichtingen aan te geven.

NL-CM:14.1.3 VerrichtingEindDatum 0..1 De einddatum (en eventueel eindtijd) van de verrichting. Een vage datum, bijv. alleen een jaartal, is toegestaan.

Het element biedt de mogelijkheid om het einde van de periode van een reeks bij elkaar behorende verrichtingen aan te geven. De einddatum wordt alleen gebruikt bij een verrichting die enige tijd duurt en wordt dan altijd toegepast. Als de verrichting nog voortduurt wordt de waarde leeggelaten. Voor instantane of heel kort durende verrichtingen wordt het element niet ingevuld.

NL-CM:14.1.6 Uitvoerder::Zorgverlener 0..* De zorgverlener die de verrichting heeft uitgevoerd of zal uitvoeren. In de meeste gevallen wordt alleen het specialisme en niet de naam van de zorgverlener doorgegeven.
Zorgverlener
NL-CM:14.1.5 Locatie::Zorgaanbieder 0..1 De zorginstelling waar de verrichting is, wordt of zal worden uitgevoerd.
Zorgaanbieder
NL-CM:14.1.13 VerrichtingAnatomischeLocatie::AnatomischeLocatie 0..1 Anatomische locatie die de focus is van de verrichting.
405813007 Directe locatie van verrichting
AnatomischeLocatie
NL-CM:14.1.14 Indicatie 0..* Container van het concept Indicatie. Deze container bevat alle gegevenselementen van het concept Indicatie.
NL-CM:14.1.15 Diagnose (0..1) Een diagnose die als indicatie geldt voor de verrichting.
Diagnose
NL-CM:14.1.16 Reactie (0..1) Een reactie op een stof of straling die als indicatie geldt voor de verrichting.
Reactie
NL-CM:14.1.17 Symptoom (0..1) Een symptoom dat als indicatie geldt voor de verrichting.
Symptoom
NL-CM:14.1.12 VerrichtingMethode 0..* De methode of de techniek die is of wordt toegepast bij het uitvoeren van de verrichting, zoals toegangsmethode, lavage, pressuring, etc
260686004 Methode
VerrichtingMethodeCodelijst
NL-CM:14.1.7 MedischHulpmiddel 0..* Het product waarvan het plaatsen in of aan het lichaam het doel is van de verrichting, bijv. het plaatsen van een implantaat.
405815000 Hulpmiddel voor verrichting
MedischHulpmiddel
NL-CM:14.1.4 VerrichtingType 1 De naam van de verrichting.

Gekozen kan worden uit de DHD verrichtingenthesaurus, het verrichtingenbestand (CBV), de zorgactiviteiten (NZa), de GGZ Verrichtingenlijst (GGZ) en NHG Ingrepen en behandelingen tabel (NHG).

VerrichtingTypeCBVCodelijst
VerrichtingTypeDHDCodelijst
VerrichtingTypeGeboortezorgCodelijst
VerrichtingTypeGGZCodelijst
VerrichtingTypeNHGCodelijst
VerrichtingTypeNZaCodelijst

Kolommen Concept en DefinitieCode: houdt de muis boven de waarde voor meer informatie
Voor uitleg over de gebruikte symbolen, zie de legenda pagina

Example Instances

Verrichting
VerrichtingStartDatum 05-06-2012
VerrichtingEindDatum
VerrichtingType Knieprothese implantatie gewricht
VerrichtingMethode
Uitvoerder
Specialisme Orthopedie
Locatie
OrganisatieNaam UMCG
Indicatie
Diagnose
DiagnoseNaam Artrose knie
AnatomischeLocatie
Locatie Knie
Lateraliteit Rechts
MedischHulpmiddel
ProductOmschrijving Implant, Gen 2 Tibia Insert 5/6-9mm
Product
ProductID (01)05050474530799 (17)160131 (21)1148130801
ProductType Implanteerbare knieprothese

Instructions

Waardenlijsten of valuesets uit deze zib worden mogelijk deprecated op het moment dat het SNOMED-besluit van kracht wordt in Nederland. Meer informatie over het SNOMED-besluit en wat de implementatie betekend voor zibs vindt u op https://zibs.nl/wiki/SNOMEDbesluit.

Valuesets

VerrichtingMethodeCodelijst

Valueset OID: 2.16.840.1.113883.2.4.3.11.60.40.2.14.1.4 Binding: Required Status: Active
Conceptnaam Codestelselnaam Codesysteem OID
SNOMED CT: <129264002|Handeling| SNOMED CT 2.16.840.1.113883.6.96
Waarde Other (OTH) uit codestelsel NullFlavor (OID: 2.16.840.1.113883.5.1008) is toegestaan in deze waardenlijst.

VerrichtingTypeCBVCodelijst

Valueset OID: 2.16.840.1.113883.2.4.3.11.60.40.2.14.1.6 Binding: Required Status: Active
Conceptnaam Codestelselnaam Codesysteem OID
Alle waarden CBV codes 2.16.840.1.113883.2.4.3.120.5.3
Waarde Other (OTH) uit codestelsel NullFlavor (OID: 2.16.840.1.113883.5.1008) is toegestaan in deze waardenlijst.

VerrichtingTypeDHDCodelijst

Valueset OID: 2.16.840.1.113883.2.4.3.11.60.40.2.14.1.2 Binding: Required Status: Active
Conceptnaam Codestelselnaam Codesysteem OID
Alle waarden DHD Verrichtingenthesaurus 2.16.840.1.113883.2.4.3.120.5.2
Waarde Other (OTH) uit codestelsel NullFlavor (OID: 2.16.840.1.113883.5.1008) is toegestaan in deze waardenlijst.

VerrichtingTypeGeboortezorgCodelijst

Valueset OID: 2.16.840.1.113883.2.4.3.11.60.40.2.14.1.9 Binding: Required Status: Active
Conceptnaam Codestelselnaam Codesysteem OID
SNOMED CT: ^146481000146103|Referentieset met obstetrische verrichtingen| SNOMED CT 2.16.840.1.113883.6.96
Waarde Other (OTH) uit codestelsel NullFlavor (OID: 2.16.840.1.113883.5.1008) is toegestaan in deze waardenlijst.

VerrichtingTypeGGZCodelijst

Valueset OID: 2.16.840.1.113883.2.4.3.11.60.40.2.14.1.7 Binding: Required Status: Active
Conceptnaam Codestelselnaam Codesysteem OID
Alle waarden [DEPRECATED] GGZ Verrichtingenijst 2.16.840.1.113883.3.3210.14.2.2.15
SNOMED CT: ^140741000146104|Referentieset met verrichtingen betreffende geestelijke gezondheidszorg| SNOMED CT 2.16.840.1.113883.6.96
Waarde Other (OTH) uit codestelsel NullFlavor (OID: 2.16.840.1.113883.5.1008) is toegestaan in deze waardenlijst.

VerrichtingTypeNHGCodelijst

Valueset OID: 2.16.840.1.113883.2.4.3.11.60.40.2.14.1.8 Binding: Required Status: Active
Conceptnaam Codestelselnaam Codesysteem OID
Alle waarden NHG tabel 49 Ingrepen en behandelingen 2.16.840.1.113883.2.4.4.30.49
Waarde Other (OTH) uit codestelsel NullFlavor (OID: 2.16.840.1.113883.5.1008) is toegestaan in deze waardenlijst.

VerrichtingTypeNZaCodelijst

Valueset OID: 2.16.840.1.113883.2.4.3.11.60.40.2.14.1.5 Binding: Required Status: Active
Conceptnaam Codestelselnaam Codesysteem OID
Alle waarden NZa codes 2.16.840.1.113883.2.4.3.27.15.5
Waarde Other (OTH) uit codestelsel NullFlavor (OID: 2.16.840.1.113883.5.1008) is toegestaan in deze waardenlijst.

Deze bouwsteen in overige publicaties

Bouwsteen verwijzingen

Deze bouwsteen verwijst naar

Deze bouwsteen wordt gebruikt in

Technische specificaties in HL7v3 CDA en HL7 FHIR

Om informatie op basis van zorginformatiebouwstenen uit te wisselen zijn aanvullende, meer technische specificaties nodig.
Niet iedere omgeving kan met dezelfde technische specificaties overweg. Om deze reden zijn er meerdere typen technische specificaties:

  • HL7® versie 3 CDA compatibele specificaties, beschikbaar via de Nictiz ART-DECOR® omgeving
  • HL7® FHIR® compatibele specificaties, beschikbaar via de Nictiz-omgeving op de Simplifier FHIR Registry

Downloads

De bouwsteen is ook beschikbaar als pdf bestand of als spreadsheet

Over deze informatie

De informatie in deze wiki pagina is gebaseerd op de prepublicatie 2026-1
SNOMED CT en LOINC codes zijn gebaseeerd op:

  • SNOMED Clinical Terms versie: 20260331 [R] (maart 2026-editie)
  • LOINC version 2.81

De voorwaarden van gebruik staan op de beginpagina
Deze pagina is gegenereerd op 17/04/2026 12:09:18 met ZibExtraction v. 10.0.9603.19166


Terug naar ZIB overzicht