MedischHulpmiddel-v5.0(2026-1NL)
Algemeen
Naam: nl.zorg.MedischHulpmiddel ![]()
Versie: 5.0
ZIB Status:Final
Publicatie: 2026-1
Publicatie status: Prepublished
Publicatie datum: 17-04-2026
Metadata
| DCM::CoderList | Kerngroep Registratie aan de Bron |
| DCM::ContactInformation.Address | * |
| DCM::ContactInformation.Name | * |
| DCM::ContactInformation.Telecom | * |
| DCM::ContentAuthorList | Projectgroep Generieke Overdrachtsgegevens & Kerngroep Registratie aan de Bron |
| DCM::CreationDate | 2-1-2013 |
| DCM::DeprecatedDate | |
| DCM::DescriptionLanguage | nl |
| DCM::EndorsingAuthority.Address | |
| DCM::EndorsingAuthority.Name | PM |
| DCM::EndorsingAuthority.Telecom | |
| DCM::Id | 2.16.840.1.113883.2.4.3.11.60.40.3.10.1 |
| DCM::KeywordList | medisch hulpmiddel, implantaat |
| DCM::LifecycleStatus | Final |
| DCM::ModelerList | Kerngroep Registratie aan de Bron |
| DCM::Name | nl.zorg.MedischHulpmiddel |
| DCM::PublicationDate | 17-04-2026 |
| DCM::PublicationStatus | Prepublished |
| DCM::ReviewerList | Projectgroep Generieke Overdrachtsgegevens & Kerngroep Registratie aan de Bron |
| DCM::RevisionDate | 08-04-2025 |
| DCM::Supersedes | nl.zorg.MedischHulpmiddel-v4.0 |
| DCM::Version | 5.0 |
| HCIM::PublicationLanguage | NL |
Revision History
Publicatieversie 1.0 (15-02-2013) -
Publicatieversie 1.1 (01-07-2013)
| ZIB-11 | Gebruik van de GS1 standaard |
Publicatieversie 1.2 (01-04-2015)
| ZIB-83 | Wijzigingsvoorstel OverdrachtMedischHulpmiddel |
| ZIB-88 | OverdrachtMedischHulpmiddel |
| ZIB-110 | Example of the instrument van OverdrachtMedischHulpmiddel bevat kolom Zorgverlener, definities binnen deze kolom moeten duidelijker |
| ZIB-249 | In de klinische bouwsteen OverdrachtMedischHulpmiddel DCM::ValueSet SNOMED CT aangepast van concept AnatomischeLocalisatie naar tagged value DCM::ContentExpression. |
| ZIB-250 | In klinische bouwsteen OverdrachtMedischHulpmiddel de waarde van DCM::Name aanpassen van OverdrachtMedischHulpmiddel naar nl.nfu.OverdrachtMedischHulpmiddel. |
| ZIB-251 | Tagged value DCM::ValueSet van concept ProductType aangepast naar DCM::CodeSystem. |
| ZIB-252 | Tagged value DCM::ValueSet GTIN aangepast naar DCM::AssigningAuthority GTIN. |
| ZIB-308 | Prefix Overdracht weggehaald bij de generieke bouwstenen |
| ZIB-327 | AnatomischeLocalisatie wijzigen in AnatomischeLocatie |
| ZIB-353 | Tagged values DCM::CodeSystem aanpassen naar DCM::ValueSet incl. gekoppelde codelijst. |
Incl. algemene wijzigingsverzoeken:
| ZIB-94 | Aanpassen tekst van Disclaimer, Terms of Use & Copyrights |
| ZIB-154 | Consequenties opsplitsing Medicatie bouwstenen voor overige bouwstenen. |
| ZIB-200 | Naamgeving SNOMED CT in tagged values klinische bouwstenen gelijk getrokken. |
| ZIB-201 | Naamgeving OID: in tagged value notes van klinische bouwstenen gelijk getrokken. |
| ZIB-309 | EOI aangepast |
| ZIB-324 | Codelijsten Name en Description beginnen met een Hoofdletter |
| ZIB-326 | Tekstuele aanpassingen conform de kwaliteitsreview kerngroep 2015 |
Publicatieversie 3.0 (01-05-2016)
| ZIB-453 | Wijziging naamgeving ZIB's en logo's door andere opzet van beheer |
Publicatieversie 3.1 (04-09-2017)
| ZIB-457 | Uitbreiding AnatomischeLocatieCodelijst met Snomed qualifiers |
| ZIB-461 | Uitbreiding ProductIDCodelijst met HIBC |
| ZIB-517 | Onduidelijk hoe ProductTypeCodelijst gebruikt moet worden. |
| ZIB-522 | Codestelsel veranderen voor producttype |
| ZIB-547 | Toevoegen SNOMED CT als mogelijk codestelsel voor het coderen van producttype |
| ZIB-549 | De Engelse naam van de bouwsteen en het rootconcept zijn niet correct |
| ZIB-564 | Aanpassing/harmonisatie Engelse conceptnamen |
| ZIB-568 | Example Instances niet correct |
| ZIB-573 | Toevoegen van de mogelijkheid om dimensies van het hulpmiddel aan te geven |
| ZIB-574 | Alleen verwijzen naar het rootconcept van de ZIB. |
| ZIB-578 | Aan het concept anatomische locatie moet een concept Laterariteit toegevoegd worden. |
| ZIB-585 | Toevoegen concept Lateraliteit aan het concept Anatomische Locatie |
Publicatieversie 3.1.1 (01-10-2018)
| ZIB-673 | Tekstueel wijzigen 'medical aid' naar 'medical device'. |
Publicatieversie 3.2 (26-02-2019)
| ZIB-680 | Toevoegen van einddatum bij medisch hulpmiddel |
Publicatieversie 3.3 (06-07-2019)
| ZIB-734 | Geen informatie |
Publicatieversie 3.3.1 (01-09-2020)
| ZIB-1116 | Geen informatie |
| ZIB-1135 | referentie naar codesysteem UNSPSC in issue verwijderen. |
| ZIB-1120 | Typo medisch hulpmiddel |
Publicatieversie 3.4 (01-12-2021)
| ZIB-1279 | refset implantaten beschikbaar in snomed ct NL editie |
| ZIB-1534 | MedicalDevice Enddate staat in het NL ipv EN |
Publicatieversie 3.5 (10-06-2022)
| ZIB-1535 | MedicalDevice ProductID |
Publicatieversie 4.0 (15-10-2023)
| ZIB-1536 | Niet implementeerbaar: zibs VisualFunction, HearingFunction, Respiration, AbilityToPerformMouthcareActivities en BladderFunction |
| ZIB-1778 | Tekstuele wijzigingen zib MedischHulpmiddel (2022) |
| ZIB-1974 | Suggested typo and textual improvements |
Publicatieversie 5.0 (24-04-2024)
| ZIB-2606 | Meerdere zibs: Vervangen van de verwijzing naar Probleem |
Concept
Medische hulpmiddelen kunnen worden omschreven als de inwendig geïmplanteerde en uitwendige apparatuur en/of hulpmiddelen die de patiënt gebruikt of heeft gebruikt om de gevolgen van functionele beperkingen van orgaansystemen te verminderen of om de behandeling van een ziekte mogelijk te maken.
Purpose
Het vastleggen van gegevens over medische hulpmiddelen heeft een aantal redenen. Kennis van aanwezigheid biedt mogelijkheid om implantaten te kunnen traceren en rekening te houden met het hulpmiddel of apparaat bij diagnostische of therapeutische procedures, verzorging en transport.
Voorbeelden hier van zijn:
- De consequenties voor transport, toiletgebruik, etc. indien gebruik wordt gemaakt van een rolstoel;
- De aanwezigheid van een pacemaker is van medisch belang, maar heeft ook consequenties voor planning van radiologisch onderzoek.
Evidence Base
Het vastleggen van gegevens van medisch complexe apparatuur, zoals pacemakers, is in EPD systemen in Nederland nog niet gebruikelijk, maar soms wel een gemis: uit een specialistenbrief valt bv. vaak niet op te maken welke type pacemaker van welke fabrikant bij de patiënt aanwezig is.
VWS zal met wetgeving komen voor een landelijk basisregister voor implantaten. Elke zorginstelling zal de UDI (Unique Device Identification), met een relatie naar GTIN en UPI (Unique Patient Identification) moeten aanleveren aan het basisregister. Dit voorkomt de situatie dat een groot deel van de patiënten met een hulpmiddel of implantaat waar problemen mee zijn gesignaleerd, niet te traceren zijn.
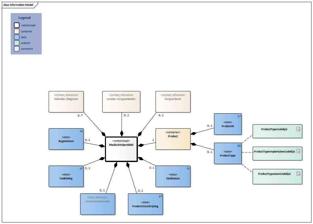
Information Model

| Type | Id | Concept | Card. | Definitie | DefinitieCode | Verwijzing | |||||||||||
| NL-CM:10.1.1 | Rootconcept van de bouwsteen MedischHulpmiddel. Dit rootconcept bevat alle gegevenselementen van de bouwsteen MedischHulpmiddel. |
|
|||||||||||||||
| NL-CM:10.1.17 | 0..* | Die diagnose als indicatie voor het medisch hulpmiddel. |
| ||||||||||||||
| NL-CM:10.1.8 | 0..1 | De zorgaanbieder waar het gebruik van het hulpmiddel geïnitieerd werd of waar het hulpmiddel geïmplanteerd werd. |
| ||||||||||||||
| NL-CM:10.1.9 | 0..1 | De zorgverlener betrokken bij de indicatiestelling voor het gebruik of de implantatie van het hulpmiddel. |
| ||||||||||||||
| NL-CM:10.1.2 | 1 | Het medische hulpmiddel dat wordt gebruikt (inwendig of uitwendig). |
|
||||||||||||||
| NL-CM:10.1.3 | 0..1 | De code van het type product. |
| ||||||||||||||
| NL-CM:10.1.16 | 0..1 | Wereldwijd unieke identificatie van het product, bijvoorbeeld het serienummer of een UDI (unique device identifier). Bij sommige producten stelt de wet het gebruik van een UDI verplicht. Veel gebruikte coderingen zijn HIBC en GS1/GTIN.
|
|||||||||||||||
| NL-CM:10.1.13 | 0..1 | Tekstuele beschrijving van het product. | |||||||||||||||
| NL-CM:10.1.15 | 0..1 | Anatomische locatie van het gebruikte hulpmiddel bij de patiënt. |
|
| |||||||||||||
| NL-CM:10.1.11 | 0..1 | De startdatum van eerste toepassing of implantatie van het medische hulpmiddel. Een vage datum, bijv. alleen een jaartal, is toegestaan. | |||||||||||||||
| NL-CM:10.1.14 | 0..1 | De einddatum van de laatste toepassing of explantatie van het medische hulpmiddel. Een vage datum, bijv. alleen een jaartal, is toegestaan. | |||||||||||||||
| NL-CM:10.1.10 | 0..1 | Opmerking bij de toepassing of informatie over het gebruikte hulpmiddel. |
|
||||||||||||||
Kolommen Concept en DefinitieCode: houdt de muis boven de waarde voor meer informatie
Voor uitleg over de gebruikte symbolen, zie de legenda pagina
Example Instances
| MedischHulpmiddel | ||||||||
| Begin Datum |
Product | Anatomische Locatie | Indicatie | Zorgaanbieder | Zorgverlener | Toelichting | ||
| ProductID | ProductType | Locatie | Lateraliteit | Diagnose | OrganisatieNaam | Specialisme | ||
| 08-03-2012 | GTIN/HIBC code | Rolstoel | Multiple sclerose | Kan korte afstanden lopen | ||||
| MedischHulpmiddel | ||||||||
| Begin Datum |
Product | Anatomische Locatie | Indicatie | Locatie | Zorgverlener | Toelichting | ||
| ProductID | ProductType | Locatie | Lateraliteit | Diagnose | OrganisatieNaam | Specialisme | ||
| 2007 | GTIN/HIBC code | Gehoorapparaat | Oor | Rechts | Presbyacusis | St. Franciscus Gasthuis | Audiologie | Apparaat niet zichtbaar (diep in de gehooringang) |
| MedischHulpmiddel | ||||||||
| Begin Datum |
Product | Anatomische Locatie | Indicatie | Locatie | Zorgverlener | Toelichting | ||
| ProductID | ProductType | Locatie | Lateraliteit | Diagnose | OrganisatieNaam | Specialisme | ||
| 10-02-2004 | GTIN/HIBC code | Pacemaker | Subclavian pouch | Links | Paroxymaal boezemfibrilleren | Academisch Medisch Centrum | Cardiologie | Laatst doorgemeten in 2011 |
References
1. Kamerbrief over het voorstel voor een register van implantaten. [Online] Beschikbaar op: http://www.rijksoverheid.nl/documenten-en-publicaties/kamerstukken/2012/11/20/kamerbrief-over-het-voorstel-voor-een-register-van-implantaten.html [Geraadpleegd: 15 september 2014].
Valuesets
ProductTypeCodelijst
| Valueset OID: 2.16.840.1.113883.2.4.3.11.60.40.2.10.1.1 | Binding: Required | Status: Active |
| Conceptnaam | Codestelselnaam | Codesysteem OID |
| SNOMED CT: <260787004|Fysiek voorwerp| | SNOMED CT | 2.16.840.1.113883.6.96 |
| Waarde Other (OTH) uit codestelsel NullFlavor (OID: 2.16.840.1.113883.5.1008) is toegestaan in deze waardenlijst. | ||
ProductTypeGeenCodelijst
| Valueset OID: 2.16.840.1.113883.2.4.3.11.60.40.2.10.1.7 | Binding: Required | Status: Active |
| Conceptnaam | Conceptcode | Codestelselnaam | Codesysteem OID | Omschrijving |
| Geen | 0 | Hulpmiddelen gehoor | 2.16.840.1.113883.2.4.3.11.22.211 | geen gehoorapparaat |
| Geen | 0 | eCare codes | 2.16.840.1.113883.2.4.3.11.22.218 | geen visuele hulpmiddelen |
| Andere waarden zijn niet toegestaan | ||||
Opm.: Te gebruiken met FunctieZien en FunctieHoren.
ProductTypeImplantatenCodelijst
| Valueset OID: 2.16.840.1.113883.2.4.3.11.60.40.2.10.1.6 | Binding: Required | Status: Active |
| Conceptnaam | Codestelselnaam | Codesysteem OID |
| SNOMED CT: ^52801000146101|Referentieset met implantaten uit landelijk implantatenregister| | SNOMED CT | 2.16.840.1.113883.6.96 |
| Waarde Other (OTH) uit codestelsel NullFlavor (OID: 2.16.840.1.113883.5.1008) is toegestaan in deze waardenlijst. | ||
Deze bouwsteen in overige publicaties
- Publicatie 2015, (Versie 1.2)
- Publicatie 2016, (Versie 3.0)
- Publicatie 2017, (Versie 3.1)
- Pre-publicatie 2018-2, (Versie 3.2)
- Pre-publicatie 2019-2, (Versie 3.3)
- Publicatie 2020, (Versie 3.3.1)
- Pre-publicatie 2021-2, (Versie 3.4)
- Pre-publicatie 2022-1, (Versie 3.5)
- Pre-publicatie 2023-1, (Versie 4.0)
- Publicatie 2024, (Versie 5.0)
Bouwsteen verwijzingen
Deze bouwsteen verwijst naar
Deze bouwsteen wordt gebruikt in
Technische specificaties in HL7v3 CDA en HL7 FHIR
Om informatie op basis van zorginformatiebouwstenen uit te wisselen zijn aanvullende, meer technische specificaties nodig.
Niet iedere omgeving kan met dezelfde technische specificaties overweg. Om deze reden zijn er meerdere typen technische specificaties:
- HL7® versie 3 CDA compatibele specificaties, beschikbaar via de Nictiz ART-DECOR® omgeving

- HL7® FHIR® compatibele specificaties, beschikbaar via de Nictiz-omgeving op de Simplifier FHIR Registry

Downloads
De bouwsteen is ook beschikbaar als pdf bestand
of als spreadsheet
Over deze informatie
De informatie in deze wiki pagina is gebaseerd op de prepublicatie 2026-1
SNOMED CT en LOINC codes zijn gebaseeerd op:
- SNOMED Clinical Terms versie: 20260331 [R] (maart 2026-editie)
- LOINC version 2.81
De voorwaarden van gebruik staan op de beginpagina ![]()
Deze pagina is gegenereerd op 17/04/2026 12:07:34 met ZibExtraction v. 10.0.9603.19166