FunctioneleOfMentaleStatus-v4.0.1(2026-1NL)
Algemeen
Naam: nl.zorg.FunctioneleOfMentaleStatus ![]()
Versie: 4.0.1
ZIB Status:Final
Publicatie: 2026-1
Publicatie status: Prepublished
Publicatie datum: 17-04-2026
Metadata
| DCM::CoderList | Kerngroep Registratie aan de Bron |
| DCM::ContactInformation.Address | * |
| DCM::ContactInformation.Name | * |
| DCM::ContactInformation.Telecom | * |
| DCM::ContentAuthorList | Projectgroep Generieke Overdrachtsgegevens & Kerngroep Registratie aan de Bron |
| DCM::CreationDate | 12-9-2014 |
| DCM::DeprecatedDate | |
| DCM::DescriptionLanguage | nl |
| DCM::EndorsingAuthority.Address | |
| DCM::EndorsingAuthority.Name | PM |
| DCM::EndorsingAuthority.Telecom | |
| DCM::Id | 2.16.840.1.113883.2.4.3.11.60.40.3.4.26 |
| DCM::KeywordList | mentale status, functionele status, functionele beperking, mentale stoornis, ADL |
| DCM::LifecycleStatus | Final |
| DCM::ModelerList | Kerngroep Registratie aan de Bron |
| DCM::Name | nl.zorg.FunctioneleOfMentaleStatus |
| DCM::PublicationDate | 17-04-2026 |
| DCM::PublicationStatus | Prepublished |
| DCM::ReviewerList | Projectgroep Generieke Overdrachtsgegevens & Kerngroep Registratie aan de Bron |
| DCM::RevisionDate | 07-05-2025 |
| DCM::Supersedes | nl.zorg.FunctioneleOfMentaleStatus-v4.0 |
| DCM::Version | 4.0.1 |
| HCIM::PublicationLanguage | NL |
Revision History
Publicatieversie 1.0 (01-04-2015)
| ZIB-89 | Aanpassing OverdrachtFuntioneleStatus door deze te vervangen door een nieuwe bouwsteen die alleen een generieke functionele beperking bevat. |
| ZIB-308 | Prefix Overdracht weggehaald bij de generieke bouwstenen |
Incl. algemene wijzigingsverzoeken:
| ZIB-94 | Aanpassen tekst van Disclaimer, Terms of Use & Copyrights |
| ZIB-154 | Consequenties opsplitsing Medicatie bouwstenen voor overige bouwstenen. |
| ZIB-200 | Naamgeving SNOMED CT in tagged values klinische bouwstenen gelijk getrokken. |
| ZIB-201 | Naamgeving OID: in tagged value notes van klinische bouwstenen gelijk getrokken. |
| ZIB-309 | EOI aangepast |
| ZIB-324 | Codelijsten Name en Description beginnen met een Hoofdletter |
| ZIB-326 | Tekstuele aanpassingen conform de kwaliteitsreview kerngroep 2015 |
Publicatieversie 1.0.1 (22-05-2015)
| ZIB-384 | Inconsistent gebruik van de naam StatusWaardeSnomedCodelijst. |
| ZIB-383 | Inconsistent gebruik van de naam StatusWaardeNOCCodelijst. |
| ZIB-382 | Inconsistent gebruik van de naam StatusWaardeOMAHACodelijst. |
Publicatieversie 3.0 (01-05-2016)
| ZIB-453 | Wijziging naamgeving ZIB's en logo's door andere opzet van beheer |
Publicatieversie 3.1 (04-09-2017)
| ZIB-564 | Aanpassing/harmonisatie Engelse conceptnamen |
Publicatieversie 3.1 (26-02-2019)
| ZIB-681 | ICF 'alle waarden' n.v.t. op FunctioneleOfMentaleStatus antwoord |
Publicatieversie 3.2 (01-09-2020)
| ZIB-1110 | Laten vervallen Omaha en NOC |
| ZIB-1142 | Toevoegen element Geslacht aan ZIB zorgverlener |
Publicatieversie 3.2.1 (01-12-2021)
| ZIB-1575 | Deprecated termen en waardelijsten uit de prepublicatie halen |
Publicatieversie 4.0 (15-04-2024)
| ZIB-1240 | waardelijsten in FunctioneleOfMentaleStatus |
| ZIB-2115 | Aanpassen definitiecodes verwijzingen vanuit zib BehandelDoel |
Publicatieversie 4.0.1 (24-04-2024)
| ZIB-2395 | Referentie SNOMED besluit toevoegen en zibs uitbreiden met SNOMED |
Concept
De functionele of mentale status geeft inzicht in de functionele en mentale beperkingen van de patiënt.
Purpose
De functionele en mentale status van de patiënt kunnen worden vastgelegd om inzicht te geven in de beperkingen van de patiënt waar rekening mee gehouden moet worden bij de verdere behandeling en verpleging en om het resultaat van een behandeling te kunnen evalueren.
Het is niet de bedoeling om diagnoses, die functioneel beperkend (kunnen) zijn hier vast te leggen. Hiervoor dient gebruik gemaakt van de bouwsteen Probleem.
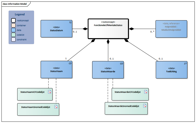
Information Model

| Type | Id | Concept | Card. | Definitie | DefinitieCode | Verwijzing | |||||||||
| NL-CM:4.26.1 | Rootconcept van FunctioneleOfMentaleStatus. Dit concept bevat alle gegevenselementen van de bouwsteen FunctioneleOfMentaleStatus. | ||||||||||||||
| NL-CM:4.26.2 | 1 | Gecodeerde omschrijving van de functionele of mentale status of beperking.
Gebruikte codesystemen zijn:
|
| ||||||||||||
| NL-CM:4.26.3 | 0..1 | De mate waarin de functionele of mentale conditie beperkend is.
Indien zowel statusnaam als statuswaarde gecodeerd vastgelegd worden, dienen beide waarden uit hetzelfde codesysteem te komen. Indien de patiënt een hulpmiddel gebruikt, vindt de beoordeling van de mate van beperking plaats zonder gebruik van dit hulpmiddel. De antwoord codes dienen geselecteerd te worden uit de bij de vraag horende subselectie van het codesysteem conform de voor dat systeem geldende regels. |
| ||||||||||||
| NL-CM:4.26.6 | 0..1 | Datum waarop de status is of wordt vastgesteld. Een vage datum, b.v. alleen een jaartal is toegestaan. | |||||||||||||
| NL-CM:4.26.4 | 0..1 | Toelichtende opmerking als omschrijving van de functionele of mentale status. |
|
||||||||||||
| NL-CM:4.26.5 | 0..* | Hulpmiddel dat de patiënt ter beschikking heeft of krijgt om de impact van de beperking of stoornis te verminderen. |
| ||||||||||||
Kolommen Concept en DefinitieCode: houdt de muis boven de waarde voor meer informatie
Voor uitleg over de gebruikte symbolen, zie de legenda pagina
Example Instances
| FunctioneleOfMentaleStatus | |
| StatusNaam | Zich scheren |
| StatusWaarde | Moeite met scheren |
| StatusDatum | 23-02-2015 |
| Toelichting | -- |
| MedischHulpmiddel | -- |
Instructions
Waardenlijsten of valuesets uit deze zib worden mogelijk deprecated op het moment dat het SNOMED-besluit van kracht wordt in Nederland. Meer informatie over het SNOMED-besluit en wat de implementatie betekend voor zibs vindt u op https://zibs.nl/wiki/SNOMEDbesluit.
Valuesets
StatusNaamICFCodelijst
| Valueset OID: 2.16.840.1.113883.2.4.3.11.60.40.2.4.26.3 | Binding: Required | Status: Active |
| Conceptnaam | Codestelselnaam | Codesysteem OID |
| Alle waarden | ICF | 2.16.840.1.113883.6.254 |
| Waarde Other (OTH) uit codestelsel NullFlavor (OID: 2.16.840.1.113883.5.1008) is toegestaan in deze waardenlijst. | ||
StatusNaamSnomedCodelijst
| Valueset OID: 2.16.840.1.113883.2.4.3.11.60.40.2.4.26.4 | Binding: Required | Status: Active |
| Conceptnaam | Codestelselnaam | Codesysteem OID |
| SNOMED CT: <363787002|Waarneembare entiteit| | SNOMED CT | 2.16.840.1.113883.6.96 |
| Waarde Other (OTH) uit codestelsel NullFlavor (OID: 2.16.840.1.113883.5.1008) is toegestaan in deze waardenlijst. | ||
StatusWaardeICFCodelijst
| Valueset OID: 2.16.840.1.113883.2.4.3.11.60.40.2.4.26.6 | Binding: Required | Status: Active |
| Conceptnaam | Codestelselnaam | Codesysteem OID |
| Alle waarden | ICF | 2.16.840.1.113883.6.254 |
| Waarde Other (OTH) uit codestelsel NullFlavor (OID: 2.16.840.1.113883.5.1008) is toegestaan in deze waardenlijst. | ||
StatusWaardeSnomedCodelijst
| Valueset OID: 2.16.840.1.113883.2.4.3.11.60.40.2.4.26.8 | Binding: Required | Status: Active |
| Conceptnaam | Codestelselnaam | Codesysteem OID |
| SNOMED CT: <260245000|Waarde van bevinding| | SNOMED CT | 2.16.840.1.113883.6.96 |
| Waarde Other (OTH) uit codestelsel NullFlavor (OID: 2.16.840.1.113883.5.1008) is toegestaan in deze waardenlijst. | ||
Deze bouwsteen in overige publicaties
- Publicatie 2015, (Versie 1.0.1)
- Publicatie 2016, (Versie 3.0)
- Publicatie 2017, (Versie 3.1)
- Pre-publicatie 2018-2, (Versie 3.1.1)
- Pre-publicatie 2019-2, (Versie 3.1.1)
- Publicatie 2020, (Versie 3.2)
- Pre-publicatie 2021-2, (Versie 3.2.1)
- Pre-publicatie 2022-1, (Versie 3.2.1)
- Pre-publicatie 2023-1, (Versie 3.2.1)
- Publicatie 2024, (Versie 4.0.1)
Bouwsteen verwijzingen
Deze bouwsteen verwijst naar
Deze bouwsteen wordt gebruikt in
- --
Technische specificaties in HL7v3 CDA en HL7 FHIR
Om informatie op basis van zorginformatiebouwstenen uit te wisselen zijn aanvullende, meer technische specificaties nodig.
Niet iedere omgeving kan met dezelfde technische specificaties overweg. Om deze reden zijn er meerdere typen technische specificaties:
- HL7® versie 3 CDA compatibele specificaties, beschikbaar via de Nictiz ART-DECOR® omgeving

- HL7® FHIR® compatibele specificaties, beschikbaar via de Nictiz-omgeving op de Simplifier FHIR Registry

Downloads
De bouwsteen is ook beschikbaar als pdf bestand
of als spreadsheet
Over deze informatie
De informatie in deze wiki pagina is gebaseerd op de prepublicatie 2026-1
SNOMED CT en LOINC codes zijn gebaseeerd op:
- SNOMED Clinical Terms versie: 20260331 [R] (maart 2026-editie)
- LOINC version 2.81
De voorwaarden van gebruik staan op de beginpagina ![]()
Deze pagina is gegenereerd op 17/04/2026 12:06:27 met ZibExtraction v. 10.0.9603.19166