Ademhaling-v3.2(2026-1NL)

Uit Zorginformatiebouwstenen
Naar navigatie springen Naar zoeken springen



Algemeen

Naam: nl.zorg.Ademhaling
Versie: 3.2
ZIB Status:Final
Publicatie: 2026-1
Publicatie status: Prepublished
Publicatie datum: 17-04-2026


Terug naar ZIB overzicht

Metadata

DCM::CoderList Kerngroep Registratie aan de Bron
DCM::ContactInformation.Address *
DCM::ContactInformation.Name *
DCM::ContactInformation.Telecom *
DCM::ContentAuthorList Projectgroep Generieke Overdrachtsgegevens & Kerngroep Registratie aan de Bron
DCM::CreationDate 1-4-2016
DCM::DeprecatedDate
DCM::DescriptionLanguage nl
DCM::EndorsingAuthority.Address
DCM::EndorsingAuthority.Name PM
DCM::EndorsingAuthority.Telecom
DCM::Id 2.16.840.1.113883.2.4.3.11.60.40.3.12.5
DCM::KeywordList Ademhaling
DCM::LifecycleStatus Final
DCM::ModelerList Kerngroep Registratie aan de Bron
DCM::Name nl.zorg.Ademhaling
DCM::PublicationDate 17-04-2026
DCM::PublicationStatus Prepublished
DCM::ReviewerList Projectgroep Generieke Overdrachtsgegevens & Kerngroep Registratie aan de Bron
DCM::RevisionDate 31-12-2017
DCM::Supersedes nl.zorg.Ademhaling-v3.1
DCM::Version 3.2
HCIM::PublicationLanguage NL

Revision History

Publicatieversie 1.0 (01-04-2015)

ZIB-113 Uitbreiding bouwsteen OverdrachtAdemhalingsfrequentie
ZIB-308 Prefix Overdracht weggehaald bij de generieke bouwstenen
ZIB-361 Naamgeving concept Opmerking aangepast
ZIB-364 Code aanpassen in RitmeCodelijst
ZIB-365 AdemhalingspatroonCodelijst aanvullen en qua naamgeving aanpassen
ZIB-366 Aanpassen conceptnaam ToegevoerdeZuurstof

Incl. algemene wijzigingsverzoeken:

ZIB-94 Aanpassen tekst van Disclaimer, Terms of Use & Copyrights
ZIB-154 Consequenties opsplitsing Medicatie bouwstenen voor overige bouwstenen.
ZIB-200 Naamgeving SNOMED CT in tagged values klinische bouwstenen gelijk getrokken.
ZIB-201 Naamgeving OID: in tagged value notes van klinische bouwstenen gelijk getrokken.
ZIB-309 EOI aangepast
ZIB-324 Codelijsten Name en Description beginnen met een Hoofdletter
ZIB-326 Tekstuele aanpassingen conform de kwaliteitsreview kerngroep 2015

Publicatieversie 1.0.1 (22-05-2015)

ZIB-407 pag 31 incorrecte (oude) naam van bouwsteen staat vermeld
ZIB-398 Tagged value NL-CM:10.1.4 ProductType onjuist

Publicatieversie 1.0.2 (16-07-2015)

ZIB-415 Onjuiste SNOMED CT code in codelijst AfwijkendAdemhalingspatroonCodelijst
ZIB-416 SNOMED CT code onjuist in RitmeCodelijst.

Publicatieversie 3.0 (01-05-2016)

ZIB-453 Wijziging naamgeving ZIB's en logo's door andere opzet van beheer

Publicatieversie 3.1 (04-09-2017)

ZIB-431 Gebruik van LOINC en SNOMED CT in vitale functies gerelateerde zorginformatiebouwstenen
ZIB-441 SNOMED CT: 165033004, Respiratory flow rate
ZIB-549 De Engelse naam van de bouwsteen en het rootconcept zijn niet correct
ZIB-564 Aanpassing/harmonisatie Engelse conceptnamen

Publicatieversie 3.2 (31-01-2020)

ZIB-924 DefintionCodes zib nl.Ademhaling 3.1

Concept

Bij de ademhaling of respiratie stroomt er lucht naar en van de longen, waar de gasuitwisseling plaatsvindt, waarbij zuurstof vanuit de lucht wordt opgenomen in het bloed en koolstofdioxide wordt afgegeven aan de lucht. Observaties van de spontane ademhaling zoals deze meestal geregistreerd worden als onderdeel van de observatie van de vitale functies.

Purpose

Het observeren van de spontane ademhaling van een persoon, inclusief het vastleggen van de ademhalingsfrequentie, diepte en het ritme, wordt gedaan om een indruk te krijgen van de gezondheidstoestand van het pulmonaire systeem van de patiënt.

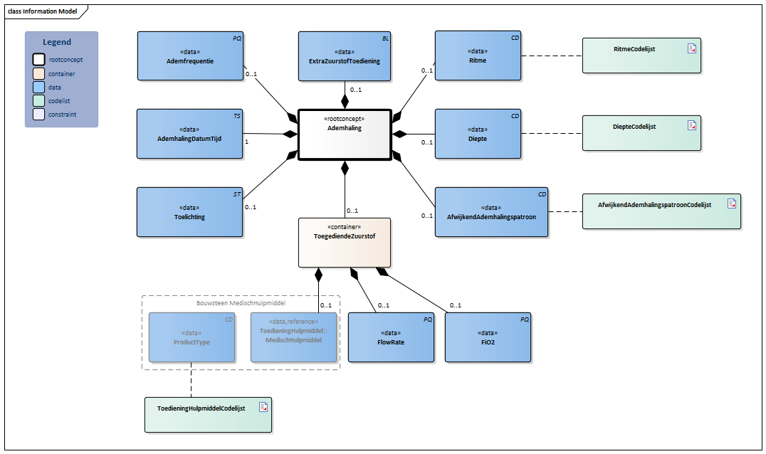
Information Model


#ToedieningHulpmiddelCodelijst#51MedischHulpmiddel-v5.0(2026-1NL)#45#48#47#46#AfwijkendAdemhalingspatroonCodelijst#DiepteCodelijst#RitmeCodelijst#44#43#42#39#40#41#49


Type Id Concept Card. Definitie DefinitieCode Verwijzing
NL-CM:12.5.1 Ademhaling Rootconcept van de bouwsteen Ademhaling. Dit rootconcept bevat alle gegevenselementen van de bouwsteen Ademhaling.
422834003 Evaluatie van ademhaling
NL-CM:12.5.2 Ademfrequentie 0..1 De waarde van de gemeten ademhalingsfrequentie. De ademhalingsfrequentie betreft het aantal ademhalingen per minuut.
9279-1 Respiratory rate
NL-CM:12.5.4 AdemhalingDatumTijd 1 Datum en eventueel tijd van de meting.
NL-CM:12.5.5 Ritme 0..1 Het ritme of de regelmaat van de ademhaling.
48064009 Ademhalingsritme
RitmeCodelijst
NL-CM:12.5.6 Diepte 0..1 De diepte van de ademteugen.
271626009 Diepte van ademhaling
DiepteCodelijst
NL-CM:12.5.7 AfwijkendAdemhalingspatroon 0..1 Specifieke, abnormale ademhalingspatronen.
278907009 Ademhalingspatroon
AfwijkendAdemhalingspatroonCodelijst
NL-CM:12.5.12 ExtraZuurstofToediening 0..1 Een indicatie die aangeeft of de patiënt extra zuurstof toegediend krijgt. Additionele informatie kan in dat geval worden vastgelegd in de concepten die deel uit maken van de container ToegediendeZuurstof.
16206004 Zuurstoftoevoer
NL-CM:12.5.3 Toelichting 0..1 Opmerking over bijkomende factoren die de ademhaling kunnen beïnvloeden. Bijvoorbeeld, het niveau van angst, pijn, voeding bij zuigelingen, tracheostomie.
48767-8 Verklarend commentaar [interpretatie] in {systeem} (tekstueel)
NL-CM:12.5.8 ToegediendeZuurstof 0..1 Container van het concept ToegediendeZuurstof. Deze container bevat alle gegevenselementen van het concept ToegediendeZuurstof.
NL-CM:12.5.10 FlowRate 0..1 De hoeveelheid toegediende zuurstof. De waarde ligt tussen 0.0 en 50.0 l/min.
427081008 Stroomsnelheid van toegediende zuurstof
NL-CM:12.5.9 FiO2 0..1 De fractionele inspiratoire zuurstof concentratie. Waarde ligt tussen 0.0 en 1.0, met een normale waarde van 0.21 (geen extra zuurstoftoediening).
250774007 Fractionele inspiratoire zuurstofconcentratie
NL-CM:12.5.13 ToedieningHulpmiddel::MedischHulpmiddel 0..1 Hulpmiddel dat gebruikt wordt bij de toediening van extra zuurstof aan de patiënt.
MedischHulpmiddel
NL-CM:10.1.3 ProductType Type toedieningshulpmiddel.
ToedieningHulpmiddelCodelijst

Kolommen Concept en DefinitieCode: houdt de muis boven de waarde voor meer informatie
Voor uitleg over de gebruikte symbolen, zie de legenda pagina

Example Instances

Ademhaling
Ritme Normaal ademhalingsritme
Diepte Normale ademhalingsdiepte
AfwijkendAdemhalingspatroon -
Ademfrequentie 15/min
AdemhalingDatumTijd 11-03-2015 14:47
ExtraZuurstofToediening Ja
Toelichting -
ToegediendeZuurstof
FlowRate 2 l/min
FiO2 0,29l
ToedieningHulpmiddel
ProductType Neusbril

References

1. Parelsnoer DCM Ademhalingsfrequentie v0.4 [Online] Beschikbaar op: http://www.nictiz.nl/uploaded/FILES/htmlcontent/dcm/parelsnoer/nl.parelsnoer.Ademhalingsfrequentie.v0.4.pdf [Geraadpleegd: 23 februari 2015].

2. openEHR-EHR-OBSERVATION.respiration.v1 [Online] Beschikbaar op: http://www.openehr.org/knowledge/ [Geraadpleegd: 23 februari 2015].

Valuesets

AfwijkendAdemhalingspatroonCodelijst

Valueset OID: 2.16.840.1.113883.2.4.3.11.60.40.2.12.5.3 Binding: Extensible Status: Active
Conceptnaam Conceptcode Codestelselnaam Codesysteem OID Omschrijving
Kussmaul-ademhaling 414563008 SNOMED CT 2.16.840.1.113883.6.96 Ademhaling volgens Kussmaul
Cheyne-Stokes-ademhaling 309155007 SNOMED CT 2.16.840.1.113883.6.96 Ademhaling volgens Cheyne-Stokes
Atactische ademhaling 39106000 SNOMED CT 2.16.840.1.113883.6.96 Atactische ademhaling
Apneuse 70185004 SNOMED CT 2.16.840.1.113883.6.96 Apneustische ademhaling
Clusterademhaling 7013003 SNOMED CT 2.16.840.1.113883.6.96 Cluster ademhaling
Apneu 1023001 SNOMED CT 2.16.840.1.113883.6.96 Apneu
Verlengd exspirium 248586000 SNOMED CT 2.16.840.1.113883.6.96 Verlengde expiratoire fase
Happende ademhaling 23141003 SNOMED CT 2.16.840.1.113883.6.96 Happende ademhaling
Waarde Other (OTH) uit codestelsel NullFlavor (OID: 2.16.840.1.113883.5.1008) is toegestaan in deze waardenlijst.

DiepteCodelijst

Valueset OID: 2.16.840.1.113883.2.4.3.11.60.40.2.12.5.2 Binding: Extensible Status: Active
Conceptnaam Conceptcode Codestelselnaam Codesysteem OID Omschrijving
Normale ademhalingsdiepte 301284009 SNOMED CT 2.16.840.1.113883.6.96 Normale ademhalingsdiepte
Oppervlakkige ademhaling 386616007 SNOMED CT 2.16.840.1.113883.6.96 Oppervlakkige ademhaling
Diepe ademhaling 289123006 SNOMED CT 2.16.840.1.113883.6.96 Diepe ademhaling
Variërende ademhalingsdiepte 248587009 SNOMED CT 2.16.840.1.113883.6.96 Ademhalingsdiepte varieert
Waarde Other (OTH) uit codestelsel NullFlavor (OID: 2.16.840.1.113883.5.1008) is toegestaan in deze waardenlijst.

RitmeCodelijst

Valueset OID: 2.16.840.1.113883.2.4.3.11.60.40.2.12.5.1 Binding: Extensible Status: Active
Conceptnaam Conceptcode Codestelselnaam Codesysteem OID Omschrijving
Normaal ademhalingsritme 5467003 SNOMED CT 2.16.840.1.113883.6.96 Normaal ademhalingsritme
Abnormaal ademhalingsritme 85617008 SNOMED CT 2.16.840.1.113883.6.96 Abnormaal ademhalingsritme
Waarde Other (OTH) uit codestelsel NullFlavor (OID: 2.16.840.1.113883.5.1008) is toegestaan in deze waardenlijst.

ToedieningHulpmiddelCodelijst

Valueset OID: 2.16.840.1.113883.2.4.3.11.60.40.2.12.5.4 Binding: Extensible Status: Active
Conceptnaam Conceptcode Codestelselnaam Codesysteem OID Omschrijving
Neusbril 336623009 SNOMED CT 2.16.840.1.113883.6.96 Neusbril
Venturi-masker 428285009 SNOMED CT 2.16.840.1.113883.6.96 Venturi masker
Non-rebreathing mask 427591007 SNOMED CT 2.16.840.1.113883.6.96 Non-rebreathing masker
Waarde Other (OTH) uit codestelsel NullFlavor (OID: 2.16.840.1.113883.5.1008) is toegestaan in deze waardenlijst.

Deze bouwsteen in overige publicaties

Bouwsteen verwijzingen

Deze bouwsteen verwijst naar

Deze bouwsteen wordt gebruikt in

--

Technische specificaties in HL7v3 CDA en HL7 FHIR

Om informatie op basis van zorginformatiebouwstenen uit te wisselen zijn aanvullende, meer technische specificaties nodig.
Niet iedere omgeving kan met dezelfde technische specificaties overweg. Om deze reden zijn er meerdere typen technische specificaties:

  • HL7® versie 3 CDA compatibele specificaties, beschikbaar via de Nictiz ART-DECOR® omgeving
  • HL7® FHIR® compatibele specificaties, beschikbaar via de Nictiz-omgeving op de Simplifier FHIR Registry

Downloads

De bouwsteen is ook beschikbaar als pdf bestand of als spreadsheet

Over deze informatie

De informatie in deze wiki pagina is gebaseerd op de prepublicatie 2026-1
SNOMED CT en LOINC codes zijn gebaseeerd op:

  • SNOMED Clinical Terms versie: 20260331 [R] (maart 2026-editie)
  • LOINC version 2.81

De voorwaarden van gebruik staan op de beginpagina
Deze pagina is gegenereerd op 17/04/2026 12:05:11 met ZibExtraction v. 10.0.9603.19166


Terug naar ZIB overzicht