Diagnose-v2.0(2026-1NL)

Uit Zorginformatiebouwstenen
Naar navigatie springen Naar zoeken springen



Algemeen

Naam: nl.zorg.Diagnose
Versie: 2.0
ZIB Status:Final
Publicatie: 2026-1
Publicatie status: Prepublished
Publicatie datum: 17-04-2026


Terug naar ZIB overzicht

Metadata

DCM::CoderList *
DCM::ContactInformation.Address *
DCM::ContactInformation.Name *
DCM::ContactInformation.Telecom *
DCM::ContentAuthorList *
DCM::CreationDate 15-5-2023
DCM::DeprecatedDate
DCM::DescriptionLanguage nl
DCM::EndorsingAuthority.Address
DCM::EndorsingAuthority.Name *
DCM::EndorsingAuthority.Telecom
DCM::Id 2.16.840.1.113883.2.4.3.11.60.40.3.5.6
DCM::KeywordList
DCM::LifecycleStatus Final
DCM::ModelerList *
DCM::Name nl.zorg.Diagnose
DCM::PublicationDate 17-04-2026
DCM::PublicationStatus Prepublished
DCM::ReviewerList
DCM::RevisionDate 02-04-2025
DCM::Supersedes nl.zorg.DiagnostischInzicht-v1.0
DCM::Version 2.0
HCIM::PublicationLanguage NL

Revision History

Publicatieversie 1.0 (15-04-2024)

ZIB-628 Hoe complicaties te relateren aan veroorzakende factor?
ZIB-1146 nieuwe datums toevoegen aan zib Probleem ivm onderliggend lijden
ZIB-1286 Auteur toevoegen bij zib Probleem
ZIB-1394 Codelijst ProbleemType in zib Probleem
ZIB-1520 missende qualifier voor verificationStatusCodeList
ZIB-1795 ZIB Probleem: veld 'PROBLEEM_TYPE' optioneel?
ZIB-1916 ZIB Probleem - verficatiestatus NL vertaling Snomed 415684004
ZIB-1934 ProbleemType moet ProbleemCategorie worden
ZIB-2087 vervangen ggz diagnoselijst uit probleemNaam codelijst door een refset
ZIB-2170 ZIB Probleem Diagnosedatum

Publicatieversie 2.0 (24-04-2024)

ZIB-2395 Referentie SNOMED besluit toevoegen en zibs uitbreiden met SNOMED
ZIB-2397 zib DiagnostischInzicht Pub 2024: reference set voor verpleegkundige diagnoses deprecaten en klinische bevinding SNOMED toevoegen.
ZIB-2637 DiagnostischInzicht - Cardinaliteit van Aanleiding aanpassen
ZIB-2640 DiagnostischInzicht - Tekst van element Toelichting aanpassen
ZIB-2643 DiagnostischInzicht - ZekerheidStatus vervangen door DiagnoseStatus
ZIB-2648 DiagnostischInzicht - Zib hernoemen naar 'Diagnose'
ZIB-2666 WijzeVanVaststellenCodelijst - Omschrijving van item aanpassen
ZIB-2667 WijzeVanVaststellenCodelijst - Overgenomen uit betrouwbare rapportage verwijderen
ZIB-2676 DiagnostischInzicht - Evidence base: Functionaliteit (informatief) verwijderen

Concept

De diagnose is de interpretatie van de aandoening of gesteldheid door de zorgverlener. Deze is gebaseerd op bekende combinaties van ziektebeelden/gesteldheden en de verschijnselen waarmee deze zich presenteren. Het kan een enkelvoudige diagnose betreffen dan wel een differentiaaldiagnose met meerdere ziekten/condities die in overweging zijn.

Purpose

De diagnose vormt de basis voor het opstellen van beleid en het handelen van zorgverleners die betrokken zijn bij de zorg voor de patiënt. De diagnose is van belang voor evidence-based handelen en het evalueren van het medisch handelen, ook in de vorm van vergelijkend onderzoek op basis van patiënten met vergelijkbare ziektes/condities.

Evidence Base

De diagnose is de duiding van een aandoening of gesteldheid door de zorgverlener. Daarbij geeft de DiagnoseDatum het moment weer waarop de zorgverlener tot de diagnose kwam. In het geval van een differentiaaldiagnose geeft de zorgverlener ≥ 2 diagnosenamen aan die hij/zij op dat moment in overweging heeft. Bij een diagnose met ≥ 2 diagnosenamen heeft DiagnoseStatus de waarde 'Differentiaaldiagnose'.
Op een bepaald moment is er altijd maar één instantiatie van Diagnose van toepassing bij een AandoeningOfGesteldheid. De presentatie van voortschrijdend diagnostisch inzicht bestaat dan uit een reeks van instantiaties van Diagnose, die allemaal naar dezelfde AandoeningOfGesteldheid verwijzen, en waarbij de waarde van DiagnoseDatum de chronologie weergeeft. Een instantiatie van Diagnose met een recentere DiagnoseDatum vervangt dus de voorgaande diagnose.
Een zorgverlener kan de behoefte hebben om bij een diagnose een aanleiding vast te leggen. Je kunt beargumenteren dat in feite de aandoening of gesteldheid een aanleiding heeft, maar de specificatie van de aanleiding berust op het inzicht om wat voor aandoening of gesteldheid het gaat. Daarom zien we de aanleiding als onderdeel van de diagnose.
De aanleiding kan een incident zijn (bijv. een heupfractuur door een val), een verrichting (bijv. een darmperforatie door een colonoscopie) of een andere diagnose (bijv. neuropathie door diabetes). Er kan > 1 Aanleiding zijn: bijv. een fractuur met als aanleiding de combinatie van een val en een aandoening die een verhoogd risico op fracturen met zich meebrengt.
Los van het de diagnose als duiding van de aard van de aandoening of gesteldheid, kan men tot het inzicht komen dat het een complicatie betreft. Dit kan men apart representeren m.b.v. het element IsComplicatie. Of er sprake is van een complicatie hangt i.h.a. af van de aanleiding, maar er zijn uiteraard ook aanleidingen waarbij er geen sprake is van een complicatie in de zin van onbedoelde schade door medisch handelen.
De kardinaliteit van de verwijzing naar AandoeningOfGesteldheid is 0..1, omdat er bij een ontkenning van een diagnose geen sprake is van een aandoening of gesteldheid waarop die diagnose betrekking heeft. Om te representeren dat een patiënt niet bekend is met bijv. diabetes type II of dat diabetes type II is uitgesloten, is het de bedoeling om gebruik te maken van de zib Uitsluiting met een verwijzing naar Diagnose. In dit geval verwijst de instantiatie van Diagnose niet naar een AandoeningOfGesteldheid.

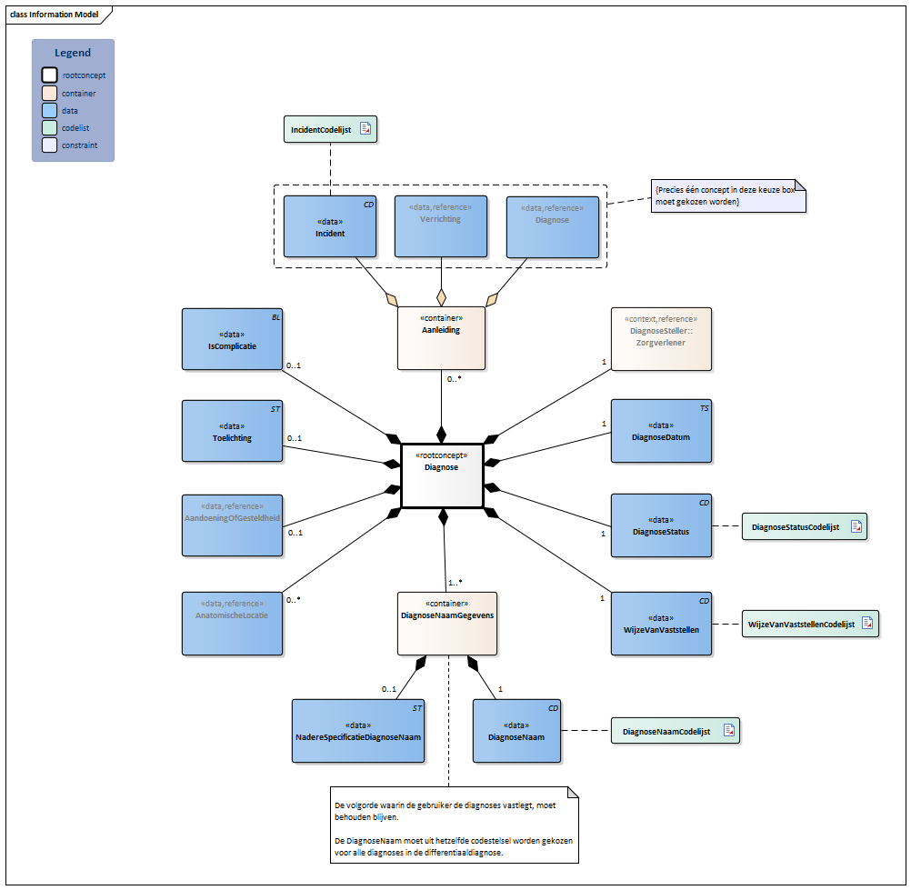
Information Model


#IncidentCodelijst#5474Diagnose-v2.0(2026-1NL)Verrichting-v6.0(2026-1NL)#5485AandoeningOfGesteldheid-v1.1(2026-1NL)#DiagnoseNaamCodelijst#WijzeVanVaststellenCodelijst#DiagnoseStatusCodelijst#5463#5476#5481#5469Zorgverlener-v4.0.1(2026-1NL)#5467#5465AnatomischeLocatie-v1.0.4(2026-1NL)#5472#5483#5470


Type Id Concept Card. Definitie DefinitieCode Verwijzing
NL-CM:5.6.1 Diagnose Rootconcept van de bouwsteen Diagnose. Dit rootconcept bevat alle gegevenselementen van de bouwsteen Diagnose.
404684003 Klinische bevinding
NL-CM:5.6.2 DiagnoseSteller::Zorgverlener 1 De zorgverlener die de diagnose heeft gesteld. Dit kan een ander individu zijn dan degene die de diagnose heeft geregistreerd.
PRF performer
Zorgverlener
NL-CM:5.6.3 DiagnoseDatum 1 Datum (en tijdstip) waarop de zorgverlener tot het inzicht van de diagnose kwam.
432213005 Datum van diagnose
NL-CM:5.6.4 DiagnoseStatus 1 Geeft aan hoe het staat met het diagnostisch proces.
DiagnoseStatusCodelijst
NL-CM:5.6.5 WijzeVanVaststellen 1 De methode die de zorgverlener heeft gebruikt om de diagnose te stellen, zoals bijv. alleen anamnese, anamnese en lichamelijk onderzoek of  aanvullend onderzoek.
418775008 Methode van bevinding
WijzeVanVaststellenCodelijst
NL-CM:5.6.6 DiagnoseNaamGegevens 1..* Container van het concept DiagnoseNaamGegevens. Deze container bevat alle gegevenselementen van het concept DiagnoseNaamGegevens.

Representeert de ziekte/conditie die deel uitmaakt van de diagnose.

NL-CM:5.6.7 DiagnoseNaam 1 De term met bijbehorende code die de zorgverlener kiest uit de gebruikte codelijst met ziekten/condities.
439401001 Diagnose
DiagnoseNaamCodelijst
NL-CM:5.6.8 NadereSpecificatieDiagnoseNaam 0..1 Een in vrije tekst geformuleerde nadere detaillering van de DiagnoseNaam, wanneer dit detail niet beschikbaar is via de gebruikte codelijst.
NL-CM:5.6.9 AnatomischeLocatie 0..* De plaats(en) op en/of in het lichaam die blijkens de diagnostiek aangedaan is/zijn.
123037004 Lichaamsstructuur
AnatomischeLocatie
NL-CM:5.6.10 AandoeningOfGesteldheid 0..1 De Aandoening of gesteldheid waarop de Diagnose betrekking heeft.
AandoeningOfGesteldheid
NL-CM:5.6.11 Toelichting 0..1 Een in vrije tekst geformuleerde toelichting bij de diagnose, die niet wordt gerepresenteerd door de andere dataelementen in het informatiemodel.
48767-8 Verklarend commentaar [interpretatie] in {systeem} (tekstueel)
NL-CM:5.6.12 IsComplicatie 0..1 Geeft aan of de diagnose wel of niet een complicatie betreft.
NL-CM:5.6.13 Aanleiding 0..* Container van het concept Aanleiding. Deze container bevat alle gegevenselementen van het concept Aanleiding.
NL-CM:5.6.14 Incident (0..1) De onbedoelde gebeurtenis tijdens het zorgproces, die tot schade aan de patiënt heeft geleid, had kunnen leiden of (nog) zou kunnen leiden.
418019003 Onopzettelijke gebeurtenis
IncidentCodelijst
NL-CM:5.6.15 Verrichting (0..1) De verrichting die aanleiding heeft gegeven tot de aandoening waarop de diagnose betrekking heeft.
71388002 Verrichting
Verrichting
NL-CM:5.6.16 Diagnose (0..1) De diagnose m.b.t. een andere aandoening die als aanleiding wordt gezien voor de aandoening met de onderhavige diagnose.
Diagnose

Kolommen Concept en DefinitieCode: houdt de muis boven de waarde voor meer informatie
Voor uitleg over de gebruikte symbolen, zie de legenda pagina

Example Instances

Diagnose
DiagnoseDatum 01-03-2023 05-03-2023
DiagnoseStatus Voorlopige diagnose Bevestigde diagnose
WijzeVanVaststellen Vastgesteld op basis van het klinisch beeld Vastgesteld op basis van het klinisch beeld en aanvullend onderzoek
IsComplicatie Nee Nee
Toelichting
DiagnoseNaamGegevens
DiagnoseNaam Bronchitis Longontsteking
Diagnosesteller::Zorgverlener
Naam Drs. L.J. Verhagen Drs. L.J. Verhagen
Specialisme Huisarts Huisarts
AnatomischeLocatie
Locatie Long
Lateraliteit Links
AandoeningOfGesteldheid
PeriodeAanwezig
StartDatumTijd 22-02-2023 22-02-2023
StatusDatum 01-03-2023 05-03-2023
Beloop Verslechterd
Ernst Mild Matig
Diagnose
DiagnoseDatum 15-01-2023
DiagnoseStatus Bevestigde diagnose
WijzeVanVaststellen Vastgesteld op basis van het klinisch beeld en aanvullend onderzoek
IsComplicatie Nee
Toelichting Val van fiets na aanrijding
DiagnoseNaamGegevens
DiagnoseNaam Radiusfractuur
NadereSpecificatieDiagnoseNaam Distale radiusfractuur
Diagnosesteller::Zorgverlener
Naam C.A. van der Kamp
Specialisme Algemene heelkunde
AnatomischeLocatie
Locatie Radius
Lateraliteit Links
Aanleiding
Incident Val
AandoeningOfGesteldheid
PeriodeAanwezig
StartDatumTijd 15-01-2023
StatusDatum 15-01-2023
Beloop
Diagnose
DiagnoseDatum 03-04-2023 03-04-2023 20-04-2023
DiagnoseStatus Voorlopige diagnose Voorlopige diagnose Bevestigde diagnose
WijzeVanVaststellen Vastgesteld op basis van anamnese en klinisch beeld Vastgesteld op basis van het klinisch beeld en aanvullend onderzoek Vastgesteld op basis van het klinisch beeld en aanvullend onderzoek
IsComplicatie Nee
Toelichting
DiagnoseNaamGegevens
DiagnoseNaamGegevens 1
DiagnoseNaam Angina pectoris Angina pectoris Slokdarmspasme
DiagnoseNaamGegevens 2
DiagnoseNaam Longembolie Slokdarmspasme
DiagnoseNaamGegevens 3
DiagnoseNaam Slokdarmspasme
Diagnosesteller::Zorgverlener
Naam Drs. L.J. Verhagen H. verhoeven G.A. de Jong
Specialisme Huisarts Inwendige geneeskunde Inwendige geneeskunde
AnatomischeLocatie
Locatie Thorax Thorax Slokdarm
Lateraliteit
AandoeningOfGesteldheid
PeriodeAanwezig
StartDatumTijd 03-04-2023 03-04-2023 03-04-2023
StatusDatum 03-04-2023 03-04-2023 20-04-2023
Beloop Onveranderd Verbeterd
Ernst Matig
Diagnose
DiagnoseDatum 08-09-2023 09-09-2023
DiagnoseStatus Voorlopige diagnose Bevestigde diagnose
WijzeVanVaststellen Vastgesteld op basis van anamnese en klinisch beeld Vastgesteld op basis van het klinisch beeld en aanvullend onderzoek
IsComplicatie Nee Ja
Toelichting
DiagnoseNaamGegevens
DiagnoseNaam Pneumothorax Longembolie
Diagnosesteller::Zorgverlener
Naam Drs. L.J. Verhagen G.A. de Jong
Specialisme Huisarts Inwendige geneeskunde
AnatomischeLocatie
Locatie Thorax Long
Lateraliteit links links
AandoeningOfGesteldheid
PeriodeAanwezig
StartDatumTijd 08-09-2023 08-09-2023
StatusDatum 08-09-2023 09-09-2023
Beloop Onveranderd
Ernst Ernstig

Instructions

Een diagnose verwijst altijd naar de aandoening of gesteldheid waarvan het de interpretatie is. Als er > 1 instantiatie van Diagnose naar dezelfde aandoening of gesteldheid verwijst, dan geeft de instantiatie met de meeste recente diagnosedatum de huidige diagnose weer.
Waardenlijsten of valuesets uit deze zib worden mogelijk deprecated op het moment dat het SNOMED-besluit van kracht wordt in Nederland. Meer informatie over het SNOMED-besluit en wat de implementatie betekend voor zibs vindt u op https://zibs.nl/wiki/SNOMEDbesluit.

Valuesets

DiagnoseNaamCodelijst

Valueset OID: 2.16.840.1.113883.2.4.3.11.60.40.2.5.6.4 Binding: Required Status: Active
Conceptnaam Codestelselnaam Codesysteem OID
Alle waarden DHD Diagnosethesaurus 2.16.840.1.113883.2.4.3.120.5.1
Alle waarden ICD-10, dutch translation 2.16.840.1.113883.6.3.2
SNOMED CT: ^11721000146100|Nationale kernset patiëntproblemen| SNOMED CT 2.16.840.1.113883.6.96
Alle waarden ICF 2.16.840.1.113883.6.254
Alle waarden ICPC-1 NL 2.16.840.1.113883.2.4.4.31.1
Alle waarden DSM-IV 2.16.840.1.113883.6.126
Alle waarden DSM-5 2.16.840.1.113883.6.344
Alle waarden [DEPRECATED] GGZ Diagnoselijst 2.16.840.1.113883.3.3210.14.2.2.35
SNOMED CT: ^350401000146101|Referentieset met diagnosen betreffende geestelijke gezondheidszorg| SNOMED CT 2.16.840.1.113883.6.96
SNOMED CT: <404684003|Klinische bevinding| SNOMED CT 2.16.840.1.113883.6.96
Waarde Other (OTH) uit codestelsel NullFlavor (OID: 2.16.840.1.113883.5.1008) is toegestaan in deze waardenlijst.

DiagnoseStatusCodelijst

Valueset OID: 2.16.840.1.113883.2.4.3.11.60.40.2.5.6.3 Binding: Required Status: Active
Conceptnaam Conceptcode Codestelselnaam Codesysteem OID Omschrijving
Preliminary diagnosis 148006 SNOMED CT 2.16.840.1.113883.6.96 Voorlopige diagnose
Established diagnosis 14657009 SNOMED CT 2.16.840.1.113883.6.96 Bevestigde diagnose
Differentiële diagnose 47965005 SNOMED CT 2.16.840.1.113883.6.96 Differentiaaldiagnose
Andere waarden zijn niet toegestaan

IncidentCodelijst

Valueset OID: 2.16.840.1.113883.2.4.3.11.60.40.2.5.6.1 Binding: Extensible Status: Active
Conceptnaam Codestelselnaam Codesysteem OID
SNOMED CT: <269691005|Medisch ongeval bij patiënt tijdens operatieve en medische zorg| SNOMED CT 2.16.840.1.113883.6.96
Waarde Other (OTH) uit codestelsel NullFlavor (OID: 2.16.840.1.113883.5.1008) is toegestaan in deze waardenlijst.

WijzeVanVaststellenCodelijst

Valueset OID: 2.16.840.1.113883.2.4.3.11.60.40.2.5.6.2 Binding: Extensible Status: Active
Conceptnaam Conceptcode Codestelselnaam Codesysteem OID Omschrijving
Afnemen van anamnese 84100007 SNOMED CT 2.16.840.1.113883.6.96 Vastgesteld op basis van de anamnese
Anamnese en lichamelijk onderzoek 63332003 SNOMED CT 2.16.840.1.113883.6.96 Vastgesteld op basis van het klinisch beeld
Anamnese en lichamelijk onderzoek met evaluatie en management van patiënt 14736009 SNOMED CT 2.16.840.1.113883.6.96 Vastgesteld op basis van het klinisch beeld en aanvullend onderzoek
Bevinding door verrichting 118240005 SNOMED CT 2.16.840.1.113883.6.96 Vastgesteld alléén op basis van een verrichting (toevalsbevinding)
Verwerven van gezondheidsinformatie van eerdere behandelaar voor klinische afstemming 117131000146104 SNOMED CT 2.16.840.1.113883.6.96 Overgenomen uit betrouwbare rapportage [DEPRECATED]
Waarde Other (OTH) uit codestelsel NullFlavor (OID: 2.16.840.1.113883.5.1008) is toegestaan in deze waardenlijst.

Deze bouwsteen in overige publicaties

Bouwsteen verwijzingen

Deze bouwsteen verwijst naar

Deze bouwsteen wordt gebruikt in

Technische specificaties in HL7v3 CDA en HL7 FHIR

Om informatie op basis van zorginformatiebouwstenen uit te wisselen zijn aanvullende, meer technische specificaties nodig.
Niet iedere omgeving kan met dezelfde technische specificaties overweg. Om deze reden zijn er meerdere typen technische specificaties:

  • HL7® versie 3 CDA compatibele specificaties, beschikbaar via de Nictiz ART-DECOR® omgeving
  • HL7® FHIR® compatibele specificaties, beschikbaar via de Nictiz-omgeving op de Simplifier FHIR Registry

Downloads

De bouwsteen is ook beschikbaar als pdf bestand of als spreadsheet

Over deze informatie

De informatie in deze wiki pagina is gebaseerd op de prepublicatie 2026-1
SNOMED CT en LOINC codes zijn gebaseeerd op:

  • SNOMED Clinical Terms versie: 20260331 [R] (maart 2026-editie)
  • LOINC version 2.81

De voorwaarden van gebruik staan op de beginpagina
Deze pagina is gegenereerd op 17/04/2026 12:06:12 met ZibExtraction v. 10.0.9603.19166


Terug naar ZIB overzicht