ZorgAfspraak-v2.0(2026-1NL)

Uit Zorginformatiebouwstenen
Naar navigatie springen Naar zoeken springen



Algemeen

Naam: nl.zorg.ZorgAfspraak
Versie: 2.0
ZIB Status:Final
Publicatie: 2026-1
Publicatie status: Prepublished
Publicatie datum: 17-04-2026


Terug naar ZIB overzicht

Metadata

DCM::CoderList Projectgroep NHG
DCM::ContactInformation.Address *
DCM::ContactInformation.Name *
DCM::ContactInformation.Telecom *
DCM::ContentAuthorList *
DCM::CreationDate 20-03-2020
DCM::DeprecatedDate
DCM::DescriptionLanguage nl
DCM::EndorsingAuthority.Address
DCM::EndorsingAuthority.Name *
DCM::EndorsingAuthority.Telecom
DCM::Id 2.16.840.1.113883.2.4.3.11.60.40.3.16.2
DCM::KeywordList
DCM::LifecycleStatus Final
DCM::ModelerList *
DCM::Name nl.zorg.ZorgAfspraak
DCM::PublicationDate 17-04-2026
DCM::PublicationStatus Prepublished
DCM::ReviewerList
DCM::RevisionDate 08-04-2025
DCM::Supersedes nl.zorg.ZorgAfspraak-v1.1
DCM::Version 2.0
HCIM::PublicationLanguage NL

Revision History

Publicatieversie 1.0 (01-09-2020)

Publicatieversie 1.0.1 (10-06-2022)

ZIB-1758 Tekstuele wijzigingen zib ZorgAfspraak

Publicatieversie 1.1 (15-10-2023)

ZIB-1742 Zorgverlener rol uitvoerder en Zorgafspraak uitvoerder - terminologie

Publicatieversie 2.0 (24-04-2024)

ZIB-2622 ZorgAfspraak - Vervangen van de verwijzing naar Probleem

Concept

Documentatie van afspraken tussen patiënt, evt. contactpersonen van de patiënt en zorgprofessional(s) over zorg, behandeling of activiteiten gericht op iets doen of juist nalaten. De zorgafspraak richt zich op een specifieke actie die wordt uitgevoerd in het kader van behandeling en zorg.

Purpose

De patiënt, evt. contactpersonen van de patiënt en zorgverlener(s) maken samen afspraken over de aanpak van onderzoek, het bereiken van doelen, maken van een plan en/of uitvoeren van een plan door gerichte activiteiten. Daarbij gaat het vooral om duidelijkheid te krijgen wie wat wanneer doet, eventueel ook hoe, waar en waarom dat wordt uitgevoerd.

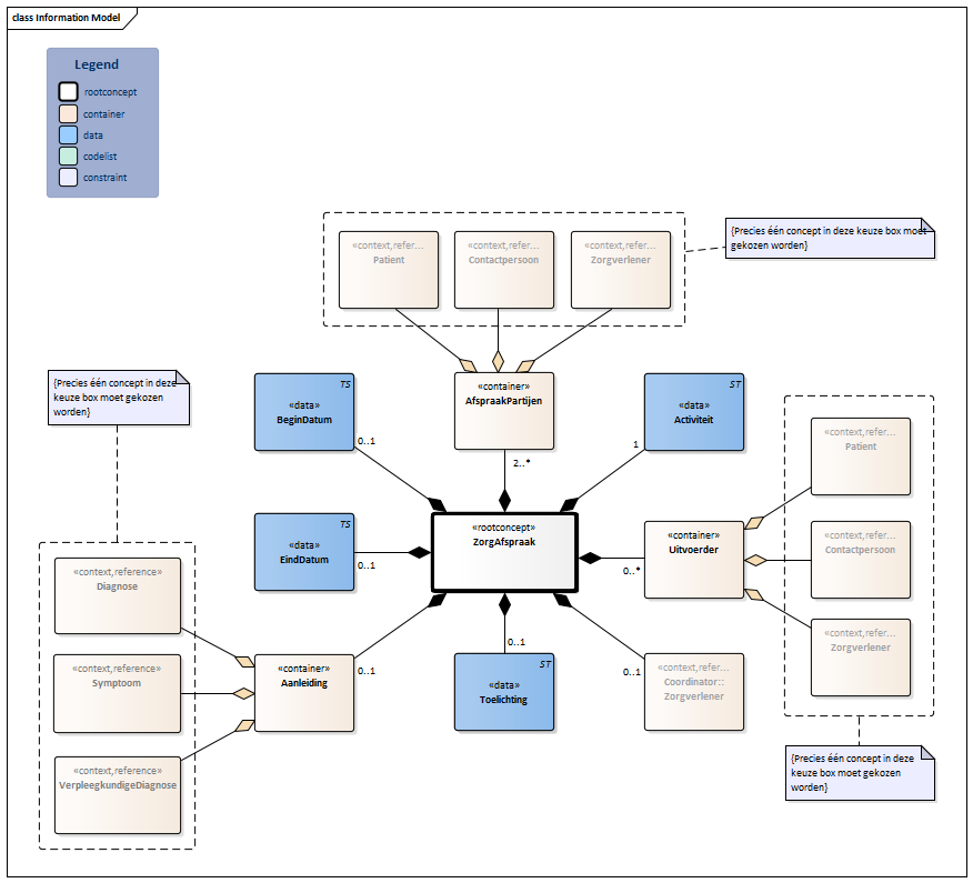
Information Model


VerpleegkundigeDiagnose-v1.0(2026-1NL)Symptoom-v2.0(2026-1NL)Diagnose-v2.0(2026-1NL)#6455#6446#6447#6459#6449Zorgverlener-v4.0.1(2026-1NL)Zorgverlener-v4.0.1(2026-1NL)Contactpersoon-v5.0(2026-1NL)Patient-v4.3(2026-1NL)#6461Contactpersoon-v5.0(2026-1NL)Patient-v4.3(2026-1NL)#6458Zorgverlener-v4.0.1(2026-1NL)#6448


Type Id Concept Card. Definitie DefinitieCode Verwijzing
NL-CM:16.2.1 ZorgAfspraak Rootconcept van de bouwsteen ZorgAfspraak. Dit rootconcept bevat alle gegevenselementen van de bouwsteen ZorgAfspraak.
288834001 Instemmen met zorgplan
NL-CM:16.2.17 Aanleiding 0..1 Container van het concept Aanleiding. Deze container bevat alle gegevenselementen van het concept Aanleiding.
NL-CM:16.2.18 Diagnose (0..1) De diagnose die als aanleiding geldt voor de zorgafspraak.
Diagnose
NL-CM:16.2.19 Symptoom (0..1) Het symptoom dat alsaanleiding geldt voor de zorgafspraak.
Symptoom
NL-CM:16.2.20 VerpleegkundigeDiagnose (0..1) De verpleegkundige diagnose die als aanleiding geldt voor de zorgafspraak.
VerpleegkundigeDiagnose
NL-CM:16.2.16 BeginDatum 0..1 De datum waarop de zorgafspraak start.
NL-CM:16.2.15 EindDatum 0..1 De datum waarop de zorgafspraak is beëindigd. Een zorgafspraak kan ook worden beëindigd zonder dat de bijbehorende activiteit is uitgevoerd.
NL-CM:16.2.3 AfspraakPartijen 2..* Container van het concept AfspraakPartijen. Deze container bevat alle gegevenselementen van het concept AfspraakPartijen.
NL-CM:16.2.4 Patient (0..1) De patiënt zelf als betrokkene bij het maken van de zorgafspraak.
116154003 Patiënt
Patient
NL-CM:16.2.5 Contactpersoon (0..1) De contactpersoon van de patiënt die betrokken was bij het maken van de zorgafspraak.
70862002 Contactpersoon
Contactpersoon
NL-CM:16.2.2 Zorgverlener (0..1) De zorgverlener die betrokken was bij het maken van de zorgafspraak.
223366009 Gezondheidszorgpersoneel
Zorgverlener
NL-CM:16.2.11 Activiteit 1 De actie of activiteit die is afgesproken om uit te voeren.
257733005 Observatie betreffende activiteit
NL-CM:16.2.6 Uitvoerder 0..* Container van het concept Uitvoerder. Deze container bevat alle gegevenselementen van het concept Uitvoerder.
PRF Performer
NL-CM:16.2.7 Patient (0..1) De patiënt als uitvoerder van de afgesproken actie of activiteit.
116154003 Patiënt
Patient
NL-CM:16.2.8 Contactpersoon (0..1) Een contactpersoon van de patiënt als uitvoerder van de afgesproken actie of activiteit.
70862002 Contactpersoon
Contactpersoon
NL-CM:16.2.9 Zorgverlener (0..1) Een zorgverlener als uitvoerder van de afgesproken actie of activiteit.
223366009 Gezondheidszorgpersoneel
Zorgverlener
NL-CM:16.2.10 Coordinator::Zorgverlener 0..1 De zorgverlener die het uitvoeren van de afgesproken actie of activiteit zal coördineren.
768820003 Zorgcoördinator
Zorgverlener
NL-CM:16.2.12 Toelichting 0..1 Toelichting op de actie die moet worden uitgevoerd en geëvalueerd.
48767-8 Verklarend commentaar [interpretatie] in {systeem} (tekstueel)

Kolommen Concept en DefinitieCode: houdt de muis boven de waarde voor meer informatie
Voor uitleg over de gebruikte symbolen, zie de legenda pagina

Example Instances

ZorgAfspraak
Activiteit
Minimaal 3 keer per week dagboek in de E-Health app invullen.
BeginDatum 15/09/2020
EindDatum --
Toelichting
POH-GGZ van de huisartspraktijk leest en reageert wekelijks (indien nodig).
Aanleiding
Diagnose
 DiagnoseNaam Depressieve stoornissen
AfspraakPartijen
ZorgverlenerNaam Specialisme Zorgaanbieder
Drs. J. van Dam klinische psychologie Parnassia Centrum West
Patient Geboortedatum
A.S. van Dongen 09/07/2001
Contactpersoon Relatie
M. van Dongen Moeder
Uitvoerder 
Patient
A.S. van Dongen
Coordinator 
ZorgverlenerNaam Specialisme Zorgaanbieder
K. Peters POH-GGZ Huisartspraktijk de Molen

Deze bouwsteen in overige publicaties

Bouwsteen verwijzingen

Deze bouwsteen verwijst naar

Deze bouwsteen wordt gebruikt in

--

Technische specificaties in HL7v3 CDA en HL7 FHIR

Om informatie op basis van zorginformatiebouwstenen uit te wisselen zijn aanvullende, meer technische specificaties nodig.
Niet iedere omgeving kan met dezelfde technische specificaties overweg. Om deze reden zijn er meerdere typen technische specificaties:

  • HL7® versie 3 CDA compatibele specificaties, beschikbaar via de Nictiz ART-DECOR® omgeving
  • HL7® FHIR® compatibele specificaties, beschikbaar via de Nictiz-omgeving op de Simplifier FHIR Registry

Downloads

De bouwsteen is ook beschikbaar als pdf bestand of als spreadsheet

Over deze informatie

De informatie in deze wiki pagina is gebaseerd op de prepublicatie 2026-1
SNOMED CT en LOINC codes zijn gebaseeerd op:

  • SNOMED Clinical Terms versie: 20260331 [R] (maart 2026-editie)
  • LOINC version 2.81

De voorwaarden van gebruik staan op de beginpagina
Deze pagina is gegenereerd op 17/04/2026 12:09:40 met ZibExtraction v. 10.0.9603.19166


Terug naar ZIB overzicht