Wilsverklaring-v5.0(2026-1NL)
Algemeen
Naam: nl.zorg.Wilsverklaring ![]()
Versie: 5.0
ZIB Status:Final
Publicatie: 2026-1
Publicatie status: Prepublished
Publicatie datum: 17-04-2026
Metadata
| DCM::CoderList | Kerngroep Registratie aan de Bron |
| DCM::ContactInformation.Address | * |
| DCM::ContactInformation.Name | * |
| DCM::ContactInformation.Telecom | * |
| DCM::ContentAuthorList | Projectgroep Generieke Overdrachtsgegevens & Kerngroep Registratie aan de Bron |
| DCM::CreationDate | 25-10-2012 |
| DCM::DeprecatedDate | |
| DCM::DescriptionLanguage | nl |
| DCM::EndorsingAuthority.Address | |
| DCM::EndorsingAuthority.Name | PM |
| DCM::EndorsingAuthority.Telecom | |
| DCM::Id | 2.16.840.1.113883.2.4.3.11.60.40.3.7.15 |
| DCM::KeywordList | wilsverklaring |
| DCM::LifecycleStatus | Final |
| DCM::ModelerList | Kerngroep Registratie aan de Bron |
| DCM::Name | nl.zorg.Wilsverklaring |
| DCM::PublicationDate | 17-04-2026 |
| DCM::PublicationStatus | Prepublished |
| DCM::ReviewerList | Projectgroep Generieke Overdrachtsgegevens & Kerngroep Registratie aan de Bron |
| DCM::RevisionDate | 07-04-2025 |
| DCM::Supersedes | nl.zorg.Wilsverklaring-v4.3 |
| DCM::Version | 5.0 |
| HCIM::PublicationLanguage | NL |
Revision History
Publicatieversie 1.0 (01-04-2015)
| ZIB-91 | Opsplitsen OverdrachtBehandelAanwijzing in OverdrachtWilsverklaring en OverdrachtBehandelAanwijzing, incl. uitbreiding WilsverklaringTypeCodelijst. |
| ZIB-213 | In klinische bouwsteen OverdrachtBehandelAanwijzing de waarde van DCM::Name aanpassen van <<DCM>> nl.nfu. ... naar nl.nfu. .... |
| ZIB-214 | De naam van gekoppelde waardenlijst TypeWilsverklaringTypeCodelijst is onjuist in de bouwsteen OverdrachtBehandelAanwijzing, dit zou WilsverklaringTypeCodelijst moeten zijn. |
| ZIB-308 | Prefix Overdracht weggehaald bij de generieke bouwstenen |
| ZIB-356 | Concept WilsverklaringDatum toevoegen |
Incl. algemene wijzigingsverzoeken:
| ZIB-94 | Aanpassen tekst van Disclaimer, Terms of Use & Copyrights |
| ZIB-154 | Consequenties opsplitsing Medicatie bouwstenen voor overige bouwstenen. |
| ZIB-200 | Naamgeving SNOMED CT in tagged values klinische bouwstenen gelijk getrokken. |
| ZIB-201 | Naamgeving OID: in tagged value notes van klinische bouwstenen gelijk getrokken. |
| ZIB-309 | EOI aangepast |
| ZIB-324 | Codelijsten Name en Description beginnen met een Hoofdletter |
| ZIB-326 | Tekstuele aanpassingen conform de kwaliteitsreview kerngroep 2015 |
Publicatieversie 3.0 (01-05-2016)
| ZIB-453 | Wijziging naamgeving ZIB's en logo's door andere opzet van beheer |
Publicatieversie 3.1 (04-09-2017)
| ZIB-564 | Aanpassing/harmonisatie Engelse conceptnamen |
| ZIB-574 | Alleen verwijzen naar het rootconcept van de ZIB. |
Publicatieversie 3.1.1 (01-09-2020)
| ZIB-1004 | links/referenties in zib wilsverklaring zijn niet meer actueel |
| ZIB-937 | aanpassen wilsverklaring met type (zelfbindingsverklaring) |
Publicatieversie 4.0 (01-12-2021)
| ZIB-1173 | Wilsverklaring: Orgaandonatie verder specificeren |
Publicatieversie 4.1 (10-06-2022)
| ZIB-1557 | Wilsverklaring ZIB - kardinaliteit van Vertegenwoordiger::Contactpersoon |
| ZIB-1587 | Tekstuele wijzigingen zib Wilsverklaring (2020) |
| ZIB-1597 | zib-AdvanceDirective: use of living will next to advance directive |
| ZIB-1683 | Snomed codes voor waardenlijst |
Publicatieversie 4.2 (15-10-2023)
| ZIB-2103 | Concepten waarvan de SNOMED codes deprecated zijn geworden na de 2022 pre-publicatie |
Publicatieversie 4.3 (15-04-2024)
| ZIB-2193 | Toevoegen 'Afnamelocatie' / 'Locatie van vergaring' aan Monster of nieuwe Zib AfnameMateriaal |
Publicatieversie 5.0 (24-04-2024)
| ZIB-2606 | Meerdere zibs: Vervangen van de verwijzing naar Probleem |
Concept
Een wilsverklaring is een mondelinge of schriftelijke omschrijving van de wens van de patiënt ten aanzien van toekomstig medisch handelen of het levenseinde. Een wilsverklaring is vooral voor situaties waarin de patiënt niet meer over deze beslissingen kan praten met de zorgverlener.
De optie om 'Verklaring donorschap' te selecteren als 'WilsverklaringType' binnen de zib is verwijderd, omdat dit gegeven wordt geregistreerd in een landelijk register en inzage in dit gegeven onder strenge eisen valt. Zie www.donorregister.nl
Purpose
Een goed overzicht van wensen van de patiënt is belangrijk. Een zorgverlener kan de wilsverklaring gebruiken om de bestaande wensen met de betrokkenen te bespreken en om deze wensen in het eigen beleid op te nemen. Vooral in de acute situatie is een beknopte en overzichtelijke lijst van belang.
Evidence Base
De lijst met type wilsverklaringen is tot stand gekomen in nauw overleg met de Nederlandse Patiënten en Consumenten Federatie (NPCF), de Nederlandse Vereniging voor een Vrijwillig Levenseinde (NVVE) en de Nederlandse Patiënten Vereniging (NPV).
De lijst met types komt overeen met de wilsverklaringen waarvoor de verschillende verenigingen op hun websites voorbeelden voor aanbieden.
In de pre-publicatie 2021-2 is de "Verklaring donorschap" op deprecated gezet, omdat dit gegeven wettelijk gezien alleen bij overlijden van de patiënt onder strikte voorwaarden ingezien mag worden in een landelijk register.
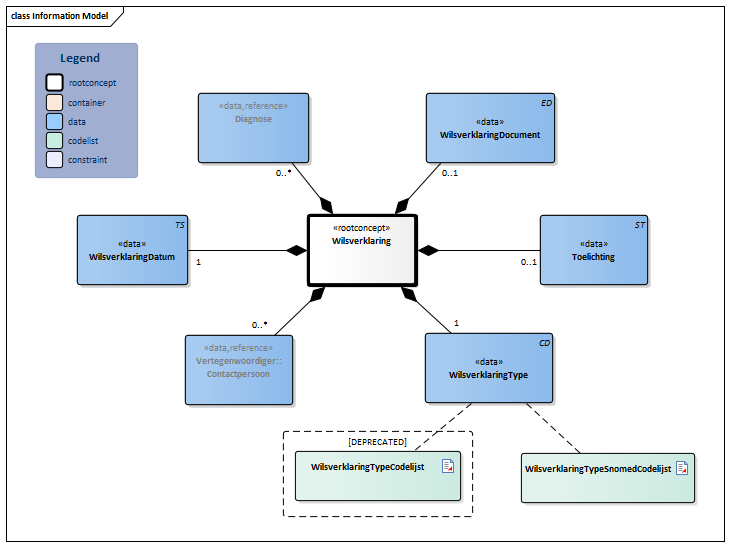
Information Model

| Type | Id | Concept | Card. | Definitie | DefinitieCode | Verwijzing | |||||||||
| NL-CM:7.15.1 | Rootconcept van de bouwsteen Wilsverklaring. Dit concept bevat alle gegevenselementen van de bouwsteen Wilsverklaring. | ||||||||||||||
| NL-CM:7.15.8 | 0..* | De diagnose van de aandoening waarop de wilsverklaring betrekking heeft. |
| ||||||||||||
| NL-CM:7.15.2 | 1 | Aanduiding van de soort wilsverklaringen. |
| ||||||||||||
| NL-CM:7.15.7 | 1 | De datum waarop de wilsverklaring is vastgelegd. | |||||||||||||
| NL-CM:7.15.5 | 0..1 | Ingescand brondocument met de wilsverklaring en handtekening van de patiënt, bijv. een PDF. | |||||||||||||
| NL-CM:7.15.3 | 0..* | De persoon die wettelijke vertegerwoordiger is of in de ondertekende volmacht als gevolmachtigde wordt benoemd. |
| ||||||||||||
| NL-CM:7.15.6 | 0..1 | Toelichting bij de wilsverklaring, bijvoorbeeld de vorm, zoals een penning, een tattoo etc. of waar de wilsverklaring te vinden is. |
|
||||||||||||
Kolommen Concept en DefinitieCode: houdt de muis boven de waarde voor meer informatie
Voor uitleg over de gebruikte symbolen, zie de legenda pagina
Example Instances
| Wilsverklaring | |
| WilsverklaringType | Niet reanimeren verklaring |
| Datum | 15-08-2011 |
| Diagnose | ALS |
| Toelichting | Niet-reanimerenpenning |
| Vertegenwoordiger | |
| Initialen | J.P.M. |
| Geslachtsnaam | Pietersen |
| Rol | Wettelijk vertegenwoordiger |
| TelefoonEmail | |
| Telefoonnummer | +31611234567 |
| NummerSoort | Mobiel telefoonnummer |
References
1. NPCF - Wilsverklaring [Online] Beschikbaar op: https://www.patientenfederatie.nl/themas/wilsverklaring/wat-hoe [Geraadpleegd: 15 juni 2020].
2. Wilsverklaringen van de NVVE [Online] Beschikbaar op: https://nvve.nl/index.php?cID=307 [Geraadpleegd: 15 juni 2020].
3. NPV - Levenswensverklaring [Online] Beschikbaar op: https://npvzorg.nl/levenswensverklaring/ [Geraadpleegd: 15 juni 2020].
Valuesets
WilsverklaringTypeCodelijst
| Valueset OID: 2.16.840.1.113883.2.4.3.11.60.40.2.7.15.1 | Binding: Extensible | Status: Deprecated |
| Conceptnaam | Conceptcode | Codestelselnaam | Codesysteem OID | Omschrijving |
| Niet reanimeren verklaring [DEPRECATED] | NR | WilsverklaringType | 2.16.840.1.113883.2.4.3.11.60.40.4.14.1 | Niet reanimeren verklaring |
| Volmacht [DEPRECATED] | VOL | WilsverklaringType | 2.16.840.1.113883.2.4.3.11.60.40.4.14.1 | Volmacht |
| Behandelverbod [DEPRECATED] | VERB | WilsverklaringType | 2.16.840.1.113883.2.4.3.11.60.40.4.14.1 | Behandelverbod |
| Behandelverbod met aanvulling Voltooid Leven [DEPRECATED] | VERBVL | WilsverklaringType | 2.16.840.1.113883.2.4.3.11.60.40.4.14.1 | Behandelverbod met aanvulling Voltooid Leven |
| Mondelinge afspraak [DEPRECATED] | MON | WilsverklaringType | 2.16.840.1.113883.2.4.3.11.60.40.4.14.1 | Mondelinge afspraak |
| Euthanasieverzoek [DEPRECATED] | EU | WilsverklaringType | 2.16.840.1.113883.2.4.3.11.60.40.4.14.1 | Euthanasieverzoek |
| Euthanasieverzoek met aanvulling Dementie [DEPRECATED] | EUD | WilsverklaringType | 2.16.840.1.113883.2.4.3.11.60.40.4.14.1 | Euthanasieverzoek met aanvulling Dementie |
| Levenswensverklaring [DEPRECATED] | LW | WilsverklaringType | 2.16.840.1.113883.2.4.3.11.60.40.4.14.1 | Levenswensverklaring |
| Verklaring donorschap [DEPRECATED] | DO | WilsverklaringType | 2.16.840.1.113883.2.4.3.11.60.40.4.14.1 | Verklaring donorschap [DEPRECATED] |
| Zelfbindingsverklaring [DEPRECATED] | ZB | WilsverklaringType | 2.16.840.1.113883.2.4.3.11.60.40.4.14.1 | Zelfbindingsverklaring |
| Verklaring ter beschikkingstelling aan de wetenschap [DEPRECATED] | VBW | WilsverklaringType | 2.16.840.1.113883.2.4.3.11.60.40.4.14.1 | Verklaring ter beschikkingstelling aan de wetenschap |
| Waarde Other (OTH) uit codestelsel NullFlavor (OID: 2.16.840.1.113883.5.1008) is toegestaan in deze waardenlijst. | ||||
Opm.: Deze waardelijst is niet langer een geldige keuze en komt in de volgende publicatie te vervallen.
WilsverklaringTypeSnomedCodelijst
| Valueset OID: 2.16.840.1.113883.2.4.3.11.60.40.2.7.15.2 | Binding: Extensible | Status: Active |
| Conceptnaam | Conceptcode | Codestelselnaam | Codesysteem OID | Omschrijving |
| Niet-reanimerenverklaring | 11281000146108 | SNOMED CT | 2.16.840.1.113883.6.96 | Reanimerenverklaring |
| Medische volmacht | 186065003 | SNOMED CT | 2.16.840.1.113883.6.96 | Medische volmacht |
| Niet-behandelverklaring | 11301000146109 | SNOMED CT | 2.16.840.1.113883.6.96 | Niet-behandelverklaring |
| Verbal appointment (note) [DEPRECATED] | 11351000146105 | SNOMED CT | 2.16.840.1.113883.6.96 | Notitie van mondelinge afspraak [DEPRECATED] |
| Euthanasieverzoek | 11321000146101 | SNOMED CT | 2.16.840.1.113883.6.96 | Euthanasieverzoek |
| Euthanasieverzoek met aanvulling van dementie | 11331000146104 | SNOMED CT | 2.16.840.1.113883.6.96 | Euthanasieverzoek met aanvulling van dementie |
| Living will | 1264561001 | SNOMED CT | 2.16.840.1.113883.6.96 | Levenswensverklaring |
| Levenswensverklaring [DEPRECATED] | 160861000146101 | SNOMED CT | 2.16.840.1.113883.6.96 | Levenswensverklaring [DEPRECATED] |
| Zelfbindingsverklaring | 160881000146109 | SNOMED CT | 2.16.840.1.113883.6.96 | Zelfbindingsverklaring |
| Verklaring van ter beschikkingstelling aan de wetenschap | 160871000146107 | SNOMED CT | 2.16.840.1.113883.6.96 | Verklaring terbeschikkingstelling aan wetenschap |
| Niet-behandelverklaring met aanvulling van voltooid leven | 11311000146106 | SNOMED CT | 2.16.840.1.113883.6.96 | Niet-behandelverklaring met aanvulling van voltooid leven |
| Verbal report | 445674006 | SNOMED CT | 2.16.840.1.113883.6.96 | Notitie van mondelinge afspraak |
| Waarde Other (OTH) uit codestelsel NullFlavor (OID: 2.16.840.1.113883.5.1008) is toegestaan in deze waardenlijst. | ||||
Deze bouwsteen in overige publicaties
- Publicatie 2015, (Versie 1.0)
- Publicatie 2016, (Versie 3.0)
- Publicatie 2017, (Versie 3.1)
- Pre-publicatie 2018-2, (Versie 3.1)
- Pre-publicatie 2019-2, (Versie 3.1)
- Publicatie 2020, (Versie 3.1.1)
- Pre-publicatie 2021-2, (Versie 4.0)
- Pre-publicatie 2022-1, (Versie 4.1)
- Pre-publicatie 2023-1, (Versie 4.2)
- Publicatie 2024, (Versie 5.0)
Bouwsteen verwijzingen
Deze bouwsteen verwijst naar
Deze bouwsteen wordt gebruikt in
Technische specificaties in HL7v3 CDA en HL7 FHIR
Om informatie op basis van zorginformatiebouwstenen uit te wisselen zijn aanvullende, meer technische specificaties nodig.
Niet iedere omgeving kan met dezelfde technische specificaties overweg. Om deze reden zijn er meerdere typen technische specificaties:
- HL7® versie 3 CDA compatibele specificaties, beschikbaar via de Nictiz ART-DECOR® omgeving

- HL7® FHIR® compatibele specificaties, beschikbaar via de Nictiz-omgeving op de Simplifier FHIR Registry

Downloads
De bouwsteen is ook beschikbaar als pdf bestand
of als spreadsheet
Over deze informatie
De informatie in deze wiki pagina is gebaseerd op de prepublicatie 2026-1
SNOMED CT en LOINC codes zijn gebaseeerd op:
- SNOMED Clinical Terms versie: 20260331 [R] (maart 2026-editie)
- LOINC version 2.81
De voorwaarden van gebruik staan op de beginpagina ![]()
Deze pagina is gegenereerd op 17/04/2026 12:09:28 met ZibExtraction v. 10.0.9603.19166