Familieanamnese-v5.0(2026-1NL)
Algemeen
Naam: nl.zorg.Familieanamnese ![]()
Versie: 5.0
ZIB Status:Final
Publicatie: 2026-1
Publicatie status: Prepublished
Publicatie datum: 17-04-2026
Metadata
| DCM::CoderList | Kerngroep Registratie aan de Bron |
| DCM::ContactInformation.Address | * |
| DCM::ContactInformation.Name | * |
| DCM::ContactInformation.Telecom | * |
| DCM::ContentAuthorList | Projectgroep Generieke Overdrachtsgegevens & Kerngroep Registratie aan de Bron |
| DCM::CreationDate | 15-02-2013 |
| DCM::DeprecatedDate | |
| DCM::DescriptionLanguage | nl |
| DCM::EndorsingAuthority.Address | |
| DCM::EndorsingAuthority.Name | PM |
| DCM::EndorsingAuthority.Telecom | |
| DCM::Id | 2.16.840.1.113883.2.4.3.11.60.40.3.6.1 |
| DCM::KeywordList | familieanamnese, anamnese |
| DCM::LifecycleStatus | Final |
| DCM::ModelerList | Kerngroep Registratie aan de Bron |
| DCM::Name | nl.zorg.Familieanamnese |
| DCM::PublicationDate | 17-04-2026 |
| DCM::PublicationStatus | Prepublished |
| DCM::ReviewerList | Projectgroep Generieke Overdrachtsgegevens & Kerngroep Registratie aan de Bron |
| DCM::RevisionDate | 07-04-2025 |
| DCM::Supersedes | nl.zorg.Familieanamnese-v4.0 |
| DCM::Version | 5.0 |
| HCIM::PublicationLanguage | NL |
Revision History
Publicatieversie 1.0 (15-02-2013)
Publicatieversie 1.1 (01-07-2013)
Publicatieversie 2.0 (01-04-2015)
| ZIB-73 | wijzigingsverzoek familieanamnese |
| ZIB-308 | Prefix Overdracht weggehaald bij de generieke bouwstenen |
Incl. algemene wijzigingsverzoeken:
| ZIB-94 | Aanpassen tekst van Disclaimer, Terms of Use & Copyrights |
| ZIB-154 | Consequenties opsplitsing Medicatie bouwstenen voor overige bouwstenen. |
| ZIB-200 | Naamgeving SNOMED CT in tagged values klinische bouwstenen gelijk getrokken. |
| ZIB-201 | Naamgeving OID: in tagged value notes van klinische bouwstenen gelijk getrokken. |
| ZIB-309 | EOI aangepast |
| ZIB-324 | Codelijsten Name en Description beginnen met een Hoofdletter |
| ZIB-326 | Tekstuele aanpassingen conform de kwaliteitsreview kerngroep 2015 |
Publicatieversie 3.0 (01-05-2016)
| ZIB-444 | Overlijdensdatum in ZIB Familieanamnese vs. leeftijd waarop persoon is overleden |
| ZIB-453 | Wijziging naamgeving ZIB's en logo's door andere opzet van beheer |
Publicatieversie 3.1 (04-09-2017)
| ZIB-443 | Aanpassing in codes in BiologischeRelatieCodelijst |
| ZIB-564 | Aanpassing/harmonisatie Engelse conceptnamen |
| ZIB-574 | Alleen verwijzen naar het rootconcept van de ZIB. |
Publicatieversie 3.2 (01-12-2021)
| ZIB-1303 | Onderscheid maken tussen vrouwelijk en mannelijke familieleden |
Publicatieversie 3.2.1 (10-06-2022)
| ZIB-1671 | Voorbeeld familieanamnese klopt niet |
Publicatieversie 3.2.2 (15-10-2023)
| ZIB-2026 | FamilieAnamnese / BiologischeRelatieCodelijst "Gootouder" aan moederskant |
Publicatieversie 4.0 (15-04-2024)
| ZIB-1966 | Familieanamnese: Onderwerp/verwijzing naar zib Probleem onjuist |
Publicatieversie 5.0 (24-04-2024)
| ZIB-2605 | Familieanamnese - Vervangen van de verwijzing naar Probleem |
Concept
De familieanamnese beschrijft de gezondheidsproblemen van biologische verwanten die relevant zijn. De familieanamnese bevat informatie over de medische aandoeningen van het familielid en de biologische relatie tussen de patiënt en het beschreven familielid.
Purpose
Het vastleggen van aandoeningen bij familieleden van de patiënt. Dit gegeven kan relevant zijn bij het inschatten van het risico op het optreden van deze aandoeningen bij patiënt zelf. Ook kan dit gegeven mede van invloed zijn op de keuze welke diagnostiek wel of niet gedaan hoeft te worden: bij een hoog-risico patiënt zal bijvoorbeeld eerder uitgebreide diagnostiek gedaan worden, terwijl bij een laag-risico patiënt volstaan kan worden met een eenvoudigere test.
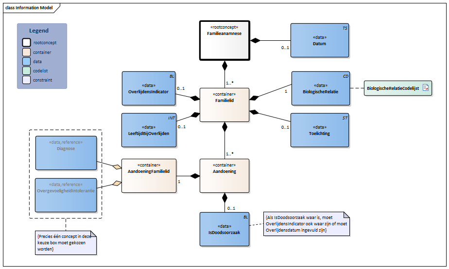
Information Model

| Type | Id | Concept | Card. | Definitie | DefinitieCode | Verwijzing | |||||||
| NL-CM:6.1.1 | Rootconcept van de bouwsteen Familieanamnese. Dit rootconcept bevat alle gegevenselementen van de bouwsteen Familieanamnese. | ||||||||||||
| NL-CM:6.1.2 | 0..1 | Datum van afname van de familieanamnese. Een vage datum is toegestaan. | |||||||||||
| NL-CM:6.1.3 | 1..* | Container van het concept familielid. Deze container bevat alle gegevenselementen van het concept familielid. | |||||||||||
| NL-CM:6.1.4 | 1 | Geeft de biologische relatie van het familielid tot de patiënt. |
| ||||||||||
| NL-CM:6.1.5 | 0..1 | Toelichting met, voor de familieanamnese relevante, informatie betreffende het familielid. |
|
||||||||||
| NL-CM:6.1.6 | 1..* | Container van het concept Aandoening. Deze container bevat alle gegevenselementen van het concept Aandoening. | |||||||||||
| NL-CM:6.1.9 | 0..1 | Aanduiding of het beschreven gezondheidsprobleem de doodsoorzaak is van het familielid. | |||||||||||
| NL-CM:6.1.13 | 1 | Container van het concept AandoeningFamilielid. Deze container bevat alle gegevenselementen van het concept AandoeningFamilielid. | |||||||||||
| NL-CM:6.1.14 | (0..1) | Diagnose van een aandoening bij een bloedverwant van de patiënt. |
| ||||||||||
| NL-CM:6.1.15 | (0..1) | Overgevoeligheid of intolerantie bij een bloedverwant van de patiënt |
| ||||||||||
| NL-CM:6.1.12 | 0..1 | De leeftijd waarop het familielid overleden is. | |||||||||||
| NL-CM:6.1.10 | 0..1 | Indicator die aangeeft of het familielid overleden is. | |||||||||||
Kolommen Concept en DefinitieCode: houdt de muis boven de waarde voor meer informatie
Voor uitleg over de gebruikte symbolen, zie de legenda pagina
Example Instances
| Familieanamnese | |||||||
| Datum | Familielid | Aandoening | |||||
| BiologischeRelatie | Toelichting | Overlijdens Indicator |
OverlijdensDatum | AandoeningFamilielid | Is Doodsoorzaak | ||
| 1-2-2013 | Tante / moeders- zijde |
Ja | 1997 | Diagnose | mammacarcinoom | Ja | |
| 1-2-2013 | Biologische moeder | moeder heeft vijf zusters | Diagnose | mammacarcinoom | |||
| 1-2-2013 | Biologische vader | Ja | 2005 | OvergevoeligheidIntolerantie | Penicillineovergevoeligheid | ||
Instructions
De leeftijd waarop een familielid een aandoening heeft gekregen of de leeftijd bij overlijden kan indien gewenst in het 'toelichting' veld vermeld worden.
De waardelijst BiologischeRelatieCodelijst bevat een aantal concepten die zowel voor biologische als voor niet biologische relaties gebruikt kunnen worden: een broer van een stiefvader zal bijvoorbeeld als oom vermeld staan bij gebrek aan specifieke codes voor stiefoom en echte oom. Bij het opstellen van de familieanamnese zal er dus op toegezien moeten worden dat uitsluitend de biologische relaties beschouwd worden.
Valuesets
BiologischeRelatieCodelijst
| Valueset OID: 2.16.840.1.113883.2.4.3.11.60.40.2.6.1.1 | Binding: Extensible | Status: Active |
| Conceptnaam | Conceptcode | Codestelselnaam | Codesysteem OID | Omschrijving |
| Aunt | AUNT | RoleCode | 2.16.840.1.113883.5.111 | Tante |
| Cousin | COUSN | RoleCode | 2.16.840.1.113883.5.111 | Neef/nicht, zoon/dochter van oom/tante |
| Grandchild | GRNDCHILD | RoleCode | 2.16.840.1.113883.5.111 | Kleinkind(DEPRECATED) |
| Granddaughter | GRNDDAU | RoleCode | 2.16.840.1.113883.5.111 | Kleindochter |
| Grandfather | GRFTH | RoleCode | 2.16.840.1.113883.5.111 | Opa |
| Grandmother | GRMTH | RoleCode | 2.16.840.1.113883.5.111 | Oma |
| Grandparent | GRPRN | RoleCode | 2.16.840.1.113883.5.111 | Grootouder (DEPRECATED) |
| Grandson | GRNDSON | RoleCode | 2.16.840.1.113883.5.111 | Kleinzoon |
| Great grandfather | GGRFTH | RoleCode | 2.16.840.1.113883.5.111 | Overgrootvader |
| Great grandmother | GGRMTH | RoleCode | 2.16.840.1.113883.5.111 | Overgrootmoeder |
| Great grandparent | GGRPRN | RoleCode | 2.16.840.1.113883.5.111 | Overgrootouder |
| Half-brother | HBRO | RoleCode | 2.16.840.1.113883.5.111 | Halfbroer |
| Half-sister | HSIS | RoleCode | 2.16.840.1.113883.5.111 | Halfzus |
| Nicht in vierde graad van moederszijde | 134211000146103 | SNOMED CT | 2.16.840.1.113883.6.96 | Nicht aan moederszijde |
| Maternal grandfather | MGRFTH | RoleCode | 2.16.840.1.113883.5.111 | Opa aan moederszijde |
| Maternal grandmother | MGRMTH | RoleCode | 2.16.840.1.113883.5.111 | Oma aan moederszijde |
| Maternal great-grandfather | MGGRFTH | RoleCode | 2.16.840.1.113883.5.111 | Overgrootvader aan moederszijde |
| Maternal great-grandmother | MGGRMTH | RoleCode | 2.16.840.1.113883.5.111 | Overgrootmoeder aan moederszijde |
| Neef in vierde graad van moederszijde | 134221000146108 | SNOMED CT | 2.16.840.1.113883.6.96 | Neef aan moederszijde |
| MaternalAunt | MAUNT | RoleCode | 2.16.840.1.113883.5.111 | Tante/moederszijde |
| MaternalCousin | MCOUSN | RoleCode | 2.16.840.1.113883.5.111 | Neef/nicht aan moederszijde |
| MaternalGrandparent | MGRPRN | RoleCode | 2.16.840.1.113883.5.111 | Grootouder aan moederszijde |
| MaternalGreatgrandparent | MGGRPRN | RoleCode | 2.16.840.1.113883.5.111 | Overgrootouder aan moederszijde |
| MaternalUncle | MUNCLE | RoleCode | 2.16.840.1.113883.5.111 | Oom/moederszijde |
| Natural brother | NBRO | RoleCode | 2.16.840.1.113883.5.111 | Biologische broer |
| Natural child | NCHILD | RoleCode | 2.16.840.1.113883.5.111 | Biologisch kind |
| Natural daugther | DAU | RoleCode | 2.16.840.1.113883.5.111 | Biologische dochter |
| Natural father | NFTH | RoleCode | 2.16.840.1.113883.5.111 | Biologische vader |
| Natural mother | NMTH | RoleCode | 2.16.840.1.113883.5.111 | Biologische moeder |
| Natural sister | NSIS | RoleCode | 2.16.840.1.113883.5.111 | Biologische zus |
| Natural son | SON | RoleCode | 2.16.840.1.113883.5.111 | Biologische zoon |
| Nephew | NEPHEW | RoleCode | 2.16.840.1.113883.5.111 | Neef, zoon van broer/zus |
| Niece | NIECE | RoleCode | 2.16.840.1.113883.5.111 | Nicht, dochter van broer/zus |
| Nicht in vierde graad van vaderszijde | 134231000146105 | SNOMED CT | 2.16.840.1.113883.6.96 | Nicht aan vaderszijde |
| Paternal grandfather | PGRFTH | RoleCode | 2.16.840.1.113883.5.111 | Opa aan vaderszijde |
| Paternal grandmother | PGRMTH | RoleCode | 2.16.840.1.113883.5.111 | Oma aan vaderszijde |
| Paternal great-grandfather | PGGRFTH | RoleCode | 2.16.840.1.113883.5.111 | Overgrootvader aan vaderszijde |
| Paternal great-grandmother | PGGRMTH | RoleCode | 2.16.840.1.113883.5.111 | Overgrootmoeder aan vaderszijde |
| Neef in vierde graad van vaderszijde | 134241000146102 | SNOMED CT | 2.16.840.1.113883.6.96 | Neef aan vaderszijde |
| PaternalAunt | PAUNT | RoleCode | 2.16.840.1.113883.5.111 | Tante/vaderszijde |
| PaternalCousin | PCOUSN | RoleCode | 2.16.840.1.113883.5.111 | Neef/nicht aan vaderszijde |
| PaternalGrandparent | PGRPRN | RoleCode | 2.16.840.1.113883.5.111 | Grootouder aan vaderszijde |
| PaternalGreatgrandparent | PGGRPRN | RoleCode | 2.16.840.1.113883.5.111 | Overgrootouder aan vaderszijde |
| PaternalUncle | PUNCLE | RoleCode | 2.16.840.1.113883.5.111 | Oom/vaderszijde |
| Uncle | UNCLE | RoleCode | 2.16.840.1.113883.5.111 | Oom |
| Waarde Other (OTH) uit codestelsel NullFlavor (OID: 2.16.840.1.113883.5.1008) is toegestaan in deze waardenlijst. | ||||
Deze bouwsteen in overige publicaties
- Publicatie 2015, (Versie 2.0)
- Publicatie 2016, (Versie 3.0)
- Publicatie 2017, (Versie 3.1)
- Pre-publicatie 2018-2, (Versie 3.1)
- Pre-publicatie 2019-2, (Versie 3.1)
- Publicatie 2020, (Versie 3.1)
- Pre-publicatie 2021-2, (Versie 3.2)
- Pre-publicatie 2022-1, (Versie 3.2.1)
- Pre-publicatie 2023-1, (Versie 3.2.2)
- Publicatie 2024, (Versie 5.0)
Bouwsteen verwijzingen
Deze bouwsteen verwijst naar
Deze bouwsteen wordt gebruikt in
- --
Technische specificaties in HL7v3 CDA en HL7 FHIR
Om informatie op basis van zorginformatiebouwstenen uit te wisselen zijn aanvullende, meer technische specificaties nodig.
Niet iedere omgeving kan met dezelfde technische specificaties overweg. Om deze reden zijn er meerdere typen technische specificaties:
- HL7® versie 3 CDA compatibele specificaties, beschikbaar via de Nictiz ART-DECOR® omgeving

- HL7® FHIR® compatibele specificaties, beschikbaar via de Nictiz-omgeving op de Simplifier FHIR Registry

Downloads
De bouwsteen is ook beschikbaar als pdf bestand
of als spreadsheet
Over deze informatie
De informatie in deze wiki pagina is gebaseerd op de prepublicatie 2026-1
SNOMED CT en LOINC codes zijn gebaseeerd op:
- SNOMED Clinical Terms versie: 20260331 [R] (maart 2026-editie)
- LOINC version 2.81
De voorwaarden van gebruik staan op de beginpagina ![]()
Deze pagina is gegenereerd op 17/04/2026 12:06:23 met ZibExtraction v. 10.0.9603.19166