OvergevoeligheidIntolerantie-v2.0(2026-1NL)

Uit Zorginformatiebouwstenen
Naar navigatie springen Naar zoeken springen



Algemeen

Naam: nl.zorg.OvergevoeligheidIntolerantie
Versie: 2.0
ZIB Status:Final
Publicatie: 2026-1
Publicatie status: Prepublished
Publicatie datum: 17-04-2026


Terug naar ZIB overzicht

Metadata

DCM::CoderList Zib-centrum
DCM::ContactInformation.Address *
DCM::ContactInformation.Name *
DCM::ContactInformation.Telecom *
DCM::ContentAuthorList Zib-centrum
DCM::CreationDate 22-05-2023
DCM::DeprecatedDate
DCM::DescriptionLanguage nl
DCM::EndorsingAuthority.Address
DCM::EndorsingAuthority.Name *
DCM::EndorsingAuthority.Telecom
DCM::Id 2.16.840.1.113883.2.4.3.11.60.40.3.8.6
DCM::KeywordList
DCM::LifecycleStatus Final
DCM::ModelerList *
DCM::Name nl.zorg.OvergevoeligheidIntolerantie
DCM::PublicationDate 17-04-2026
DCM::PublicationStatus Prepublished
DCM::ReviewerList Zib-centrum
DCM::RevisionDate 03-04-2025
DCM::Supersedes nl.zorg.OvergevoeligheidIntolerantie-v1.0
DCM::Version 2.0
HCIM::PublicationLanguage NL

Revision History

Publicatieversie 1.0 (15-04-2024)

ZIB-1167 Accordatiestatus in ZIB AllergieIntolerantie
ZIB-1340 Ontkenning van een overgevoeligheid In AllergieIntolerantie
ZIB-1370 Verschillende waardenlijsten voor status in zib-problem en zib-allergyintolerance
ZIB-2183 Toevoegen Zekerheid aan Zib AllergieIntollerantie

Publicatieversie 2.0 (24-04-2024)

ZIB-2395 Referentie SNOMED besluit toevoegen en zibs uitbreiden met SNOMED
ZIB-2643 DiagnostischInzicht - ZekerheidStatus vervangen door DiagnoseStatus
ZIB-2648 DiagnostischInzicht - Zib hernoemen naar 'Diagnose'
ZIB-2666 WijzeVanVaststellenCodelijst - Omschrijving van item aanpassen
ZIB-2667 WijzeVanVaststellenCodelijst - Overgenomen uit betrouwbare rapportage verwijderen
ZIB-2675 OvergevoeligheidIntolerantie - Evidence base: Functionaliteit (informatief) verwijderen
ZIB-2744 Vervang "Alle waarden in SNOMED" door "Alle bevindingen in SNOMED" in diagnosenaamcodelijst

Concept

De neiging om een ongewenste fysieke reactie te ontwikkelen bij blootstelling aan een specifieke stof, groep van stoffen of type straling.

Purpose

Informatie m.b.t. tot een overgevoeligheid of intolerantie van de patiënt geeft aan dat er bij blootstelling aan de gespecificeerde stof, groep van stoffen of straling, een ongewenste reactie kan optreden. Dit kan voor de zorgverlener aanleiding zijn om op de gespecificeerde stof, groep van stoffen of straling te bewaken.

Evidence Base

Aan de termen Overgevoeligheid en Intolerantie geeft niet iedereen dezelfde betekenis. Over de term Allergie bestaat meer consensus. De term Overgevoeligheid geldt i.h.a. wel als breder dan Allergie. De naam OvergevoeligheidIntolerantie voor het rootconcept van de zib geeft aan dat deze zib in brede zin alle diagnoses dekt die neerkomen op de neiging van de patiënt om een ongewenste reactie te ontwikkelen bij blootstelling aan een specifieke stof, groep van stoffen of type straling.
Deze neiging kan zijn aangetoond door aanvullend onderzoek, maar ook worden verondersteld op basis van de aard van de reactie(s) en/of het aantal opgetreden reacties bij blootstelling aan de stof(fen) of straling. OvergevoeligheidIntolerantie dekt wat betreft stoffen o.a. geneesmiddelen, voedingsbestanddelen, inhalatieallergenen (bijv. pollen), insecten gif en contactallergenen (bijv. nikkel en latex).
De zib OvergevoeligheidIntolerantie is geschoeid op de leest van de zib Diagnose, omdat het een diagnose betreft. Het belangrijkste verschil is de container ‘Agens’ i.p.v. ‘Aanleiding’. Daarnaast kan men maar 1 diagnose vastleggen en geen differentiaaldiagnose, want een andere overgevoeligheid impliceert ook een ander Agens. Om deze reden heeft Agens ook kardinaliteit 1.
Net als Diagnose is er bij een (mogelijk) aanwezige overgevoeligheid of intolerantie een verwijzing van OvergvoeligheidIntolerantie naar AandoeningOfGesteldheid, omdat het de diagnostische interpretatie van de aandoening betreft.
De kardinaliteit van de verwijzing naar AandoeningOfGesteldheid is 0..1, omdat er bij een ontkenning van een overgevoeligheid of intolerantie geen sprake is van een aandoening of gesteldheid waarop die diagnose betrekking heeft. Om te representeren dat een patiënt niet bekend is met bijv. een allergie voor penicilline of dat een allergie voor penicilline is uitgesloten, is het de bedoeling om gebruik te maken van de zib Uitsluiting met een verwijzing naar OvergevoeligheidIntolerantie. In dit geval verwijst de instantiatie van OvergevoeligheidIntolerantie niet naar een AandoeningOfGesteldheid.

Information Model


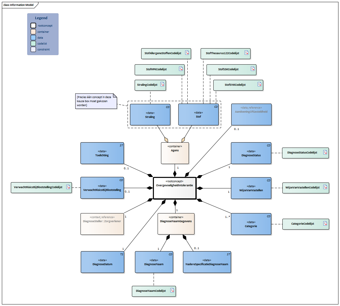
AandoeningOfGesteldheid-v1.1(2026-1NL)#DiagnoseNaamCodelijst#6091#6083#6107#StralingCodelijst#6098#6096#DiagnoseStatusCodelijst#6081#6082Zorgverlener-v4.0.1(2026-1NL)#WijzeVanVastellenCodelijst#6084#StofHPKCodelijst#StofAllergeneStoffenCodelijst#StofThesaurus122Codelijst#StofSNKCodelijst#StofSSKCodelijst#6092#CategorieCodelijst#6093#6090#VerwachtRisicoBijBlootstellingCodelijst#6103#6094


Type Id Concept Card. Definitie DefinitieCode Verwijzing
NL-CM:8.6.1 OvergevoeligheidIntolerantie Dit is een verwijzing naar het rootconcept van de bouwsteen OvergevoeligheidIntolerantie.
420134006 Neiging tot ongewenste reactie
NL-CM:8.6.2 AandoeningOfGesteldheid 0..1 De aandoening of gesteldheid waarvan de overgevoeligheid of intolerantie de duiding is.
AandoeningOfGesteldheid
NL-CM:8.6.3 DiagnoseStatus 1 Geeft aan hoe het staat met het diagnostisch proces.
DiagnoseStatusCodelijst
NL-CM:8.6.4 WijzeVanVastellen 1 De manier waarop de overgevoeligheid of intolerantie is vastgesteld.
418775008 Methode van bevinding
WijzeVanVastellenCodelijst
NL-CM:8.6.5 Categorie 1..* Identificeert de categorie van het agens waarop de overgevoeligheid of intolerantie betrekking heeft, zoals geneesmiddelen en voedingsmiddelen.
CategorieCodelijst
NL-CM:8.6.6 DiagnoseNaamGegevens 1 Container van het concept DiagnoseNaamGegevens. Deze container bevat alle gegevenselementen van het concept DiagnoseNaamGegevens.

Representeert de overgevoeligheid als duiding (diagnose) van de aandoening.

NL-CM:8.6.7 DiagnoseNaam 1 De term met bijbehorende code die de zorgverlener kiest uit de gebruikte codelijst om de diagnose aan te geven.
439401001 Diagnose
DiagnoseNaamCodelijst
NL-CM:8.6.8 NadereSpecificatieDiagnoseNaam 0..1 Een in vrije tekst geformuleerde nadere detaillering van de naam van de overgevoeligheid of intolerantie, wanneer dit detail niet beschikbaar is via de gebruikte codelijst.
NL-CM:8.6.9 DiagnoseDatum 1 Datum (en tijdstip) waarop de zorgverlener tot het inzicht van de diagnose kwam.
432213005 Datum van diagnose
NL-CM:8.6.10 DiagnoseSteller::Zorgverlener 1 De zorgverlener die tot het diagnostisch inzicht van de overgevoeligheid of intolerantie is gekomen. Dit kan een ander individu zijn dan degene die het diagnostisch inzicht heeft geregistreerd.
PRF performer
Zorgverlener
NL-CM:8.6.11 VerwachtRisicoBijBlootstelling 0..1 De beoordeling van de zorgverlener m.b.t. de verwachte ernst van de reactie bij hernieuwde blootstelling aan de stof, groep stoffen of omgevingsfactor waar de patiënt overgevoelig of intolerant voor is.
340271000146105 Verwachte ernst van reactie
VerwachtRisicoBijBlootstellingCodelijst
NL-CM:8.6.12 Toelichting 0..1 Tekstuele toelichting op de overgevoeligheid of intolerantie die niet in één van de andere velden kan worden weergegeven.
48767-8 Verklarend commentaar [interpretatie] in {systeem} (tekstueel)
NL-CM:8.6.13 Agens 1 Container van het concept Agens. Deze container bevat alle gegevenselementen van het concept Agens.
246075003 Veroorzaker
NL-CM:8.6.14 Straling (0..1) Straling als aanleiding voor het optreden van een ongewenste reactie.
82107009 Straling
StralingCodelijst
NL-CM:8.6.15 Stof (0..1) De stof of groep van stoffen die bij de patiënt een reactie ontlokken als deze daaraan wordt blootgesteld.
105590001 Substantie
StofAllergeneStoffenCodelijst
StofHPKCodelijst
StofSNKCodelijst
StofSSKCodelijst
StofThesaurus122Codelijst

Kolommen Concept en DefinitieCode: houdt de muis boven de waarde voor meer informatie
Voor uitleg over de gebruikte symbolen, zie de legenda pagina

Example Instances

OvergevoeligheidIntolerantie
DiagnoseDatum 07-10-2023 12-12-2023
DiagnoseStatus Voorlopige diagnose Bevestigde diagnose
WijzeVanVaststellen Vastgesteld op basis van anamnese. Vastgesteld op basis van het klinisch beeld en aanvullend onderzoek
Categorie Voedingsmiddelen
VerwachtRisicoBijBlootstelling Licht Licht
DiagnoseNaamGegevens
DiagnoseNaam Lactose-intolerantie Lactose-intolerantie
NadereSpecificatieDiagnoseNaam
Agens
Stof Lactose Lactose
Toelichting
Diagnosesteller::Zorgverlener
Naam Drs. L.J. Verhagen Drs. L.J. Verhagen
Specialisme Huisarts Huisarts
AandoeningOfGesteldheid
PeriodeAanwezig
StartDatumTijd 19-08-2023 19-08-2023
StatusDatum 07-10-2023 12-12-2023
Ernst Matig Matig
OvergevoeligheidIntolerantie
DiagnoseDatum 08-08-2023
DiagnoseStatus Voorlopige diagnose
WijzeVanVaststellen Vastgesteld op basis van het klinisch beeld en aanvullend onderzoek.
Categorie Geneesmiddelen, Voedingsmiddelen.
VerwachtRisicoBijBlootstelling Ernstig
Diagnose
DiagnoseNaamGegevens Neiging tot nadelige reactie op stof
NadereSpecificatieDiagnoseNaam
Agens
Stof Carmine
Toelichting Vastgesteld middels provocatietest.
Diagnosesteller::Zorgverlener
Naam Mevr. E. Süshel
Specialisme Inwendige geneeskunde
AandoeningOfGesteldheid
PeriodeAanwezig
StartDatumTijd 05-2023
StatusDatum 07-10-2023
Ernst Matig
OvergevoeligheidIntolerantie
DiagnoseDatum 02-05-2023
DiagnoseStatus Bevestigde diagnose
WijzeVanVaststellen Vastgesteld op basis van het klinisch beeld en aanvullend onderzoek.
Categorie Geneesmiddelen
VerwachtRisicoBijBlootstelling Mild
Diagnose
DiagnoseNaamGegevens Geneesmiddelovergevoeligheid
NadereSpecificatieDiagnoseNaam
Agens
Stof Rituximab
Toelichting Anafylactoïde reacties bij een hogere pompstand dan 5-6. Meerdere positieve challenges en negatieve dechallenges, passend bij rituximab geïnduceerde cellysis.
Diagnosesteller::Zorgverlener
Naam Mevr. C. van Aa
Specialisme Neurologie
AandoeningOfGesteldheid
PeriodeAanwezig
StartDatumTijd 15-02-2023
StatusDatum 02-05-2023
Ernst Matig

Instructions

Een overgevoeligheid of intolerantie verwijst altijd naar de aandoening of gesteldheid waarvan deze de interpretatie is. Als er > 1 instantiatie van overgevoeligheid of intolerantie, reactie of diagnose naar dezelfde aandoening of gesteldheid verwijst, dan geeft de instantiatie met de meeste recente diagnosedatum de huidige diagnose weer.
Waardenlijsten of valuesets uit deze zib worden mogelijk deprecated op het moment dat het SNOMED-besluit van kracht wordt in Nederland. Meer informatie over het SNOMED-besluit en wat de implementatie betekend voor zibs vindt u op https://zibs.nl/wiki/SNOMEDbesluit.

Valuesets

CategorieCodelijst

Valueset OID: 2.16.840.1.113883.2.4.3.11.60.40.2.8.6.10 Binding: Required Status: Active
Conceptnaam Conceptcode Codestelselnaam Codesysteem OID Omschrijving
Neiging tot ongewenste reactie op voedsel 418471000 SNOMED CT 2.16.840.1.113883.6.96 Voedingsmiddelen
Neiging tot ongewenste reactie op medicatie en/of drug 419511003 SNOMED CT 2.16.840.1.113883.6.96 Geneesmiddelen
Neiging tot ongewenste reactie op inhalatieallergeen 157521000146103 SNOMED CT 2.16.840.1.113883.6.96 Inhalatieallergenen
Neiging tot ongewenste reactie op contactallergeen 157531000146101 SNOMED CT 2.16.840.1.113883.6.96 Contactallergenen
Neiging tot ongewenste reactie op insectengif 157511000146108 SNOMED CT 2.16.840.1.113883.6.96 Insectengif
Neiging tot ongewenste reactie op radiatie 430421000146102 SNOMED CT 2.16.840.1.113883.6.96 Straling
Waarde Other (OTH) uit codestelsel NullFlavor (OID: 2.16.840.1.113883.5.1008) is toegestaan in deze waardenlijst.

DiagnoseNaamCodelijst

Valueset OID: 2.16.840.1.113883.2.4.3.11.60.40.2.8.6.3 Binding: Required Status: Active
Conceptnaam Codestelselnaam Codesysteem OID
Alle waarden DHD Diagnosethesaurus 2.16.840.1.113883.2.4.3.120.5.1
Alle waarden ICPC-1 NL 2.16.840.1.113883.2.4.4.31.1
SNOMED CT: <404684003|Klinische bevinding| SNOMED CT 2.16.840.1.113883.6.96
Waarde Other (OTH) uit codestelsel NullFlavor (OID: 2.16.840.1.113883.5.1008) is toegestaan in deze waardenlijst.

DiagnoseStatusCodelijst

Valueset OID: 2.16.840.1.113883.2.4.3.11.60.40.2.8.6.2 Binding: Required Status: Active
Conceptnaam Conceptcode Codestelselnaam Codesysteem OID Omschrijving
Preliminary diagnosis 148006 SNOMED CT 2.16.840.1.113883.6.96 Voorlopige diagnose
Established diagnosis 14657009 SNOMED CT 2.16.840.1.113883.6.96 Bevestigde diagnose
Differentiële diagnose 47965005 SNOMED CT 2.16.840.1.113883.6.96 Differentiaaldiagnose
Andere waarden zijn niet toegestaan

StofAllergeneStoffenCodelijst

Valueset OID: 2.16.840.1.113883.2.4.3.11.60.40.2.8.6.5 Binding: Required Status: Active
Conceptnaam Codestelselnaam Codesysteem OID
SNOMED CT: ^98061000146100|Referentieset met allergenen uitgezonderd medicatie| SNOMED CT 2.16.840.1.113883.6.96
Waarde Other (OTH) uit codestelsel NullFlavor (OID: 2.16.840.1.113883.5.1008) is toegestaan in deze waardenlijst.

StofHPKCodelijst

Valueset OID: 2.16.840.1.113883.2.4.3.11.60.40.2.8.6.6 Binding: Required Status: Active
Conceptnaam Codestelselnaam Codesysteem OID
Alle waarden G-Standaard Handels Product Kode (HPK) 2.16.840.1.113883.2.4.4.7
Waarde Other (OTH) uit codestelsel NullFlavor (OID: 2.16.840.1.113883.5.1008) is toegestaan in deze waardenlijst.

StofSNKCodelijst

Valueset OID: 2.16.840.1.113883.2.4.3.11.60.40.2.8.6.7 Binding: Required Status: Active
Conceptnaam Codestelselnaam Codesysteem OID
Alle waarden G-standaard Stofnaamcode (SNK) 2.16.840.1.113883.2.4.4.1.750
Waarde Other (OTH) uit codestelsel NullFlavor (OID: 2.16.840.1.113883.5.1008) is toegestaan in deze waardenlijst.

StofSSKCodelijst

Valueset OID: 2.16.840.1.113883.2.4.3.11.60.40.2.8.6.8 Binding: Required Status: Active
Conceptnaam Codestelselnaam Codesysteem OID
Alle waarden G-standaard Stofnaamcode i.c.m. toedieningsweg (SSK) 2.16.840.1.113883.2.4.4.1.725
Waarde Other (OTH) uit codestelsel NullFlavor (OID: 2.16.840.1.113883.5.1008) is toegestaan in deze waardenlijst.

StofThesaurus122Codelijst

Valueset OID: 2.16.840.1.113883.2.4.3.11.60.40.2.8.6.9 Binding: Required Status: Active
Conceptnaam Codestelselnaam Codesysteem OID
Alle waarden G-standaard Ongewenste medicatiegroepen 2.16.840.1.113883.2.4.4.1.902.122
Waarde Other (OTH) uit codestelsel NullFlavor (OID: 2.16.840.1.113883.5.1008) is toegestaan in deze waardenlijst.

StralingCodelijst

Valueset OID: 2.16.840.1.113883.2.4.3.11.60.40.2.8.6.1 Binding: Extensible Status: Active
Conceptnaam Conceptcode Codestelselnaam Codesysteem OID Omschrijving
Radioactiviteit 32888000 SNOMED CT 2.16.840.1.113883.6.96 Radioactieve straling
Zonlicht 49926000 SNOMED CT 2.16.840.1.113883.6.96 Zonlicht
Ultraviolette straling 41355003 SNOMED CT 2.16.840.1.113883.6.96 UV-licht
Warmtestraling 285337003 SNOMED CT 2.16.840.1.113883.6.96 Warmtestraling
Elektromagnetische straling in radiogolfgebied 52799000 SNOMED CT 2.16.840.1.113883.6.96 Radiogolven
Waarde Other (OTH) uit codestelsel NullFlavor (OID: 2.16.840.1.113883.5.1008) is toegestaan in deze waardenlijst.

VerwachtRisicoBijBlootstellingCodelijst

Valueset OID: 2.16.840.1.113883.2.4.3.11.60.40.2.8.6.11 Binding: Required Status: Active
Conceptnaam Conceptcode Codestelselnaam Codesysteem OID Omschrijving
Licht 255604002 SNOMED CT 2.16.840.1.113883.6.96 Mild
Ernstig 24484000 SNOMED CT 2.16.840.1.113883.6.96 Ernstig
Andere waarden zijn niet toegestaan

WijzeVanVastellenCodelijst

Valueset OID: 2.16.840.1.113883.2.4.3.11.60.40.2.8.6.4 Binding: Extensible Status: Active
Conceptnaam Conceptcode Codestelselnaam Codesysteem OID Omschrijving
Anamnese en lichamelijk onderzoek met evaluatie en management van patiënt 14736009 SNOMED CT 2.16.840.1.113883.6.96 Vastgesteld op basis van het klinisch beeld en aanvullend onderzoek
Anamnese en lichamelijk onderzoek 63332003 SNOMED CT 2.16.840.1.113883.6.96 Vastgesteld op basis van het klinisch beeld
Afnemen van anamnese 84100007 SNOMED CT 2.16.840.1.113883.6.96 Vastgesteld op basis van de anamnese
Bevinding door verrichting 118240005 SNOMED CT 2.16.840.1.113883.6.96 Vastgesteld alléén op basis van een verrichting (toevalsbevinding)
Verwerven van gezondheidsinformatie van eerdere behandelaar voor klinische afstemming 117131000146104 SNOMED CT 2.16.840.1.113883.6.96 Overgenomen uit betrouwbare rapportage [DEPRECATED]
Waarde Other (OTH) uit codestelsel NullFlavor (OID: 2.16.840.1.113883.5.1008) is toegestaan in deze waardenlijst.

Deze bouwsteen in overige publicaties

Bouwsteen verwijzingen

Deze bouwsteen verwijst naar

Deze bouwsteen wordt gebruikt in

Technische specificaties in HL7v3 CDA en HL7 FHIR

Om informatie op basis van zorginformatiebouwstenen uit te wisselen zijn aanvullende, meer technische specificaties nodig.
Niet iedere omgeving kan met dezelfde technische specificaties overweg. Om deze reden zijn er meerdere typen technische specificaties:

  • HL7® versie 3 CDA compatibele specificaties, beschikbaar via de Nictiz ART-DECOR® omgeving
  • HL7® FHIR® compatibele specificaties, beschikbaar via de Nictiz-omgeving op de Simplifier FHIR Registry

Downloads

De bouwsteen is ook beschikbaar als pdf bestand of als spreadsheet

Over deze informatie

De informatie in deze wiki pagina is gebaseerd op de prepublicatie 2026-1
SNOMED CT en LOINC codes zijn gebaseeerd op:

  • SNOMED Clinical Terms versie: 20260331 [R] (maart 2026-editie)
  • LOINC version 2.81

De voorwaarden van gebruik staan op de beginpagina
Deze pagina is gegenereerd op 17/04/2026 12:07:52 met ZibExtraction v. 10.0.9603.19166


Terug naar ZIB overzicht