BewakingBesluit-v1.1(2026-1NL)

Uit Zorginformatiebouwstenen
Naar navigatie springen Naar zoeken springen



Algemeen

Naam: nl.zorg.BewakingBesluit
Versie: 1.1
ZIB Status:Final
Publicatie: 2026-1
Publicatie status: Prepublished
Publicatie datum: 17-04-2026


Terug naar ZIB overzicht

Metadata

DCM::CoderList Zib-centrum
DCM::ContactInformation.Address *
DCM::ContactInformation.Name *
DCM::ContactInformation.Telecom *
DCM::ContentAuthorList Zib-centrum
DCM::CreationDate 07-06-2023
DCM::DeprecatedDate
DCM::DescriptionLanguage nl
DCM::EndorsingAuthority.Address
DCM::EndorsingAuthority.Name *
DCM::EndorsingAuthority.Telecom
DCM::Id 2.16.840.1.113883.2.4.3.11.60.40.3.8.5
DCM::KeywordList
DCM::LifecycleStatus Final
DCM::ModelerList *
DCM::Name nl.zorg.BewakingBesluit
DCM::PublicationDate 17-04-2026
DCM::PublicationStatus Prepublished
DCM::ReviewerList Zib-centrum
DCM::RevisionDate 02-04-2025
DCM::Supersedes nl.zorg.BewakingBesluit-v1.0
DCM::Version 1.1
HCIM::PublicationLanguage NL

Revision History

Publicatieversie 1.0 (15-04-2024)

ZIB-1340 Ontkenning van een overgevoeligheid In AllergieIntolerantie
ZIB-1440 Omschrijving BeginDatum verbeteren, +bijkomende verbeteringen elementen
ZIB-1986 Zib Overgevoeligheid- naam Stof wijzigen in TeBewakenStof

Publicatieversie 1.1 (24-04-2024)

ZIB-2454 Bewakingsbesluit - Engelse benaming voor concept BesluitReden veranderen naar DecisionReason en codelijsten hernoemen conform naamconventie.
ZIB-2634 BewakingBesluit - BesluitReden wordt vrije tekst
ZIB-2642 BewakingBesluit - Voorbeeld maken van Veilig binnen Onveilige groep
ZIB-2680 BewakingBesluit - Evidence base: Functionaliteit (informatief) verwijderen

Concept

Het besluit om bewaking te starten dan wel te beëindigen m.b.t. een stof of groep van stoffen die een ongewenste reactie kunnen geven bij de patiënt.

Purpose

Het specificeren van een bewakingsbesluit met ingangsdatum maakt duidelijk op welke stof of groep van stoffen bewaking is gestart dan wel gestopt. Een overzicht van bewakingsbesluiten geeft inzicht waarop wordt bewaakt en mogelijkheden om bewakingsbesluiten te beheren.

Evidence Base

De zib BewakingBesluit representeert de beslissing van de zorgverlener om bewaking m.b.t. een stof of groep van stoffen te starten dan wel te beëindigen. Het starten van bewaking betekent dat de zorgverlener een waarschuwing wil krijgen als er een onveilige stof wordt voorgeschreven. De BesluitIngangsDatumTijd representeert het moment waarop de bewaking moet ingaan dan wel moet worden beëindigd, afhankelijk van het BesluitType (Bewaking gestart of Bewaking gestopt).
De reden om een bewakingsbesluit te starten kan de gebruiker aangeven met één van de drie volgende mogelijkheden:
- Een overgevoeligheid of intolerantie: aan te geven via een verwijzing naar OvergevoeligheidIntolerantie
- Een reactie: aan te geven via een verwijzing naar Reactie
- Een besluitreden aan te geven in vrije tekst
Het element VeligBinnenOnveiligeGroep maakt het mogelijk uitzonderingen te maken binnen een (grote) groep onveilige stoffen. Stel dat er van een groep stoffen 78 onveilig zijn en 2 veilig, dan hoeft men niet voor elk van de 78 onveilige stoffen een bewakingsbesluit vast te leggen. In plaats daarvan kan men volstaan met één bewakingsbesluit waarin de hele groep van 80 stoffen wordt aangegeven als onveilig, met 2 stoffen die binnen die groep wel veilig zijn.
Waar een reactie gerelateerd is aan (een bestanddeel van) een daadwerkelijk toegediende stof, kan de zorgverlener besluiten om op een bredere verzameling stoffen te bewaken. De stof(fen) die zijn aangegeven in een bewakingsbesluit kunnen dus afwijken van de stof waarop de patiënt daadwerkelijk een reactie heeft ontwikkeld.
Bij een overgevoeligheid of intolerantie gaat het om een diagnose waarbij is aangetoond of wordt aangenomen dat de patiënt de neiging heeft om bij blootstelling aan een bepaalde stof of groep van stoffen een nadelige reactie te ontwikkelen. In de meeste gevallen zal een bewakingsbesluit, gerelateerd aan deze overgevoeligheid of intolerantie dezelfde stoffen betreffen, maar dat hoeft niet. Bij aanvullend onderzoek kan een allergie op basis van een beperkt aantal stoffen zijn aangetoond, waarbij men dan besluit om op de hele groep waartoe die stoffen behoren, te bewaken.
Ook als er geen aanvullend onderzoek ter bevestiging mogelijk is, maar een intolerantie wordt vermoed, kan de specificatie van de stof(fen) waarop de zorgverlener besluit te bewaken, afwijken van de stof(fen) die bij de overgevoeligheid of intolerantie zijn vastgelegd.

Information Model


#BesluitTypeCodelijstOvergevoeligheidIntolerantie-v2.0(2026-1NL)#5575Reactie-v3.0(2026-1NL)#5576#5583#5578#VeiligBinnenOnveiligeGroepHPKCodelijst#VeiligBinnenOnveiligeGroepSNKCodelijst#VeiligBinnenOnveiligeGroepSSKCodelijst#5587#5574#5584#OnveiligeStofHPKCodelijst#OnveiligeStofAllergeneStoffenCodelijst#OnveiligeStofThesaurus122Codelijst#OnveiligeStofSNKCodelijst#OnveiligeStofSSKCodelijst#5572Zorgverlener-v4.0.1(2026-1NL)#5580


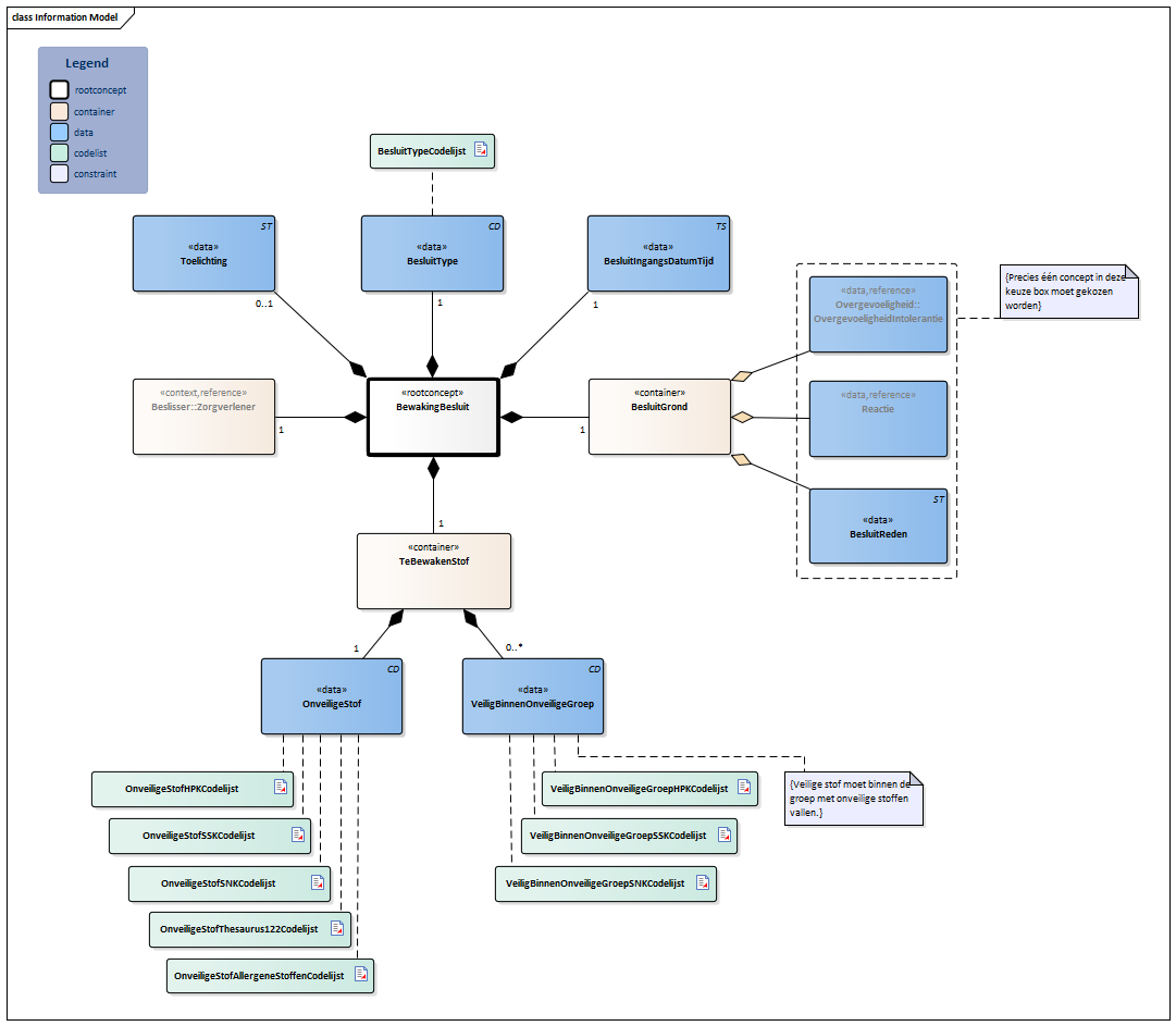
Type Id Concept Card. Definitie DefinitieCode Verwijzing
NL-CM:8.5.1 BewakingBesluit Dit is een verwijzing naar het rootconcept van de bouwsteen BewakingBesluit.
225419007 Surveillance
NL-CM:8.5.2 BesluitType 1 De aard van het besluit: starten of stoppen van de bewaking.
408730004 Context van verrichting
BesluitTypeCodelijst
NL-CM:8.5.3 BesluitIngangsDatumTijd 1 Moment (datum en tijd) waarop het besluit geëffectueerd moet worden.
330421000146108 Effectueringsdatum
NL-CM:8.5.4 BesluitGrond 1 Container van het concept BesluitGrond. Deze container bevat alle gegevenselementen van het concept BesluitGrond.

Het geeft weer op grond waarvan het bewakingsbesluit, om te starten dan wel te stoppen met bewaken, is genomen.

NL-CM:8.5.5 Overgevoeligheid::OvergevoeligheidIntolerantie (0..1) Overgevoeligheid bij de patiënt als reden voor het bewakingsbesluit.
420134006 Neiging tot ongewenste reactie
OvergevoeligheidIntolerantie
NL-CM:8.5.6 Reactie (0..1) Reactie bij de patiënt als reden voor het bewakingsbesluit.
281647001 Ongewenste reactie
Reactie
NL-CM:8.5.7 BesluitReden (0..1) Reden voor het bewakingsbesluit: het starten dan wel het stoppen van de bewaking.
330431000146105 Reden voor bewakingsbesluit
NL-CM:8.5.8 TeBewakenStof 1 Container van het concept TeBewakenStof. Deze container bevat alle gegevenselementen van het concept TeBewakenStof.

Stof of groep van stoffen waarop moet worden bewaakt in de zin dat een melding verschijnt bij het voorschrijven ervan.

105590001 Substantie
NL-CM:8.5.9 OnveiligeStof 1 De stof of groep stoffen, die geheel of op uitzonderingen na, moet worden bewaakt.
350221000146108 Substantie onveilig voor patiënt
OnveiligeStofAllergeneStoffenCodelijst
OnveiligeStofHPKCodelijst
OnveiligeStofSNKCodelijst
OnveiligeStofSSKCodelijst
OnveiligeStofThesaurus122Codelijst
NL-CM:8.5.10 VeiligBinnenOnveiligeGroep 0..* Uitzondering binnen de groep van te bewaken stoffen waarop niet hoeft te worden bewaakt.
350211000146103 Substantie veilig voor patiënt
VeiligBinnenOnveiligeGroepHPKCodelijst
VeiligBinnenOnveiligeGroepSNKCodelijst
VeiligBinnenOnveiligeGroepSSKCodelijst
NL-CM:8.5.12 Beslisser::Zorgverlener 1 De zorgverlener die het bewakingsbesluit heeft genomen.
PRF performer
Zorgverlener
NL-CM:8.5.13 Toelichting 0..1 Tekstuele toelichting op het bewakingbesluit die niet in één van de andere velden kan worden weergegeven.
48767-8 Verklarend commentaar [interpretatie] in {systeem} (tekstueel)

Kolommen Concept en DefinitieCode: houdt de muis boven de waarde voor meer informatie
Voor uitleg over de gebruikte symbolen, zie de legenda pagina

Example Instances

BewakingBesluit
BesluitType Bewaking gestart
BesluitIngangsDatumTijd 02-07-2023
TeBewakenStof
OnveiligeStof Valproïnezuur
VeiligBinnenOnveiligeGroep
Toelichting Gegevens in verwijsbrief van huisarts.
Besluitgrond
BesluitReden Stof heeft (mogelijk) een nadelige reactie veroorzaakt.
Beslisser::Zorgverlener
Naam R. Verhagen-De Leeuw
Specialisme Huisartsgeneeskunde
BewakingBesluit
BesluitType Bewaking gestart
BesluitIngangsDatumTijd 05-04-2024
TeBewakenStof
OnveiligeStof Cefalosporines
VeiligBinnenOnveiligeGroep 1 Cefalozine
VeiligBinnenOnveiligeGroep 2 Ceftriaxon
VeiligBinnenOnveiligeGroep 3 Ceftazidim
Toelichting
Besluitgrond
BesluitReden Gedeeltelijke kruisovergevoeligheid met Cefalosporines.
Beslisser::Zorgverlener
Naam G.L. Den Hartog
Specialisme Inwendige geneeskunde
BewakingBesluit
BesluitType Bewaking gestart
BesluitIngangsDatumTijd 12-09-2023 14:30
TeBewakenStof
OnveiligeStof Heparine
VeiligBinnenOnveiligeGroep
Toelichting Antistolling na CABG
Reactie
ReactieNaam Heparine-geïnduceerde trombocytopenie
Beslisser::Zorgverlener
Naam J. Gielissen
Specialisme Hematologie
BewakingBesluit
BesluitType Bewaking gestart Bewaking gestopt Bewaking gestart
BesluitIngangsDatumTijd 17-03-2018 02-01-2024 02-01-2024
TeBewakenStof
OnveiligeStof Penicillines Penicillines Amoxicilline/clavulaanzuur
VeiligBinnenOnveiligeGroep
Besluitgrond
BesluitReden Stof heeft (mogelijk) een nadelige reactie veroorzaakt. De groep waarop wordt bewaakt, is groter of kleiner dan nodig. Stof heeft (mogelijk) een nadelige reactie veroorzaakt.
Toelichting Patiënte werd erg misselijk en had extreme diarree. Wil het middel nooit meer gebruiken. Ceftriaxon werd goed verdragen, waarschijnlijk reactie gehad op amoxiclav.
Beslisser::Zorgverlener
Naam F. Zegers G.J. Zaal G.J. Zaal
Specialisme Huisartsgeneeskunde SEH-arts SEH-arts

Instructions

Medicatiebewaking met betrekking tot medicatie contra-indicatie geschiedt op basis van de zib Alert met AlertType 'Mogelijke medicatie contra-indicatie'.

Valuesets

BesluitTypeCodelijst

Valueset OID: 2.16.840.1.113883.2.4.3.11.60.40.2.8.5.1 Binding: Required Status: Active
Conceptnaam Conceptcode Codestelselnaam Codesysteem OID Omschrijving
Gestart 385652002 SNOMED CT 2.16.840.1.113883.6.96 Bewaking gestart
Stopgezet 410546004 SNOMED CT 2.16.840.1.113883.6.96 Bewaking gestopt
Andere waarden zijn niet toegestaan

OnveiligeStofAllergeneStoffenCodelijst

Valueset OID: 2.16.840.1.113883.2.4.3.11.60.40.2.8.5.4 Binding: Required Status: Active
Conceptnaam Codestelselnaam Codesysteem OID
SNOMED CT: ^98061000146100|Referentieset met allergenen uitgezonderd medicatie| SNOMED CT 2.16.840.1.113883.6.96
Waarde Other (OTH) uit codestelsel NullFlavor (OID: 2.16.840.1.113883.5.1008) is toegestaan in deze waardenlijst.

OnveiligeStofHPKCodelijst

Valueset OID: 2.16.840.1.113883.2.4.3.11.60.40.2.8.5.6 Binding: Required Status: Active
Conceptnaam Codestelselnaam Codesysteem OID
Alle waarden G-Standaard Handels Product Kode (HPK) 2.16.840.1.113883.2.4.4.7
Waarde Other (OTH) uit codestelsel NullFlavor (OID: 2.16.840.1.113883.5.1008) is toegestaan in deze waardenlijst.

OnveiligeStofSNKCodelijst

Valueset OID: 2.16.840.1.113883.2.4.3.11.60.40.2.8.5.8 Binding: Required Status: Active
Conceptnaam Codestelselnaam Codesysteem OID
Alle waarden G-standaard Stofnaamcode (SNK) 2.16.840.1.113883.2.4.4.1.750
Waarde Other (OTH) uit codestelsel NullFlavor (OID: 2.16.840.1.113883.5.1008) is toegestaan in deze waardenlijst.

OnveiligeStofSSKCodelijst

Valueset OID: 2.16.840.1.113883.2.4.3.11.60.40.2.8.5.9 Binding: Required Status: Active
Conceptnaam Codestelselnaam Codesysteem OID
Alle waarden G-standaard Stofnaamcode i.c.m. toedieningsweg (SSK) 2.16.840.1.113883.2.4.4.1.725
Waarde Other (OTH) uit codestelsel NullFlavor (OID: 2.16.840.1.113883.5.1008) is toegestaan in deze waardenlijst.

OnveiligeStofThesaurus122Codelijst

Valueset OID: 2.16.840.1.113883.2.4.3.11.60.40.2.8.5.11 Binding: Required Status: Active
Conceptnaam Codestelselnaam Codesysteem OID
Alle waarden G-standaard Ongewenste medicatiegroepen 2.16.840.1.113883.2.4.4.1.902.122
Waarde Other (OTH) uit codestelsel NullFlavor (OID: 2.16.840.1.113883.5.1008) is toegestaan in deze waardenlijst.

VeiligBinnenOnveiligeGroepHPKCodelijst

Valueset OID: 2.16.840.1.113883.2.4.3.11.60.40.2.8.5.5 Binding: Required Status: Active
Conceptnaam Codestelselnaam Codesysteem OID
Alle waarden G-Standaard Handels Product Kode (HPK) 2.16.840.1.113883.2.4.4.7
Waarde Other (OTH) uit codestelsel NullFlavor (OID: 2.16.840.1.113883.5.1008) is toegestaan in deze waardenlijst.

VeiligBinnenOnveiligeGroepSNKCodelijst

Valueset OID: 2.16.840.1.113883.2.4.3.11.60.40.2.8.5.7 Binding: Required Status: Active
Conceptnaam Codestelselnaam Codesysteem OID
Alle waarden G-standaard Stofnaamcode (SNK) 2.16.840.1.113883.2.4.4.1.750
Waarde Other (OTH) uit codestelsel NullFlavor (OID: 2.16.840.1.113883.5.1008) is toegestaan in deze waardenlijst.

VeiligBinnenOnveiligeGroepSSKCodelijst

Valueset OID: 2.16.840.1.113883.2.4.3.11.60.40.2.8.5.10 Binding: Required Status: Active
Conceptnaam Codestelselnaam Codesysteem OID
Alle waarden G-standaard Stofnaamcode i.c.m. toedieningsweg (SSK) 2.16.840.1.113883.2.4.4.1.725
Waarde Other (OTH) uit codestelsel NullFlavor (OID: 2.16.840.1.113883.5.1008) is toegestaan in deze waardenlijst.

Deze bouwsteen in overige publicaties

Bouwsteen verwijzingen

Deze bouwsteen verwijst naar

Deze bouwsteen wordt gebruikt in

--

Technische specificaties in HL7v3 CDA en HL7 FHIR

Om informatie op basis van zorginformatiebouwstenen uit te wisselen zijn aanvullende, meer technische specificaties nodig.
Niet iedere omgeving kan met dezelfde technische specificaties overweg. Om deze reden zijn er meerdere typen technische specificaties:

  • HL7® versie 3 CDA compatibele specificaties, beschikbaar via de Nictiz ART-DECOR® omgeving
  • HL7® FHIR® compatibele specificaties, beschikbaar via de Nictiz-omgeving op de Simplifier FHIR Registry

Downloads

De bouwsteen is ook beschikbaar als pdf bestand of als spreadsheet

Over deze informatie

De informatie in deze wiki pagina is gebaseerd op de prepublicatie 2026-1
SNOMED CT en LOINC codes zijn gebaseeerd op:

  • SNOMED Clinical Terms versie: 20260331 [R] (maart 2026-editie)
  • LOINC version 2.81

De voorwaarden van gebruik staan op de beginpagina
Deze pagina is gegenereerd op 17/04/2026 12:05:34 met ZibExtraction v. 10.0.9603.19166


Terug naar ZIB overzicht