Contact-v7.0(2026-1NL)

Uit Zorginformatiebouwstenen
Naar navigatie springen Naar zoeken springen



Algemeen

Naam: nl.zorg.Contact
Versie: 7.0
ZIB Status:Final
Publicatie: 2026-1
Publicatie status: Prepublished
Publicatie datum: 17-04-2026


Terug naar ZIB overzicht

Metadata

DCM::CoderList Kerngroep Registratie aan de Bron
DCM::ContactInformation.Address *
DCM::ContactInformation.Name *
DCM::ContactInformation.Telecom *
DCM::ContentAuthorList Projectgroep Generieke Overdrachtsgegevens & Kerngroep Registratie aan de Bron
DCM::CreationDate 19-4-2012
DCM::DeprecatedDate
DCM::DescriptionLanguage nl
DCM::EndorsingAuthority.Address
DCM::EndorsingAuthority.Name PM
DCM::EndorsingAuthority.Telecom
DCM::Id 2.16.840.1.113883.2.4.3.11.60.40.3.15.1
DCM::KeywordList Contacten, contact, patiëntcontact, afspraak
DCM::LifecycleStatus Final
DCM::ModelerList Kerngroep Registratie aan de Bron
DCM::Name nl.zorg.Contact
DCM::PublicationDate 17-04-2026
DCM::PublicationStatus Prepublished
DCM::ReviewerList Projectgroep Generieke Overdrachtsgegevens & Kerngroep Registratie aan de Bron
DCM::RevisionDate 08-04-2025
DCM::Supersedes nl.zorg.Contact-v6.0
DCM::Version 7.0
HCIM::PublicationLanguage NL

Revision History

Publicatieversie 1.0 (15-02-2013)

Publicatieversie 1.1 (01-07-2013)

Publicatieversie 1.2 (01-04-2015)

ZIB-163 Naamgeving concept Probleem::Probleem uit OverdrachtContact aanpassen.
ZIB-164 Het concept Locatie::Zorgaanbieder uit bouwsteen OverdrachtContact niet verplicht maken, maar als cardinaliteit 0..1 opgeven.
ZIB-165 Het concept Procedure in OverdrachtContact dient referentie naar bouwsteen te zijn.
ZIB-306 Aanpassen modellering keuzebox, boundary en cardinaliteit
ZIB-308 Prefix Overdracht weggehaald bij de generieke bouwstenen

Incl. algemene wijzigingsverzoeken:

ZIB-94 Aanpassen tekst van Disclaimer, Terms of Use & Copyrights
ZIB-154 Consequenties opsplitsing Medicatie bouwstenen voor overige bouwstenen.
ZIB-200 Naamgeving SNOMED CT in tagged values klinische bouwstenen gelijk getrokken.
ZIB-201 Naamgeving OID: in tagged value notes van klinische bouwstenen gelijk getrokken.
ZIB-309 EOI aangepast
ZIB-324 Codelijsten Name en Description beginnen met een Hoofdletter
ZIB-326 Tekstuele aanpassingen conform de kwaliteitsreview kerngroep 2015

Publicatieversie 3.0 (01-05-2016)

ZIB-453 Wijziging naamgeving ZIB's en logo's door andere opzet van beheer

Publicatieversie 3.1 (04-09-2017)

ZIB-463 Toevoegen IC aan ContactTypeCodelijst
ZIB-465 Uitbreiding met datacontainers "Herkomst" en "Ontslagbestemming"
ZIB-553 Example Instances Contact Type komt niet overeen met ContactTypeCodelijst
ZIB-563 Engelse vertaling van Contact is Encounter
ZIB-564 Aanpassing/harmonisatie Engelse conceptnamen
ZIB-565 ContactTypeCodelijst niet compleet
ZIB-574 Alleen verwijzen naar het rootconcept van de ZIB.

Publicatieversie 4.0 (06-07-2019)

ZIB-701 AfwijkendeUitslag algemenere naam geven
ZIB-819 aanpassen kardinaliteit RedenContact naar 1..*
ZIB-821 OverdrachtGeplandeZorgactiviteit laten vervallen en onderliggende zibs aanpassen
ZIB-822 Mapping reden van opname in HCIM Encounter

Publicatieversie 4.0.1 (01-09-2020)

ZIB-1089 Kardinaliteit reden contact losser maken naar 0..*
ZIB-1189 DefinitionCodes alle administratieve zibs

Publicatieversie 4.0.2 (01-12-2021)

ZIB-1334 Incorrecte vertaling 'Ambulatory' in ZIB Contact
ZIB-1428 "Contact" is niet consistent vertaald naar "Encounter"

Publicatieversie 5.0 (10-06-2022)

ZIB-622 ContactTypeCodelijst uitbreiden
ZIB-938 Zib Contact: ContactType moeizaam voor eerstelijn
ZIB-1104 Contact versus opname
ZIB-1306 Toevoegen IC en MC aan Contactypecodelijst
ZIB-1632 Contact.Locatie kardinaliteit

Publicatieversie 6.0 (15-10-2023)

ZIB-1772 Typefout in waardelijst AanleidingContactCodelijst
ZIB-1824 Zibs Contact en Opname
ZIB-1890 In waardenlijst ContactVormCodelijst van de zib Contact ontbreekt de Snomed code voor concept Fysiek
ZIB-1906 Nieuwe en verbeterde SNOMED codes voor de zib Contact

Publicatieversie 7.0 (24-04-2024)

ZIB-2604 Contact - Vervangen van de verwijzing naar Probleem

Concept

Een contact is een interactie tussen een patiënt en zorgverlener(s) in het kader van een probleem, waaronder bijv. een diagnose, symptoom of verpleegkundige diagnose. Dit kunnen bezoeken of niet fysieke interacties zijn.
Contacten kunnen huisarts- of praktijkbezoeken, thuisbezoeken of andere relevante contacten betreffen.
Het betreft historische en toekomstige contacten.
Bij contacten waarbij het hoofddoel het uitvoeren van een verrichting is, wordt bij deze verrichting het contact als impliciet beschouwd en niet additioneel als contact beschreven.

Purpose

Contacten vinden plaats tussen een zorgverlener en patiënt met als doel de gezondheidstoestand van de patiënt te beoordelen dan wel een zorgvraag, behandelingsresultaat of vervolgbeleid met de patiënt te bespreken.

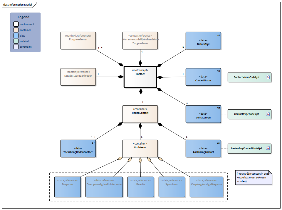
Information Model


VerpleegkundigeDiagnose-v1.0(2026-1NL)Symptoom-v2.0(2026-1NL)Reactie-v3.0(2026-1NL)OvergevoeligheidIntolerantie-v2.0(2026-1NL)Diagnose-v2.0(2026-1NL)#6322#AanleidingContactCodelijst#6318#ContactVormCodelijst#6312Zorgverlener-v4.0.1(2026-1NL)#ContactTypeCodelijst#6313#6317#6307Zorgaanbieder-v3.6(2026-1NL)Zorgverlener-v4.0.1(2026-1NL)#6305#6319


Type Id Concept Card. Definitie DefinitieCode Verwijzing
NL-CM:15.1.1 Contact Rootconcept van de bouwsteen Contact. Dit concept bevat alle gegevenselementen van de bouwsteen Contact.
308335008 Patiëntcontact
NL-CM:15.1.3 DatumTijd 1 Datum en tijd waarop het contact heeft plaatsgevonden of zal plaatsvinden.
NL-CM:15.1.19 ContactVorm 1 ContactVorm beschrijft de wijze waarop en setting waarin het contact plaatsvindt
ContactVormCodelijst
NL-CM:15.1.2 ContactType 1 Het type van het contact is gebaseerd op de setting van het contact en de aanwezige deelnemers.
ContactTypeCodelijst
NL-CM:15.1.13 RedenContact 1 Container van het concept RedenContact. Deze container bevat alle gegevenselementen van het concept RedenContact.
NL-CM:15.1.20 AanleidingContact 1 Voornaamste aanleiding voor het contact binnen de context van het gezondheidsprobleem.
AanleidingContactCodelijst
NL-CM:15.1.21 Probleem 1 Container van het concept Probleem. Deze container bevat alle gegevenselementen van het concept Probleem.
NL-CM:15.1.22 Diagnose (0..1) De diagnose als de reden voor het contact.
Diagnose
NL-CM:15.1.23 OvergevoeligheidIntolerantie (0..1) De overgevoeligheid of intolerantie als de reden voor het contact.
OvergevoeligheidIntolerantie
NL-CM:15.1.24 Reactie (0..1) De nadelige reactie op een stof of straling als de reden voor het contact.
Reactie
NL-CM:15.1.25 Symptoom (0..1) Het symptoom als de reden voor het contact.
Symptoom
NL-CM:15.1.26 VerpleegkundigeDiagnose (0..1) De verpleegkundige diagnose als reden voor het contact.
VerpleegkundigeDiagnose
NL-CM:15.1.18 VerantwoordelijkBehandelaar::Zorgverlener 1 De zorgverlener die ten tijde van het contact verantwoordelijk is behandeling van het genoemde gezondheidsprobleem van de patiënt.
Zorgverlener
NL-CM:15.1.7 Zorgverlener 1..* De zorgverlener waarmee het contact heeft plaatsgevonden of zal plaatsvinden. In de bouwsteen Zorgverlener kan tevens het specialisme en de rol van de zorgverlener vastgelegd worden.
Zorgverlener
NL-CM:15.1.17 ToelichtingRedenContact 0..1 Toelichting op de reden voor het contact, voor zover deze onvoldoende in de andere elementen kan worden uitgedrukt.
48767-8 Verklarend commentaar [interpretatie] in {systeem} (tekstueel)
NL-CM:15.1.8 Locatie::Zorgaanbieder 1 De fysieke locatie van de zorgaanbieder waar het contact heeft plaatsgevonden of zal plaatsvinden.
Zorgaanbieder

Kolommen Concept en DefinitieCode: houdt de muis boven de waarde voor meer informatie
Voor uitleg over de gebruikte symbolen, zie de legenda pagina

Example Instances

Contact
DatumTijd 16-05-2022
ContactVorm Fysiek
RedenContact
AanleidingContact Acuut probleem
Probleem
Diagnose Gebroken neus
VerantwoordelijkBehandelaar
ZorgverlenerNaam J.H.R. Peters
Locatie
OrganisatieNaam Universitair Medisch Centrum Groningen (UMCG)

Instructions

Als een patiënt voor verschillende problemen met verschillende specialismen contact heeft dan moet voor elk probleem een aparte zib instantiatie van Contact worden aangemaakt. Bijvoorbeeld iemand die op de SEH wordt gezien door een oogarts voor oogletsel, een chirug voor knieletsel en een internist voor bewustzijnsverlies.

Valuesets

AanleidingContactCodelijst

Valueset OID: 2.16.840.1.113883.2.4.3.11.60.40.2.15.1.3 Binding: Extensible Status: Active
Conceptnaam Conceptcode Codestelselnaam Codesysteem OID Omschrijving
Contactmoment voor controle 185349003 SNOMED CT 2.16.840.1.113883.6.96 Controle
Consult met nieuwe patiënt 185387006 SNOMED CT 2.16.840.1.113883.6.96 Intake
Screening 20135006 SNOMED CT 2.16.840.1.113883.6.96 Screening
Counseling 409063005 SNOMED CT 2.16.840.1.113883.6.96 Adviesgesprek
Second opinion 77406008 SNOMED CT 2.16.840.1.113883.6.96 Second opinion
Bespreken van mogelijkheden 223487003 SNOMED CT 2.16.840.1.113883.6.96 Bespreken beleid
Patiëntcontact vanwege gezondheidsklacht 185346005 SNOMED CT 2.16.840.1.113883.6.96 Verandering klachten
Follow-upconsult 281036007 SNOMED CT 2.16.840.1.113883.6.96 Follow-up
Voorlichting 409073007 SNOMED CT 2.16.840.1.113883.6.96 Voorlichting/Instructie
Klinisch-wetenschappelijk onderzoek 110465008 SNOMED CT 2.16.840.1.113883.6.96 Wetenschappelijk onderzoek
Evaluatie van consult met arts 410140003 SNOMED CT 2.16.840.1.113883.6.96 Nagesprek
Contact vanwege acuut probleem 180201000146103 SNOMED CT 2.16.840.1.113883.6.96 Acuut probleem
Verlenen van zorg 225351009 SNOMED CT 2.16.840.1.113883.6.96 Verzorging/verpleging
Waken bij sterfbed 180311000146105 SNOMED CT 2.16.840.1.113883.6.96 Waken
Evaluatie van uitslag van diagnostisch onderzoek 370851004 SNOMED CT 2.16.840.1.113883.6.96 Bespreken uitslagen/metingen
Waarde Other (OTH) uit codestelsel NullFlavor (OID: 2.16.840.1.113883.5.1008) is toegestaan in deze waardenlijst.

ContactTypeCodelijst

Valueset OID: 2.16.840.1.113883.2.4.3.11.60.40.2.15.1.1 Binding: Extensible Status: Active
Conceptnaam Conceptcode Codestelselnaam Codesysteem OID Omschrijving
Ambulatory AMB ActCode 2.16.840.1.113883.5.4 Poliklinisch, Ambulant [DEPRECATED]
Emergency EMER ActCode 2.16.840.1.113883.5.4 SEH [DEPRECATED]
Field FLD ActCode 2.16.840.1.113883.5.4 Op lokatie [DEPRECATED]
Home HH ActCode 2.16.840.1.113883.5.4 Thuis [DEPRECATED]
Inpatient IMP ActCode 2.16.840.1.113883.5.4 Klinisch [DEPRECATED]
Short Stay SS ActCode 2.16.840.1.113883.5.4 Dagopname [DEPRECATED]
Virtual VR ActCode 2.16.840.1.113883.5.4 Virtueel [DEPRECATED]
Triage 225390008 SNOMED CT 2.16.840.1.113883.6.96 Triage
Eerste polikliniekbezoek 105251000146109 SNOMED CT 2.16.840.1.113883.6.96 1e poliklinisch consult
Follow-upconsult op polikliniek 93881000146109 SNOMED CT 2.16.840.1.113883.6.96 Poliklinisch vervolgconsult
Poliklinisch intercollegiaal consult 180191000146100 SNOMED CT 2.16.840.1.113883.6.96 Poliklinisch intercollegiaal consult
Multidisciplinair consult [DEPRECATED] 155161000146105 SNOMED CT 2.16.840.1.113883.6.96 Poliklinisch multidisciplinair consult
Evaluatie en behandeling van opgenomen patiënt 86181006 SNOMED CT 2.16.840.1.113883.6.96 Klinische contact
Klinisch intercollegiaal consult 24882007 SNOMED CT 2.16.840.1.113883.6.96 Klinisch intercollegiaal consult
Meekijkconsult 180211000146101 SNOMED CT 2.16.840.1.113883.6.96 Meekijkconsult
Preoperatieve screening 182770003 SNOMED CT 2.16.840.1.113883.6.96 Preoperatieve screening
Huisbezoek 439708006 SNOMED CT 2.16.840.1.113883.6.96 Huisbezoek
Evaluatie van patiënt op afdeling spoedeisende hulp 4525004 SNOMED CT 2.16.840.1.113883.6.96 SEH bezoek
Transportation by emergency ambulance 715542009 SNOMED CT 2.16.840.1.113883.6.96 Ambulance contact [DEPRECATED]
Transport door ambulance 715537001 SNOMED CT 2.16.840.1.113883.6.96 Ambulance contact
Transport door ambulancehelikopter 715540001 SNOMED CT 2.16.840.1.113883.6.96 Traumaheli contact
Bezoek aan praktijk 180221000146106 SNOMED CT 2.16.840.1.113883.6.96 Praktijkbezoek
Waarde Other (OTH) uit codestelsel NullFlavor (OID: 2.16.840.1.113883.5.1008) is toegestaan in deze waardenlijst.

ContactVormCodelijst

Valueset OID: 2.16.840.1.113883.2.4.3.11.60.40.2.15.1.2 Binding: Extensible Status: Active
Conceptnaam Conceptcode Codestelselnaam Codesysteem OID Omschrijving
Fysiek face-to-face patiëntcontact 180231000146108 SNOMED CT 2.16.840.1.113883.6.96 Fysiek
Indirect contactmoment 185316007 SNOMED CT 2.16.840.1.113883.6.96 Op afstand
Telefonisch contact 185317003 SNOMED CT 2.16.840.1.113883.6.96 Telefonisch
Screen-to-screen consult 719410009 SNOMED CT 2.16.840.1.113883.6.96 Video
Consult voor telegeneeskunde 448337001 SNOMED CT 2.16.840.1.113883.6.96 Digitaal tekstueel
Waarde Other (OTH) uit codestelsel NullFlavor (OID: 2.16.840.1.113883.5.1008) is toegestaan in deze waardenlijst.

Deze bouwsteen in overige publicaties

Bouwsteen verwijzingen

Deze bouwsteen verwijst naar

Deze bouwsteen wordt gebruikt in

Technische specificaties in HL7v3 CDA en HL7 FHIR

Om informatie op basis van zorginformatiebouwstenen uit te wisselen zijn aanvullende, meer technische specificaties nodig.
Niet iedere omgeving kan met dezelfde technische specificaties overweg. Om deze reden zijn er meerdere typen technische specificaties:

  • HL7® versie 3 CDA compatibele specificaties, beschikbaar via de Nictiz ART-DECOR® omgeving
  • HL7® FHIR® compatibele specificaties, beschikbaar via de Nictiz-omgeving op de Simplifier FHIR Registry

Downloads

De bouwsteen is ook beschikbaar als pdf bestand of als spreadsheet

Over deze informatie

De informatie in deze wiki pagina is gebaseerd op de prepublicatie 2026-1
SNOMED CT en LOINC codes zijn gebaseeerd op:

  • SNOMED Clinical Terms versie: 20260331 [R] (maart 2026-editie)
  • LOINC version 2.81

De voorwaarden van gebruik staan op de beginpagina
Deze pagina is gegenereerd op 17/04/2026 12:05:46 met ZibExtraction v. 10.0.9603.19166


Terug naar ZIB overzicht