Opname-v3.0(2026-1NL)

Uit Zorginformatiebouwstenen
Naar navigatie springen Naar zoeken springen



Algemeen

Naam: nl.zorg.Opname
Versie: 3.0
ZIB Status:Final
Publicatie: 2026-1
Publicatie status: Prepublished
Publicatie datum: 17-04-2026


Terug naar ZIB overzicht

Metadata

DCM::CoderList Zib-centrum
DCM::ContactInformation.Address *
DCM::ContactInformation.Name *
DCM::ContactInformation.Telecom *
DCM::ContentAuthorList *
DCM::CreationDate 1-12-2021
DCM::DeprecatedDate
DCM::DescriptionLanguage nl
DCM::EndorsingAuthority.Address
DCM::EndorsingAuthority.Name *
DCM::EndorsingAuthority.Telecom
DCM::Id 2.16.840.1.113883.2.4.3.11.60.40.3.15.4
DCM::KeywordList Opname, Deelopname, Ziekenhuisopname
DCM::LifecycleStatus Final
DCM::ModelerList Zib-centrum
DCM::Name nl.zorg.Opname
DCM::PublicationDate 17-04-2026
DCM::PublicationStatus Prepublished
DCM::ReviewerList
DCM::RevisionDate 08-04-2025
DCM::Supersedes nl.zorg.Opname-v2.0
DCM::Version 3.0
HCIM::PublicationLanguage NL

Revision History

Publicatieversie 1.0 (10-06-2022)

Publicatieversie 2.0 (15-10-2023)

ZIB-1773 Kardinaliteit Bestemming
ZIB-1824 Zibs Contact en Opname

Publicatieversie 3.0 (24-04-2024)

ZIB-2560 Aanpassen binding bij OpnameScopeCodelijst
ZIB-2566 Opname - Omschrijvingen van ZorgTypeCodelijst aanpassen naar een meer uniforme omschrijving
ZIB-2659 Opname - Example Instances uitbreiden met verplicht element OpnameScope
ZIB-2602 Opname - Vervangen van de verwijzing naar Probleem

Concept

Het verblijf van een patiënt of cliënt in een zorginstelling in het kader van een (deel)opname of SEH-bezoek. Een (deel)opname is het gehele dan wel een deel van het verblijf van een patiënt of cliënt op een voor verpleging ingerichte afdeling in een zorginstelling bijvoorbeeld een klinische afdeling, dagverplegingsafdeling, spoedeisendehulp of observatorium. Deze zib is dus van toepassing bij een gehele opname, deel van een opname of SEH-bezoek in zowel heden als verleden.

Purpose

Opnames of SEH-bezoeken vinden plaats in een zorginstelling met als doel een patiënt of cliënt te behandelen, observeren of onderzoeken.

Evidence Base

De waardelijsten voor Herkomst en Bestemming komen op hoofdlijnen overeen met de Landelijke Basisregistratie Ziekenhuiszorg (LBZ)

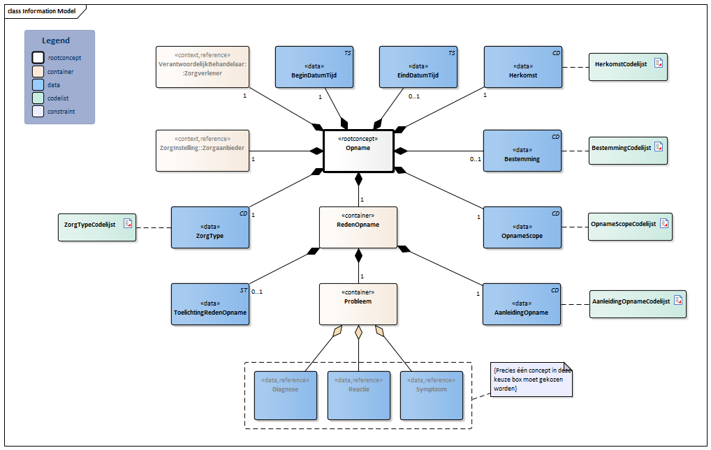
Information Model


Symptoom-v2.0(2026-1NL)Reactie-v3.0(2026-1NL)Diagnose-v2.0(2026-1NL)#6174#AanleidingOpnameCodelijst#6184#6175#6172#HerkomstCodelijst#BestemmingCodelijst#6181#6187#6179Zorgaanbieder-v3.6(2026-1NL)#6191#6190Zorgverlener-v4.0.1(2026-1NL)#OpnameScopeCodelijst#ZorgTypeCodelijst#6186#6189


Type Id Concept Card. Definitie DefinitieCode Verwijzing
NL-CM:15.4.1 Opname Rootconcept van de bouwsteen Opname. Dit rootconcept bevat alle gegevenselementen van de bouwsteen Opname.
NL-CM:15.4.2 ZorgType 1 Het type zorg dat geleverd is of wordt aan de patiënt gedurende de (deel)opname. Dit is onder andere gerelateerd aan de zwaartecategorie van de zorg.
ZorgTypeCodelijst
NL-CM:15.4.3 BeginDatumTijd 1 Datum en tijd waarop de (deel)opname zal beginnen of was begonnen.
NL-CM:15.4.4 EindDatumTijd 0..1 Datum en tijd waarop de (deel)opname is geëindigd. Voor een toekomstige of lopende opname kan de einddatum leeg zijn.
NL-CM:15.4.9 Herkomst 1 Locatie waar de patiënt vandaan komt voorafgaand aan de (deel)opname. Dit zal voornamelijk bij aanvang van een ziekenhuisopname gebruikt worden.
HerkomstCodelijst
NL-CM:15.4.10 Bestemming 0..1 Locatie waar de patiënt naar toe gaat na de (deel)opname. Dit zal voornamelijk bij beëindiging van een ziekenhuisopname gebruikt worden.
BestemmingCodelijst
NL-CM:15.4.11 OpnameScope 1 OpnameScope geeft aan of het een volledige opname dan wel een deelopname betreft.
OpnameScopeCodelijst
NL-CM:15.4.5 RedenOpname 1 Container van het concept RedenOpname. Deze container bevat alle gegevenselementen van het concept RedenOpname.
NL-CM:15.4.7 AanleidingOpname 1 De specifieke aanleiding voor de opname in het kader van de diagnostiek en/of behandeling van het probleem.
59021000146108 Reden voor opname
AanleidingOpnameCodelijst
NL-CM:15.4.14 Probleem 1 Container van het concept Probleem. Deze container bevat alle gegevenselementen van het concept Probleem.
NL-CM:15.4.15 Diagnose (0..1) De diagnose als de reden voor de opname.
Diagnose
NL-CM:15.4.16 Reactie (0..1) De nadelige reactie op een stof of straling als reden voor de opname.
Reactie
NL-CM:15.4.17 Symptoom (0..1) Het symptoom als de reden voor de opname.
Symptoom
NL-CM:15.4.12 VerantwoordelijkBehandelaar::Zorgverlener 1 De zorgverlener die verantwoordelijk is tijdens de (deel)opname. Bij de zorgverlener kan tevens het specialisme en de rol van de zorgverlener aangegeven worden.
Zorgverlener
NL-CM:15.4.13 ZorgInstelling::Zorgaanbieder 1 De fysieke locatie van de zorgaanbieder waar de (deel)opname heeft plaatsgevonden of zal plaatsvinden.
Zorgaanbieder
NL-CM:15.4.8 ToelichtingRedenOpname 0..1 Toelichting op de reden voor de (deel)opname, voor zover deze onvoldoende in de andere elementen kan worden uitgedrukt.
48767-8 Verklarend commentaar [interpretatie] in {systeem} (tekstueel)

Kolommen Concept en DefinitieCode: houdt de muis boven de waarde voor meer informatie
Voor uitleg over de gebruikte symbolen, zie de legenda pagina

Example Instances

Opname
BeginDatumTijd 16-04-2022
Herkomst Eigen woonomgeving
ZorgType Reguliere verpleging
OpnameScope Gehele opname
RedenOpname
AanleidingOpname Uitvoeren verrichting
Probleem
Diagnose Polsfractuur
VerantwoordelijkBehandelaar
ZorgverlenerNaam J.H.R. Peters
Zorginstelling
OrganisatieNaam Universitair Medisch Centrum Groningen (UMCG)

References

1. Landelijke Basisregistratie Ziekenhuiszorg [Online] Beschikbaar op: https://www.dhd.nl/klanten/klantenservice/handleidingen_formulieren/Documents/Handleiding%20LBZ.pdf [Geraadpleegd: 29 juni2017].

Valuesets

AanleidingOpnameCodelijst

Valueset OID: 2.16.840.1.113883.2.4.3.11.60.40.2.15.4.1 Binding: Extensible Status: Active
Conceptnaam Conceptcode Codestelselnaam Codesysteem OID Omschrijving
Verrichting 71388002 SNOMED CT 2.16.840.1.113883.6.96 Uitvoeren verrichting
Medicatietoediening 18629005 SNOMED CT 2.16.840.1.113883.6.96 Medicatietoediening
Observatie 225308005 SNOMED CT 2.16.840.1.113883.6.96 Observatie
Rehabilitatietherapie 52052004 SNOMED CT 2.16.840.1.113883.6.96 Revalidatie
Uitvoeren van veiligheidsprocedure 370886002 SNOMED CT 2.16.840.1.113883.6.96 Veiligheid patiënt en/of omgeving
Respijtzorg voor patiënt 105386004 SNOMED CT 2.16.840.1.113883.6.96 Respijtzorg
Contact vanwege acuut probleem 180201000146103 SNOMED CT 2.16.840.1.113883.6.96 Contact vanwege acuut probleem
Waarde Other (OTH) uit codestelsel NullFlavor (OID: 2.16.840.1.113883.5.1008) is toegestaan in deze waardenlijst.

BestemmingCodelijst

Valueset OID: 2.16.840.1.113883.2.4.3.11.60.40.2.15.4.2 Binding: Extensible Status: Active
Conceptnaam Conceptcode Codestelselnaam Codesysteem OID Omschrijving
Thuis 264362003 SNOMED CT 2.16.840.1.113883.6.96 Eigen woonomgeving, niet zijnde een instelling
Tegen medisch advies in vertrokken 445060000 SNOMED CT 2.16.840.1.113883.6.96 Tegen advies in vertrokken [DEPRECATED]
Revalidatieziekenhuis 80522000 SNOMED CT 2.16.840.1.113883.6.96 Instelling voor revalidatie
Verpleeghuis 42665001 SNOMED CT 2.16.840.1.113883.6.96 Instelling voor verpleging/verzorging
Psychiatrisch ziekenhuis 62480006 SNOMED CT 2.16.840.1.113883.6.96 GGZ instelling
Ziekenhuis 22232009 SNOMED CT 2.16.840.1.113883.6.96 Ander ziekenhuis
Overleden in ziekenhuis 183676005 SNOMED CT 2.16.840.1.113883.6.96 Overleden [DEPRECATED]
Mortuarium 225737007 SNOMED CT 2.16.840.1.113883.6.96 Mortuarium
Hospice 284546000 SNOMED CT 2.16.840.1.113883.6.96 Hospice
Ziekenhuis in buitenland 155621000146109 SNOMED CT 2.16.840.1.113883.6.96 Ziekenhuis buitenland
Zorglocatie 43741000 SNOMED CT 2.16.840.1.113883.6.96 Instelling (anders)
Ontslag naar andere afdeling binnen ziekenhuis 115841000146105 SNOMED CT 2.16.840.1.113883.6.96 Afdeling binnen zelfde instelling
Waarde Other (OTH) uit codestelsel NullFlavor (OID: 2.16.840.1.113883.5.1008) is toegestaan in deze waardenlijst.

HerkomstCodelijst

Valueset OID: 2.16.840.1.113883.2.4.3.11.60.40.2.15.4.3 Binding: Extensible Status: Active
Conceptnaam Conceptcode Codestelselnaam Codesysteem OID Omschrijving
Thuis 264362003 SNOMED CT 2.16.840.1.113883.6.96 Eigen woonomgeving, niet zijnde een instelling
Revalidatieziekenhuis 80522000 SNOMED CT 2.16.840.1.113883.6.96 Instelling voor revalidatie
Verpleeghuis 42665001 SNOMED CT 2.16.840.1.113883.6.96 Instelling voor verpleging/verzorging
Psychiatrisch ziekenhuis 62480006 SNOMED CT 2.16.840.1.113883.6.96 GGZ instelling
Ziekenhuis 22232009 SNOMED CT 2.16.840.1.113883.6.96 Ander ziekenhuis
Kraamafdeling 427695007 SNOMED CT 2.16.840.1.113883.6.96 In dit ziekenhuis geboren
Levend geboren in ziekenhuis 442311008 SNOMED CT 2.16.840.1.113883.6.96 In dit ziekenhuis geboren [DEPRECATED]
Hospice 284546000 SNOMED CT 2.16.840.1.113883.6.96 Hospice
Ziekenhuis in buitenland 155621000146109 SNOMED CT 2.16.840.1.113883.6.96 Ziekenhuis buitenland
Zorglocatie 43741000 SNOMED CT 2.16.840.1.113883.6.96 Instelling (anders)
SEH-afdeling 225728007 SNOMED CT 2.16.840.1.113883.6.96 SEH
Polikliniek 440655000 SNOMED CT 2.16.840.1.113883.6.96 Poliklinische afdeling
Ontslag naar andere afdeling binnen ziekenhuis 115841000146105 SNOMED CT 2.16.840.1.113883.6.96 Afdeling binnen zelfde instelling
Locatie van incident 702869004 SNOMED CT 2.16.840.1.113883.6.96 Locatie van incident
Waarde Other (OTH) uit codestelsel NullFlavor (OID: 2.16.840.1.113883.5.1008) is toegestaan in deze waardenlijst.

OpnameScopeCodelijst

Valueset OID: 2.16.840.1.113883.2.4.3.11.60.40.2.15.4.4 Binding: Required Status: Active
Conceptnaam Conceptcode Codestelselnaam Codesysteem OID Omschrijving
Gehele opname TA OpnameScope 2.16.840.1.113883.2.4.3.11.60.40.4.29.1 Gehele opname
Opnamedeel PA OpnameScope 2.16.840.1.113883.2.4.3.11.60.40.4.29.1 Opnamedeel
Waarde Other (OTH) uit codestelsel NullFlavor (OID: 2.16.840.1.113883.5.1008) is toegestaan in deze waardenlijst.

ZorgTypeCodelijst

Valueset OID: 2.16.840.1.113883.2.4.3.11.60.40.2.15.4.5 Binding: Extensible Status: Active
Conceptnaam Conceptcode Codestelselnaam Codesysteem OID Omschrijving
Verlenen van reguliere verpleegkundige zorg 180121000146103 SNOMED CT 2.16.840.1.113883.6.96 Verlenen van reguliere verpleegkundige zorg
Verlenen van 'medium care' aan patiënt 180141000146109 SNOMED CT 2.16.840.1.113883.6.96 Verlenen van 'medium care' aan patiënt
Verlenen van 'high care' aan patiënt 180151000146107 SNOMED CT 2.16.840.1.113883.6.96 Verlenen van 'high care' aan patiënt
Intensive care 180131000146101 SNOMED CT 2.16.840.1.113883.6.96 IC-zorg [DEPRECATED]
Verlenen van zorg aan patiënt op IC 133903000 SNOMED CT 2.16.840.1.113883.6.96 Verlenen van zorg aan patient op intensivecareafdeling
Verlenen van zorg aan patiënt op spoedeisende hulp 290191000146103 SNOMED CT 2.16.840.1.113883.6.96 Verlenen van zorg aan patiënt op spoedeisende hulp
Waarde Other (OTH) uit codestelsel NullFlavor (OID: 2.16.840.1.113883.5.1008) is toegestaan in deze waardenlijst.

Deze bouwsteen in overige publicaties

Bouwsteen verwijzingen

Deze bouwsteen verwijst naar

Deze bouwsteen wordt gebruikt in

--

Technische specificaties in HL7v3 CDA en HL7 FHIR

Om informatie op basis van zorginformatiebouwstenen uit te wisselen zijn aanvullende, meer technische specificaties nodig.
Niet iedere omgeving kan met dezelfde technische specificaties overweg. Om deze reden zijn er meerdere typen technische specificaties:

  • HL7® versie 3 CDA compatibele specificaties, beschikbaar via de Nictiz ART-DECOR® omgeving
  • HL7® FHIR® compatibele specificaties, beschikbaar via de Nictiz-omgeving op de Simplifier FHIR Registry

Downloads

De bouwsteen is ook beschikbaar als pdf bestand of als spreadsheet

Over deze informatie

De informatie in deze wiki pagina is gebaseerd op de prepublicatie 2026-1
SNOMED CT en LOINC codes zijn gebaseeerd op:

  • SNOMED Clinical Terms versie: 20260331 [R] (maart 2026-editie)
  • LOINC version 2.81

De voorwaarden van gebruik staan op de beginpagina
Deze pagina is gegenereerd op 17/04/2026 12:07:45 met ZibExtraction v. 10.0.9603.19166


Terug naar ZIB overzicht