MedicatieToediening2-v3.1(2026-1NL)
Algemeen
Naam: nl.zorg.MedicatieToediening2 ![]()
Versie: 3.1
ZIB Status:Final
Publicatie: 2026-1
Publicatie status: Prepublished
Publicatie datum: 17-04-2026
Metadata
| DCM::CoderList | Projectgroep Medicatieproces |
| DCM::ContactInformation.Address | |
| DCM::ContactInformation.Name | * |
| DCM::ContactInformation.Telecom | |
| DCM::ContentAuthorList | Projectgroep Medicatieproces |
| DCM::CreationDate | 1-2-2017 |
| DCM::DeprecatedDate | |
| DCM::DescriptionLanguage | nl |
| DCM::EndorsingAuthority.Address | |
| DCM::EndorsingAuthority.Name | PM |
| DCM::EndorsingAuthority.Telecom | |
| DCM::Id | 2.16.840.1.113883.2.4.3.11.60.40.3.9.13 |
| DCM::KeywordList | Medicatie, Toediening |
| DCM::LifecycleStatus | Final |
| DCM::ModelerList | Architectuurgroep Registratie aan de Bron |
| DCM::Name | nl.zorg.MedicatieToediening2 |
| DCM::PublicationDate | 17-04-2026 |
| DCM::PublicationStatus | Prepublished |
| DCM::ReviewerList | Projectgroep Medicatieproces & Architectuurgroep Registratie aan de Bron |
| DCM::RevisionDate | 10-04-2026 |
| DCM::Supersedes | nl.zorg.MedicatieToediening2-v3.0 |
| DCM::Version | 3.1 |
| HCIM::PublicationLanguage | NL |
Revision History
Publicatieversie 1.0 (04-09-2017)
Publicatieversie 1.0.1 (31-12-2017)
| ZIB-618 | Hernoemen Verstrekking naar Medicatieverstrekking |
Publicatieversie 1.1 (31-01-2020)
| ZIB-812 | Cardinaliteit ToegediendeHoeveelheid wellicht te streng |
Publicatieversie 1.1.1 (01-09-2020)
| ZIB-911 | Correction English "Farmaceutical" |
Publicatieversie 2.0 (10-06-2022)
| ZIB-1724 | Verzameling errata bouwsteen Medicatietoediening |
| ZIB-1740 | Element DubbelControleUitgevoerd verwijderd uit bouwsteen Medicatietoediening |
Publicatieversie 2.0.1 (15-10-2023)
| ZIB-1896 | Replace provider by professional |
| ZIB-1974 | Suggested typo and textual improvements |
Publicatieversie 3.0 (15-04-2024)
| ZIB-815 | Toedieningssnelheid is geen 'bereik' |
| ZIB-1507 | MedicatieToediening2 samenhang AfwijkendeToediening en RedenVanAfwijken |
| ZIB-2154 | Waardenlijst prik en plaklocatie |
| ZIB-2206 | Medicatietoediening Status |
| ZIB-2207 | Medicatietoediening volgensAfspraak verwijderen |
| ZIB-2208 | Medicatietoediening gerelateerdeAfspraak kardinaliteiten |
| ZIB-2209 | Waardenlijst redenVanAfwijken uitbreiden met 'foutieve registratie' |
| ZIB-2132 | 2023-1 Verwijzingen naar FarmaceutischProduct gebruiken verkeerde NL-CM id |
| ZIB-2134 | 2023-1 Verwijzing naar Medicatieafspraak gebruikt verkeerde NL-CM id |
| ZIB-2135 | 2023-1 Verwijzing naar Toedieningsafspraak gebruikt verkeerde NL-CM id |
Publicatieversie 3.1 (17-04-2026)
| ZIB-2798 | MP9 - Medicamenteuzebehandeling (MBHid) in ZIBs |
| ZIB-2856 | omschrijvingen medicatie gerelateerde Zibs |
| ZIB-2802 | MP9-MTD-relatieMA |
| ZIB-2805 | MP9-MTD-relatieTA |
| ZIB-3140 | Deprecated waardenlijst values medicatiebouwstenen verwijderen |
Concept
Een medicatietoediening is de afzonderlijke toediening van het geneesmiddel aan de patiënt door de toediener.
Purpose
Het doel van medicatietoediening is inzicht te geven in de daadwerkelijk toegediende producten.
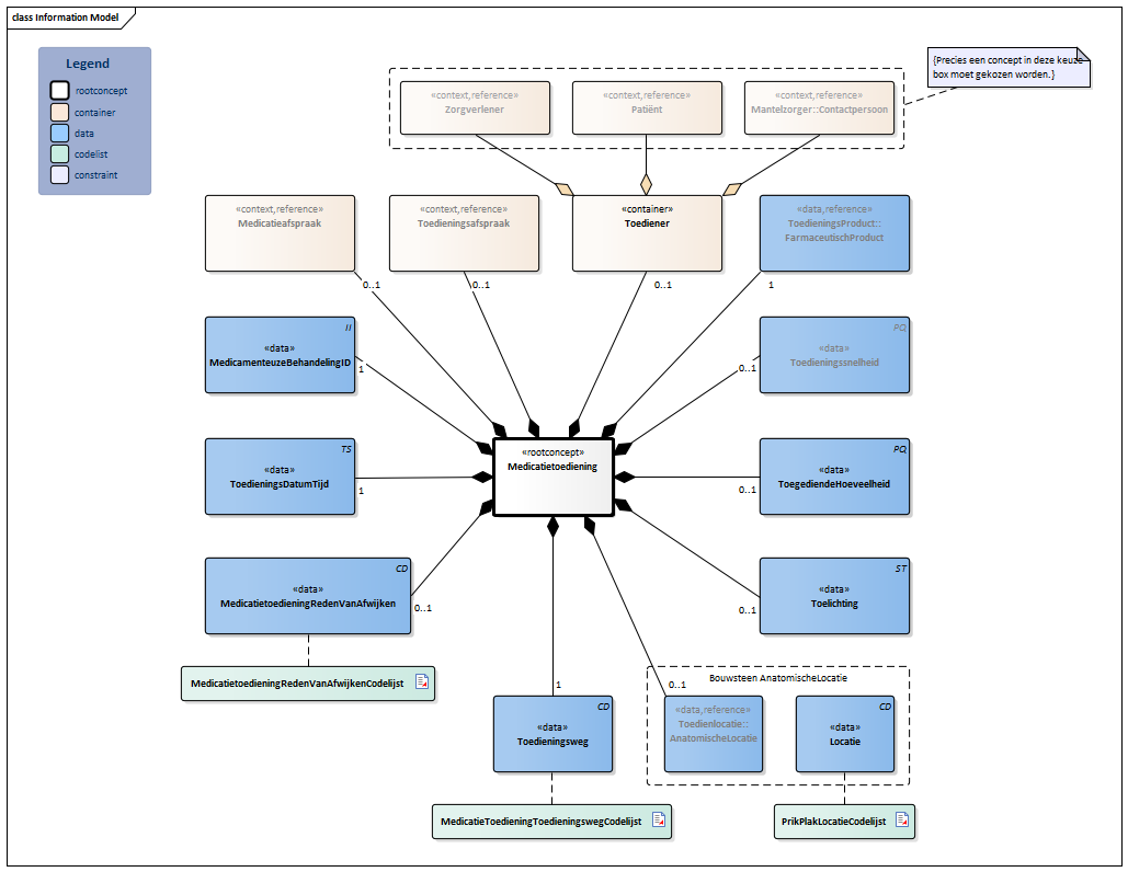
Information Model

| Type | Id | Concept | Card. | Definitie | DefinitieCode | Verwijzing | ||||||||
| NL-CM:9.13.20928 | Rootconcept van de bouwsteen Medicatietoediening. Dit rootconcept bevat alle gegevenselementen van de bouwsteen Medicatietoediening. |
|
||||||||||||
| NL-CM:9.13.23382 | 1 | Identificatie van een medicamenteuze behandeling. Met een medicamenteuze behandeling wordt bedoeld: een behandeling met een geneesmiddel. De MedicamenteuzeBehandelingID is een technische identificatie (wereldwijd en eeuwig uniek) die noodzakelijk is om de samenhang van een groep medicatiegegevens vast te leggen. Een identiek gedefinieerde MedicamenteuzeBehandelingID is toegevoegd aan alle medicatiebouwstenen (Medicatieafspraak, MedicatieToediening2, Toedieningsafspraak, MedicatieGebruik2, Medicatieverstrekking en Verstrekkingsverzoek). |
| |||||||||||
| NL-CM:9.13.23384 | 0..1 | De medicatieafspraak waarop de medicatietoediening gebaseerd is. |
| |||||||||||
| NL-CM:9.13.23383 | 0..1 | De toedieningsafspraak waarop de medicatietoediening gebaseerd is. |
| |||||||||||
| NL-CM:9.13.20929 | 1 | Het ingenomen of toegediende middel. Dit is vrijwel steeds een geneesmiddel. Voedingsmiddelen, bloedproducten, hulp- en verbandmiddelen vallen strikt genomen niet onder de categorie geneesmiddelen, maar kunnen ook worden worden gerapporteerd.
In principe betreft dit het voorgeschreven product, maar de toediener kan door substitutie het voorgeschreven product vervangen door een equivalent product. Bijv. in plaats van tabletten van 100mg, tabletten van 50mg waarvan er dan twee worden toegediend. |
| |||||||||||
| NL-CM:9.13.23159 | 0..1 | De toedieningssnelheid wordt gebruikt bij de langzame toediening van vloeistoffen. De meeteenheid is in de praktijk vrijwel altijd ml/uur.
Ook het opgeven van een interval (bijv. 0-10 ml/uur) is een gebruikelijke optie. Bijvoorbeeld, bij toedieningssnelheid van 10ml/uur geldt:
Optioneel is voor de eenheid in plaats van gebruik van UCUM eenheden ook een vertaling toegestaan naar NHG tabel Gebruiksvoorschriften (tabel 25). |
||||||||||||
| NL-CM:9.13.21193 | 1 | Datum en tijd waarop de toediening heeft plaatsgevonden. | ||||||||||||
| NL-CM:9.13.21194 | 0..1 | Hoeveelheid van het product dat werd toegediend. | ||||||||||||
| NL-CM:9.13.21195 | 1 | De route waarlangs de medicatie wordt toegediend (oraal, nasaal, intraveneus,...). |
|
| ||||||||||
| NL-CM:9.13.23381 | 0..1 | Locatie op of in het lichaam waar de medicatie werd toegediend. Meestal gebruikt om de locatie aan te geven waar een patiënt een injectie kreeg toegediend of waar een patch werd aangebracht. De waardenlijst PrikPlakLocatieCodelijst kan als uitgangspunt dienen voor het coderen van deze concepten. De anatomische locatie en de toedieningsweg moeten indien beide gevuld zijn met elkaar in lijn zijn. |
| |||||||||||
| NL-CM:20.7.4 | Locatie uit AnatomischeLocatie. |
| ||||||||||||
| NL-CM:9.13.21196 | 0..1 | De container van het concept Toediener. Deze container bevat alle gegevenselementen van de concept Toediener. Het concept beschrijft de persoon die de toediening gerealiseerd heeft. Dit is een professionele toedieningsbevoegde, de patient zelf of de bijvoorbeeld de mantelzorger. | ||||||||||||
| NL-CM:9.13.23380 | (0..1) | Wanneer de patiënt zelf de medicatie heeft toegediend wordt dat hier aangegeven. Wanneer de medicatietoediening is gedaan door een zorgverlener of mantelzorger/familielid/etc. wordt respectievelijk de zorgverlener vermeld in het element 'Zorgverlener' of de mantelzorger/familielid/etc. in het element 'Contactpersoon'. |
| |||||||||||
| NL-CM:9.13.23172 | (0..1) | Het concept beschrijft de persoon die de toediening gerealiseerd heeft. Dit is een professionele toedieningsbevoegde. |
| |||||||||||
| NL-CM:9.13.23355 | (0..1) | Gegevens van een persoonlijke relatie van de patiënt, die de medicatietoediening heeft gedaan. |
| |||||||||||
| NL-CM:9.13.23166 | 0..1 | Reden dat de toediening of inname van een medicament niet of anders is uitgevoerd. Hier kan een tekst of een van de codes gekozen worden. |
|
| ||||||||||
| NL-CM:9.13.21337 | 0..1 | Opmerkingen met betrekking tot de medicatie toediening. |
|
|||||||||||
Kolommen Concept en DefinitieCode: houdt de muis boven de waarde voor meer informatie
Voor uitleg over de gebruikte symbolen, zie de legenda pagina
Example Instances
| MedicatieToedieningDatumTijd | Toedieningsproduct | MedicatieToedieningStatus | Toedieningsweg | Toegediende Hoeveelheid | AfgesprokenDatumTijd | MedicatieToedieningRedenVanAfwijken | MedicatieAfspraak |
| ProductCode | GebruiksInstructie | ||||||
| Doseerinstructie|Dosering|Keerdosis | |||||||
| 3-6-2014 16:19:07 |
Pantoprazol mylan tablet msr 20mg | Gereed | Oraal | 1 stuk | |||
| Bumetanide pch tablet 2 mg | Afgebroken | Oraal | 1 stuk | Patiënt heeft geweigerd |
2 stuks | ||
| 19-9-2014 14:12:11 | Novorapid Flexpen Injvlst 100e/Ml Pen 3ml | Uitgesteld | Subcutaan | 22 eenheden | 19-9-2014 9:00:00 |
Vergeten toe te dienen | 22 elementen |
Instructions
De regels over het al dan niet koppelen van een bestaande MedicamenteuzebehandelingID of het uitgeven van een nieuwe MedicamenteuzebehandelingID zijn vastgesteld door de informatiestandaard Medicatieproces van Nictiz.
Uitgevende instanties
De identificerende nummers worden uitgegeven door de volgende instanties
Geen
| Identificerend nummer | ID system OID |
| Geen | OID: Geen |
Valuesets
MedicatietoedieningRedenVanAfwijkenCodelijst
| Valueset OID: 2.16.840.1.113883.2.4.3.11.60.40.2.9.13.3 | Binding: Extensible | Status: Active |
| Conceptnaam | Conceptcode | Codestelselnaam | Codesysteem OID | Omschrijving |
| Onvoldoende medicatie op voorraad | 705046008 | SNOMED CT | 2.16.840.1.113883.6.96 | Product niet meer leverbaar |
| Behandeling met geneesmiddel stopgezet | 274512008 | SNOMED CT | 2.16.840.1.113883.6.96 | Medicatieafspraak is gestopt |
| Medicatie uitgespuugd door patiënt | 152741000146103 | SNOMED CT | 2.16.840.1.113883.6.96 | Uiitgespuugd door patiënt |
| Zorgverlener niet beschikbaar om medicatie toe te dienen | 153221000146105 | SNOMED CT | 2.16.840.1.113883.6.96 | Toediener niet aanwezig |
| Zorgverlener vergeten medicatie toe te dienen | 153211000146100 | SNOMED CT | 2.16.840.1.113883.6.96 | Vergeten toe te dienen |
| Niet in staat om medicatie te gebruiken | 408366001 | SNOMED CT | 2.16.840.1.113883.6.96 | Toediening volgens voorschrift niet mogelijk |
| Toediening van medicatie geweigerd | 406149000 | SNOMED CT | 2.16.840.1.113883.6.96 | Patiënt heeft geweigerd |
| Zorgafnemer niet beschikbaar om medicatie in ontvangst te nemen | 153241000146104 | SNOMED CT | 2.16.840.1.113883.6.96 | Patiënt niet beschikbaar |
| Foutieve registratie van medicatie | 159691000146109 | SNOMED CT | 2.16.840.1.113883.6.96 | Foutieve registratie van medicatie |
| Waarde Other (OTH) uit codestelsel NullFlavor (OID: 2.16.840.1.113883.5.1008) is toegestaan in deze waardenlijst. | ||||
MedicatieToedieningToedieningswegCodelijst
| Valueset OID: 2.16.840.1.113883.2.4.3.11.60.40.2.9.13.2 | Binding: Extensible | Status: Active |
| Conceptnaam | Codestelselnaam | Codesysteem OID |
| Alle waarden | G-Standaard Toedieningswegen | 2.16.840.1.113883.2.4.4.9 |
| Waarde Other (OTH) uit codestelsel NullFlavor (OID: 2.16.840.1.113883.5.1008) is toegestaan in deze waardenlijst. | ||
PrikPlakLocatieCodelijst
| Valueset OID: 2.16.840.1.113883.2.4.3.11.60.40.2.9.13.4 | Binding: Extensible | Status: Active |
| Conceptnaam | Conceptcode | Codestelselnaam | Codesysteem OID | Omschrijving |
| Structuur van bovenste gedeelte van lumbale regio van wand van abdomen | 160531000146108 | SNOMED CT | 2.16.840.1.113883.6.96 | structuur van bovenste gedeelte van lumbale regio van wand van abdomen |
| Structuur van onderste gedeelte van lumbale regio van wand van abdomen | 160481000146106 | SNOMED CT | 2.16.840.1.113883.6.96 | structuur van onderste gedeelte van lumbale regio van wand van abdomen |
| Structuur van rechter gedeelte van supra-umbilicale regio | 160501000146103 | SNOMED CT | 2.16.840.1.113883.6.96 | structuur van rechter gedeelte van supra-umbilicale regio |
| Structuur van linker gedeelte van infra-umbilicale regio | 160441000146104 | SNOMED CT | 2.16.840.1.113883.6.96 | structuur van linker gedeelte van infra-umbilicale regio |
| Structuur van linker gedeelte van supra-umbilicale regio | 160451000146101 | SNOMED CT | 2.16.840.1.113883.6.96 | structuur van linker gedeelte van supra-umbilicale regio |
| Structuur van rechter gedeelte van infra-umbilicale regio | 160491000146108 | SNOMED CT | 2.16.840.1.113883.6.96 | structuur van rechter gedeelte van infra-umbilicale regio |
| Structuur van weke delen van laterale bovenkwadrant van anterieur oppervlak van bovenbeen | 160521000146106 | SNOMED CT | 2.16.840.1.113883.6.96 | structuur van weke delen van laterale bovenkwadrant van anterieur oppervlak van bovenbeen |
| Structuur van weke delen van mediale bovenkwadrant van anterieur oppervlak van bovenbeen | 160511000146101 | SNOMED CT | 2.16.840.1.113883.6.96 | structuur van weke delen van mediale bovenkwadrant van anterieur oppervlak van bovenbeen |
| Structuur van weke delen van laterale onderkwadrant van anterieur oppervlak van bovenbeen | 160471000146109 | SNOMED CT | 2.16.840.1.113883.6.96 | structuur van weke delen van laterale onderkwadrant van anterieur oppervlak van bovenbeen |
| Structuur van weke delen van mediale onderkwadrant van anterieur oppervlak van bovenbeen | 160461000146103 | SNOMED CT | 2.16.840.1.113883.6.96 | structuur van weke delen van mediale onderkwadrant van anterieur oppervlak van bovenbeen |
| Structuur van laterale bovenkwadrant van regio glutealis | 703712000 | SNOMED CT | 2.16.840.1.113883.6.96 | structuur van laterale bovenkwadrant van regio glutealis |
| Structuur van mediale bovenkwadrant van regio glutealis | 160541000146100 | SNOMED CT | 2.16.840.1.113883.6.96 | structuur van mediale bovenkwadrant van regio glutealis |
| Structuur van laterale onderkwadrant van regio glutealis | 160431000146107 | SNOMED CT | 2.16.840.1.113883.6.96 | structuur van laterale onderkwadrant van regio glutealis |
| Structuur van mediale onderkwadrant van regio glutealis | 160421000146105 | SNOMED CT | 2.16.840.1.113883.6.96 | structuur van mediale onderkwadrant van regio glutealis |
| Structuur van huid van regio clavicularis | 91009005 | SNOMED CT | 2.16.840.1.113883.6.96 | structuur van huid van regio clavicularis |
| Structuur van huid van linker gedeelte van achterzijde van bovenste gedeelte van thoracale regio | 160371000146104 | SNOMED CT | 2.16.840.1.113883.6.96 | structuur van huid van linker gedeelte van achterzijde van bovenste gedeelte van thoracale regio |
| Structuur van huid van rechter gedeelte van achterzijde van bovenste gedeelte van thoracale regio | 160391000146100 | SNOMED CT | 2.16.840.1.113883.6.96 | structuur van huid van rechter gedeelte van achterzijde van bovenste gedeelte van thoracale regio |
| Structuur van huid van linker gedeelte van achterzijde van onderste gedeelte van thoracale regio | 160361000146105 | SNOMED CT | 2.16.840.1.113883.6.96 | structuur van huid van linker gedeelte van achterzijde van onderste gedeelte van thoracale regio |
| Structuur van huid van rechter gedeelte van achterzijde van onderste gedeelte van thoracale regio | 160381000146102 | SNOMED CT | 2.16.840.1.113883.6.96 | structuur van huid van rechter gedeelte van achterzijde van onderste gedeelte van thoracale regio |
| Structuur van huid van linker gedeelte van lumbosacrale regio | 160401000146102 | SNOMED CT | 2.16.840.1.113883.6.96 | structuur van huid van linker gedeelte van lumbosacrale regio |
| Structuur van huid van rechter gedeelte van lumbosacrale regio | 160411000146100 | SNOMED CT | 2.16.840.1.113883.6.96 | structuur van huid van rechter gedeelte van lumbosacrale regio |
| Structuur van huid van anterieur oppervlak van bovenarm | 45981001 | SNOMED CT | 2.16.840.1.113883.6.96 | structuur van huid van anterieur oppervlak van bovenarm |
| Structuur van posterieur oppervlak van bovenarm | 15703000 | SNOMED CT | 2.16.840.1.113883.6.96 | structuur van posterieur oppervlak van bovenarm |
| Structuur van musculus deltoideus | 35259002 | SNOMED CT | 2.16.840.1.113883.6.96 | structuur van musculus deltoideus |
| Structuur van huid van rechter bovenkwadrant van voorzijde van thorax | 160561000146104 | SNOMED CT | 2.16.840.1.113883.6.96 | structuur van huid van rechter bovenkwadrant van voorzijde van thorax |
| Structuur van huid van linker bovenkwadrant van voorzijde van thorax | 160551000146102 | SNOMED CT | 2.16.840.1.113883.6.96 | structuur van huid van linker bovenkwadrant van voorzijde van thorax |
| Structuur van huid van rechter onderkwadrant van voorzijde van thorax | 160581000146107 | SNOMED CT | 2.16.840.1.113883.6.96 | structuur van huid van rechter onderkwadrant van voorzijde van thorax |
| Structuur van huid van linker onderkwadrant van voorzijde van thorax | 160571000146105 | SNOMED CT | 2.16.840.1.113883.6.96 | structuur van huid van linker onderkwadrant van voorzijde van thorax |
| Structuur van huid van regio scapularis | 45980000 | SNOMED CT | 2.16.840.1.113883.6.96 | structuur van huid van regio scapularis |
| Structuur van huid van postauriculaire regio | 24483006 | SNOMED CT | 2.16.840.1.113883.6.96 | structuur van huid van postauriculaire regio |
| Waarde Other (OTH) uit codestelsel NullFlavor (OID: 2.16.840.1.113883.5.1008) is toegestaan in deze waardenlijst. | ||||
Deze bouwsteen in overige publicaties
- Publicatie 2017, (Versie 1.0.1)
- Pre-publicatie 2018-2, (Versie 1.0.1)
- Pre-publicatie 2019-2, (Versie 1.1)
- Publicatie 2020, (Versie 1.1.1)
- Pre-publicatie 2021-2, (Versie 1.1.1)
- Pre-publicatie 2022-1, (Versie 2.0)
- Pre-publicatie 2023-1, (Versie 2.0.1)
- Publicatie 2024, (Versie 3.0)
Bouwsteen verwijzingen
Deze bouwsteen verwijst naar
- AnatomischeLocatie-v1.0.4
- Contactpersoon-v5.0
- FarmaceutischProduct-v2.3
- Medicatieafspraak-v4.1
- Patient-v4.3
- Toedieningsafspraak-v3.1
- Zorgverlener-v4.0.1
Deze bouwsteen wordt gebruikt in
- --
Technische specificaties in HL7v3 CDA en HL7 FHIR
Om informatie op basis van zorginformatiebouwstenen uit te wisselen zijn aanvullende, meer technische specificaties nodig.
Niet iedere omgeving kan met dezelfde technische specificaties overweg. Om deze reden zijn er meerdere typen technische specificaties:
- HL7® versie 3 CDA compatibele specificaties, beschikbaar via de Nictiz ART-DECOR® omgeving

- HL7® FHIR® compatibele specificaties, beschikbaar via de Nictiz-omgeving op de Simplifier FHIR Registry

Downloads
De bouwsteen is ook beschikbaar als pdf bestand
of als spreadsheet
Over deze informatie
De informatie in deze wiki pagina is gebaseerd op de prepublicatie 2026-1
SNOMED CT en LOINC codes zijn gebaseeerd op:
- SNOMED Clinical Terms versie: 20260331 [R] (maart 2026-editie)
- LOINC version 2.81
De voorwaarden van gebruik staan op de beginpagina ![]()
Deze pagina is gegenereerd op 17/04/2026 12:07:27 met ZibExtraction v. 10.0.9603.19166