Toedieningsafspraak-v3.1(2026-1NL)

Uit Zorginformatiebouwstenen
Naar navigatie springen Naar zoeken springen



Algemeen

Naam: nl.zorg.Toedieningsafspraak
Versie: 3.1
ZIB Status:Final
Publicatie: 2026-1
Publicatie status: Prepublished
Publicatie datum: 17-04-2026


Terug naar ZIB overzicht

Metadata

DCM::CoderList Projectgroep Medicatieproces
DCM::ContactInformation.Address
DCM::ContactInformation.Name *
DCM::ContactInformation.Telecom
DCM::ContentAuthorList Projectgroep Medicatieproces
DCM::CreationDate 1-2-2017
DCM::DeprecatedDate
DCM::DescriptionLanguage nl
DCM::EndorsingAuthority.Address
DCM::EndorsingAuthority.Name PM
DCM::EndorsingAuthority.Telecom
DCM::Id 2.16.840.1.113883.2.4.3.11.60.40.3.9.8
DCM::KeywordList Medicatie, Toediening
DCM::LifecycleStatus Final
DCM::ModelerList Architectuurgroep Registratie aan de Bron
DCM::Name nl.zorg.Toedieningsafspraak
DCM::PublicationDate 17-04-2026
DCM::PublicationStatus Prepublished
DCM::ReviewerList Projectgroep Medicatieproces & Architectuurgroep Registratie aan de Bron
DCM::RevisionDate 09-04-2026
DCM::Supersedes nl.zorg.Toedieningsafspraak-v3.0
DCM::Version 3.1
HCIM::PublicationLanguage NL

Revision History

Publicatieversie 1.0 (04-09-2017)

Publicatieversie 1.0.1 (31-12-2017)

ZIB-643 Kleine tekstuele verbeteringen

Publicatieversie 1.0.2 (31-01-2020)

ZIB-888 terminologie reden voor stoppen medicatie verbeteren en SNOMED coderingen zibs met meditatieproces gelijktrekken

Publicatieversie 1.0.3 (01-09-2020)

ZIB-911 Correction English "Farmaceutical"
ZIB-1006 Typo Toedieningsafspraak stop type: een 'g' teveel

Publicatieversie 1.1 (01-12-2021)

ZIB-1261 Medicatieafspraak waardelijst MedicatieafspraakStopTypeCodelijst bevat vervallen SNOMED CT codes
ZIB-1454 Onduidelijkheid codes bij StopType codelijsten
ZIB-1457 Verwijderen woord 'voorlopig'
ZIB-1468 AdministrationAgreement.supplier verkeerde vertaling

Publicatieversie 2.0 (10-06-2022)

ZIB-1685 Medicatiebouwstenen MA, TA, MGB - engelse vertaling van 'tot en met'
ZIB-1690 ToedieningsafspraakAanvullendeInformatieCodelijst heeft 'verkeerde' oid voor codesysteem
ZIB-1695 Omschrijving van veld 'verstrekker' aanpassen in TA en MVE
ZIB-1722 Verzameling errata bouwsteen Toedieningsafspraak

Publicatieversie 2.1 (15-10-2023)

ZIB-1771 Wijziging conceptnaam binnen zib Toedieningsafspraak
ZIB-1940 RedenWijzigen-StakenCodelijst - SNOMED-term bij 159691000146109

Publicatieversie 3.0 (15-04-2024)

ZIB-1903 "Annuleren" van MA en TA bouwstenen
ZIB-2162 Toedieningsafspraak AanvullendeInformatie
ZIB-2202 Geen informatie

Publicatieversie 3.1 (17-04-2026)

ZIB-2282 Omschrijving redenwijzigenstaken en stoptype uitbreiden
ZIB-2798 MP9 - Medicamenteuzebehandeling (MBHid) in ZIBs
ZIB-2804 MP9-TA-relatieTA
ZIB-2856 omschrijvingen medicatie gerelateerde Zibs
ZIB-2858 Aanpassing naam SNOMED code die in codelijsten zib zit
ZIB-3140 Deprecated waardenlijst values medicatiebouwstenen verwijderen

Concept

Een toedieningsafspraak is de gebruiks- of toedieningsinstructie van de apotheker aan de patiënt, diens vertegenwoordiger of toediener, waarbij de medicatieafspraak concreet wordt ingevuld.

Purpose

Het doel van de toedieningsafspraak is inzicht te geven in de concrete instructie voor het toedienen/gebruik van medicatie.

Information Model


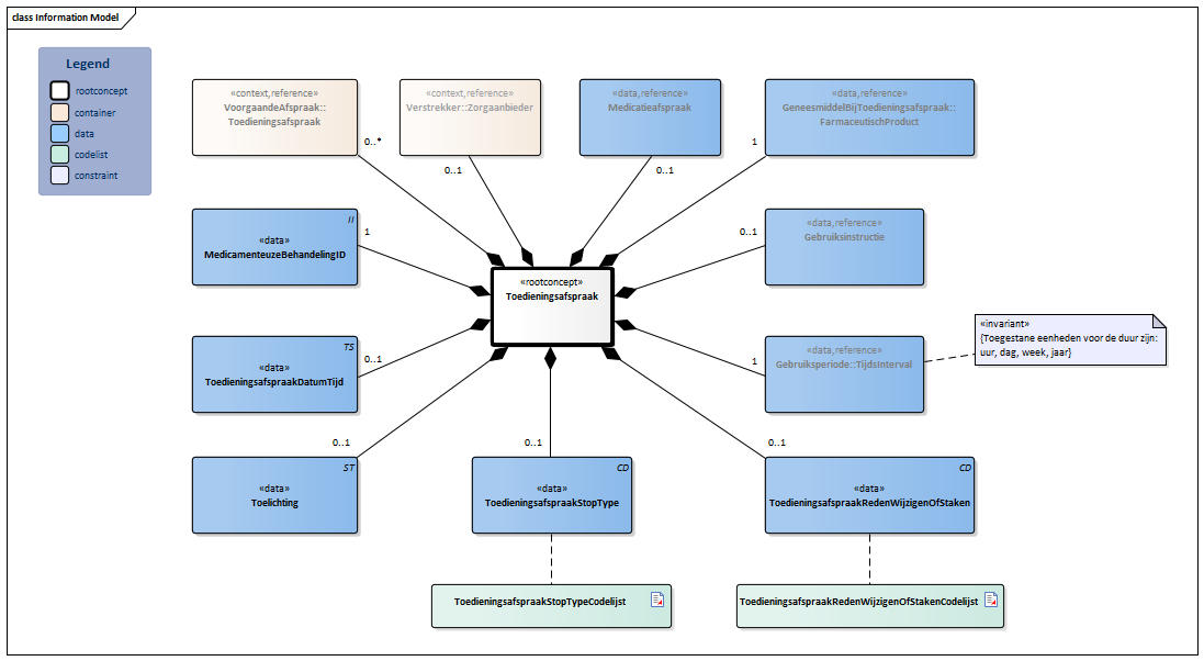
#1499#ToedieningsafspraakStopTypeCodelijstGebruiksInstructie-v4.0(2026-1NL)Medicatieafspraak-v4.1(2026-1NL)FarmaceutischProduct-v2.3(2026-1NL)Zorgaanbieder-v3.6(2026-1NL)#1496TijdsInterval-v1.3(2026-1NL)#1503#1501#1509#ToedieningsafspraakRedenWijzigenOfStakenCodelijst#6956Toedieningsafspraak-v3.1(2026-1NL)


Type Id Concept Card. Definitie DefinitieCode Verwijzing
NL-CM:9.8.20132 Toedieningsafspraak Rootconcept van de bouwsteen Toedieningsafspraak. Dit rootconcept bevat alle gegevenselementen van de bouwsteen Toedieningsafspraak.
422037009 Instrueren door zorgverlener over toediening van medicatie
NL-CM:9.8.22661 MedicamenteuzeBehandelingID 1 Identificatie van een medicamenteuze behandeling. Met een medicamenteuze behandeling wordt bedoeld: een behandeling met een geneesmiddel. De MedicamenteuzeBehandelingID is een technische identificatie (wereldwijd en eeuwig uniek) die noodzakelijk is om de samenhang van een groep medicatiegegevens vast te leggen. Een identiek gedefinieerde MedicamenteuzeBehandelingID is toegevoegd aan alle medicatiebouwstenen (Medicatieafspraak, MedicatieToediening2, Toedieningsafspraak, MedicatieGebruik2, Medicatieverstrekking en Verstrekkingsverzoek).
Geen
NL-CM:9.8.22662 VoorgaandeAfspraak::Toedieningsafspraak 0..* Eén of meer toedieningsafspraak die gestopt of gewijzigd is en waarvoor deze afspraak in de plaats komt. Bij het vastleggen van een nieuwe medicatieafspraak die bedoeld is om één of meer bestaande afspraak te beëindigen, verandert ook de toedieningsafspraak. Hier kan expliciet aangegeven worden op welke eerdere toedieningsafspraken de beëindiging betrekking heeft. Deze referentie wordt gebruikt in combinatie met het bijbehorende stoptype en eventuele reden voor wijzigen of staken.
Toedieningsafspraak
NL-CM:9.8.22499 ToedieningsafspraakRedenWijzigenOfStaken 0..1 Reden voor het wijzigen, stoppen of annuleren van de toedieningsafspraak. Dit zal vaak dezelfde reden zijn als de reden voor het wijzigen, stoppen of annuleren van de medicatieafspraak. Het is mogelijk om - indien van toepassing - een specifieke reden voor het wijzigen, stoppen of annuleren van de toedieningsafspraak op te nemen.
160121000146101 Reden voor wijzigen van toedieningsinstructies
ToedieningsafspraakRedenWijzigenOfStakenCodelijst
NL-CM:9.8.22097 Verstrekker::Zorgaanbieder 0..1 De verstrekker (zorgaanbieder) die de toedieningsafspraak heeft vastgelegd.
Zorgaanbieder
NL-CM:9.8.20237 GeneesmiddelBijToedieningsafspraak::FarmaceutischProduct 1 Geneesmiddel horende bij de toedieningsafspraak.
FarmaceutischProduct
NL-CM:9.8.22098 Gebruiksinstructie 0..1 Aanwijzingen voor de toediening van de medicatie, bijvoorbeeld dosering en toedieningsweg.
GebruiksInstructie
NL-CM:9.8.20133 ToedieningsafspraakDatumTijd 0..1 Het tijdstip waarop de afspraak gemaakt is.
NL-CM:9.8.22660 Gebruiksperiode::TijdsInterval 1 Ingangsdatum: Dit is het tijdstip waarop de afspraak ingaat (of is ingegaan of zal ingaan). Dit betreft het tijdstip waarop de in deze afspraak vastgelegde gebruiksinstructie ingaat. In geval van een afspraak om te stoppen betreft dit de ingangsdatum van de originele toedieningsafspraak. De einddatum geeft aan vanaf wanneer de medicatie gestaakt moet worden.

Gebruiksduur: De beoogde gebruiksduur.Bijvoorbeeld 5 dagen of 8 weken. Het is niet toegestaan om de gebruiksduur in maanden aan te geven, omdat verschillende maanden een variable duur in dagen hebben. Einddatum: Het tijdstip waarop de gebruiksperiode eindigt (of geëindigd is of zal eindigen). In het geval van een afspraak om het gebruik te staken betreft dit het tijdstip waarop de medicatie gestaakt moet worden.Om verwarring te voorkomen tussen 'tot' en 'tot en met' is het meegeven van de tijd altijd verplicht bij einddatum.

Bij medicatie voor onbepaalde duur wordt er alleen een ingangsdatum aangegeven.

TijdsInterval
NL-CM:9.8.22394 Medicatieafspraak 0..1 Relatie naar medicatieafspraak waarop de toedieningsafspraak gebaseerd is.
Medicatieafspraak
NL-CM:9.8.22498 ToedieningsafspraakStopType 0..1 Stoptype geeft aan of de medicatie is geannuleerd dan wel gestopt.
ToedieningsafspraakStopTypeCodelijst
NL-CM:9.8.22275 Toelichting 0..1 Opmerkingen met betrekking tot de toedieningsafspraak.
48767-8 Verklarend commentaar [interpretatie] in {systeem} (tekstueel)

Kolommen Concept en DefinitieCode: houdt de muis boven de waarde voor meer informatie
Voor uitleg over de gebruikte symbolen, zie de legenda pagina

Example Instances

ToedieningsAfspraakDatumTijd Gebruiksperiode GeneesmiddelBijToedieningsafspraak Verstrekker GeannuleerdIndicator ToedieningsafspraakStoptype
Ingangsdatum Einddatum Duur ProductCode Zorgaanbieder
2-5-2012 12:14:09 02-05-12 4 weken Paracetamol tablet 500 mg Apotheek De Gulle Gaper
10-9-2015 9:16:31 5 dagen Pantoprazol injpdr 40 mg fl Apotheek De Gulle Gaper Ja
19-9-2014 7:12:59 19-09-14 18-12-14 Dalteparine 2500 injvlst 12.500 ie/ml wwsp 0,2ml Poli-apotheek Het Ziekenhuis
30-8-2013 8:41:43 01-08-13 30-08-13 Prednison 5 mg Poli-apotheek Het Ziekenhuis Definitief
Gebruiksinstructie
Omschrijving ToedieningsWeg HerhaalperiodeCyclischSchema Doseerinstructie
Doseerduur Dosering|Keerdosis Toedieningsschema|Frequentie|Interval|Toedientijd|Weekdag|Dagdeel Zo nodig
Vanaf 2 mei gedurende 4 weken zo nodig bij pijn 500 mg (=1 st), max. 4x per dag oraal 1 4 weken 1 stuk max. 4x/dag Bij pijn
Gedurende 5 dagen 1x/dag (8u) 40 mg (=1 st) iv 40 mg (=1 st) 1x per dag om 8.00 uur
Vanaf 19-9-2014 tot 18-12-2014 1x per dag om 18uur 2500ie(=0,2ml) subcutaan 2500 IE (=0,2 ml) 1x per dag om 18.00 uur
Van 1-8-2013 tot 30-8-2013 volgens afbouwschema. Per 30-8-2013 onderbreken. oraal 1

Instructions

De regels over het al dan niet koppelen van een bestaande MedicamenteuzebehandelingID of het uitgeven van een nieuwe MedicamenteuzebehandelingID zijn vastgesteld door de informatiestandaard Medicatieproces van Nictiz.

Uitgevende instanties

De identificerende nummers worden uitgegeven door de volgende instanties

Geen

Identificerend nummer ID system OID
Geen OID: Geen

Valuesets

ToedieningsafspraakRedenWijzigenOfStakenCodelijst

Valueset OID: 2.16.840.1.113883.2.4.3.11.60.40.2.9.8.3 Binding: Extensible Status: Active
Conceptnaam Conceptcode Codestelselnaam Codesysteem OID Omschrijving
Ongewenste reactie op medicatie en/of drugs 62014003 SNOMED CT 2.16.840.1.113883.6.96 Ongewenste reactie op medicatie en/of drugs
Toedienen van medicatie gecontra-indiceerd 438833006 SNOMED CT 2.16.840.1.113883.6.96 Toedienen van medicatie gecontra-indiceerd
Geneesmiddelinteractie 79899007 SNOMED CT 2.16.840.1.113883.6.96 Geneesmiddelinteractie
Gebrek aan geneesmiddeleffect 58848006 SNOMED CT 2.16.840.1.113883.6.96 Gebrek aan geneesmiddeleffect
Te sterk effect van medicatie 112251000146103 SNOMED CT 2.16.840.1.113883.6.96 Te sterk effect van medicatie
Medicatietoedieningsweg voldoet niet 112191000146101 SNOMED CT 2.16.840.1.113883.6.96 Medicatietoedieningsweg voldoet niet
Geen indicatie voor medicamenteuze behandeling 183966005 SNOMED CT 2.16.840.1.113883.6.96 Geen indicatie voor medicamenteuze behandeling
Medicatiebeleid veranderd 112751000146109 SNOMED CT 2.16.840.1.113883.6.96 Medicatiebeleid veranderd
Verzoek van zorgafnemer om behandeling te wijzigen 159711000146106 SNOMED CT 2.16.840.1.113883.6.96 Verzoek van zorgafnemer om behandeling te wijzigen
Voortzetten van beleid van vorige zorgverlener 112261000146100 SNOMED CT 2.16.840.1.113883.6.96 Voortzetten van beleid van vorige zorgverlener
Opname in instelling 305335007 SNOMED CT 2.16.840.1.113883.6.96 Opname in instelling
Verrichting gepland 405613005 SNOMED CT 2.16.840.1.113883.6.96 Verrichting gepland
Foutieve registratie van medicatie 159691000146109 SNOMED CT 2.16.840.1.113883.6.96 Foutieve registratie van medicatie
Geneesmiddel niet voorradig 182856006 SNOMED CT 2.16.840.1.113883.6.96 Geneesmiddel niet voorradig
Verandering in uitslag van laboratoriumonderzoek 160131000146104 SNOMED CT 2.16.840.1.113883.6.96 Verandering in labwaarde
Dubbele registratie van medicamenteuze behandeling 180011000146107 SNOMED CT 2.16.840.1.113883.6.96 Dubbele registratie van medicamenteuze behandeling
Medicatiegebruik van patiënt volgens afspraak 112221000146107 SNOMED CT 2.16.840.1.113883.6.96 Medicatiegebruik van patiënt volgens afspraak
Waarde Other (OTH) uit codestelsel NullFlavor (OID: 2.16.840.1.113883.5.1008) is toegestaan in deze waardenlijst.

ToedieningsafspraakStopTypeCodelijst

Valueset OID: 2.16.840.1.113883.2.4.3.11.60.40.2.9.8.1 Binding: Required Status: Active
Conceptnaam Conceptcode Codestelselnaam Codesysteem OID Omschrijving
Stopgezet 410546004 SNOMED CT 2.16.840.1.113883.6.96 Stopgezet
Onderbroken 385655000 SNOMED CT 2.16.840.1.113883.6.96 Onderbroken
Geannuleerd 89925002 SNOMED CT 2.16.840.1.113883.6.96 Geannuleerd
Andere waarden zijn niet toegestaan

Deze bouwsteen in overige publicaties

Bouwsteen verwijzingen

Deze bouwsteen verwijst naar

Deze bouwsteen wordt gebruikt in

Technische specificaties in HL7v3 CDA en HL7 FHIR

Om informatie op basis van zorginformatiebouwstenen uit te wisselen zijn aanvullende, meer technische specificaties nodig.
Niet iedere omgeving kan met dezelfde technische specificaties overweg. Om deze reden zijn er meerdere typen technische specificaties:

  • HL7® versie 3 CDA compatibele specificaties, beschikbaar via de Nictiz ART-DECOR® omgeving
  • HL7® FHIR® compatibele specificaties, beschikbaar via de Nictiz-omgeving op de Simplifier FHIR Registry

Downloads

De bouwsteen is ook beschikbaar als pdf bestand of als spreadsheet

Over deze informatie

De informatie in deze wiki pagina is gebaseerd op de prepublicatie 2026-1
SNOMED CT en LOINC codes zijn gebaseeerd op:

  • SNOMED Clinical Terms versie: 20260331 [R] (maart 2026-editie)
  • LOINC version 2.81

De voorwaarden van gebruik staan op de beginpagina
Deze pagina is gegenereerd op 17/04/2026 12:09:09 met ZibExtraction v. 10.0.9603.19166


Terug naar ZIB overzicht