GebruiksInstructie-v4.0(2026-1NL)
Algemeen
Naam: nl.zorg.part.GebruiksInstructie ![]()
Versie: 4.0
ZIB Status:Draft
Publicatie: 2026-1
Publicatie status: Unpublished
Publicatie datum:
Metadata
| DCM::CoderList | Projectgroep Medicatieproces |
| DCM::ContactInformation.Address | |
| DCM::ContactInformation.Name | |
| DCM::ContactInformation.Telecom | |
| DCM::ContentAuthorList | Projectgroep Medicatieproces |
| DCM::CreationDate | 1-3-2017 |
| DCM::DeprecatedDate | |
| DCM::DescriptionLanguage | nl |
| DCM::EndorsingAuthority.Address | |
| DCM::EndorsingAuthority.Name | |
| DCM::EndorsingAuthority.Telecom | |
| DCM::Id | 2.16.840.1.113883.2.4.3.11.60.40.3.9.12 |
| DCM::KeywordList | |
| DCM::LifecycleStatus | Draft |
| DCM::ModelerList | |
| DCM::Name | nl.zorg.part.GebruiksInstructie |
| DCM::PublicationDate | |
| DCM::PublicationStatus | Unpublished |
| DCM::ReviewerList | Projectgroep Medicatieproces & Architectuurgroep Registratie aan de Bron |
| DCM::RevisionDate | 10-04-2026 |
| DCM::Supersedes | nl.zorg.part.GebruiksInstructie-v3.1 |
| DCM::Version | 4.0 |
| HCIM::PublicationLanguage | NL |
Revision History
Publicatieversie 1.0 (04-09-2017)
Publicatieversie 1.1 (31-12-2017)
| ZIB-617 | Toevoeging aan Eenheid van Keerdosis |
| ZIB-643 | Kleine tekstuele verbeteringen |
Publicatieversie 1.1.1 (01-10-2018)
| ZIB-637 | Beschrijving Toedieningsduur aanpassen |
Publicatieversie 1.1.2 (26-02-2019)
| ZIB-644 | Aanvullende instructie: geen string maar code |
Publicatieversie 1.1.3 (06-07-2019)
| ZIB-786 | aanpassing omschrijving 'Aanvullende instructie' |
Publicatieversie 1.2 (31-01-2020)
| ZIB-909 | waarde toevoegen aan waardelijst voor zo nodig criterium |
| ZIB-785 | Aanpassing omschrijving 'keerdosis' |
| ZIB-787 | aanpassing waardenlijst 'Toedieningsweg' |
Publicatieversie 1.3.0 (01-09-2020)
| ZIB-782 | Aanpassing omschrijving 'criterium' (mp-dataelement900-19945) |
| ZIB-799 | DurationOfAdministration een TimeInterval in plaats van een Range |
| ZIB-1028 | Verwijzing naar NHG tabel aanpassing |
| ZIB-1032 | Omschrijving bij doseerduur (zin verwijderen) |
Publicatieversie 1.3 (01-12-2021)
| ZIB-1305 | Dagdeel is vertaald naar 'time of day' |
| ZIB-1380 | Aanpassing omschrijving codetabel |
| ZIB-1411 | Verkeerde Engelse vertaling voor MaximaleDosering |
Publicatieversie 2.0 (10-06-2022)
| ZIB-1464 | Geen informatie |
| ZIB-1727 | Verzameling errata bouwsteen Gebruiksinstructie (zit in MA, TA en MGB) |
Publicatieversie 2.0.1 (15-10-2023)
| ZIB-1974 | Suggested typo and textual improvements |
Publicatieversie 3.0 (15-04-2024)
| ZIB-2140 | 2023-1 CodeSystem "2.16.840.1.113883.2.4.4.5" heeft meerdere namen |
| ZIB-2176 | Ucum waardes beperken volgens medicatieproces |
| ZIB-2149 | Aanvullende instructie omschrijving uitbreiden |
Publicatieversie 3.1 (24-04-2024)
| ZIB-2594 | Gebruiksinstructie - Onjuiste vertaling Dagdeel verbeteren |
| ZIB-2658 | GebruiksInstructie - Instructie voor gebruik AanvullendeInstructiesCodelijst en ZonodigcriteriumCodelijst. |
Publicatieversie 4.0 (nn-nn-nnnn)
| ZIB-2525 | Gebruiksperiode in omschrijving gebruiksinstructie |
| ZIB-2853 | part.GebruiksInstructie: Omschrijving bij dosering klopt niet |
Concept
Aanwijzingen voor het gebruik of toediening van de medicatie, bijvoorbeeld dosering en toedieningsweg. Bij medicatiegebruik is dit het gebruikspatroon dat de patiënt heeft gevolgd of met zichzelf heeft afgesproken.
Dit is een subbouwsteen
Purpose
Gebruiksinstructie geeft inzicht in de wijze waarop een geneesmiddel gebruikt dient te worden.
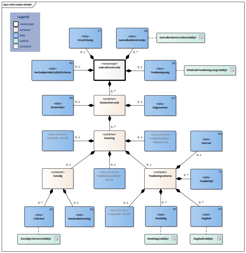
Information Model

| Type | Id | Concept | Card. | Definitie | DefinitieCode | Verwijzing | |||||||
| NL-CM:9.12.22504 | Rootconcept van de sub-bouwsteen GebruiksInstructie. Dit rootconcept bevat alle gegevenselementen van de bouwsteen GebruiksInstructie. | ||||||||||||
| NL-CM:9.12.19944 | 0..* | De aanvullende instructie bevat een aanvullend uitleg over het gebruik.
Het gaat hier om alle aanwijzingen voor gebruik. De tekst kan afkomstig zijn van het oorspronkelijke "papieren" medicatievoorschrift, maar kan ook gegenereerd worden uit de gecodeerde gegevens. Dit concept mag meer informatie bevatten dan gestructureerd gecodeerd is in de onderliggende informatie, maar mag er niet mee in tegenspraak zijn. De instructies mogen niet conflicteren met andere onderdelen van het toedieningsverzoek. De instructies kunnen ook verwijzen naar een bestaand protocol. De teksten in de G-standaard die dit attribuut kunnen ondersteunen, zijn opgenomen in bestand 362 en zijn een kopie van de teksten uit NHG-tabel Gebruiksvoorschrift die zijn opgenomen in de zib. Deze teksten kunnen gebruikt worden om invulling te geven aan dit concept. |
| ||||||||||
| NL-CM:9.12.9581 | 0..1 | Tekstuele omschrijving van de volledige gebruiksinstructie. | |||||||||||
| NL-CM:9.12.22505 | 0..1 | De herhaalperiode van een cyclisch schema (van één of meer doseerinstructies). Een cyclisch schema wordt weergegeven in dagen, de bijbehorende doseerduur is daarbij ook in dagen.
Voorbeelden van een cyclisch schema: de anticonceptiepil (21 dagen 1 maal per dag 1 stuk, dan 7 dagen niet, dit herhalen), de herhaalperiode is hier 28 dagen. Toegestane eenheden voor de duur zijn: dag. |
|||||||||||
| NL-CM:9.12.19941 | 0..1 | De route waarlangs de medicatie wordt toegediend (oraal, nasaal, intraveneus, et cetera). |
| ||||||||||
| NL-CM:9.12.22095 | 0..* | Doseerinstructie | |||||||||||
| NL-CM:9.12.22506 | 0..1 | De beoogde tijdsduur voor deze doseerinstructie, bijvoorbeeld 5 dagen of 8 weken.
Bij medicatie voor onbepaalde duur wordt in de laatste doseerinstructie de doseerduur leeg gelaten. Toegestane eenheden voor de duur zijn: uur, dag, week, jaar. |
|||||||||||
| NL-CM:9.12.22503 | 0..1 | Deze geeft de volgorde van de doseerinstructies aan binnen de medicatieafspraak. | |||||||||||
| NL-CM:9.12.19935 | 0..* | De container van het concept Dosering. Deze container bevat alle gegevenselementen van de concept Dosering.
Instructies voor toediening van de medicatie aan de toediener (de patiënt zelf, een verpleegkundige of andere hulpverlener). Bij inventarisatie van medicatiegebruik beschrijft de dosering het gebruikspatroon dat de patiënt met zichzelf heeft afgesproken. Als het doseerschema (spreiding van toedieningen over de tijd) vast is en de keerdosis ook, dan is er een enkele gebruiksinstructie. Er kunnen meerdere parallelle doseringen opgenomen worden bij een wisselende doseerhoeveelheid binnen de dag en bij een variabele gebruiksfrequentie. Er kunnen meerdere sequentiële doseringen opgenomen worden bij wisselende doseerhoeveelheden binnen de periode en/of een wisselend doseerschema. |
|||||||||||
| NL-CM:9.12.19942 | 0..1 | De toedieningssnelheid wordt gebruikt bij de langzame toediening van vloeistoffen. De meeteenheid is in de praktijk vrijwel altijd ml/uur.
Ook het opgeven van een interval (bijv. 0-10 ml/uur) is een gebruikelijke optie. Bijvoorbeeld, bij toedieningssnelheid van 10ml/uur geldt:
|
| ||||||||||
| NL-CM:9.12.23141 | 0..1 | De toedieningsduur definieert de tijdsduur gedurende welke het medicijn wordt toegediend enwordt voornamelijk gebruikt bij de langzame parenterale toediening van vloeistoffen.
Toegestane eenheden voor de duur zijn: seconde, minuut, uur, dag. |
| ||||||||||
| NL-CM:9.12.19940 | 0..1 | De keerdosis bevat de hoeveelheid/eenheid die per gift wordt gegeven. De eenheid kan elke eenheid zijn die bij het geneesmiddel kan voorkomen. |
| ||||||||||
| NL-CM:9.12.22512 | 0..1 | Zo nodig betekent dat de toediening alleen onder een bepaalde voorwaarde wordt uitgevoerd.
Zie ook de sectie Instructions voor meer informatie over het gebruik. |
|||||||||||
| NL-CM:9.12.19945 | 0..* | De voorwaarde voor het toedienen van een medicament kan zijn:
Aanvullende teksten uit G-standaard bst362 vormen de waardelijst om dit concept gecodeerd door te geven. Daarbij moet altijd ook de tekstuele omschrijving van die code meegegeven worden. Fysiologische meetwaarden of andere voorwaarden die niet in bst362 voorkomen, hoeven niet gecodeerd te worden. Deze kunnen uitgedrukt worden in vrije tekst in het concept omschrijving. |
| ||||||||||
| NL-CM:9.12.19946 | 0..1 | Een MaximaleDosering maximaliseert (in tijd) het gebruik van een middel in een 'zo nodig' voorschrift.
Toegestane eenheden voor de duur zijn: minuut, uur, dag, week, jaar |
|||||||||||
| NL-CM:9.12.19948 | 0..1 | De specificatie van de tijdsmomenten waarop het medicament toegediend wordt of zal worden. De wijze waarop dit wordt weergegeven is:
Als een medicament niet dagelijks ingenomen moet worden, kan het voorgaande gecombineerd worden met dagaanduidingen:
Standaard zal de gespecificeerde toediening "oneindig" herhaald worden tot:
|
|||||||||||
| NL-CM:9.12.19949 | 0..1 | De frequentie geeft het aantal doseermomenten per tijdseenheid, meestal per dag. Als dit gegeven is opgenomen, dan zal het Interval niet zijn opgegeven. Meestal bestaat frequentie uit zowel aantal als tijdseenheid (3 maal per dag), maar het kan ook zonder tijdseenheid voorkomen (éénmalig).
Er wordt dan een redelijke verdeling over de dag verwacht, maar dit komt niet heel precies en wordt aan de patiënt overgelaten. Het is de gebruikelijke manier van voorschrijven extramuraal. Bij baxteren en intramuraal wordt uit een dergelijk voorschrift daarna een (locatiegebonden) uitwerking gemaakt in uitdeeltijden (logistiek). De tijdseenheid van de frequentie moet gelijk zijn aan hoe deze is weergegeven in de tekstuele weergave van de dosering. Bijvoorbeeld: bij dosering '2 maal per dag...' geldt:
bij dosering '3 maal per week...' geldt:
Toegestane eenheden voor de duur zijn: minuut, uur, dag, week,maand, jaar.
|
| ||||||||||
| NL-CM:9.12.19952 | 0..* | Weekdag definieert een patroon van toedieningen op vaste weekdagen. |
| ||||||||||
| NL-CM:9.12.19953 | 0..* | Dagdeel: ochtend, middag, avond, nacht. |
| ||||||||||
| NL-CM:9.12.19951 | 0..* | De toedientijd is een specifieke (klok)tijd op de dag. Deze tijd is meestal niet exact (bedoeld). Er kunnen meerdere inname tijdstippen op een dag zijn.
De beoogde toedientijd kan ook als dagdeel worden aangegeven (ochtend, middag, avond, nacht). De toedientijd blijft dan leeg, waarbij het dagdeel vastgelegd kan worden in het concept Dagdeel. |
|||||||||||
| NL-CM:9.12.19950 | 0..1 | Het interval geeft de tijd tussen doseermomenten weer. Als dit gegeven is opgenomen, dan zal de Frequentie niet zijn opgegeven.
Voorbeelden : elke 4 uur. De tijdstippen kunnen nu vrij gekozen worden, maar de verdeling over de dag komt nauwer en het interval tussen de tijdstippen is belangrijk (bv. antibiotica) Bij baxteren en intramuraal wordt uit een dergelijk voorschrift daarna een (locatiegebonden) uitwerking gemaakt in uitdeeltijden (logistiek). Toegestane eenheden voor de duur zijn: minuut, uur. |
|||||||||||
Kolommen Concept en DefinitieCode: houdt de muis boven de waarde voor meer informatie
Voor uitleg over de gebruikte symbolen, zie de legenda pagina
Example Instances
| Gebruiksinstructie | |||
| Omschrijving | Doseerinstructie | ||
| Doseerduur | Dosering|Keerdosis | Toedieningsschema |Frequentie |Interval |Toedientijd |Weekdag |Dagdeel | |
| Van 8-9-2017 tot 18-9-2017 1x per dag 1 stuk. Vanaf 18-9-2017 staken. | 1 stuk | 1x per dag | |
| Vanaf 6 maart 2016 1x per week op maandag om 14uur 15 mg (=0,6 ml) | 15 mg (=0,6 ml) | 1x per week op maandag (14u) | |
Instructions
Zonodig dosering:
Het gebruiken van de term ‘zo nodig’ of een specifieke reden (bijv. ‘bij pijn’) om medicatie in te nemen leidt tot onduidelijkheid. Er is niet altijd duidelijk of de hele dosering ‘zo nodig’ is of alleen een deel van de dosering. Bijvoorbeeld: 1x daags 1-2 tabletten zo nodig. Dit kan betekenen: per dag 1 tablet vast en 1 tablet zo nodig of zo nodig maximaal 2 tabletten. Zo nodig medicatie wordt niet opgenomen in GDS. In de eerste situatie komt er 1 tablet in de GDS en wordt er 1 tablet los geleverd. In de tweede situatie is er alleen losse levering. Het systeem dient voldoende duidelijk te maken of de gehele instructie of een deel van de dosering zo nodig is. De ZIB ondersteunt beide hierboven beschreven opties.
toedieningsweg:
Bij het kiezen van de toedieningsweg kan het beste vanuit uit bst760 van de G-Standaard Toedieningswegen de code worden opgezocht. zie voor meer informatie over de g-standaard zie https://www.z-index.nl
Aanvullende Instructies:
In de AanvullendeInstructies kunnen alle waarden uit tabel 25 gebruikt worden, met uitzondering van de waarden die ook voorkomen in de zib codelijst ZonodigCriteriumCodelijst.
Valuesets
AanvullendeInstructiesCodelijst
| Valueset OID: 2.16.840.1.113883.2.4.3.11.60.40.2.9.12.5 | Binding: Extensible | Status: Active |
| Conceptnaam | Codestelselnaam | Codesysteem OID |
| Alle Waarden | NHG tabel 25 aanvullende teksten numeriek | 2.16.840.1.113883.2.4.4.5 |
| Waarde Other (OTH) uit codestelsel NullFlavor (OID: 2.16.840.1.113883.5.1008) is toegestaan in deze waardenlijst. | ||
Opm.: G-standaard bestand 362 is een kopie van NHG tabel 25
DagdeelCodelijst
| Valueset OID: 2.16.840.1.113883.2.4.3.11.60.40.2.9.12.3 | Binding: Required | Status: Active |
| Conceptnaam | Conceptcode | Codestelselnaam | Codesysteem OID | Omschrijving |
| 's ochtends | 73775008 | SNOMED CT | 2.16.840.1.113883.6.96 | 's ochtends |
| 's middags | 255213009 | SNOMED CT | 2.16.840.1.113883.6.96 | 's middags |
| 's avonds | 3157002 | SNOMED CT | 2.16.840.1.113883.6.96 | 's avonds |
| 's nachts | 2546009 | SNOMED CT | 2.16.840.1.113883.6.96 | 's nachts |
| Andere waarden zijn niet toegestaan | ||||
MedicatieToedieningswegCodelijst
| Valueset OID: 2.16.840.1.113883.2.4.3.11.60.40.2.9.12.1 | Binding: Required | Status: Active |
| Conceptnaam | Codestelselnaam | Codesysteem OID |
| Alle waarden | G-Standaard Toedieningswegen | 2.16.840.1.113883.2.4.4.9 |
| Waarde Other (OTH) uit codestelsel NullFlavor (OID: 2.16.840.1.113883.5.1008) is toegestaan in deze waardenlijst. | ||
WeekdagCodelijst
| Valueset OID: 2.16.840.1.113883.2.4.3.11.60.40.2.9.12.2 | Binding: Required | Status: Active |
| Conceptnaam | Conceptcode | Codestelselnaam | Codesysteem OID | Omschrijving |
| Maandag | 307145004 | SNOMED CT | 2.16.840.1.113883.6.96 | maandag |
| Dinsdag | 307147007 | SNOMED CT | 2.16.840.1.113883.6.96 | dinsdag |
| Woensdag | 307148002 | SNOMED CT | 2.16.840.1.113883.6.96 | woensdag |
| Donderdag | 307149005 | SNOMED CT | 2.16.840.1.113883.6.96 | donderdag |
| Vrijdag | 307150005 | SNOMED CT | 2.16.840.1.113883.6.96 | vrijdag |
| Zaterdag | 307151009 | SNOMED CT | 2.16.840.1.113883.6.96 | zaterdag |
| Zondag | 307146003 | SNOMED CT | 2.16.840.1.113883.6.96 | zondag |
| Andere waarden zijn niet toegestaan | ||||
ZonodigCriteriumCodelijst
| Valueset OID: 2.16.840.1.113883.2.4.3.11.60.40.2.9.12.4 | Binding: Required | Status: Active |
| Conceptnaam | Conceptcode | Codestelselnaam | Codesysteem OID | Omschrijving |
| Bij een aanval | 1022 | NHG tabel 25 aanvullende teksten numeriek | 2.16.840.1.113883.2.4.4.5 | Bij een aanval |
| Bij benauwdheid | 1023 | NHG tabel 25 aanvullende teksten numeriek | 2.16.840.1.113883.2.4.4.5 | Bij benauwdheid |
| Bij diarree | 1024 | NHG tabel 25 aanvullende teksten numeriek | 2.16.840.1.113883.2.4.4.5 | Bij diarree |
| Bij pijn | 1028 | NHG tabel 25 aanvullende teksten numeriek | 2.16.840.1.113883.2.4.4.5 | Bij pijn |
| Bij jeuk | 1121 | NHG tabel 25 aanvullende teksten numeriek | 2.16.840.1.113883.2.4.4.5 | Bij jeuk |
| Zo nodig | 1137 | NHG tabel 25 aanvullende teksten numeriek | 2.16.840.1.113883.2.4.4.5 | Zo nodig |
| Bij hoofdpijn | 1144 | NHG tabel 25 aanvullende teksten numeriek | 2.16.840.1.113883.2.4.4.5 | Bij hoofdpijn |
| Bij koorts | 1145 | NHG tabel 25 aanvullende teksten numeriek | 2.16.840.1.113883.2.4.4.5 | Bij koorts |
| Bij hoge koorts | 1146 | NHG tabel 25 aanvullende teksten numeriek | 2.16.840.1.113883.2.4.4.5 | Bij hoge koorts |
| Bij koorts en/of pijn | 1147 | NHG tabel 25 aanvullende teksten numeriek | 2.16.840.1.113883.2.4.4.5 | Bij koorts en/of pijn |
| Bij hoest | 1387 | NHG tabel 25 aanvullende teksten numeriek | 2.16.840.1.113883.2.4.4.5 | Bij hoest |
| Bij menstruatiepijnen | 1540 | NHG tabel 25 aanvullende teksten numeriek | 2.16.840.1.113883.2.4.4.5 | Bij menstruatiepijnen |
| Geen Informatie | NI | NullFlavor | 2.16.840.1.113883.5.1008 | Geen Informatie |
| Andere waarden zijn niet toegestaan | ||||
Deze bouwsteen in overige publicaties
- Publicatie 2017, (Versie 1.1)
- Pre-publicatie 2018-2, (Versie 1.1.2)
- Pre-publicatie 2019-2, (Versie 1.2)
- Publicatie 2020, (Versie 1.2.1)
- Pre-publicatie 2021-2, (Versie 1.3)
- Pre-publicatie 2022-1, (Versie 2.0)
- Pre-publicatie 2023-1, (Versie 2.0.1)
- Publicatie 2024, (Versie 3.1)
Bouwsteen verwijzingen
Deze bouwsteen verwijst naar
- --
Deze bouwsteen wordt gebruikt in
Technische specificaties in HL7v3 CDA en HL7 FHIR
Om informatie op basis van zorginformatiebouwstenen uit te wisselen zijn aanvullende, meer technische specificaties nodig.
Niet iedere omgeving kan met dezelfde technische specificaties overweg. Om deze reden zijn er meerdere typen technische specificaties:
- HL7® versie 3 CDA compatibele specificaties, beschikbaar via de Nictiz ART-DECOR® omgeving

- HL7® FHIR® compatibele specificaties, beschikbaar via de Nictiz-omgeving op de Simplifier FHIR Registry

Downloads
De bouwsteen is ook beschikbaar als pdf bestand
of als spreadsheet
Over deze informatie
De informatie in deze wiki pagina is gebaseerd op de prepublicatie 2026-1
SNOMED CT en LOINC codes zijn gebaseeerd op:
- SNOMED Clinical Terms versie: 20260331 [R] (maart 2026-editie)
- LOINC version 2.81
De voorwaarden van gebruik staan op de beginpagina ![]()
Deze pagina is gegenereerd op 17/04/2026 11:06:22 met ZibExtraction v. 10.0.9603.19166