MedicatieGebruik2-v3.1(2026-1NL)

Uit Zorginformatiebouwstenen
Naar navigatie springen Naar zoeken springen



Algemeen

Naam: nl.zorg.MedicatieGebruik2
Versie: 3.1
ZIB Status:Final
Publicatie: 2026-1
Publicatie status: Prepublished
Publicatie datum: 17-04-2026


Terug naar ZIB overzicht

Metadata

DCM::CoderList Projectgroep Medicatieproces
DCM::ContactInformation.Address
DCM::ContactInformation.Name *
DCM::ContactInformation.Telecom
DCM::ContentAuthorList Projectgroep Medicatieproces
DCM::CreationDate 1-2-2017
DCM::DeprecatedDate
DCM::DescriptionLanguage nl
DCM::EndorsingAuthority.Address
DCM::EndorsingAuthority.Name PM
DCM::EndorsingAuthority.Telecom
DCM::Id 2.16.840.1.113883.2.4.3.11.60.40.3.9.11
DCM::KeywordList Medicatie, Gebruik
DCM::LifecycleStatus Final
DCM::ModelerList Architectuurgroep Registratie aan de Bron
DCM::Name nl.zorg.MedicatieGebruik2
DCM::PublicationDate 17-04-2026
DCM::PublicationStatus Prepublished
DCM::ReviewerList Projectgroep Medicatieproces & Architectuurgroep Registratie aan de Bron
DCM::RevisionDate 09-04-2026
DCM::Supersedes nl.zorg.MedicatieGebruik2-v3.0
DCM::Version 3.1
HCIM::PublicationLanguage NL

Revision History

Publicatieversie 1.0 (04-09-2017)

Publicatieversie 1.0.1 (31-12-2017)

ZIB-618 Hernoemen Verstrekking naar Medicatieverstrekking
ZIB-643 Kleine tekstuele verbeteringen

Publicatieversie 1.1 (31-01-2020)

ZIB-906 Typo engelse term medicatie gebruik zib
ZIB-888 terminologie reden voor stoppen medicatie verbeteren en SNOMED coderingen zibs met meditatieproces gelijktrekken

Publicatieversie 1.1.1 (01-09-2020)

ZIB-911 Correction English "Farmaceutical"

Publicatieversie 1.2 (01-12-2021)

ZIB-1261 Medicatieafspraak waardelijst MedicatieafspraakStopTypeCodelijst bevat vervallen SNOMED CT codes
ZIB-1454 Onduidelijkheid codes bij StopType codelijsten
ZIB-1575 Deprecated termen en waardelijsten uit de prepublicatie halen

Publicatieversie 2.0 (10-06-2022)

ZIB-1685 Medicatiebouwstenen MA, TA, MGB - engelse vertaling van 'tot en met'
ZIB-1725 Verzameling errata bouwsteen Medicatiegebruik

Publicatieversie 2.1 (15-10-2023)

ZIB-1965 Voorbeeld medicatiegebruik gebruiksduur: maand niet toegestaan
ZIB-1974 Suggested typo and textual improvements

Publicatieversie 3.0 (15-04-2024)

ZIB-2091 MGB/RedenWijzigenOfStoppenGebruik: toevoegen 'loopt in andere medicamenteuze behandeling'
ZIB-2092 Kardinaliteit gebruiksperiode
ZIB-2132 2023-1 Verwijzingen naar FarmaceutischProduct gebruiken verkeerde NL-CM id
ZIB-2133 2023-1 Verwijzingen naar Gebruiksinstructie gebruiken verkeerde NL-CM id
ZIB-2152 MedicatieGebruik: gebruiksindicator SNOMED koppeling
ZIB-2153 MedicatieGebruik: RedenGebruik SNOMED koppeling mist

Publicatieversie 3.1 (17-04-2026)

ZIB-2798 MP9 - Medicamenteuzebehandeling (MBHid) in ZIBs
ZIB-2800 MP9-MGB-relatieMA
ZIB-2801 MP9-MGB-relatieTA
ZIB-2856 omschrijvingen medicatie gerelateerde Zibs
ZIB-2858 Aanpassing naam SNOMED code die in codelijsten zib zit
ZIB-3140 Deprecated waardenlijst values medicatiebouwstenen verwijderen

Concept

Medicatiegebruik is een uitspraak over historisch, huidig of voorgenomen gebruik van een geneesmiddel.

Purpose

Het doel van medicatiegebruik is inzicht te geven in het gebruikspatroon van de patiënt.

Information Model


Zorgverlener-v4.0.1(2026-1NL)#RedenWijzigenOfStoppenGebruikCodelijst#MedicatiegebruikStopTypeCodelijst#1601#1603GebruiksInstructie-v4.0(2026-1NL)#1604FarmaceutischProduct-v2.3(2026-1NL)#1609#1602#1599TijdsInterval-v1.3(2026-1NL)#1605#1607#6958Medicatieafspraak-v4.1(2026-1NL)Toedieningsafspraak-v3.1(2026-1NL)


Type Id Concept Card. Definitie DefinitieCode Verwijzing
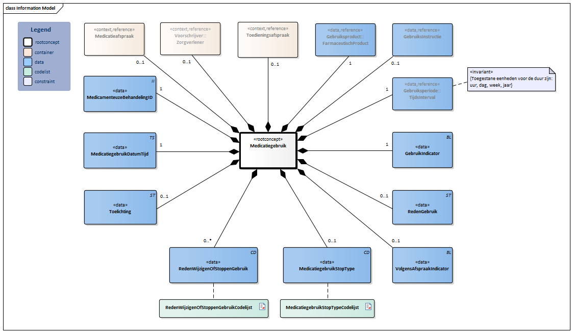
NL-CM:9.11.21338 Medicatiegebruik Rootconcept van de bouwsteen Medicatiegebruik. Dit rootconcept bevat alle gegevenselementen van de bouwsteen Medicatiegebruik.
422979000 Bevinding betreffende gedrag met betrekking tot medicatieregime
NL-CM:9.11.23291 MedicamenteuzeBehandelingID 1 Identificatie van een medicamenteuze behandeling. Met een medicamenteuze behandeling wordt bedoeld: een behandeling met een geneesmiddel. De MedicamenteuzeBehandelingID is een technische identificatie (wereldwijd en eeuwig uniek) die noodzakelijk is om de samenhang van een groep medicatiegegevens vast te leggen. Een identiek gedefinieerde MedicamenteuzeBehandelingID is toegevoegd aan alle medicatiebouwstenen (Medicatieafspraak, MedicatieToediening2, Toedieningsafspraak, MedicatieGebruik2, Medicatieverstrekking en Verstrekkingsverzoek).
Geen
NL-CM:9.11.23292 Medicatieafspraak 0..1 De medicatieafspraak waarop het ingevoerde medicijngebruik betrekking heeft. Als het medicijngebruik is geregistreerd als ‘zoals overeengekomen’, kan hier de afspraak worden vermeld waarnaar wordt verwezen.
Medicatieafspraak
NL-CM:9.11.23293 Toedieningsafspraak 0..1 De toedieningsafspraak waarop het ingevoerde medicijngebruik betrekking heeft. Als het medicijngebruik is geregistreerd als ‘zoals overeengekomen’, kan hier de afspraak worden vermeld waarnaar wordt verwezen.
Toedieningsafspraak
NL-CM:9.11.23290 Voorschrijver::Zorgverlener 0..1 De zorgverlener die de medicatieafspraak met de patiënt heeft vastgesteld.
Zorgverlener
NL-CM:9.11.21339 Gebruiksproduct::FarmaceutischProduct 1 Het gebruikte middel. Dit is vrijwel steeds een geneesmiddel. Voedingsmiddelen, bloedproducten, hulp- en verbandmiddelen vallen strikt genomen niet onder de categorie geneesmiddelen, maar kunnen ook worden worden vastgelegd.

In principe betreft dit het voorgeschreven product, maar het daadwerkelijk gebruikte product kan afwijken van het voorgeschreven product.

FarmaceutischProduct
NL-CM:9.11.22504 GebruiksInstructie 0..1 Aanwijzingen voor het gebruik van de medicatie, bijvoorbeeld dosering en toedieningsweg. Bij medicatiegebruik is dit het gebruikspatroon dat de patiënt heeft gevolgd of met zichzelf heeft afgesproken.
GebruiksInstructie
NL-CM:9.11.22398 MedicatiegebruikDatumTijd 1 Datum waarop het onderliggende gebruik is vastgelegd.
NL-CM:9.11.22663 Gebruiksperiode::TijdsInterval 1 Medicatiegebruik kan voor een bepaald moment of over een bepaalde periode worden vastgelegd. Gedurende het gebruik van medicatie kan er dus meerdere keren medicatiegebruik worden vastgelegd. Het betreft hier de periode of het moment waarover de gegevens worden vastgelegd.

Ingangsdatum: Dit is het tijdstip waarop het gebruik is gestart. Gebruiksduur: De beoogde gebruiksduur. Bijvoorbeeld 5 dagen of 8 weken.Het is niet toegestaan om de gebruiksduur in maanden aan te geven, omdat verschillende maanden een variabele duur in dagen hebben. Einddatum: Het tijdstip waarop de gebruiksperiode eindigt (of geëindigd is of zal eindigen).Om verwarring te voorkomen tussen 'tot' en 'tot en met' is het meegeven van de tijd altijd verplicht bij einddatum.

TijdsInterval
NL-CM:9.11.22492 VolgensAfspraakIndicator 0..1 Wordt het geneesmiddel gebruikt zoals afgesproken in de medicatieafspraak?
112221000146107 Medicatiegebruik van patiënt volgens afspraak
NL-CM:9.11.22399 GebruikIndicator 1 Wordt dit geneesmiddel gebruikt of niet.
NL-CM:9.11.22491 RedenGebruik 0..1 De reden om medicatie te gebruiken, m.n. bij zelfzorgmiddelen die de patiënt zelf aanschaft.
11611000146100 Reden voor medicatiegebruik
NL-CM:9.11.23132 MedicatiegebruikStopType 0..1 Stop type, de manier waarop gestopt wordt met deze medicatie (tijdelijk of definitief).
MedicatiegebruikStopTypeCodelijst
NL-CM:9.11.22493 RedenWijzigenOfStoppenGebruik 0..* Reden van wijzigen of stoppen met medicatiegebruik
153861000146102 Reden voor wijzigen van medicatiegebruik
RedenWijzigenOfStoppenGebruikCodelijst
NL-CM:9.11.21624 Toelichting 0..1 Opmerkingen met betrekking tot het medicatie gebruik.
48767-8 Verklarend commentaar [interpretatie] in {systeem} (tekstueel)

Kolommen Concept en DefinitieCode: houdt de muis boven de waarde voor meer informatie
Voor uitleg over de gebruikte symbolen, zie de legenda pagina

Example Instances

MedicatieGebruik DatumTijd GebruikIndicator VolgensAfspraak Indicator Medicatiegebruik Stoptype Gebruiksperiode Gebruiksproduct
Ingangsdatum Einddatum Gebruiksduur ProductCode
3-6-2014 16:19:07 Ja Mei 2014 4 weken Paracetamol tablet 500 mg
11-9-2012 17:21:00 Ja Ja 01-09-12 05-09-12 Pantoprazol injpdr 40 mg fl
19-9-2014 4:12:11 Nee Nee Definitief 17-09-14 Dalteparine 2500 injvlst 12.500 ie/ml wwsp 0,2ml
RedenGebruik RedenWijzigen OfStoppen Gebruik GebruiksInstructie
Omschrijving ToedieningsWeg Aanvullende instructie Doseerinstructie
Doseerduur Dosering| Keerdosis Toedieningsschema |Frequentie |Interval |Toedientijd |Weekdag |Dagdeel
Pijn In de maand mei heb ik regelmatig paracetamol gebruikt.
Ulcusprofylaxe Vanaf 1 september 2012 gedurende 5 dagen 1x per dag om 8uur 40 mg (=1 st) iv 40 mg (=1 st) 1x per dag om 8.00 uur
(Mogelijke) bijwerking Tijdelijk gestopt vanwege toenemende bijwerkingen: duizeligheid en misselijkheid. subcutaan 2500 IE 1x per dag om 18.00 uur

Instructions

De regels over het al dan niet koppelen van een bestaande MedicamenteuzebehandelingID of het uitgeven van een nieuwe MedicamenteuzebehandelingID zijn vastgesteld door de informatiestandaard Medicatieproces van Nictiz.

Uitgevende instanties

De identificerende nummers worden uitgegeven door de volgende instanties

Geen

Identificerend nummer ID system OID
Geen OID: Geen

Valuesets

MedicatiegebruikStopTypeCodelijst

Valueset OID: 2.16.840.1.113883.2.4.3.11.60.40.2.9.11.1 Binding: Extensible Status: Active
Conceptnaam Conceptcode Codestelselnaam Codesysteem OID Omschrijving
Tijdelijk gestopt met medicatie 113381000146106 SNOMED CT 2.16.840.1.113883.6.96 Tijdelijke onderbreking van medicamenteuze behandeling (bijvoorbeeld tijdelijk stoppen gebruik vanwege operatie).
Definitief gestopt met medicatie 113371000146109 SNOMED CT 2.16.840.1.113883.6.96 Het staken van een bestaande medicamenteuze behandeling.
Waarde Other (OTH) uit codestelsel NullFlavor (OID: 2.16.840.1.113883.5.1008) is toegestaan in deze waardenlijst.

RedenWijzigenOfStoppenGebruikCodelijst

Valueset OID: 2.16.840.1.113883.2.4.3.11.60.40.2.9.11.2 Binding: Extensible Status: Active
Conceptnaam Conceptcode Codestelselnaam Codesysteem OID Omschrijving
Toedienen van medicatie gecontra-indiceerd 438833006 SNOMED CT 2.16.840.1.113883.6.96 Contra-indicatie
Geneesmiddelinteractie 79899007 SNOMED CT 2.16.840.1.113883.6.96 Interactie
Ongewenste reactie op medicatie en/of drugs 62014003 SNOMED CT 2.16.840.1.113883.6.96 Overgevoeligheid
Gebrek aan geneesmiddeleffect 58848006 SNOMED CT 2.16.840.1.113883.6.96 Geen of onvoldoende effect
Te sterk effect van medicatie 112251000146103 SNOMED CT 2.16.840.1.113883.6.96 Te sterk effect
Medicatietoedieningsweg voldoet niet 112191000146101 SNOMED CT 2.16.840.1.113883.6.96 Toedieningsweg voldoet niet
Geen indicatie voor medicamenteuze behandeling 183966005 SNOMED CT 2.16.840.1.113883.6.96 Indicatie vervallen
Medicatiebeleid veranderd 112751000146109 SNOMED CT 2.16.840.1.113883.6.96 Beleidswijziging
Opname in instelling 305335007 SNOMED CT 2.16.840.1.113883.6.96 Opname
Verzoek van zorgafnemer om behandeling te wijzigen 159711000146106 SNOMED CT 2.16.840.1.113883.6.96 verzoek van zorgafnemer om behandeling te wijzigen Verzoek van zorgafnemer om behandeling te wijzigen
Medicatiegebruik van patiënt volgens afspraak 112221000146107 SNOMED CT 2.16.840.1.113883.6.96 Medicatiegebruik van patiënt volgens afspraak
Voortzetten van beleid van vorige zorgverlener 112261000146100 SNOMED CT 2.16.840.1.113883.6.96 Voortzetten van beleid van vorige zorgverlener
Verandering in uitslag van laboratoriumonderzoek 160131000146104 SNOMED CT 2.16.840.1.113883.6.96 Verandering in labwaarde
Geneesmiddel niet voorradig 182856006 SNOMED CT 2.16.840.1.113883.6.96 Geneesmiddel niet voorradig
Foutieve registratie van medicatie 159691000146109 SNOMED CT 2.16.840.1.113883.6.96 Foutieve registratie van medicatie
Verrichting gepland 405613005 SNOMED CT 2.16.840.1.113883.6.96 Procedure waaronder ingreep, interferentie met gepland labonderzoek, etc.
Dubbele registratie van medicamenteuze behandeling 180011000146107 SNOMED CT 2.16.840.1.113883.6.96 Loopt in andere medicamenteuze behandeling
Waarde Other (OTH) uit codestelsel NullFlavor (OID: 2.16.840.1.113883.5.1008) is toegestaan in deze waardenlijst.

Deze bouwsteen in overige publicaties

Bouwsteen verwijzingen

Deze bouwsteen verwijst naar

Deze bouwsteen wordt gebruikt in

--

Technische specificaties in HL7v3 CDA en HL7 FHIR

Om informatie op basis van zorginformatiebouwstenen uit te wisselen zijn aanvullende, meer technische specificaties nodig.
Niet iedere omgeving kan met dezelfde technische specificaties overweg. Om deze reden zijn er meerdere typen technische specificaties:

  • HL7® versie 3 CDA compatibele specificaties, beschikbaar via de Nictiz ART-DECOR® omgeving
  • HL7® FHIR® compatibele specificaties, beschikbaar via de Nictiz-omgeving op de Simplifier FHIR Registry

Downloads

De bouwsteen is ook beschikbaar als pdf bestand of als spreadsheet

Over deze informatie

De informatie in deze wiki pagina is gebaseerd op de prepublicatie 2026-1
SNOMED CT en LOINC codes zijn gebaseeerd op:

  • SNOMED Clinical Terms versie: 20260331 [R] (maart 2026-editie)
  • LOINC version 2.81

De voorwaarden van gebruik staan op de beginpagina
Deze pagina is gegenereerd op 17/04/2026 12:07:21 met ZibExtraction v. 10.0.9603.19166


Terug naar ZIB overzicht