Naamgegevens-v1.2(2026-1NL)
Algemeen
Naam: nl.zorg.part.Naamgegevens ![]()
Versie: 1.2
ZIB Status:Draft
Publicatie: 2026-1
Publicatie status: Unpublished
Publicatie datum:
Metadata
| DCM::CoderList | Kerngroep Registratie aan de Bron |
| DCM::ContactInformation.Address | * |
| DCM::ContactInformation.Name | * |
| DCM::ContactInformation.Telecom | * |
| DCM::ContentAuthorList | Projectgroep Generieke Overdrachtsgegevens & Kerngroep Registratie aan de Bron |
| DCM::CreationDate | 3-7-2017 |
| DCM::DeprecatedDate | |
| DCM::DescriptionLanguage | nl |
| DCM::EndorsingAuthority.Address | |
| DCM::EndorsingAuthority.Name | PM |
| DCM::EndorsingAuthority.Telecom | |
| DCM::Id | 2.16.840.1.113883.2.4.3.11.60.40.3.20.4 |
| DCM::KeywordList | |
| DCM::LifecycleStatus | Draft |
| DCM::ModelerList | Kerngroep Registratie aan de Bron |
| DCM::Name | nl.zorg.part.Naamgegevens |
| DCM::PublicationDate | |
| DCM::PublicationStatus | Unpublished |
| DCM::ReviewerList | Projectgroep Generieke Overdrachtsgegevens & Kerngroep Registratie aan de Bron |
| DCM::RevisionDate | 01-04-2025 |
| DCM::Supersedes | nl.zorg.part.Naamgegevens-v1.1.1 |
| DCM::Version | 1.2 |
| HCIM::PublicationLanguage | NL |
Revision History
Publicatieversie 1.0 (04-09-2017)
Publicatieversie 1.0.1 (31-12-2017)
| ZIB-614 | Achternaam is gewijzigd |
Publicatieversie 1.1 (01-09-2020)
| ZIB-1067 | Toevoegen "Titel" aan subbouwsteen Naamgegevens |
Publicatieversie 1.1.1 (15-10-2023)
| ZIB-1974 | Suggested typo and textual improvements |
Publicatieversie 1.2 (24-04-2024)
| ZIB-2617 | NameInformation: Herstellen tweemaal gebruikte conceptnaam |
Concept
De naamgegevens van een persoon bevatten voornamen, roepnaam, achternaam en eventueel de achternaam van de partner.
Dit is een subbouwsteen.
Purpose
Naamgegevens worden gebruikt om een persoon te identificeren en aan te spreken.
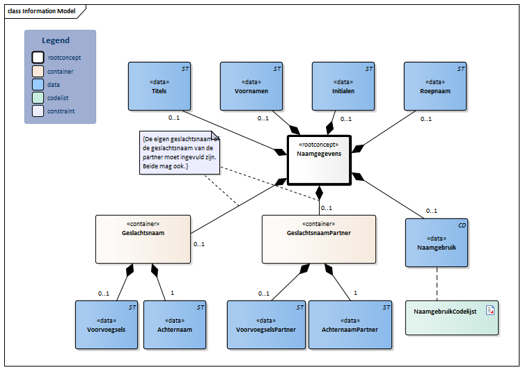
Information Model

| Type | Id | Concept | Card. | Definitie | DefinitieCode | Verwijzing | |||||||
| NL-CM:20.4.1 | Rootconcept van de subbouwsteen Naamgegevens. Dit rootconcept bevat alle gegevenselementen van de subbouwsteen Naamgegevens. | ||||||||||||
| NL-CM:20.4.4 | 0..1 | Officiële voornamen van de persoon. | |||||||||||
| NL-CM:20.4.5 | 0..1 | Initialen van de persoon. | |||||||||||
| NL-CM:20.4.6 | 0..1 | De naam waarmee de persoon gebruikelijk aangesproken wordt. | |||||||||||
| NL-CM:20.4.7 | 0..1 | Dit concept geeft de achternaam of volgorde van achternamen aan waarmee de persoon aangesproken of aangeschreven wil worden. |
| ||||||||||
| NL-CM:20.4.2 | 0..1 | Container van het concept Geslachtsnaam. Deze container bevat alle gegevenselementen van het concept Geslachtsnaam | |||||||||||
| NL-CM:20.4.11 | 0..1 | Bij de eigen achternaam behorende voorvoegsels. | |||||||||||
| NL-CM:20.4.10 | 1 | Officiële achternaam van de persoon. | |||||||||||
| NL-CM:20.4.3 | 0..1 | Container van het concept GeslachtsnaamPartner. Deze container bevat alle gegevenselementen van het concept GeslachtsnaamPartner. | |||||||||||
| NL-CM:20.4.9 | 0..1 | Bij de achternaam van de partner behorende voorvoegsels | |||||||||||
| NL-CM:20.4.8 | 1 | Officiële achternaam van de partner. | |||||||||||
| NL-CM:20.4.12 | 0..1 | Adellijke en wetenschappelijke titels. Deze kunnen behulpzaam zijn bij het formuleren van aanspreek- en aanschrijftitels. | |||||||||||
Kolommen Concept en DefinitieCode: houdt de muis boven de waarde voor meer informatie
Voor uitleg over de gebruikte symbolen, zie de legenda pagina
Example Instances
| Naamgegevens | |
| Achternaam | Putten |
| Voorvoegsels | van |
| AchternaamPartner | Giessen |
| VoorvoegselsPartner | van der |
| Voornamen | Johanna Petronella Maria |
| Initialen | J.P.M. |
| Roepnaam | Jo |
Valuesets
NaamgebruikCodelijst
| Valueset OID: 2.16.840.1.113883.2.4.3.11.60.40.2.20.4.1 | Binding: Required | Status: Active |
| Conceptnaam | Conceptcode | Codestelselnaam | Codesysteem OID | Omschrijving |
| Eigen geslachtsnaam | NL1 | NaamGebruik | 2.16.840.1.113883.2.4.3.11.60.101.5.4 | Eigen geslachtsnaam |
| Geslachtsnaam partner | NL2 | NaamGebruik | 2.16.840.1.113883.2.4.3.11.60.101.5.4 | Geslachtsnaam partner |
| Geslachtsnaam partner gevolgd door eigen geslachtsnaam | NL3 | NaamGebruik | 2.16.840.1.113883.2.4.3.11.60.101.5.4 | Geslachtsnaam partner gevolgd door eigen geslachtsnaam |
| Eigen geslachtsnaam gevolgd door geslachtsnaam partner | NL4 | NaamGebruik | 2.16.840.1.113883.2.4.3.11.60.101.5.4 | Eigen geslachtsnaam gevolgd door geslachtsnaam partner |
| Unknown | UNK | NullFlavor | 2.16.840.1.113883.5.1008 | Onbekend |
| Andere waarden zijn niet toegestaan | ||||
Deze bouwsteen in overige publicaties
- Publicatie 2017, (Versie 1.0.1)
- Pre-publicatie 2018-2, (Versie 1.0.1)
- Pre-publicatie 2019-2, (Versie 1.0.1)
- Publicatie 2020, (Versie 1.1)
- Pre-publicatie 2021-2, (Versie 1.1)
- Pre-publicatie 2022-1, (Versie 1.1)
- Pre-publicatie 2023-1, (Versie 1.1.1)
- Publicatie 2024, (Versie 1.2)
Bouwsteen verwijzingen
Deze bouwsteen verwijst naar
- --
Deze bouwsteen wordt gebruikt in
Technische specificaties in HL7v3 CDA en HL7 FHIR
Om informatie op basis van zorginformatiebouwstenen uit te wisselen zijn aanvullende, meer technische specificaties nodig.
Niet iedere omgeving kan met dezelfde technische specificaties overweg. Om deze reden zijn er meerdere typen technische specificaties:
- HL7® versie 3 CDA compatibele specificaties, beschikbaar via de Nictiz ART-DECOR® omgeving

- HL7® FHIR® compatibele specificaties, beschikbaar via de Nictiz-omgeving op de Simplifier FHIR Registry

Downloads
De bouwsteen is ook beschikbaar als pdf bestand
of als spreadsheet
Over deze informatie
De informatie in deze wiki pagina is gebaseerd op de prepublicatie 2026-1
SNOMED CT en LOINC codes zijn gebaseeerd op:
- SNOMED Clinical Terms versie: 20260331 [R] (maart 2026-editie)
- LOINC version 2.81
De voorwaarden van gebruik staan op de beginpagina ![]()
Deze pagina is gegenereerd op 17/04/2026 11:03:54 met ZibExtraction v. 10.0.9603.19166