Adresgegevens-v1.2(2026-1NL)
Algemeen
Naam: nl.zorg.part.Adresgegevens ![]()
Versie: 1.2
ZIB Status:Draft
Publicatie: 2026-1
Publicatie status: Unpublished
Publicatie datum:
Metadata
| DCM::CoderList | Kerngroep Registratie aan de Bron |
| DCM::ContactInformation.Address | * |
| DCM::ContactInformation.Name | * |
| DCM::ContactInformation.Telecom | * |
| DCM::ContentAuthorList | Projectgroep Generieke Overdrachtsgegevens & Kerngroep Registratie aan de Bron |
| DCM::CreationDate | 3-7-2017 |
| DCM::DeprecatedDate | |
| DCM::DescriptionLanguage | nl |
| DCM::EndorsingAuthority.Address | |
| DCM::EndorsingAuthority.Name | PM |
| DCM::EndorsingAuthority.Telecom | |
| DCM::Id | 2.16.840.1.113883.2.4.3.11.60.40.3.20.5 |
| DCM::KeywordList | |
| DCM::LifecycleStatus | Draft |
| DCM::ModelerList | Kerngroep Registratie aan de Bron |
| DCM::Name | nl.zorg.part.Adresgegevens |
| DCM::PublicationDate | |
| DCM::PublicationStatus | Unpublished |
| DCM::ReviewerList | Projectgroep Generieke Overdrachtsgegevens & Kerngroep Registratie aan de Bron |
| DCM::RevisionDate | 24-04-2024 |
| DCM::Supersedes | nl.zorg.part.Adresgegevens-v1.1 |
| DCM::Version | 1.2 |
| HCIM::PublicationLanguage | NL |
Revision History
Publicatieversie 1.0 (04-09-2017)
Publicatieversie 1.0.1 (31-01-2020)
| ZIB-900 | NumberType Codelist |
| ZIB-959 | adressoort niet verplicht stellen |
Publicatieversie 1.2 (15-04-2024)
| ZIB-2218 | Oth toevoegen aan Waardenlijsten met een required binding |
Concept
Adresgegevens bevatten de gegevens waar een persoon (tijdelijk of vast) woont of waar een gebouw zich bevindt.
Dit is een subbouwsteen.
Purpose
Adres informatie wordt gebruik bij het bezoeken van personen of organisaties en ten behoeve van het adresseren van brieven.
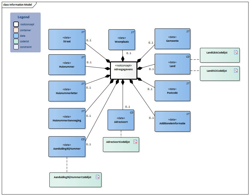
Information Model

| Type | Id | Concept | Card. | Definitie | DefinitieCode | Verwijzing | |||||||||
| NL-CM:20.5.1 | Rootconcept van de subbouwsteen Adresgegevens. Dit rootconcept bevat alle gegevenselementen van de subbouwsteen Adresgegevens. | ||||||||||||||
| NL-CM:20.5.2 | 0..1 | Straatnaam van het adres. | |||||||||||||
| NL-CM:20.5.12 | 0..1 | Huisnummer van het adres. | |||||||||||||
| NL-CM:20.5.11 | 0..1 | Een alfabetisch teken achter het huisnummer zoals dit door het gemeentebestuur is toegekend. | |||||||||||||
| NL-CM:20.5.10 | 0..1 | Die letters of tekens die noodzakelijk zijn om, naast het huisnummer en de letter, de brievenbus te vinden. | |||||||||||||
| NL-CM:20.5.9 | 0..1 | De aanduiding die wordt gebruikt voor adressen die niet zijn voorzien van de gebruikelijke straatnaam en huisnummeraanduidingen. |
| ||||||||||||
| NL-CM:20.5.6 | 0..1 | Postcode van het adres.
Bij Nederlandse adressen bij voorkeur de postcode uit de Postcodetabel (OID: 2.16.840.1.113883.2.4.4.15) gebruiken. |
|||||||||||||
| NL-CM:20.5.3 | 0..1 | Een geografisch bepaald gebied dat een deel is van het gemeentelijke grondgebied.
Bij Nederlandse woonplaatsen bij voorkeur de naam uit de GBA tabel 33 (OID: 2.16.840.1.113883.2.4.6.14) gebruiken. |
|||||||||||||
| NL-CM:20.5.4 | 0..1 | Gemeente van inschrijving.
Bij Nederlandse gemeenten bij voorkeur de naam uit de GBA tabel 33 (OID: 2.16.840.1.113883.2.4.6.14) gebruiken. |
|||||||||||||
| NL-CM:20.5.5 | 0..1 | Land waar het adres zich bevindt. |
| ||||||||||||
| NL-CM:20.5.7 | 0..1 | Extra informatie zoals naam van het gebouw, gebouwnummer, ingang, routenummer. | |||||||||||||
| NL-CM:20.5.8 | 0..1 | Het soort adres waarvan sprake is, bijv. woonadres, postadres. |
| ||||||||||||
Kolommen Concept en DefinitieCode: houdt de muis boven de waarde voor meer informatie
Voor uitleg over de gebruikte symbolen, zie de legenda pagina
Example Instances
| Adresgegevens | |
| Straat | 1e Jacob van Campenstr |
| Huisnummer | 15 |
| Woonplaats | Hoogmade |
| Gemeente | Kaag en Braassem |
| Postcode | 1012 NX |
| AdresSoort | Woon-/verblijfadres |
| Land | Nederland |
| Adresgegevens | |
| Straat | Stationsstraat |
| Huisnummer | 11 |
| Woonplaats | Alphen aan den Rijn |
| Gemeente | |
| Postcode | 2406 AB |
| AdresSoort | Officieel adres |
| Land |
Valuesets
AanduidingBijNummerCodelijst
| Valueset OID: 2.16.840.1.113883.2.4.3.11.60.40.2.20.5.4 | Binding: Required | Status: Active |
| Conceptnaam | Conceptcode | Codestelselnaam | Codesysteem OID | Omschrijving |
| Tegenover | to | AanduidingBijHuisnummer | 2.16.840.1.113883.2.4.3.11.60.101.5.3 | Tegenover |
| Bij | by | AanduidingBijHuisnummer | 2.16.840.1.113883.2.4.3.11.60.101.5.3 | Bij |
| Waarde Other (OTH) uit codestelsel NullFlavor (OID: 2.16.840.1.113883.5.1008) is toegestaan in deze waardenlijst. | ||||
AdresSoortCodelijst
| Valueset OID: 2.16.840.1.113883.2.4.3.11.60.40.2.20.5.3 | Binding: Extensible | Status: Active |
| Conceptnaam | Conceptcode | Codestelselnaam | Codesysteem OID | Omschrijving |
| Postal Address | PST | AddressUse | 2.16.840.1.113883.5.1119 | Postadres |
| Primary Home | HP | AddressUse | 2.16.840.1.113883.5.1119 | Officieel adres |
| Visit Address | PHYS | AddressUse | 2.16.840.1.113883.5.1119 | Woon-/verblijfadres |
| Temporary Address | TMP | AddressUse | 2.16.840.1.113883.5.1119 | Tijdelijk adres |
| Work Place | WP | AddressUse | 2.16.840.1.113883.5.1119 | Werkadres |
| Vacation Home | HV | AddressUse | 2.16.840.1.113883.5.1119 | Vakantie adres |
| Waarde Other (OTH) uit codestelsel NullFlavor (OID: 2.16.840.1.113883.5.1008) is toegestaan in deze waardenlijst. | ||||
LandGBACodelijst
| Valueset OID: 2.16.840.1.113883.2.4.3.11.60.40.2.20.5.1 | Binding: Required | Status: Active |
| Conceptnaam | Codestelselnaam | Codesysteem OID |
| Alle waarden | GBA Tabel 34 (Landentabel) | 2.16.840.1.113883.2.4.4.16.34 |
| Waarde Other (OTH) uit codestelsel NullFlavor (OID: 2.16.840.1.113883.5.1008) is toegestaan in deze waardenlijst. | ||
LandISOCodelijst
| Valueset OID: 2.16.840.1.113883.2.4.3.11.60.40.2.20.5.2 | Binding: Required | Status: Active |
| Conceptnaam | Codestelselnaam | Codesysteem OID |
| Alle waarden | ISO 3166-1 (alpha-2) | 1.0.3166.1.2.2 |
| Waarde Other (OTH) uit codestelsel NullFlavor (OID: 2.16.840.1.113883.5.1008) is toegestaan in deze waardenlijst. | ||
Deze bouwsteen in overige publicaties
- Publicatie 2017, (Versie 1.0)
- Pre-publicatie 2018-2, (Versie 1.0)
- Pre-publicatie 2019-2, (Versie 1.1)
- Publicatie 2020, (Versie 1.1)
- Pre-publicatie 2021-2, (Versie 1.1)
- Pre-publicatie 2022-1, (Versie 1.1)
- Pre-publicatie 2023-1, (Versie 1.1)
- Publicatie 2024, (Versie 1.2)
Bouwsteen verwijzingen
Deze bouwsteen verwijst naar
- --
Deze bouwsteen wordt gebruikt in
Technische specificaties in HL7v3 CDA en HL7 FHIR
Om informatie op basis van zorginformatiebouwstenen uit te wisselen zijn aanvullende, meer technische specificaties nodig.
Niet iedere omgeving kan met dezelfde technische specificaties overweg. Om deze reden zijn er meerdere typen technische specificaties:
- HL7® versie 3 CDA compatibele specificaties, beschikbaar via de Nictiz ART-DECOR® omgeving

- HL7® FHIR® compatibele specificaties, beschikbaar via de Nictiz-omgeving op de Simplifier FHIR Registry

Downloads
De bouwsteen is ook beschikbaar als pdf bestand
of als spreadsheet
Over deze informatie
De informatie in deze wiki pagina is gebaseerd op de prepublicatie 2026-1
SNOMED CT en LOINC codes zijn gebaseeerd op:
- SNOMED Clinical Terms versie: 20260331 [R] (maart 2026-editie)
- LOINC version 2.81
De voorwaarden van gebruik staan op de beginpagina ![]()
Deze pagina is gegenereerd op 17/04/2026 11:03:38 met ZibExtraction v. 10.0.9603.19166