Wond-v3.6.1(2026-1NL)

Uit Zorginformatiebouwstenen
Naar navigatie springen Naar zoeken springen



Algemeen

Naam: nl.zorg.Wond
Versie: 3.6.1
ZIB Status:Final
Publicatie: 2026-1
Publicatie status: Prepublished
Publicatie datum: 17-04-2026


Terug naar ZIB overzicht

Metadata

DCM::CoderList Werkgroep RadB Verpleegkundige Gegevens
DCM::ContactInformation.Address *
DCM::ContactInformation.Name *
DCM::ContactInformation.Telecom *
DCM::ContentAuthorList Werkgroep RadB Verpleegkundige Gegevens
DCM::CreationDate 7-7-2014
DCM::DeprecatedDate
DCM::DescriptionLanguage nl
DCM::EndorsingAuthority.Address
DCM::EndorsingAuthority.Name PM
DCM::EndorsingAuthority.Telecom
DCM::Id 2.16.840.1.113883.2.4.3.11.60.40.3.19.2
DCM::KeywordList Wond, wondzorg, WCS,TIME, ulcus
DCM::LifecycleStatus Final
DCM::ModelerList Werkgroep RadB Verpleegkundige Gegevens
DCM::Name nl.zorg.Wond
DCM::PublicationDate 17-04-2026
DCM::PublicationStatus Prepublished
DCM::ReviewerList Projectgroep RadB Verpleegkundige Gegevens & Kerngroep Registratie aan de Bron
DCM::RevisionDate 03-04-2025
DCM::Supersedes nl.zorg.Wond-v3.6
DCM::Version 3.6.1
HCIM::PublicationLanguage NL

Revision History

Publicatieversie 1.0 (01-07-2015)

Publicatieversie 3.0 (01-05-2016)

ZIB-453 Wijziging naamgeving ZIB's en logo's door andere opzet van beheer

Publicatieversie 3.1 (04-09-2017)

ZIB-530 Verwijzingen naar de bouwsteen Verpleegkundige Interventie verwijderd
ZIB-533 Toestaan dat de bouwsteen meer dan één foto kan bevatten
ZIB-572 Toevoegen code voor Skin Tear
ZIB-585 Toevoegen concept Lateraliteit aan het concept Anatomische Locatie

Publicatieversie 3.2 (31-01-2020)

ZIB-903 codes voor wonddiepte, -breedte, -lengte verschllen tussen zib decubitus en zib wond

Publicatieversie 3.3 (01-09-2020)

ZIB-1116 Geen informatie

Publicatieversie 3.4 (01-12-2021)

ZIB-1374 Code voor WondWeefsel ontbreekt

Publicatieversie 3.5 (15-10-2023)

ZIB-1980 Terminologie code voor wond foto

Publicatieversie 3.6 (15-04-2024)

ZIB-2106 Aanvraag terminologie code voor Extent en DateOfLastDressingChange
ZIB-2042 Overkoepelde SNOMED code voor wond

Publicatieversie 3.6.1 (24-04-2024)

ZIB-2079 Wondfoto met hoofdletter of kleine letter?
ZIB-2395 Referentie SNOMED besluit toevoegen en zibs uitbreiden met SNOMED
ZIB-2463 Wond - Spelfout in Wond Concept
ZIB-2735 Pre-publicatie check op deprecated codes

Concept

Een wond is een onderbreking van de continuïteit van de huid, veelal veroorzaakt door externe invloeden.
Een veelgebruikte model om de wondkenmerken vast te leggen is het TIME (‘Tissue’, ‘Infection’, ‘Moisture’, ‘Edge’) model, waarbij de wond systematisch wordt beschreven. Bij wondweefsel (T uit het TIME model) wordt gebruik gemaakt van de indeling van het WCS model (Woundcare Consultant Society, WCS Kenniscentrum Wondzorg). Het WCS model is niet geschikt voor de beschrijving oncologische ulcera. Hiervoor bestaat een andere classificatie.
Oncologische ulcera zijn huiddefecten die zijn ontstaan door het tumorproces. Zij onderscheiden zich van oncologische wonden die ontstaan ten gevolge van de behandeling van kanker, bijvoorbeeld radiotherapie, chemotherapie of chirurgie.

Het concept beschrijft geen decubituswonden en brandwonden. Hiervoor kunnen de betreffende bouwstenen gebruikt worden.

Purpose

Gegevens over de wond worden vastgelegd om deze informatie te delen met overige zorgverleners. Met deze gegevens kan de wondgenezing gemonitord worden en wordt inzicht gegeven in het ingezette beleid. In een overdrachtssituatie faciliteert het de continuering van de behandeling.

Evidence Base

Hoewel voor alle typen wonden die in de lijst met wondsoorten staan, het TIME model toepast kan worden, is de wondweefselclassificatie (T uit het TIME model) voor verschillende typen verschillend.

Bij chirurgische wond, traumatische wond, diabetische voet en ulcus cruris wordt de WCS classificatie gebruikt. Hierbij worden de volgende waarden gebruikt:

  • Rode wond: granulerend weefsel
  • Gele wond: met infectieverschijnselen of fibrinebeslag
  • Zwarte wond: met necrose

(Bron: www.wcs.nl)

Bij oncologische ulcera wordt het weefsel als volgt geclassificeerd:

  • Graad I: intacte epidermis met dreigende aantasting van de huid door onderliggend tumorweefsel
  • Graad II: beginnende aantasting subcutis
  • Graad III: diepe doorgroei met aantasting subcutis
  • Graad IV: droge en/of vervloeide necrose tot 30% van het wondoppervlak
  • Graad V: droge en/of vervloeide necrose op meer dan 30% van het wondoppervlak

(Bron: www.oncoline.nl)

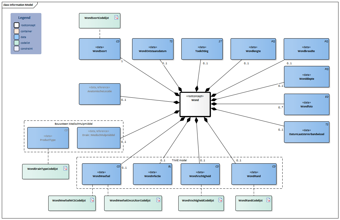
Information Model


AnatomischeLocatie-v1.0.4(2026-1NL)#WondDrainTypeCodelijst#4691#WondRandCodelijstMedischHulpmiddel-v5.0(2026-1NL)#4707#4693#4688#4690#WondWeefselOncoUlcerCodelijst#4708#WondVochtigheidCodelijst#WondWeefselWCSCodelijst#4694#4696#4703#4702#4710#WondSoortCodelijst#4695#4692#4700


Type Id Concept Card. Definitie DefinitieCode Verwijzing
NL-CM:19.2.1 Wond Rootconcept van de bouwsteen Wond. Dit rootconcept bevat alle gegevenselementen van de bouwsteen Wond.
416462003 Verwonding
NL-CM:19.2.5 WondSoort 1 De beschrijving van het type wond.
239953001 Afwijkend weefsel van weke delen
WondSoortCodelijst
NL-CM:19.2.4 WondWeefsel 0..1 De beschrijving van het weefsel van de wond. Hierbij kan gebruik worden gemaakt van het WCS-model. Voor oncologische ulcera wordt een andere classificatie gebruikt.
148641000146109 Observatie betreffende wondweefsel
WondWeefselOncoUlcerCodelijst
WondWeefselWCSCodelijst
NL-CM:19.2.7 WondInfectie 0..1 Indicatie of sprake is van een infectie van de wond.
405009004 Infectiestatus
NL-CM:19.2.6 WondVochtigheid 0..1 De beschrijving van de vochtigheid van de wond.
298007001 Vochtigheid van verwonding
WondVochtigheidCodelijst
NL-CM:19.2.11 WondRand 0..1 De beschrijving van de toestand van de randen van de wond.
449747006 Bevinding betreffende rand van wond
WondRandCodelijst
NL-CM:19.2.12 Wondlengte 0..1 De lengte van de wond.
39126-8 Lengte [afmeting] in wond
NL-CM:19.2.13 Wondbreedte 0..1 De breedte van de wond.
39125-0 Breedte [afmeting] in wond
NL-CM:19.2.14 Wonddiepte 0..1 De diepte van de wond.
39127-6 Diepte [afmeting] in wond
NL-CM:19.2.19 AnatomischeLocatie 0..1 De plaats van de wond op het lichaam.
363698007 Locatie van bevinding
AnatomischeLocatie
NL-CM:19.2.2 WondOntstaansdatum 0..1 De datum waarop de wond is ontstaan.
NL-CM:19.2.3 DatumLaatsteVerbandwissel 0..1 De datum van de laatste verbandwissel.
360541000146109 Datum van laatste verbandwissel
NL-CM:19.2.17 Drain::MedischHulpmiddel 0..1 Een drain is een hulpmiddel dat geplaatst wordt om bloed en wondvocht uit het wondgebied af te voeren.
258646005 Wonddrain
MedischHulpmiddel
NL-CM:10.1.3 ProductType Type drain dat bij de wond toegepast is.
WondDrainTypeCodelijst
NL-CM:19.2.15 Wondfoto 0..* Een foto van de wond.
72170-4 Photographic image
9561000146103 Medische foto
NL-CM:19.2.9 Toelichting 0..1 De toelichting op de wond.
48767-8 Verklarend commentaar [interpretatie] in {systeem} (tekstueel)

Kolommen Concept en DefinitieCode: houdt de muis boven de waarde voor meer informatie
Voor uitleg over de gebruikte symbolen, zie de legenda pagina

Example Instances

Wond
WondSoort Chirurgische wond
AnatomischeLocatie Bovenbuik
Lateraliteit Rechts
WondOntstaansdatum 10-10-2014
WondWeefsel Gele wond
WondInfectie Nee
WondVochtigheid Vochtige wond
WondRand Ondermijning
Wondlengte 5 cm
Wondbreedte 2 cm
Wonddiepte 1 cm
DatumLaatsteVerbandwissel 18-10-2014
Toelichting Wond lekt steeds minder.

Instructions

Waardenlijsten of valuesets uit deze zib worden mogelijk deprecated op het moment dat het SNOMED-besluit van kracht wordt in Nederland. Meer informatie over het SNOMED-besluit en wat de implementatie betekend voor zibs vindt u op https://zibs.nl/wiki/SNOMEDbesluit.

References

1. Richtlijn Wondzorg (Nederlandse Vereniging voor Heelkunde, 2013) [Online] Beschikbaar op:http://www.heelkunde.nl/uploads/o1/hI/o1hIRR2oR4QDojTm5pGjGA/Richtlijn-Wondzorg-final.pdf [Geraadpleegd: 13 februari 2015]

2. Richtlijn Oncologische ulcera (2010) [Online] Beschikbaar op:http://www.oncoline.nl/index.php?pagina=/richtlijn/item/pagina.php&id=32570&richtlijn_id=769 [Geraadpleegd: 13 februari 2015]

3. WCS [Online] Beschikbaar op:www.wcs.nl [Geraadpleegd: 13 februari 2015]

4. Oncoline [Online] Beschikbaar op:www.oncoline.nl [Geraadpleegd: 13 februari 2015]

Valuesets

WondDrainTypeCodelijst

Valueset OID: 2.16.840.1.113883.2.4.3.11.60.40.2.19.2.7 Binding: Required Status: Active
Conceptnaam Codestelselnaam Codesysteem OID
SNOMED CT: <<32712000|Drain| SNOMED CT 2.16.840.1.113883.6.96
Waarde Other (OTH) uit codestelsel NullFlavor (OID: 2.16.840.1.113883.5.1008) is toegestaan in deze waardenlijst.

WondRandCodelijst

Valueset OID: 2.16.840.1.113883.2.4.3.11.60.40.2.19.2.5 Binding: Extensible Status: Active
Conceptnaam Conceptcode Codestelselnaam Codesysteem OID Omschrijving
Epithelisatie van verwonding 449743005 SNOMED CT 2.16.840.1.113883.6.96 Epithelisatie
Irritatie van huid 367466007 SNOMED CT 2.16.840.1.113883.6.96 Irritatie
Ondermijning van weefsel van verwonding 449752001 SNOMED CT 2.16.840.1.113883.6.96 Ondermijning
Maceratie van huid 3644009 SNOMED CT 2.16.840.1.113883.6.96 Verweking
Waarde Other (OTH) uit codestelsel NullFlavor (OID: 2.16.840.1.113883.5.1008) is toegestaan in deze waardenlijst.

WondSoortCodelijst

Valueset OID: 2.16.840.1.113883.2.4.3.11.60.40.2.19.2.4 Binding: Extensible Status: Active
Conceptnaam Conceptcode Codestelselnaam Codesysteem OID Omschrijving
Operatiewond 112633009 SNOMED CT 2.16.840.1.113883.6.96 Chirurgische wond
Verwonding 416462003 SNOMED CT 2.16.840.1.113883.6.96 Traumatische wond [DEPRECATED]
Open wond 125643001 SNOMED CT 2.16.840.1.113883.6.96 Traumatische wond
Ulcus van onderste extremiteit 95344007 SNOMED CT 2.16.840.1.113883.6.96 Ulcus cruris
Metastase in huid 94579000 SNOMED CT 2.16.840.1.113883.6.96 Oncologische ulcer
Ulcus van huid door radiotherapie 403722002 SNOMED CT 2.16.840.1.113883.6.96 Stralingswond
Diabetisch voetulcus 371087003 SNOMED CT 2.16.840.1.113883.6.96 Ulcus van diabetische voet
Skin tear 428220001 SNOMED CT 2.16.840.1.113883.6.96 Skin tear
Waarde Other (OTH) uit codestelsel NullFlavor (OID: 2.16.840.1.113883.5.1008) is toegestaan in deze waardenlijst.

WondVochtigheidCodelijst

Valueset OID: 2.16.840.1.113883.2.4.3.11.60.40.2.19.2.3 Binding: Required Status: Active
Conceptnaam Conceptcode Codestelselnaam Codesysteem OID Omschrijving
Droge wond DROOG WondVochtigheid 2.16.840.1.113883.2.4.3.11.60.40.4.7.3 Droge wond
Vochtige wond VOCHTIG WondVochtigheid 2.16.840.1.113883.2.4.3.11.60.40.4.7.3 Vochtige wond
Natte wond NAT WondVochtigheid 2.16.840.1.113883.2.4.3.11.60.40.4.7.3 Natte wond
Andere waarden zijn niet toegestaan

WondWeefselOncoUlcerCodelijst

Valueset OID: 2.16.840.1.113883.2.4.3.11.60.40.2.19.2.2 Binding: Required Status: Active
Conceptnaam Conceptcode Codestelselnaam Codesysteem OID Omschrijving
Graad I GRAAD1 OncoUlcerWeefsel 2.16.840.1.113883.2.4.3.11.60.40.4.7.1 Graad I
Graad II GRAAD2 OncoUlcerWeefsel 2.16.840.1.113883.2.4.3.11.60.40.4.7.1 Graad II
Graad III GRAAD3 OncoUlcerWeefsel 2.16.840.1.113883.2.4.3.11.60.40.4.7.1 Graad III
Graad IV GRAAD4 OncoUlcerWeefsel 2.16.840.1.113883.2.4.3.11.60.40.4.7.1 Graad IV
Graad V GRAAD5 OncoUlcerWeefsel 2.16.840.1.113883.2.4.3.11.60.40.4.7.1 Graad V
Andere waarden zijn niet toegestaan

WondWeefselWCSCodelijst

Valueset OID: 2.16.840.1.113883.2.4.3.11.60.40.2.19.2.1 Binding: Required Status: Active
Conceptnaam Conceptcode Codestelselnaam Codesysteem OID Omschrijving
Rode wond ROOD WondWeefselWCS 2.16.840.1.113883.2.4.3.11.60.40.4.7.2 granulerend weefsel
Gele wond GEEL WondWeefselWCS 2.16.840.1.113883.2.4.3.11.60.40.4.7.2 met infectieverschijnselen of fibrinebeslag
Zwarte wond ZWART WondWeefselWCS 2.16.840.1.113883.2.4.3.11.60.40.4.7.2 met necrose
Andere waarden zijn niet toegestaan

Deze bouwsteen in overige publicaties

Bouwsteen verwijzingen

Deze bouwsteen verwijst naar

--

Deze bouwsteen wordt gebruikt in

--

Technische specificaties in HL7v3 CDA en HL7 FHIR

Om informatie op basis van zorginformatiebouwstenen uit te wisselen zijn aanvullende, meer technische specificaties nodig.
Niet iedere omgeving kan met dezelfde technische specificaties overweg. Om deze reden zijn er meerdere typen technische specificaties:

  • HL7® versie 3 CDA compatibele specificaties, beschikbaar via de Nictiz ART-DECOR® omgeving
  • HL7® FHIR® compatibele specificaties, beschikbaar via de Nictiz-omgeving op de Simplifier FHIR Registry

Downloads

De bouwsteen is ook beschikbaar als pdf bestand of als spreadsheet

Over deze informatie

De informatie in deze wiki pagina is gebaseerd op de prepublicatie 2026-1
SNOMED CT en LOINC codes zijn gebaseeerd op:

  • SNOMED Clinical Terms versie: 20260331 [R] (maart 2026-editie)
  • LOINC version 2.81

De voorwaarden van gebruik staan op de beginpagina
Deze pagina is gegenereerd op 18/04/2026 17:26:03 met ZibExtraction v. 10.0.9604.31200


Terug naar ZIB overzicht