Wound-v3.6.1(2026-1EN)

Uit Zorginformatiebouwstenen
Naar navigatie springen Naar zoeken springen



General information

Name: nl.zorg.Wound
Version: 3.6.1
HCIM Status:Final
Release: 2026-1
Release status: Prepublished
Release date: 17-04-2026


Back to HCIM list

Metadata

DCM::CoderList Werkgroep RadB Verpleegkundige Gegevens
DCM::ContactInformation.Address *
DCM::ContactInformation.Name *
DCM::ContactInformation.Telecom *
DCM::ContentAuthorList Werkgroep RadB Verpleegkundige Gegevens
DCM::CreationDate 7-7-2014
DCM::DeprecatedDate
DCM::DescriptionLanguage nl
DCM::EndorsingAuthority.Address
DCM::EndorsingAuthority.Name PM
DCM::EndorsingAuthority.Telecom
DCM::Id 2.16.840.1.113883.2.4.3.11.60.40.3.19.2
DCM::KeywordList Wond, wondzorg, WCS,TIME, ulcus
DCM::LifecycleStatus Final
DCM::ModelerList Werkgroep RadB Verpleegkundige Gegevens
DCM::Name nl.zorg.Wond
DCM::PublicationDate 17-04-2026
DCM::PublicationStatus Prepublished
DCM::ReviewerList Projectgroep RadB Verpleegkundige Gegevens & Kerngroep Registratie aan de Bron
DCM::RevisionDate 03-04-2025
DCM::Supersedes nl.zorg.Wond-v3.6
DCM::Version 3.6.1
HCIM::PublicationLanguage EN

Revision History

Only available in Dutch

Publicatieversie 1.0 (01-07-2015)

Publicatieversie 3.0 (01-05-2016)

ZIB-453 Wijziging naamgeving ZIB's en logo's door andere opzet van beheer

Publicatieversie 3.1 (04-09-2017)

ZIB-530 Verwijzingen naar de bouwsteen Verpleegkundige Interventie verwijderd
ZIB-533 Toestaan dat de bouwsteen meer dan één foto kan bevatten
ZIB-572 Toevoegen code voor Skin Tear
ZIB-585 Toevoegen concept Lateraliteit aan het concept Anatomische Locatie

Publicatieversie 3.2 (31-01-2020)

ZIB-903 codes voor wonddiepte, -breedte, -lengte verschllen tussen zib decubitus en zib wond

Publicatieversie 3.3 (01-09-2020)

ZIB-1116 Geen informatie

Publicatieversie 3.4 (01-12-2021)

ZIB-1374 Code voor WondWeefsel ontbreekt

Publicatieversie 3.5 (15-10-2023)

ZIB-1980 Terminologie code voor wond foto

Publicatieversie 3.6 (15-04-2024)

ZIB-2106 Aanvraag terminologie code voor Extent en DateOfLastDressingChange
ZIB-2042 Overkoepelde SNOMED code voor wond

Publicatieversie 3.6.1 (24-04-2024)

ZIB-2079 Wondfoto met hoofdletter of kleine letter?
ZIB-2395 Referentie SNOMED besluit toevoegen en zibs uitbreiden met SNOMED
ZIB-2463 Wond - Spelfout in Wond Concept
ZIB-2735 Pre-publicatie check op deprecated codes

Concept

A wound is an interruption of the continuity of the skin, often caused by external influences.
A commonly used model for documenting the wound properties is the TIME (‘Tissue’, ‘Infection’, ‘Moisture’, ‘Edge’) model, which can be used to systematically describe the wound. For wound tissue (T in the TIME model), the structure of the WCS model (Woundcare Consultant Society, WCS Kenniscentrum Wondzorg) is used. The WCS model is not suited for describing oncological ulcers. There is a separate classification for that.
Oncological ulcers are skin defects which result from the tumor process. They are different from wounds resulting from cancer treatment, such as radiotherapy, chemotherapy or surgery.

The concept does not describe decubitus wounds and burn wounds. For these, the relevant information models can be used.

Purpose

Information on the wound is recorded to share this information with other health professionals. This information can be used to monitor the wound’s healing process and provide insight into the implemented policy. In a transfer situation, it facilitates continuation of the treatment.

Evidence Base

Though the TIME model can be applied to all types of wounds in the list of wound types, the wound tissue classification (T in the TIME model) is different for different types.

The WCS classification is used for surgical wounds, trauma wounds, diabetic foot and venous ulcers. The following values are used:

  • Red wound: granulation tissue
  • Yellow wound: signs of infection or fibrin layer
  • Black wound: with necrosis


(Source: www.wcs.nl)

Tissue in oncological ulcers is classified as follows:

  • Degree I: intact epidermis with imminent damage to the skin through underlying tumor tissue
  • Degree II: beginning damage to the subcutis
  • Degree III: deep continued growth with damaged subcutis
  • Degree IV: dry and/or liquefactive necrosis of up to 30% of the wound surface
  • Degree V: dry and/or liquefactive necrosis of more than 30% of the wound surface


(Source: www.oncoline.nl)

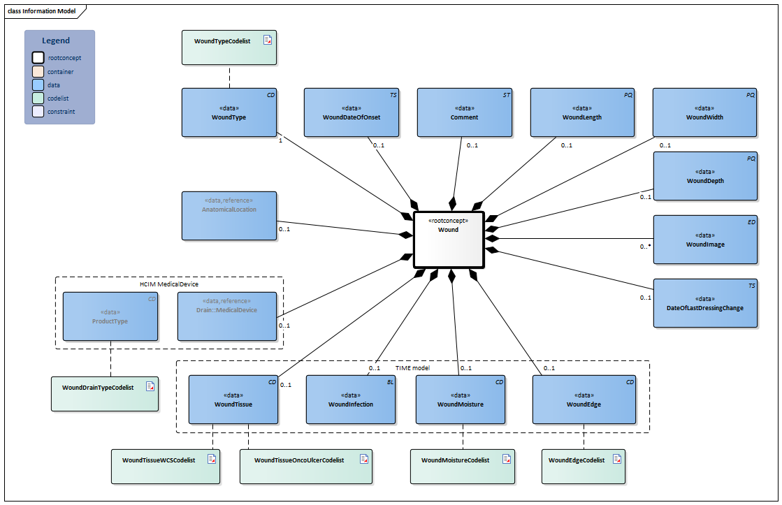
Information Model


AnatomicalLocation-v1.0.4(2026-1EN)#WoundDrainTypeCodelist#4691#WoundEdgeCodelistMedicalDevice-v5.0(2026-1EN)#4707#4693#4688#4690#WoundTissueOncoUlcerCodelist#4708#WoundMoistureCodelist#WoundTissueWCSCodelist#4694#4696#4703#4702#4710#WoundTypeCodelist#4695#4692#4700


Type Id Concept Card. Definition DefinitionCode Reference
NL-CM:19.2.1 Wound Root concept of the Wound information model. This root concept contains all data elements of the Wound information model.
416462003 Wound
NL-CM:19.2.5 WoundType 1 Description of the type of wound.
239953001 Lesion of soft tissue
WoundTypeCodelist
NL-CM:19.2.4 WoundTissue 0..1 Description of the tissue of the wound. For this, the WCS model can be used. A different classification is used for oncological ulcers.
148641000146109 Wound tissue observable
WoundTissueOncoUlcerCodelist
WoundTissueWCSCodelist
NL-CM:19.2.7 WoundInfection 0..1 Indication stating whether the wound is infected.
405009004 Infection status
NL-CM:19.2.6 WoundMoisture 0..1 Description of the moisture in the wound.
298007001 Moistness of wound
WoundMoistureCodelist
NL-CM:19.2.11 WoundEdge 0..1 Description of the condition of the outer edges of the wound.
449747006 Wound edge finding
WoundEdgeCodelist
NL-CM:19.2.12 WoundLength 0..1 The length of the wound.
39126-8 Length of Wound
NL-CM:19.2.13 WoundWidth 0..1 The width of the wound.
39125-0 Width of Wound
NL-CM:19.2.14 WoundDepth 0..1 The depth of the wound.
39127-6 Depth of Wound
NL-CM:19.2.19 AnatomicalLocation 0..1 The location of the wound on the body.
363698007 Finding site
AnatomicalLocation
NL-CM:19.2.2 WoundDateOfOnset 0..1 The date on which the wound appeared.
NL-CM:19.2.3 DateOfLastDressingChange 0..1 Date on which the dressing was last changed.
360541000146109 Date of last change of wound dressing
NL-CM:19.2.17 Drain::MedicalDevice 0..1 A drain is a medical aid placed to drain blood and exudate from the wound area.
258646005 Wound drain
MedicalDevice
NL-CM:10.1.3 ProductType Type of drain applied to the wound.
WoundDrainTypeCodelist
NL-CM:19.2.15 WoundImage 0..* A photo of the wound.
72170-4 Photographic image
9561000146103 Medical photograph
NL-CM:19.2.9 Comment 0..1 Comment on the wound.
48767-8 Annotation comment [Interpretation] Narrative

Columns Concept and DefinitionCode: hover over the values for more information
For explanation of the symbols, please see the legend page

Example Instances

Only available in Dutch

Wond
WondSoort Chirurgische wond
AnatomischeLocatie Bovenbuik
Lateraliteit Rechts
WondOntstaansdatum 10-10-2014
WondWeefsel Gele wond
WondInfectie Nee
WondVochtigheid Vochtige wond
WondRand Ondermijning
Wondlengte 5 cm
Wondbreedte 2 cm
Wonddiepte 1 cm
DatumLaatsteVerbandwissel 18-10-2014
Toelichting Wond lekt steeds minder.

Instructions

Valuesets from this zib may be deprecated when the SNOMED decision comes into force in the Netherlands. More information on the SNOMED decision and what its implementation means for zibs can be found at https://zibs.nl/wiki/SNOMEDbesluit. (Dutch).

References

1. Richtlijn Wondzorg (Nederlandse Vereniging voor Heelkunde, 2013) [Online] Beschikbaar op:http://www.heelkunde.nl/uploads/o1/hI/o1hIRR2oR4QDojTm5pGjGA/Richtlijn-Wondzorg-final.pdf [Geraadpleegd: 13 februari 2015]

2. Richtlijn Oncologische ulcera (2010) [Online] Beschikbaar op:http://www.oncoline.nl/index.php?pagina=/richtlijn/item/pagina.php&id=32570&richtlijn_id=769 [Geraadpleegd: 13 februari 2015]

3. WCS [Online] Beschikbaar op:www.wcs.nl [Geraadpleegd: 13 februari 2015]

4. Oncoline [Online] Beschikbaar op:www.oncoline.nl [Geraadpleegd: 13 februari 2015]

Valuesets

WoundDrainTypeCodelist

Valueset OID: 2.16.840.1.113883.2.4.3.11.60.40.2.19.2.7 Binding: Required Status: Active
Conceptname Codesystem name Codesystem OID
SNOMED CT: <<32712000|Drain| SNOMED CT 2.16.840.1.113883.6.96
Value Other (OTH) from codesystem NullFlavor (OID: 2.16.840.1.113883.5.1008) is allowed in this valueset.

WoundEdgeCodelist

Valueset OID: 2.16.840.1.113883.2.4.3.11.60.40.2.19.2.5 Binding: Extensible Status: Active
Conceptname Conceptcode Codesystem name Codesystem OID Description
Wound epithelialization 449743005 SNOMED CT 2.16.840.1.113883.6.96 Epithelisatie
Skin irritation 367466007 SNOMED CT 2.16.840.1.113883.6.96 Irritatie
Wound tissue undermining 449752001 SNOMED CT 2.16.840.1.113883.6.96 Ondermijning
Macerated skin 3644009 SNOMED CT 2.16.840.1.113883.6.96 Verweking
Value Other (OTH) from codesystem NullFlavor (OID: 2.16.840.1.113883.5.1008) is allowed in this valueset.

WoundMoistureCodelist

Valueset OID: 2.16.840.1.113883.2.4.3.11.60.40.2.19.2.3 Binding: Required Status: Active
Conceptname Conceptcode Codesystem name Codesystem OID Description
Dry wound DROOG WondVochtigheid 2.16.840.1.113883.2.4.3.11.60.40.4.7.3 Droge wond
Moist wound VOCHTIG WondVochtigheid 2.16.840.1.113883.2.4.3.11.60.40.4.7.3 Vochtige wond
Wet wound NAT WondVochtigheid 2.16.840.1.113883.2.4.3.11.60.40.4.7.3 Natte wond
Other values are not allowed

WoundTissueOncoUlcerCodelist

Valueset OID: 2.16.840.1.113883.2.4.3.11.60.40.2.19.2.2 Binding: Required Status: Active
Conceptname Conceptcode Codesystem name Codesystem OID Description
Grade I GRAAD1 OncoUlcerWeefsel 2.16.840.1.113883.2.4.3.11.60.40.4.7.1 Graad I
Grade II GRAAD2 OncoUlcerWeefsel 2.16.840.1.113883.2.4.3.11.60.40.4.7.1 Graad II
Grade III GRAAD3 OncoUlcerWeefsel 2.16.840.1.113883.2.4.3.11.60.40.4.7.1 Graad III
Grade IV GRAAD4 OncoUlcerWeefsel 2.16.840.1.113883.2.4.3.11.60.40.4.7.1 Graad IV
Grade V GRAAD5 OncoUlcerWeefsel 2.16.840.1.113883.2.4.3.11.60.40.4.7.1 Graad V
Other values are not allowed

WoundTissueWCSCodelist

Valueset OID: 2.16.840.1.113883.2.4.3.11.60.40.2.19.2.1 Binding: Required Status: Active
Conceptname Conceptcode Codesystem name Codesystem OID Description
Red wound ROOD WondWeefselWCS 2.16.840.1.113883.2.4.3.11.60.40.4.7.2 granulerend weefsel
Yellow wound GEEL WondWeefselWCS 2.16.840.1.113883.2.4.3.11.60.40.4.7.2 met infectieverschijnselen of fibrinebeslag
Black wound ZWART WondWeefselWCS 2.16.840.1.113883.2.4.3.11.60.40.4.7.2 met necrose
Other values are not allowed

WoundTypeCodelist

Valueset OID: 2.16.840.1.113883.2.4.3.11.60.40.2.19.2.4 Binding: Extensible Status: Active
Conceptname Conceptcode Codesystem name Codesystem OID Description
Surgical wound 112633009 SNOMED CT 2.16.840.1.113883.6.96 Chirurgische wond
Wound 416462003 SNOMED CT 2.16.840.1.113883.6.96 Traumatische wond [DEPRECATED]
Open wound 125643001 SNOMED CT 2.16.840.1.113883.6.96 Traumatische wond
Ulcer of lower extremity 95344007 SNOMED CT 2.16.840.1.113883.6.96 Ulcus cruris
Metastatic malignant neoplasm to skin 94579000 SNOMED CT 2.16.840.1.113883.6.96 Oncologische ulcer
Ulceration of skin due to radiotherapy 403722002 SNOMED CT 2.16.840.1.113883.6.96 Stralingswond
Diabetic foot ulcer 371087003 SNOMED CT 2.16.840.1.113883.6.96 Ulcus van diabetische voet
Tear of skin 428220001 SNOMED CT 2.16.840.1.113883.6.96 Skin tear
Value Other (OTH) from codesystem NullFlavor (OID: 2.16.840.1.113883.5.1008) is allowed in this valueset.

This information model in other releases

Information model references

This information model refers to

--

This information model is used in

--

Technical specifications in HL7v3 CDA and HL7 FHIR

To exchange information based on health and care information models, additional, more technical specifications are required.
Not every environment can handle the same technical specifications. For this reason, there are several types of technical specifications:

  • HL7® version 3 CDA compatible specifications, available through the Nictiz ART-DECOR® environment
  • HL7® FHIR® compatible specifications, available through the Nictiz environment on the Simplifier FHIR

Downloads

This information model is also available as pdf file or as spreadsheet

About this information

The information in this wikipage is based on prerelease 2026-1
SNOMED CT and LOINC codes are based on:

  • SNOMED Clinical Terms versie: 20260331 [R] (maart 2026-editie)
  • LOINC version 2.81

Conditions for use are located on the mainpage
This page is generated on 18/04/2026 18:39:38 with ZibExtraction v. 10.0.9604.31200


Back to HCIM list